97833 (703735), страница 3
Текст из файла (страница 3)
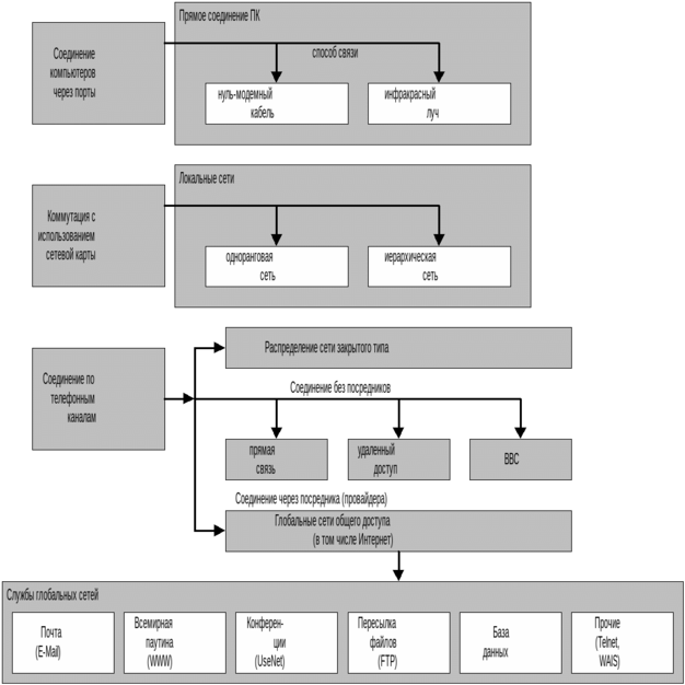
На рисунке 13, рассмотрим способы коммутации компьютеров и виды сетей.
Рисунок 13 - Способы коммутации компьютеров и виды сетей.
Локальные компьютерные сети
Классификация ЛКС
Локальные вычислительные сети подразделяются на два кардинально различающихся класса: одноранговые (одноуровневые или Peer to Peer) сети и иерархические (многоуровневые).
Одноранговые сети.
Одноранговая сеть представляет собой сеть равноправных компьютеров, каждый из которых имеет уникальное имя (имя компьютера) и обычно пароль для входа в него во время загрузки ОС. Имя и пароль входа назначаются владельцем ПК средствами ОС. Одноранговые сети могут быть организованы с помощью таких операционных систем, как LANtastic, Windows’3.11, Novell NetWare Lite. Указанные программы работают как с DOS, так и с Windows. Одноранговые сети могут быть организованы также на базе всех современных 32-разрядных операционных систем – Windows’95 OSR2, Windows NT Workstation версии, OS/2) и некоторых других.
Иерархические сети.
В иерархических локальных сетях имеется один или несколько специальных компьютеров – серверов, на которых хранится информация, совместно используемая различными пользователями.
Сервер в иерархических сетях – это постоянное хранилище разделяемых ресурсов. Сам сервер может быть клиентом только сервера более высокого уровня иерархии. Поэтому иерархические сети иногда называются сетями с выделенным сервером. Серверы обычно представляют собой высокопроизводительные компьютеры, возможно, с несколькими параллельно работающими процессорами, с винчестерами большой емкости, с высокоскоростной сетевой картой (100 Мбит/с и более). Компьютеры, с которых осуществляется доступ к информации на сервере, называются станциями или клиентами.
ЛКС классифицируются по назначению:
-
Сети терминального обслуживания. В них включается ЭВМ и периферийное оборудование, используемое в монопольном режиме компьютером, к которому оно подключается, или быть общесетевым ресурсом.
-
Сети, на базе которых построены системы управления производством и учрежденческой деятельности. Они объединяются группой стандартов МАР/ТОР. В МАР описываются стандарты, используемые в промышленности. ТОР описывают стандарты для сетей, применяемых в офисных сетях.
-
Сети, которые объединяют системы автоматизации, проектирования. Рабочие станции таких сетей обычно базируются на достаточно мощных персональных ЭВМ, например фирмы Sun Microsystems.
-
Сети, на базе которых построены распределенные вычислительные системы.
По классификационному признаку локальные компьютерные сети делятся на кольцевые, шинные, звездообразные, древовидные;
по признаку скорости – на низкоскоростные (до 10 Мбит/с), среднескоростные (до 100 Мбит/с), высокоскоростные (свыше 100 Мбит/с);
по типу метода доступа – на случайные, пропорциональные, гибридные;
по типу физической среды передачи – на витую пару, коаксиальный или оптоволоконный кабель, инфракрасный канал, радиоканал.
ГЛОБАЛЬНЫЕ КОМПЬЮТЕРНЫЕ СЕТИ
Характеристика глобальных компьютерных сетей
Первоначально глобальные сети решали задачу доступа удаленных ЭВМ и терминалов к мощным ЭВМ, которые назывались host-компьютер (часто используют термин сервер). Такие подключения осуществлялись через коммутируемые или некоммутируемые каналы телефонных сетей или через спутниковые выделенные сети передачи данных, например, сети, работающие по протоколу Х.25.
Для подключения к таким сетям передачи данных использовались модемы, работающие под управлением специальных телекоммуникационных программ, таких как BITCOM, COMIT, PROCOM, MITEZ и т.д. Эти программы, работая под операционной системой MS-DOS, обеспечивали установление соединения с удаленным компьютером и обмен с ним информацией.
С закатом эры MS-DOS их место занимает встроенное в операционные системы коммуникационное программное обеспечение. Примером могут служить средства Windows95 или удаленный доступ (RAS) в WindowsNT.
В настоящее время все реже используются подключенные к глобальным сетям одиночные компьютеры. Это в основном домашние ПК. В основной массе абонентами компьютерных сетей являются компьютеры, включенные в локальные вычислительные сети (ЛВС), и поэтому часто решается задача организации взаимодействия нескольких удаленных локальных вычислительных сетей. При этом требуется обеспечить удаленному компьютеру связь с любым компьютером удаленной локальной сети, и, наоборот, любому компьютеру ЛВС с удаленным компьютером. Последнее становится весьма актуальным при расширении парка домашних и персональных компьютеров.
В России крупнейшими глобальными сетями считаются Спринт сеть (современное название Global One), сеть Инфотел, сети Роснет и Роспак, работающие по протоколу Х.25, а также сети Relcom и Internet, работающие по протоколу TCP/IP.
В качестве сетевого оборудования применяются центры коммутации, которые для сетей Х.25 часто исполняются как специализированные устройства фирм-производителей Siemens, Telenet, Alcatel, Ericsson и др., а для сети с TCP/IP используются маршрутизаторы фирм Cisco и Decnis. Структура сетей показана на рисунке 14.
Рисунок 14 - Принцип объединения компьютеров в глобальных сетях.
Сеть Internet
Internet является старейшей глобальной сетью. Internet предоставляет различные способы взаимодействия удаленных компьютеров и совместного использования распределенных услуг и информационных ресурсов.
Internet работает по протоколу TCP/IP. Основным «продуктом», который вы можете найти в Internet, является информация. Эта информация собрана в файлы, которые хранятся на хост-компьютерах, и она может быть представлена в различных форматах. Формат данных зависит от того, каким сетевым сервисом вы воспользовались, и какие возможности по отображению информации есть на ПК. Любой компьютер, который поддерживает протоколы TCP/IP, может выступать в качестве хост-компьютера.
Ключом к получению информации в Internet являются адреса ресурсов. Вам придется использовать почтовые адреса (mail addresses) при пересылке сообщений по электронной почте своим коллегам и адреса хост-компьютеров (host names) для соединения с ними и для получения файлов с информацией.
Одним из недостатков передачи данных по сети Internet является недостаточная защита информации.
Услуги Internet.
-
Передача файлов по протоколу FTP. Информационный сервис, основанный на передаче файлов с использованием протокола FTP (протокол передачи файлов).
-
Поиск файлов с помощью системы Archie. Archie – первая поисковая система необходима для нахождения нужной информации, разбросанной по Internet.
-
Электронная почта. ЭП – это вид сетевого сервиса. ЭП предусматривает передачу сообщений от одного пользователя, имеющего определенный компьютерный адрес, к другому. Она позволяет быстро связаться друг с другом.
-
Списки рассылки. Список рассылки – это средство, предоставляющее возможность вести дискуссию группе пользователей, имеющих общие интересы.
-
Телеконференции. Телеконференции в Internet предоставляют возможность вести дискуссии (при помощи сообщений) по тысячам размещенных тем.
Возможности сети Internet.
Интернет представляет собой глобальную компьютерную сеть, содержащую гигантский объем информации по любой тематике, доступной на коммерческой основе для всех желающих, и предоставляющую большой спектр информационных услуг. В настоящее время Интернет представляет собой объединение более 40 000 различных локальных сетей, за что она получила название сеть сетей. Каждая локальная сеть называется узлом или сайтом, а юридическое лицо, обеспечивающее работу сайта – провайдером. Сайт состоит из нескольких компьютеров – серверов, каждый из которых предназначен для хранения информации определенного типа и в определенном формате. Каждый сайт и сервер на сайте имеют уникальные имена, посредствам которых они идентифицируются в Интернет.
Для подключения в Интернет пользователь должен заключить контракт на обслуживание с одним из провайдеров в его регионе.
Доступ к информационным ресурсам.
Имеется несколько видов информационных ресурсов в Интернет, различающихся характером информации, способом ее организации, методами работы с ней. Каждый вид информации хранится на сервере соответствующего типа, называемых по типу хранимой информации. Для каждой информационной системы существуют свои средства поиска необходимой информации во всей сети Интернет по ключевым словам. В Интернет работают следующие информационные системы:
-
World Wide Web (WWW) – Всемирная информационная паутина. Эта система в настоящее время является наиболее популярной и динамично развивающейся. Информация в WWW состоит из страниц (документов). Страницы могут содержать графику, сопровождаться анимацией изображений и звуком, воспроизводимым непосредственно в процессе поступления информации на экран пользователя. Информация в WWW организована в форме гипертекста. Это означает, что в документе существуют специальные элементы – текст или рисунки, называемые гипертекстовыми ссылками (или просто ссылками), щелчок мышью на которых выводит на экран другой документ, на который указывает данная ссылка. При этом новый документ может храниться на совершенно другом сайте, возможно, расположенном в другом конце земного шара.
-
Gopher-система. Эта система является предшественником WWW и сейчас утрачивает свое значение, хотя пока и поддерживается в Интернет. Просмотр информации на Gopher-сервере организуется с помощью древовидного меню, аналогичного меню в приложениях Windows или аналогично дереву каталогов (папок) файловой системы. Меню верхнего уровня состоит из перечня крупных тем, например, экономика, культура, медицина и др. Меню следующих уровней детализируют выбранный элемент меню предыдущего уровня. Конечным пунктом движения вниз по дереву (листом дерева) служит документ аналогично тому, как конечным элементом в дереве каталогов является файл.
-
FTP (File Transfer Protocol) – система, служащая для пересылки файлов. Работа с системой аналогична работе с системой NC. Файлы становятся доступными для работы (чтение, исполнения) только после копирования на собственный компьютер. Хотя пересылка файлов может быть выполнена с помощью WWW, FTP-системы продолжают оставаться весьма популярными ввиду их быстродействия и простоты использования.
2. Список литературы.
1. “Управление строительными инвестиционными проектами”. Под редакцией
В. М. Васильева, Ю. П. Панибратова. СПб, 97.
2. Компьютерные системы и сети: Учеб.пособие/ В.П.Косарев и др./Под ред. В.П.Косарева и Л.В.Еремина-М.:Финансы и статистика,1999.
3. Приложение.
С использованием АРМ-"М" выполнены следующие лабораторные работы:
1. Индивидуальная деловая игра “Оценка конкурентоспособности поставщиков строительных материалов”. Приложение 1.
2. Индивидуальная деловая игра “Минимизация транспортных расходов при перевозке строительных материалов на место потребления”. Приложение 2.
6















