66676 (696331), страница 2
Текст из файла (страница 2)
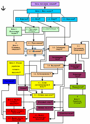
4.1.В завершение процесса содержание спирта в готовом коньяке понижают до 40% об., доливая дистиллированную воду.
4.2. В коньяк добавляют определённую дозу карамели, чтобы придать более насыщенный цвет.
Блок 6.
6.1. Вывод готового продукта
Расфасовываем готовый продукт и отправляем его на реализацию.
Блок 5. Доработка отходов
Коньячная барда подвергается переработке для получения душистых вод, винной кислоты и этилового спирта.
6.2. Вывод других продуктов.
Вывод душистых вод, винной кислоты и этилового спирта.
6.3. Вывод неиспользуемых продуктов.
Вывод загрязненной воды.
Из блоков 6.1 и 6.2 продукты попадают на реализацию.
3. Управление технологическим процессом. Показатели качества готового продукта
1) Показатели назначения.
Коньяк - тонизирующий напиток. Коньяк, благодаря наличию в нем танина и дубильных веществ, стимулирует организм и возбуждает аппетит, способствуя усилению в организме человека действия витамина С и активному выделению желудочного сока. Коньяк также расширяет сосуды, таким образом понижая давление. Коньяк, если накапать несколько капель на кусочек сахара, способен помочь при приступе стенокардии, помочь при сосудистой головной боли. Считается, что он сохраняет слух человека и проясняет память.
2) Требования к сырью.
Требования к сырью жестко регламентируются и контролируются на уровне государственных законов, в том числе и сам процесс выращивания винограда. Для производства коньяков разрешено использовать следующие сорта винограда: Ugni Blanc, Folle Blanch и Colombard. Практически же «монополистом» является сорт Ugni Blanc, доля которого в общем объеме сбора винограда составляет около 98 %. Виноградные лозы высаживают рядами на расстоянии одна от другой около 3 метров. Это позволяет при уборке урожая использовать машины, за счет чего значительно повышается производительность труда и сокращаются сроки уборки урожая, которая (опять-таки в соответствии с законом) должна начинаться в середине октября.
-
Органолептические показатели.
Имеет цвет от светло-золотистого до светло-коричневого, обладает сложным цветочным ароматом с приятными тонами, характерным для коньяка данного типа без постороннего привкуса и запаха. Прозрачность – без осадка и посторонних включений.
По крепости (содержанию этанола) и массовой концентрации сахара коньяки должны также соответствовать определенным требованиям: крепость – 40-45%, массовая концентрация сахара – 15-20 г/дм3.
Допускается изменять крепость в соответствии с требованиями заказа-наряда внешнеторгового объединения.
В коньяках, разлитых в бутылки, допускается отклонение от норм: по крепости ±0,3%, по массовой концентрации сахара ±2 г/дм3.
-
Эргонометрические показатели качества.
Коньяком не стоит злоупотреблять из-за обилия в нем дубильных веществ. Также от этого благородного напитка следует воздержаться людям, больным диабетом, желчекаменной болезнью и гипертоникам. Кроме того, его нельзя пить тем, кто имеет алкогольную зависимость.
Содержание токсичных элементов в коньяке не должно превышать допустимые уровни, установленные «Гигиеническими требованиями безопасности и пищевой ценности пищевых продуктов» Сан-ПиН 2.3.2.1078-01.
Коньяки должны соответствовать следующим нормам: объемная доля метанола – не более 0,1%, массовая концентрация меди – не более 5 мг/дм3, массовая концентрация железа – не более 1 мг/дм3.
Массовая концентрация титруемых кислот в коньяке должна находиться в пределах от 3 до 8 г/дм . Массовая концентрация летучих кислот характеризует состояние здоровья коньяка, она находится в пределах от 1,0 до 1,5 г/дм (в пересчете на уксусную кислоту).
Массовая концентрация общей сернистой кислоты не должна превышать 250 мг/дм .
Содержание остальных токсичных элементов (свинца, ртути, мышьяка, кадмия, цинка и меди) не должно превышать уровней, допустимых Медико-биологическими требованиями и санитарными нормами качества продовольственного сырья и пищевых продуктов (МЗ СССР № 5061-89).
-
Показатели надежности.
Бутылки с коньяком упаковывают в ящики из гофрированного картона, обеспечивающие сохранность продукции во избежание повреждения стеклянных упаковок (бутылок). Каждый ящик должен иметь транспортную маркировку и манипуляционный знаки «Верх», «Хрупкое», «Осторожно», «Беречь от влаги».
Упакованные в ящики бутылки с коньяком должны храниться в сухих, темных помещениях. Хранение бутылок с коньяком на складах осуществляется при температуре не ниже 5°С..
При хранении напиток испаряется со скоростью 2–4% в год, а также теряет крепость до 40 градусов. Естественное снижение крепости уменьшает присущее спирту ощущение жжения.
Гарантийный срок хранения коньяков в бутылках со дня розлива — 2 года. Если в коньяках в течение двух лет не появились помутнение или осадок, то они пригодны для дальнейшего хранения и реализации. В этом случае срок годности не ограничен, так как в бутылках коньяк не становится старше. Бутылки должны находиться не в лежачем, а в стоячем положении, иначе коньяк приобретет запах пробки, а агрессивный спирт разъест ее. Пересохшие, не обеспечивающие герметичность пробки необходимо заменять на специальных установках. А чтобы они не высыхали как можно дольше, горлышко бутылки желательно залить сургучом.
Откупоренную бутылку хранить лучше не более двух-трех месяцев, так как коньяк в этом случае постепенно окисляется попавшим в бутылку воздухом, что ведет к ухудшению букета.
-
Экологические показатели качества.
Коньяк относится к экологически качественной продукции. Он практически не загрязняет окружающую среду.
-
Эстетические показатели качества.
Коньяки разливают в новые бутылки в соответствии с требованиями заказ-наряда внешнеторгового объединения. Розлив коньяков в бутылки производят по объему и уровню. При розливе по объему предельные отклонения для отдельной бутылки в кубических сантиметрах от номинальной вместительности: ±5 при вместимости 750 м3, ±4 при вместимости 500 м3, ±3 при вместимости 250-380 м3. При розливе бутылки заполняют от половины высоты горла до двух третей, считая от верхнего края.
Укупоривание бутылок с коньяками производят корковыми пробками, алюминиевыми навинчивающимися перфорированными колпачками с отрывным кольцом, полиэтиленовыми пробками.
Бутылки с коньяком оформляют этикеткой, кольереткой, ярлыком и таможенными бандеролями. Правила их оформления устанавливают в заказ-наряде внешнеторгового объединения.
Библиографический список
Основная литература
-
Гивартовский Р.В., Фертман Г.И. Спирто-водочная промышленность. Контроль, учет производства и качества продукции. М.: Наркомпищепром, 1935, 23с.
-
Константинова С. Шустовский коньяк/ С. Константинова// Изобретатель и рационализатор. 2004, №3, с.22-23
-
Ли Эндрю Дж., Пигготт Дж. Спиртные напитки. Особенности брожения и производства. М.: Профессия, 2006, 552 с.
-
Пахунов Б.Г. Опираясь на мировые традиции / Б. Пахунов// Стандарты и качество. 2003, №5, с.98-101.
-
Фертман Г.И., Вольшанский М.И. Спиртовая и ликеро-водочная промышленность. М.: Пищепромиздат, 1958, 56с.
-
Ходжабекян В. Протекционизм и проблемы межгосударственной интеграции Армении/ В. Ходжабекян// Проблема теории и практики управления. 2004, №5, с.47-50
Интернет-ресурсы
-
http://www.alcoelit.ru/index.php?page=21 Технология производства коньяка.
-
http://www.allcafe.info/readingroom/drink/brandy/vinebrandy/france/koniak/345/ Технология производства.
-
http://www.genon.ru/GetAnswer.aspx?qid=d7552a21-f577-4169-accc-d4857aa4f394 Технология производства коньяка
-
http://gildia.sakhalin.ru/cognac/cognactech.shtml Технология производства коньяка, выдержка.
-
http://www.oldcognac.ru/about/1439/ Технология, процесс производства коньяка.
-
http://www.spbvino.ru/industry/konjyak/ Технология производства коньяка
-
http://www.vipivka.ru/encyclopedia/cognac/cognacs.html Виды и технология производства коньяка.
-
http://vsegost.com/Catalog/40/4036.shtml ГОСТ 12494-77. Коньяки (бренди), поставляемые для экспорта. Технические условия
Приложение 1
Блок-схема производства коньяка
















