63387 (695308), страница 7
Текст из файла (страница 7)
При исходящем соединении станцией обрабатывается односторонний отбой от инициатора звонка (отбой при разрыве шлейфа более чем на 250 мс).
При входящей междугородней связи – освобождение инициируется только от междугородней АТС.
При местном соединении станцией обрабатываются односторонний и двухсторонний виды отбоя.
5.3.2. Междугородняя связь
При исходящей связи к АМТС типа АМТС КЭ (Э), АМТС 2,3 осуществляются следующие операции:
-
Прием индекса выхода на АМТС (8).
-
Выдача абоненту второго акустического сигнала от АТС.
-
Фиксация полного номера.
-
Если цифровая АМТС поддерживает ОКС-7, то передача параметров вызываемого абонента по ОКС-7.
-
Если АМТС не поддерживает ОКС-7, то по запросу от АМТС передача номера осуществляется многочастотным кодом.
При входящем междугороднем соединении:
-
АТС посылает запрос на АМТС о способе передачи номера, после чего происходит его прием.
-
Если АЛ занята, то вызывающему абоненту предоставляется отказ соединения в виде сигнала «занято» от АМТС.
-
Если линия свободна, посылается сигнал вызова от АТС.
5.4. Синхронизация
Используется принудительный способ синхронизации при помощи тактовых генераторов.
Если используется оборудование SDH, то в качестве источника синхронизации используется генератор узла SDH, использующий сигнал 2048 кГц или 2048 кбит/с, выделяемый из линейного сигнала.
Если используется аппаратура PDH, то в качестве источника синхронизации выступает генератор междугородней телефонной станции.
При переключении сигналов, поступающих на входы внешней синхронизации, должны выполняться следующие требования:
-
Максимальное относительное отклонение частоты не более
. -
Отклонение временного интервала за время 1 мс не более 61 нс.
-
Отклонение временного интервала за время 16 мс не более 120 нс.
-
Отклонение временного интервала за время 15 с не более 1 мкс.
Допускаются в системе связи следующие вероятности отказов:
-
Преждевременный отбой за любой минутный интервал:
. -
Отказ в соединении:
. -
Неправильный учет стоимости разговора:
. -
Ошибка маршрутизации:
. -
Отсутствие необходимого тонального сигнала:
. -
Отказ по другим причинам:
.
5.5. Описание станции
5.5.1. Комплекция станции
Опорная станция имеет в своей структуре:
| Название | Количество, шт. |
| Стойка станционная ER6 | 7 |
| Блок коммутатора каналов TSB18 | 1 |
| Блок абонентских линий SLB20 | 36 |
| Модуль коммутатора каналов CS52 | 2 |
| Модуль цифровых соединительных линий DTL8 | 16 |
| Модуль длинных аналоговых абонентских линий ASL20L | 720 |
| Модуль питания SPS75 | 36 |
Транзитная станция содержит:
| Название | Количество, шт. |
| Стойка станционная ER6 | 1 |
| Блок коммутатора каналов TSB18 | 1 |
| Блок цифровых соединительных линий TLB20 | 2 |
| Модуль коммутатора каналов CS52 | 2 |
| Модуль цифровых соединительных линий DTL8 | 416 |
Концентратор содержит:
| Название | Количество, шт. | ||
| ВАК160 | ВАК320 | ||
| Блок абонентских линий SLB9 | 1 | 1 | |
| Модуль длинных аналоговых абонентских линий ASL20S | 7 | 16 | |
| Модуль цифровых соединительных линий DTL8 | 1 | 1 | |
| Модуль питания SPS75 | 1 | 1 | |
| Источник питания | 1 | 1 | |
| Аккумуляторная батарее | 2 | 2 | |
| Кросс (100 пар) | 1 | 1 | |
5.5.2. Модуль коммутатора каналов CS52
Предназначен для работы в качестве центрального коммутационного и управляющего устройства. Станция содержит два модуля CS52 (основной и резервный). В каждый момент времени только один модуль является активным.
Структурная схема модуля коммутаторов каналов CS52:
Для синхронной работы модуля коммутации и модулей доступа на станции (аналоговых и цифровых) используются выводы 1 и 2. Полученные таким образом сигналы, обрабатываются устройством выделения и распределения сигналов синхронизации SYNC и передаются на компоненты коммутационной платы. Это позволяет выполнять синхронизацию внутри узла связи.
Для синхронизации работы станции в сети связи общего пользования (SDH или PDH) используется источник внешних синхросигналов (эталонный). Такой сигнал поступает на блок SYNC через интерфейсы 3 – 10. В дальнейшем полученный сигнал синхронизации распределяется как внутри платы CS52, так и на внешние модули через системные интерфейсы.
В случае сбоя в режиме синхронизации сети SDH, или при работе в сети PDH синхронизация выполняется от внутреннего тактового генератора Clock.
Для коммутации внутренних и внешних вызовов, данные от узлов доступа через системные интерфейсы поступают на коммутационное поле в виде центрального коммутатора станции TDM-SW с временным методом коммутации. Возможности такой коммутации: 512х512 потоков Е1.
Управляет работой центрального коммутатора многоканальный контроллера HDLC для слежения за пакетной сигнализацией ОКС№7; сигнальный процессор DSP для обработки цифровых сигналов и формирования акустических сигналов; центральный процессор CPU. Протоколы работы станции хранятся на жестком диске HDD.
Для связи с сервером станции используется сеть Ethernet через контроллер сети Fast Ethernet.
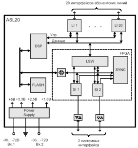
5.5.3. Модуль аналоговых абонентских линий ASL20
Модули аналоговых абонентских линий ASL20 (Analog Subscriber Line) предназначен для обслуживания до 20-ти аналоговых абонентских установок и таксофонов по двухпроводным медным линиям и могут применяться в составе концентраторов, подстанций и оконечных станций ЦСК "Матрица".
Модуль имеет две основных модификации ASL20S (S - Short) и ASL20L (L - Long), рассчитанных на работу, соответственно, с короткими и длинными линиями.
Функции абонентских комплектов: питание линии, формирование сигнала вызова, аналого-цифровое преобразование, формирование тональных акустических сигналов, прием набора номера DTMF кодом, формирование сигнала идентификации вызывающего абонента (Caller ID) и т.п.
Структурная схема модуля ASL20:
Через системные интерфейсы обеспечивающие скорость 2, 4, 8 Мбит/с, модуль связывается с центральным коммутатором для передачи данных, а также приема синхронизирующих сигналов. В последнем случае, синхронизация через комплекты системного интерфейса SI поступает на устройство выделения и распределения синхроимпульсов SYNC, которое, в свою очередь, управляет элементами модуля ASL20.
Через интерфейсы абонентских линий, данные от абонентов поступают на модуль, и обрабатываются сигнальным процессором DSP. Сигнальный процессор обрабатывает тональную информацию о вызываемом номере, выдает информацию АОН в абонентскую линию, а также, формирует акустические сигналы станции для абонента. Далее информация через локальный коммутатор LSW отправляется либо на центральный коммутатор, либо коммутируется непосредственно на ASL20, если связываются абоненты, подключенные к одному модулю. Временное хранение данных осуществляется на памяти типа Flash.
5.5.4. Модуль цифровых соединительных линий DTL8
Модуль цифровых соединительных линий DTL8 предназначен для организации многоканальных цифровых соединительных или абонентских линий на первичной скорости цифрового потока.
Модуль позволяет организовывать:
-
Абонентские (или межстанционные) линии абонентского доступа ISDN на первичной скорости цифрового потока (30B+D в режиме E1 и 24B+D в режиме T1/J1);
-
Межстанционные многоканальные линии связи с передачей сигнализации по выделенному каналу;
-
Межстанционные многоканальные линии с сигнализацией по связанному каналу.
-
Связь транзитных и оконечных коммутационных станций большой и средней ёмкости с использованием центрального коммутационного и управляющего устройства станции в качестве модуля доступа;
-
Связь транзитных и оконечных коммутационных станций малой ёмкости в качестве центрального коммутационного и управляющего устройства;
-
Связь станционных выносов, абонентских концентраторов в качестве центрального коммутационного и управляющего устройства.
Модули DTL8 соединяются с каждым модулем CS52 по одному системному интерфейсу со скоростью 16 Мбит/с. Каждому комплекту ЦСЛ в системном интерфейсе отводится 31 канал.
Для синхронизации в сети SDH синхронизирующие сигналы поступают через один из восьми линейных интерфейсов и, обрабатываясь устройством распределения SYNC, передаются на центральный коммутатор по трем выделенным линиям синхронизации.
В случае работы модуля DTL8 в качестве узла доступа для цифровых пользователей, данные с линейного интерфейса поступают на локальный коммутатор LSW. Коммутатор управляется сигнальным процессором DSP и местным управляющим устройством LPU. Функции сигнального процессора такие же как и в модуле аналогового доступа ASL20.
Для хранения протоколов и временных данных используется два типа памяти RAM (ОЗУ) и постоянная энергонезависимая память Flash. В случае необходимости коммутация может осуществляться непосредственно на LSW (транзитные потоки или соединение пользователей, подключенных к одному модулю DTL). Если необходимо задействовать центральный коммутатор, то связь с ним обеспечивается через оборудование системных интерфейсов SI. Скорость передачи при этом составляет 2, 4, 8, 16 Мбит/с.
Для питания всех выше перечисленных модулей используется модули электропитания Power Supply на различные значения выходного напряжения в зависимости от потребностей модулей.
5.5.5. Концентраторы
Концентраторы предназначены для сокращения кабельных затрат.
Если концентратор используется только как «удлинитель» абонентских линий, то для связи с центральной станцией применяется стандартный протокол внутренней связи V5.2, в случае, если надо обеспечить коммутацию внутри концентратора, то применяется протокол DSS1.
Структурная схема концентратора показана ниже.
.
.
.














