63250 (695259)
Текст из файла
Государственное образовательное учреждение
высшего профессионального образования
РЕФЕРАТ
Тема: «Теория информационных процессов»
Предмет: «Информатика»
г. ______– 2010 г.
Содержание
1. отраБАТЫВАЕМЫЕ вопросы
2. Теория модального управления
3. Метод случайного поиска
4. Метод уравнения Сильвестра
-
Метод использования канонической формы Ленбергера
-
Стандартные реакции системы управления
ЗАКЛЮЧЕНИЕ
Список использованной литературы
1. отрАБАТЫВАЕМЫЕ вопросы
В ходе выполнения данной работы необходимо пояснить следующие вопросы, изучаемые в курсе «Информатика», а именно:
-
Теория модального управления;
-
Метод случайного поиска;
-
Метод уравнения Сильвестра;
-
Метод использования канонической формы Ленбергера;
-
Стандартные реакции системы управления.
О проделанной работе, сделать соответствующие выводы, существенные с точки зрения теории систем управления и информатики.
2. Теория модального управления
Поведение в системе автоматического управления определяется корнями характеристического уравнения, которым, в свою очередь, соответстуют составляющие свободного движения системы, называемые «модами».
Модальное управление — это такое управление, когда достигается требуемый характер переходных процессов за счет обеспечения необходимого расположения корней характеристического полинома на комплексной плоскости. При этом задача сводится к определению коэффициентов соответствующих обратных связей по состоянию объекта, а не путем применения корректирующих звеньев в прямой цепи САУ.
Это управление применяется тогда, когда все составляющие вектора состояния объекта управления доступны непосредственному измерению (полная управляемость).
Если все составляющие вектора состояния объекта управления доступны непосредственному измерению, а сам объект полностью управляем, то при законе управления в виде линейной функции переменных состояния корни замкнутой системы можно смещать в любые желаемые положения. Эта же задача может быть решена и при использовании в законе управления лишь части переменных состояния, если управление подавать не на один, а на несколько входов объекта.
Таким образом, задача синтеза состоит в определении таких параметров регулятора, которые обеспечивали бы равенство коэффициентов при соответствующих степенях характеристического полинома замкнутой системы регулирования и желаемой формы.
При неполной информации о векторе состояния задача усложняется, так как количество параметров, которыми можно манипулировать для обеспечения равенства коэффициентов при соответствующих степенях характеристического полинома замкнутой системы и желаемой стандартной формы, уменьшается.
Все типовые характеристические уравнения являются нормированными и получаются из действительных использованием коэффициента нормирования Кв, предложенного И. А. Вышнеградским для уравнений 3-й степени.
Допустим, что однородное линейное дифференциальное уравнение имеет вид:
Ему соответствует характеристическое уравнение:
Выразим реальные корни характеристического уравнения в соответствии с рекомендацией И. А. Вышнеградского:
где Кв – коэффициент нормирования (среднегеометрический корень).
Тогда характеристическое уравнение с реальными коэффициентами превратится в нормированное вида:
Из подстановки вытекают закономерности нормирования этих коэффициентов, приведенные ниже:
Из последнего выражения видно, что:
Иногда в практике целесообразно использовать зависимости:
где
- естественная составляющая коэффициента
- длительности переходных процессов соответственно реальная и нормированная.
3. Метод случайного поиска
В задачах модального формирования динамических свойств системы управления в экстремальных условиях на первое место выходит проблема решения так называемых экстремальных задач. При этом структура оптимизируемой функции такова, что допускает наличие локальных экстремумов, которые существенно усложняют процедуру поиска глобального экстремума [1].
Алгоритм модального формирования динамических свойств системы сводится к следующему: при выборе областей в пространстве проектных параметров на множестве возможных значений проектных параметров системы требуется найти такую область для которой:
где Ds - область расположения на плоскости комплексной переменной S спектров совокупности подсистем, обладающих свойством устойчивости по Ляпунову невозмущенного движения и заданным качеством переходных
процессов по каналам управления; рi– элементы k - вектора проектных (формируемых) параметров системы; Pf - множество допустимых проектных параметров; P - множество проектных параметров системы [1, 2].
Алгоритмом определения динамических свойств системы управления в качестве функционала, определяющего принадлежность
выбирается спектральный радиус матрицы B:
где qi - собственные числа ФП-матрицы.
Для отыскания глобального экстремума (5) применяется метод случайного поиска с направляющим конусом [3]. Метод применим как для случая многоэкстремальных задач, так и для случая, когда функционал (5) не всюду дифференцируем, особенно в точке экстремума. Он может быть также применен для определения экстремума (5) на границе области Dp.
Приведем пример алгоритма метода случайного поиска с направляющим конусом с уточнением значения глобального экстремума методом Ньютона, который покажет физический смысл явления т.н. «зацикливания».
Пусть в пространстве допустимых проектных параметров
находящихся в диапазонах
определен гиперконус с параметрами Кроме того, задано число итераций поиска z, количество проб на данной итерации m и начальные значения проектных параметров
из области
Потребуем, чтобы ось при вершине данного конуса совпадала с направлением так называемого “вектора памяти”.
Одним из нюансов в задаче поиска глобального экстремума является правильное задание параметров. Оптимальный вариант, полученный в результате многократных расчетов, соответствует
В то же время для других проектных параметров данный радиус l (шаг поиска) будет слишком мал
что приведет к “зацикливанию” метода случайного поиска либо на первом же локальном экстремуме, либо на “овраге” (без возможности выхода из него).
Поэтому на время поиска глобального экстремума все диапазоны допустимых проектных параметров приводятся к единому значению (например к единице) для обеспечения условия (7) для всех k проектных параметров. После определения по (6) глобального экстремума (функционала) все проектные параметры (и соответствующие им диапазоны) приводятся к своим истинным значениям.
4. Метод уравнения Сильвестра
В результате выполнения приведённых выше шагов, находится матрица линейных стационарных обратных связей на основе алгебраического уравнения типа Сильвестра. Структура алгоритма определения такой матрицы представлена в [1,3]. Как видно, процедура отыскания матрицы линейных стационарных обратных связей является более сложной в вычислительном плане по сравнению процедурой нахождения такой матрицы, изложенной в предыдущем разделе. При этом данный способ нахождения матрицы линейных стационарных обратных связей является эффективным.
5.Метод использования канонической формы Ленбергера
Синтезировать наблюдатель Люенбергера полного порядка с распределением корней характеристического полинома по биномиальной стандартной линейной форме и среднегеометрическим корнем, равным
.
Примем
В качестве измеряемой координаты вектора состояния принять х1.
Динамическая подсистема для оценивания вектора координат состояния строится на основе математической модели ОУ путем ее дополнения «стабилизирующей добавкой»
[1]. Так как в системе производится прямое измерение х2, матрица выхода
,
а сам вектор выходных (измеряемых) переменных:
.
На основании последних соотношений и системы уравнений
Математическая модель наблюдателя Люенбергера полного порядка:
Проверка условия наблюдаемости объекта
выражаемого требованием равенства ранга матрицы наблюдаемости порядку ОУ rang(Н) = 2 [1].
Матрица наблюдаемости для принятого объекта (3.1) равна
,
=
rang(Н) = 2, что удовлетворяет условию наблюдаемости.
Включение в подсистему оценивания координат «стабилизирующей добавки» влияет на собственные динамические свойства наблюдателя, которые должны обеспечить требуемую форму и качество свободных составляющих переходного процесса. По этой причине элементы матрицы L определяются из нормированного характеристического полинома Dн(р), который предлагается принять соответствующим биномиальной стандартной линейной форме [1]:
Увеличение среднегеометрического корня
по соотношению к
позволяет разнести темпы процессов в синтезированной САУ с модальным регулятором и в подсистеме оценивания координат состояния, в результате чего наличие наблюдателя Люенбергера практически не оказывает влияния на динамику системы управления [1].
Характеристический полином наблюдателя
Приравняв соответствующие коэффициенты
и
, получим:
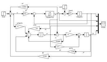
Структурная схема синтезированной замкнутой системы с наблюдателем Люенбергера полного порядка и модальным регулятором:
Рис. 1. Структурная схема СМУ с наблюдателем полного порядка.
Рис.2. Переходные процессы «ОУ + НПП»
а) по управляющему воздействию с нулевыми начальными условиями,
Характеристики
Тип файла документ
Документы такого типа открываются такими программами, как Microsoft Office Word на компьютерах Windows, Apple Pages на компьютерах Mac, Open Office - бесплатная альтернатива на различных платформах, в том числе Linux. Наиболее простым и современным решением будут Google документы, так как открываются онлайн без скачивания прямо в браузере на любой платформе. Существуют российские качественные аналоги, например от Яндекса.
Будьте внимательны на мобильных устройствах, так как там используются упрощённый функционал даже в официальном приложении от Microsoft, поэтому для просмотра скачивайте PDF-версию. А если нужно редактировать файл, то используйте оригинальный файл.
Файлы такого типа обычно разбиты на страницы, а текст может быть форматированным (жирный, курсив, выбор шрифта, таблицы и т.п.), а также в него можно добавлять изображения. Формат идеально подходит для рефератов, докладов и РПЗ курсовых проектов, которые необходимо распечатать. Кстати перед печатью также сохраняйте файл в PDF, так как принтер может начудить со шрифтами.















