126312 (691004), страница 3
Текст из файла (страница 3)
2.Знаходимо еквівалентну передавальну функцію замкненої системи регулювання по каналу завдання:
.
3.Знаходимо передавальну функцію еквівалентного об'єкта керування
.
Підставивши в останнє рівняння вищеназвані передавальні функції, маємо
З рівняння видно, що еквівалентний об'єкт керування описується диференціальним рівнянням пятого порядку. Останнє рівняння запишемо в такій формі:
де
;
- передавальна функція ланки чистого запізнення.
Перехідний процес для еквівалентного об'єкта керування та АСР розраховуватимемо методом квадратур.
3.5.2 Основи методу квадратур
Передавальну функцію еквівалентного об'єкта керування
ідентифікуємо до рівняння другого порядку.
Уведемо заміну
, де
- частота і запишемо передавальну функцію
таким чином:
,
де
- поліноми ДЧХ;
- поліноми УЧХ.
В
ираз для дійсної частотної характеристики запишемо у вигляді
,
де
- доповнюючий поліном.
Відношення поліномів в останньому рівнянні можна привести до такої форми
, де
- відношення поліномів ДЧХ. Тоді ДЧХ приймає вигляд
.
Уявна частотна характеристика
, де
- відношення поліномів УЧХ.
З врахуванням вищевикладеного передавальна функція
приводиться до вигляду
. Тепер задача полягає в тому, щоби знайти значення множників
і
. Множник
знаходиться при
. Тоді
. Множник
знаходиться при
. Тоді
, де
- частота переходу ДЧХ через частотну вісь. При таких умовах еквівалентна передавальна функція об'єкта керування приймає вигляд
або
,
де
- визначаються з функції
, а
- з функції
.
Якщо позначити
, то приходимо до наступного рівняння
або
.
Таким чином, передавальну функцію
можна отримати з наступного диференціального рівняння відносно вхідної величини
.
Для лінійної системи виконується принцип суперпозиції, тобто
. Тоді отримуємо аналогічне диференціальне рівняння для вихідної величини:
.
Характер перехідного процесу залежатиме від відношення постійних часу
.
При
перехідний процес буде аперіодичним, який розраховується за формулою
,
де
- корені характеристичного рівняння:
.
При
перехідний процес буде коливальним, який розраховується за формулою
,
де
- ступінь загасання;
- власна частота коливань.
Рівняння для передавальної функції еквівалентного об'єкта керування запишемо в такій формі
;
змішувальний установка система керування
Або
,
де
;
.
Розрахуємо перехідний процес методом квадратур.
Знайдемо доповнюючий поліном для ДЧХ
Знайдемо відношення
Знаходимо рівняння для дійсної частотної характеристики
За останнім рівнянням розраховуємо ДЧХ і знаходимо частоту переходу
. Графік ДЧХ показаний на рис. 6. З графіка видно, що частота переходу
.
Підставивши частоту
в рівняння
знаходимо постійну часу
.
Уявна частотна характеристика має вигляд
,
звідки
або
.
З останнього рівняння при
отримуємо:
.
Рис. 6. ДЧХ еквівалентного об'єкта керування.
Таким чином, ідентифіковане характеристичне рівняння еквівалентного об'єкта керування має вигляд:
, а диференціальне рівняння -
Знайдемо відношення постійних часу еквівалентного об'єкта керування:
. Так як відношення постійних часу менше 2, то робимо висновок, що перехідний процес еквівалентного об'єкта керування матиме коливальний характер. Тому розрахунок перехідного процесу виконаємо за формулою
.
Знайдемо ступінь загасання перехідного процесу об'єкта:
, а власну частоту коливань за формулою
.
Рис. 7. Графік перехідного процесу еквівалентного об'єкта керування
Тоді рівняння перехідного процесу приймає вигляд
.
Графік перехідного процесу еквівалентного об'єкта керування показаний на рис. 7.
3.5.3 Розрахунок оптимальних настроювань регулятора
Розрахунок оптимальних настроювань регулятора виконаємо метод трикутника. Для цього використаємо криву перехідного процесу еквівалентного об'єкта керування показану на рис. 7. В області максимальної чутливості об'єкта побудуємо трикутник як показано на рис. 8 і знайдемо швидкість його руху за формулою:
.
Рис. 8. Визначення оптимальних параметрів регулятораметодом трикутника
Максимальна швидкість наростання перехідного процесу
. Так як згідно зі завданням для регулювання використовується ПІ-регулятор, то оптимальні настроювання регулятора знаходимо за формулами: оптимальне значення коефіцієнта регулювання
; час інтегрування
.
3.5.4 Розрахунок частотних характеристик АСР
Передавальна функція еквівалентного об'єкта керування
.
Передавальна функція замкненої АСР має вигляд
,
де
- передавальна функція регулятора.
Так як згідно зі завданням для регулювання використовується ПІ-регулятор, то з врахуванням передавальних функцій динамічних ланок маємо
.
Після відповідних перетворень одержуємо
,
де
- коефіцієнт передачі АСР.
Замінимо
, а через формулу Ейлера запишемо функцію
і приведемо рівняння до наступного вигляду
,
де
;
;
;
;
;
;
;
.
Після відповідних перетворень отримуємо
,
де
;
;
;
.
Частотні характеристики АСР дорівнюють: дійсна –
; уявна -
; амплітудна -
.
Розрахуємо коефіцієнти для поліномів частотних характеристик:
;
;
;
;
;
;
;
;
.
;
;
Дійсна частотна характеристика показана на рис. 9, уявна – на рис. 10, а амплітудна – на рис. 11.
Рис. 9. Дійсна частотна характеристика АСР.
Рис.10. Уявна частотна характеристика АСР.
Рис. 11. Амплітудна частотна характеристика АСР.
3.5.5 Розрахунок перехідного процесу системи регулювання
Дійсна частотна характеристика АСР має вигляд
,
де
;
;
Знайдемо доповнюючий поліном
,
де
.
По ДЧХ визначаємо частоту переходу
.
Вираз для параметра
має вигляд
При частоті переходу
. Тобто постійна часу ідентифікованої системи регулювання
.
Для знаходження постійної часу
використаємо передавальну функцію системи регулювання без ланки чистого запізнення, яка має вигляд
.
З останнього рівняння уявна частотна характеристика має наступну форму
,
де
;
;
;
.
Тоді
. При
маємо:
.
Ідентифіковане диференціальне рівняння, яке описує АСР, матиме вигляд
.
Знайдемо відношення постійних часу:
. Так як відношення
, то перехіний процес розраховуватимемо за формулою
.
Тоді
,
де
- корені характеристичного рівняння:
.
Знайдемо корені рівняння:
. Тоді рівняння перехідного процесу матиме вигляд
.
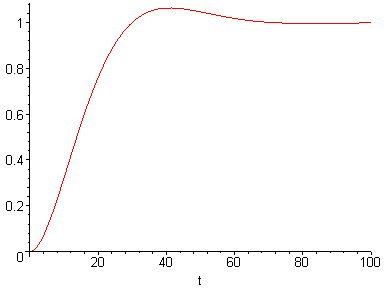
Крива перехідного процесу автоматичної системи регулювання показана на рис. 12.
Рис. 12. Крива перехідного процесу АСР
Висновок
З графіка рис.12 видно, що перехідний проце аперіодичний, час регулювання дорівнює 130 сек., а перерегулювання відсутнє.
Література
1.Шувалов В.В., Огаджавнов Г.А., Голубятников В.А. Автоматизация производственных процессов в химической промышленности. – М.: Химия, 1991. – 480 с.
2.Гуров А.М., Починкин С.М. Автоматизация технологических процессов. – М.: Высшая школа, 1979. – 355 с.
3.Автоматическое управление в химической промышленности: Учебник для вузов. Под ред. Е.Г.Дудникова. – М.: Химия, 1987. – 368 с.
4.Автоматизированные системы управления технологическими процессами в металлургии. Учебное пособие. /Медведев Р. Б., Бондарь Ю.Д., Романенко В.Д. – М.: Металлургия, 1987. – 256 с.
5.Автоматизация технологических процессов пищевых производств. /Под ред. Е.Б.Корпина. – М.: Агропромиздат, 1985. – 536 с.
6.Топфер Г., Шрепель Д., Шварц А. Пневматические системы управления. – М.: Энергия. 1972. –88 с.
7. Гиршберг В.В., Доманицкий С.М., Кутлер Н.П. и др. Типовые узлы на полупроводниковых логических и функциональных элементах серии ЭТ. – М.- Л.: Энергия, 1966. – 44 с.
8.Стенцель Й.І. Автоматизація технологічних процесів хімічних виробництв: Навч. посібник. – К.: ІСДО. 1995ю – 360 с.
9.Стенцель Й.І. Метрологія та технологічні вимірювання в хімічній промисловості: Навч. посібник. – Луганськ: вид-во Східноукраїнського нац. ун-ту, 2000. – 261 с.
Размещено на Allbest.ru
















