124238 (689935)
Текст из файла
Введение
Гидравлика, или механика жидкостей, рассматривает законы равновесия и движения жидкости и применение этих законов к решению практических задач. Аэромеханика рассматривает аналогичные вопросы применительно к газам. Механика жидкостей и газов имеют много общего и часто рассматриваются как единая дисциплина, чаще всего называемая гидромеханикой.
Согласно молекулярно-кинетической теории строении вещества, капельные и газообразные жидкости существенно отличаются друг от друга характером движения частиц, их расположением и силами взаимодействия между молекулами. Различия находят выражение и в механических свойствах этих сред. Главным отличием жидкостей от газов является отношение их к сжатию. У жидкостей расстояние между молекулами очень малы, а у газов это расстояние на три порядка больше и поэтому газ считается легко сжимаемой жидкостью , а следовательно жидкость несжимаемой жидкостью.
Для металлурга – автоматчика важность данной дисциплины обусловлена особенностями металлургического производства, а именно подачей и отводом газов, воды, кислот и других жидкостей, но самое важное заключается в том, что управление потоками является одним из удобных методов регулирования производственного процесса.
Благодаря применению электронных вычислительных машин, существенно улучшилось проектирование трубопроводов. Использование такой техники повлияло на конструктивные решения, так как позволило осуществлять сложные схемы с подвижными узлами, применения которых избегали из-за трудностей их расчёта
-
-
Постановка задачи
Требуется спроектировать схему газопровода и построить характеристику трубопровода.
При этом заданы газ-метан, расход метена – 2,5 кГ/с, давление метана на выходе из газопровода – 2,5 ат.
-
-
Краткие теоретические сведения
Металлургические предприятия являются одними из крупнейших потребителей воды и воздуха. Потребление воздуха, как воды, на заводах цветной металлургии может носить характер общего (потребление сжатого воздуха), присущего большинству промышленных предприятий, и специфического (использования воздуха как технологического реагента – окислителя), свойственного металлургическому производству.
В отличие от водоснабжения, снабжение потребителей на промышленных предприятиях воздухом, как правило, в значительной мере осуществляется от локальных воздухоподающих установок и станций. Общая централизованная система воздухоснабжения применяется только для воздуха некоторых отдельных параметров, в первую очередь компрессорного воздуха. Обычно промышленное предприятие оборудовано одной или несколькими компрессорными станциями, которые обеспечивают всех потребителей сжатого воздуха давлением 4-7 ати. Воздух других параметров подается потребителям от местных установок. Транспортировка воздуха от воздухоподающих станций осуществляется с помощью большого количества длинных и разветвленных трубопроводов разного диаметра.
Но передача воздуха на большие расстояния по трубопроводам очень невыгодна. Во – первых стоимость всей этой системы была бы очень велика. Во-вторых, транспортировка больших масс воздуха на большие расстояния вызвала бы большие потери напора и, следовательно, потребовала бы установки высоконапорных и дорогих машин и большего перерасхода энергии. В-третьих, регулировка расхода или давления воздуха данных параметров, учитывая небольшое число крупных потребителей этого воздуха.
С компрессорным воздухом давлением 4-7 ати дело обстоит иначе. Он является фактически воздухом общего назначения. Во всех цехах предприятия всегда имеется значительное количество преимущественно мелких потребителей этого воздуха. Поскольку общий расход компрессорного воздуха небольшой, транспортировка его по трубопроводам на значительные расстояния не вызывает большого увеличения затрат. Причем благодаря высокому давлению действительный объем транспортируемого сжатого воздуха мал, что позволяет иметь трубопроводы небольшого диаметра.
На ряду с общезаводской схемой воздухоснабжения компрессорным воздухом на предприятиях часто применяются более локальные схемы, охватывающие в целом цехи или группу цехов.
-
-
Порядок выполнения расчётов
Модель расчета и описание характеристик движения газа:
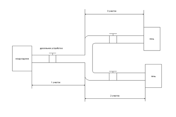
3.1 Схема установки стального газопровода:
3.2 Расчет потерь напора на трение
Потери напора на трение в круглых напорных газопроводах обычно рассчитываются по формуле Дарси – Вейсбаха
(3.1)
где
- длина газопровода; d – его диаметр;
- коэффициент гидравлического трения, или коэффициент трения, определяемый рядом условий, в первую очередь режимом движения жидкости.
Расход жидкости при заданном скорости движения находится по формуле:
(3.2)
где F– площадь поперечного сечения газопровода
, а
- объёмный расход жидкости ([
]=м3/с).
1)Для перевода расхода Q из технической системы в систему СИ потребуется определить плотность при нормальных условиях
,а так же плотность при заданной температуре
,для этого используем формулы (3.3) и (3.4):
(3.3)
(3.4)
2) Определение диаметра газопровода, формула для получения которого (3.6) выведена из скорости газопровода(3.2) и его площади(3.5):
(3.5)
(3.6)
3) Перерасчет скорости газа по полученному диаметру. По схеме газопровода видно, что он состоит из трех участков, причем скорости второго и третьего участков равны, так же расход первого участка делится поровну между двумя последующими:
(3.7)
(3.8)
4) Определение динамической вязкости для заданной температуры:
(3.9)
5) Определение кинематической вязкости:
(3.10)
6) Теперь можно определить режим движения жидкости. Количественной мерой режима движения жидкости является так называемое число Рейнольдса
. Его численное значение зависит от соотношения трёх величин: расхода или средней скорости потока W, его поперечных размеров, в частности диаметра d (если рассматривается круглый газопровод), и вязкости жидкости
:
(3.11)
Число
является безразмерной величиной, в этом можно убедиться, подставив в выражение (3.11) размерности величин:
Границей перехода из одного режима в другой считается значение
=2320, его называют критическим режимом. При
режим движения ламинарный, при
- турбулентный режим.
В промышленных газопроводах несжимаемые жидкости и газы в большинстве случаев движутся в турбулентном режиме (при тех скоростях, которые обычно приняты в этих газопроводах). Лишь в редких случаях приходится иметь дело с чисто ламинарным режимом.
7) Число Re определяет так же величину ламинарного подслоя в турбулентном потоке. С увеличением Re толщина подслоя
уменьшается. Зависимость между Re и
ориентировочно описывается следующей формулой
(3.12)
Влияние ламинарного подслоя зависит от соотношения между его толщиной
и характеристиками шероховатости стенки. Когда
много больше средней величины выступов шероховатости
, частицы жидкости ядра потока не соприкасаются со стенкой. Такие трубы носят название гидравлически гладких. Если
меньше абсолютной шероховатости, то частицы, обладающие высокой скоростью, непосредственно соприкасаются с выступами. Такие трубы называют гидравлически шероховатыми.
3.3 Расчёт местных потерь напора
Помимо потерь напора на трение, которые имеют место по всей длине трубопровода, при движении жидкостей и газов возникают потери напора в местах локальных возмущений потока, вызванных разного рода изменениями в направлении движения жидкости, изменениями сечения, наличием преград на пути движения и т.д.. Эти потери носят название местных потерь напора, а причины, их вызывающие, называются местными сопротивлениями.
Практически величина местных потерь
прямо пропорциональна динамическому напору
в данном сечении потока:
(3.13)
где
- коэффициент местного сопротивления, характеризующий данное сопротивление.
Важная особенность
состоит в том, что для геометрических подобных и одинаково расположенных относительно потока местных сопротивлений при не слишком малых значениях числа
значения
одинаковы. Поэтому, установив опытным путём значение
для некоторого местного сопротивления, можно полученную величину использовать затем для расчёта
на всех геометрически подобных местных сопротивлениях. Кроме этого можно пользоваться следующей формулой:
(3.14)
8) Общие потери напора в газопроводе, включая потери на трение и местные потери, находят суммированием:
(3.15)
где
- сумма потерь напора на всех местных сопротивлениях на данном газопроводе;
- суммарный коэффициент местных сопротивлений.
9). Коэффициент трения
определяется:
Для гидравлически гладких труб формулами соответственно Блазиуса и Никурадзе:
(3.16)
(3.17)
причём первая даёт хорошие результаты при
, вторая при
.
Для гидравлически шероховатых труб формулами соответственно Шифринсона и Никурадзе:
(3.18)
(3.19)
Состояние стенки оценивается величиной эквивалентной шероховатости
, под которым понимают такую высоту выступов шероховатости, образованной песчинками одинакового размера, которая даёт ту же величину
, что и интересующая нас стенка.
10)Составляем уравнение Бернулли для газового потока и из уравнения потребуется найти p2:
(3.20)
Характеристики
Тип файла документ
Документы такого типа открываются такими программами, как Microsoft Office Word на компьютерах Windows, Apple Pages на компьютерах Mac, Open Office - бесплатная альтернатива на различных платформах, в том числе Linux. Наиболее простым и современным решением будут Google документы, так как открываются онлайн без скачивания прямо в браузере на любой платформе. Существуют российские качественные аналоги, например от Яндекса.
Будьте внимательны на мобильных устройствах, так как там используются упрощённый функционал даже в официальном приложении от Microsoft, поэтому для просмотра скачивайте PDF-версию. А если нужно редактировать файл, то используйте оригинальный файл.
Файлы такого типа обычно разбиты на страницы, а текст может быть форматированным (жирный, курсив, выбор шрифта, таблицы и т.п.), а также в него можно добавлять изображения. Формат идеально подходит для рефератов, докладов и РПЗ курсовых проектов, которые необходимо распечатать. Кстати перед печатью также сохраняйте файл в PDF, так как принтер может начудить со шрифтами.















