123921 (689710), страница 2
Текст из файла (страница 2)
;
.
В 1ом приближении принимаем
;
;
;
;
;
;
;
;
;
;
;
;
Отличие
от принятого значения
менее 0,2%. 2ое приближение не требуется
;
;
;
;
;
;
,
;
;
;
;
;
;
;
;
;
;
;
;
;
.
3.Профилирование элементов ЦБК
Профилирование рабочих колес центробежных компрессоров производится в меридиональном и цилиндрическом сечениях.
В настоящее время имеется достаточно много подробных методик профилирования (Холщевников К.В., Бекнев В.С., Селезнев К.П. и др.). Все они, в той или иной мере, связаны с существующими технологиями изготовления рабочего колеса, которые постоянно совершенствуются. В связи с этим возникла необходимость уточнения некоторых положений методологии профилирования, а именно:
Профилирование вращающегося направляющего аппарата (ВНА) радиального колеса с комбинированной средней линией лопатки.
Профилирование скелетной линии реактивного колеса и наращивание на нее тела лопатки.
Профилирование радиального клинового диффузора с точным определением координат всех точек профиля.
Рассматривается также один из способов профилирования меридионального отвода рабочего колеса.
Профилирование рабочего колеса в меридиональном сечении
Исходные данные:
мм,
мм - наружный и втулочный диаметры во входном сечении колеса;
мм,
мм,
- диаметр, высота и угол лопатки в выходном сечении колеса.
мм - осевая протяженность колеса.
При профилировании меридионального обвода задаются каким-либо видом кривой для наружного обвода и некоторым законом изменения кольцевых площадей вдоль канала
, где
- текущее значение кольцевой площади;
- кольцевая площадь входного сечения;
- относительная длина меридионального обвода;
- текущая длина обвода, отсчитываемая от входного сечения;
- полная длина обвода.
В качестве базовой линии используется кривая наружного обвода. Для ее получения используют графический метод построения параболы. Вертикальный и горизонтальный отрезки, делят на равное число частей и соединяют соответствующие точки. Около полученной ломаной проводится огибающая, которая и является наружным обводом меридионального профиля рабочего колеса.
Для построения внутреннего обвода используют уравнение площади боковой поверхности усеченного конуса, разбив сектор в 90° на 10 равных частей
м2,
где
- наружный и внутренний радиусы i сечения,
- угол при основании конуса I сечения.
Тогда
,м.
График
выбираем соответствующим расчетному значению
.
Таблица 1 Профилирование рабочего колеса
|
|
|
|
| |
| 1 | 5,000967 | 0,0916 | 1,0156 | 54.8636 |
| 2 | 10,051170 | 0,184 | 1,0261 | 55,6086 |
| 3 | 15,232706 | 0,2789 | 1,0226 | 56,8703 |
| 4 | 20,581110 | 0,3768 | 0,9964 | 58,8031 |
| 5 | 26,208884 | 0,4799 | 0,9544 | 61,5773 |
| 6 | 31,699344 | 0,5804 | 0,8978 | 65,2819 |
| 7 | 37,381151 | 0,6844 | 0,8264 | 69,8422 |
| 8 | 43,100436 | 0,7892 | 0,7331 | 75,0282 |
| 9 | 48,840253 | 0,8943 | 0,6342 | 80,5769 |
| 10 | 54,615699 | 1,0 | 0,5156 | 86,3 |
Результаты расчетов сводятся в таблицу:
Рис.1.Наружный и внутренний меридиональные обводы РК
Профилирование ВНА
м –
осевая протяженность ВНА.
Профилирование ведется по закону постоянной циркуляции:
1. В периферийном сечении (рис.2).
- угол лопатки.
, где
- угол атаки.
Рис.2 Профилирование ВНА на периферийном радиусе
2. В среднем сечении (рис.3).
- угол лопатки.
, где
- угол атаки.
Рис34 Профилирование ВНА на среднем радиусе
3. Во втулочном сечении(рис.4).
- угол лопатки.
, где
- угол атаки.
мм.
Рис.4 Профилирование ВНА на втулочном радиусе
Профилирование Радиального лопаточного диффузора
Исходные данные:
;
- углы входа потока.
;
- угол выхода потока.
мм - радиус входа в диффузор;
мм - радиус выхода из диффузора.
Радиус скругления лопатки:
.
Радиус расположения центра R,мм:
- угловой шаг по решетке.
Профилирование осевого лопаточного диффузора
Профилирование ведется графическим методом по известным углам входа
и выхода
потока. Лопатки изготавливаются из стальных (20Х13) пластин, изогнутых по одному радиусу
мм.
Шаг по решетке выбирается исходя из оптимальных условий:
мм.
Число лопаток:
.
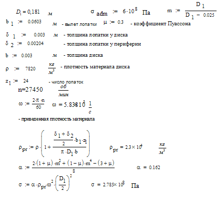
4. Расчет на прочность
Максимальные напряжения испытывает периферийная входная кромка ВНА, поэтому нет необходимости производить полный расчет колеса методом двух расчетов, а достаточно лишь оценить это напряжение.
Таким образом, материал лопатки выдерживает заданную нагрузку.
Список литературы
1. Ладошин А.М. Яковлев В.М., под редакцией Землянского А.В. Методическое пособие "Расчет и проектирование центробежного компрессора ГТД"
2. Ладошин А.М., Романова Е.А., Яковлев В.М., под редакцией: Землянского А.В. Методическое пособие "Профилирование рабочего колеса центробежного компрессора"
3. А. М. Ладошин, А. В. Князев, под редакцией: А. В. Землянского. Методическое пособие "Проектирование выходной системы ступени центробежного компрессора".
4. Г.С. Скубачевский. "Авиационные газотурбинные двигатели. Конструкция и расчет деталей", издание 3-е, переработанное и дополненное.- Издательство "Машиностроение", Москва, 1969г.
5. В.И. Анурьев "Справочник конструктора-машиностроителя" в трех томах, издание 5-е, переработанное и дополненное.- Москва "Машиностроение", 1980г.
6. К.В, Холщевников " Теория и расчет авиационных лопаточных машин".- Москва, издательство "Машиностроение", 1970г.















