123458 (689481), страница 2
Текст из файла (страница 2)
Частота вращения:
минимальная: n
= 1 об/с;
номинальная: n
= 80 об/с;
максимальная: n
= 220 об/с;
Номинальный крутящий момент: Т
= 5436 Н
м;
Номинальная мощность мотора: Р
=35.64 (уменьшенная);
КПД при номинальных параметрах
полный:
= 0.85;
гидромеханический:
= 0.90;
Частота вращения вала выборного гидромотора, об/с:
n
=
(13)
где
– расход жидкости, протекающий через мотор (
= 2.04
10
м
/с)
n
=
=1.07 об/с.
2.5 Выбор гидроцилиндра для привода РО2
Гидроцилиндр и передача должны обеспечивать следующие условия: сила на рабочем органе – F
= 172 кН, скорость рабочего органа –
=0.58 м/с, и ход рабочего органа – Х
=
t
= 0.56
5 = 2.9 м.
В нашем случае скорость на рабочем органе превышает
= 0.5 м/с, поэтому гидроцилиндр соединяется с рабочим органом через передачу. Первоначально принимаем скорость штока
= 0.8 м/с:
U
=
(14)
U
=
Необходимый ход штока, м:
X
=X
U
,
X
= 2.9
0.55 = 1.611 м.
Длина цилиндра, м:
D =
D =
= 0.146 м.
По учебнику [2] принят гидроцилиндр для строительного и дорожного машиностроения:
D = 160 мм, d = 100 мм, Х
= 2000 мм.
Q
= 2.04
10
+ 3.6
10
= 5.64
10
м
/с;
– скорость во всасывающей линии, (
= 1 м/с);
d
=
= 0.085 м.
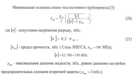
Толщина стенки принята в соответствии с ГОСТ 8734–75 из ряда стандартных значений равной 2.5 мм. Тогда наружный диаметр d
будет:
d
= 85 + 2
2.5 = 90 мм.
По справочнику [1] принят трубопровод:
d
= 90 мм; d
= 85 мм;
= 2.5 мм.
Подбор трубопроводов для напорных линий
Необходимый внутренний диамерт трубопровода первой линии по формуле (17) при Q
= 2.04
10
м
/с,
– скорость в напорной линии, (
= 4 м/с);
d
=
= 0.025 м.
=
0.004 м.
Толщина стенки принята по ГОСТ 8734–75:
= 4 мм.
Тогда наружный диаметр по формуле (18) будет:
= d
+ 2
= 25 + 2
2.5 = 30 мм.
По справочнику [3] принят трубопровод:
= 30 мм, d
= 25 мм,
= 4 мм.
Необходимый внутренний диаметр трубопровода второй линии: м:
d
=
= 34 мм.
Минимальная толщина стенки, м:
=
0.006 м.
Толщина стенки принята по ГОСТ 8734–75:
= 6 мм.
Тогда d
= 34 + 2
6 =42 мм.
По справочнику [3] принят трубопровод:
d
= 46 мм; d
= 34 мм;
= 6 мм.
2.7.3 Подбор трубопроводов для сливной линии
Необходимый внутренний диаметр сливной линии при скорости течения жидкости по ней
= 2 м/с, м:
d
=
= 60 мм.
Толщина стенки по рекомендации [3] принята:
= 2.5
d
= 60 + 2
2.5 = 65 мм.
По учебнику [2] принят трубопровод:
d
= 65 мм; d
= 60 мм;
= 2.5 мм.
2.8 Выбор фильтров
Фильтровальная установка – общая для всех приводов машины. Ее пропускная производительность должна быть на 20% больше суммарной производительности всех насосов.
Фильтры выбраны по необходимой для насосов тонкости фильтрации, расходу жидкости и максимальному давлению.
-
Необходимая тонкость фильтрации 10 мкм;
-
Расход жидкости Q
= 336 л/мин.
Q
= 1.2
Q
,
Q
= 1.2
336 = 403 л/мин.
По учебнику [2] принято 3 параллельно соединенных фильтра 1.1.40.10.
Тонкость фильтрации 10 мкм.
Номинальный расход: 160 л/мин (для одного фильтра).
Выбор распределителей
Распределители выбраны по принципиальной схеме, расходу и давлению жидкости, а также по типу управления.
Распределитель Р1:
-
Схема – с открытым центром;
-
Давление – р
= 20 МПа; -
Расход – Q
= 2.04
10
м
/с = 122 л/мин. -
Вид управления – гидравлическое.
Принят распределитель [3]: В.И.16.64
Распределитель Р4:
-
Схема – закрытый центр;
-
Давление номинальное – р
= 20 МПа; -
Расход Q
= 3.6
10
м
/с = 216 л/мин. -
Вид управления – электрогидравлическое.
Принят распределитель [3]: В.ЕХ.16.44
Параметры принятых распределителей сведены в таблицу 4.
Таблица 4 – Параметры распределителей
| Модель распределителя | В.И.16.64 | В.ЕХ.16.44 |
| Диаметр условного прохода, мм | 16 | 16 |
| Расход рабочей жидкости, л/мин: номинальный максимальный | 125 240 | 125 240 |
| Номинальное давление в напорной линии, МПа | 32 | 32 |
| Вид схемы | с открытым центром | закрытым центром |
| Вид управления | гидравлическое | электрогидравлическое |
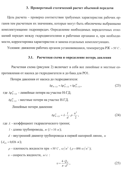
Выбор предохранительных клапанов
Предохранительные клапаны выбраны по максимальному давлению и расходу жидкости защищаемой линии. Клапаны первичной и вторичной защиты приняты непрямого действия.
Подбор клапана первичной защиты непрямого действия:
-
Q
= 122 л/мин; р
= 30 МПа.
Принят клапан [3]: МКПВ 10/2Т2П3110ХЛ4.
-
Q
= 216 л/мин; р
= 30 МПа.
Принят клапан [3]: МКПВ 20/2Т2П3110ХЛ4.
Подбор клапанов вторичной защиты непрямого действия:
Выбраны по давлению вторичной настройки: р
= 33Мпа.
Приняты клапаны [3] МКПВ 20/2Т3П3110ХЛ4.
Параметры предохранительных клапанов сведены в таблицу 5.
Таблица 5 – Параметры предохранительных клапанов
| Модель клапана | МКПВ 10/2Т2П3110ХЛ4 | МКПВ 20/2Т2П3110ХЛ4 |
| Диаметр условного прохода, мм | 10 | 20 |
| Расход жидкости, л/мин номинальный максимальный | 80 160 | 160 400 |
| Номинальное давление настройки, МПа | 32 | 32 |
| Вид действия клапана | Непрямое | прямое |
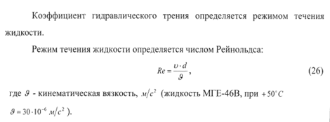
=
= 4.2 м/с.
Re =
= 2856
Режим турбулентный (Re > 2330) Коэффициент линейного сопротивления определен:
=
=
= 0.043
Зная,
найдены линейные потери по формуле (23):
= 0.135
10
Па.
Местные потери давления:
где
– коэффициент местного сопротивления:
=
По расчетной схеме (рисунок 2) определен суммарный коэффициент
=12
0.1+17+3
0.2+5
0.6=24.8
Местные потери определяются по формуле (27):
=
=0.195
10
Па
Потери давления на участке Н-ГД определены по формуле (23)
=0.135
10
+0.195
10
=0.330
10
Па
Потери давления от гидродвигателя до сливной линии:
=
+
(30)
Линейные потери давления при l=5 м:
=
=0.068
10
Па
Коэффициент местного сопротивления:
=8
0.1+2
0.2+17+5
0.6=21.2
Местные потери:
=
=0.166
10
Па
Потери давления на участке ГД-СЛ определены по формуле (30):
=0.068
10
+0.166
10
=0.234
10
Па
Потери давления от сливной линии до бака:
=
+
Скорость жидкости в сливной линии из формулы (25) при d
=0.63 м,
Q
=5.64
10
м
/с.
=
=1.7 м/с.
Число Рейнольдса по формуле (26)
Re=
=3683
Коэффициент гидравлического трения по формуле (27):
=0.041
Линейные потери давления при l = 5 м:
=0.041
=0.00405
10
Па
Коэффициент местного сопротивления на участке СЛ-Б:
=19
0.1+17+7
0.2+2
50+1+5
0.6=124.3
Местные потери давления
=0.162
10
Па
Суммарные потери давления:
0.162
10
+0.234
10
+0.330
10
=0.726 МПа.
Результаты по расчету потерь давления представлены в таблице 6.
Таблица 6 – Результаты расчетов потерь давления
| Уча- сток | Номер Эле- менов | L, м | D, м | м | м/с | Re | | | | МПа | МПа |
| Н-ГД | 1–15 | 10 | 0.025 | 2.04 | 4.2 | 2856 | 0.043 | 0.135 | 24.8 | 0.177 | 0.330 |
| ГД-СЛ | 16–25 | 5 | 0.025 | 2.04 | 4.2 | 2856 | 0.043 | 0.068 | 21.2 | 0.151 | 0.234 |
| СЛ-Б | 26–52 | 5 | 0.065 | 5.64 | 1.7 | 3683 | 0.041 | 0.004 | 124.3 | 0.156 | 0.162 |
| Сумма потерь давления | |||||||||||
3.2 Вращающие моменты и силы на выходных звеньях гидродвигателей
= 20 МПа;
= 2.04
= 3.6
= 30 МПа.














