180229 (685689), страница 6
Текст из файла (страница 6)
Влияние третьего фактора определяется аналогично: к плановой величине результативного показателя необходимо прибавить его прирост за счет первого и второго факторов и полученную сумму умножить на относительный прирост третьего фактора и т.д.
Закрепим рассмотренную методику на примере, приведенном в табл.15:
Как видим, результаты расчетов те же, что и при использовании предыдущих способов.
Способ относительных разниц удобно применять в тех случаях, когда требуется рассчитать влияние большого комплекса факторов (8-10 и более). В отличие от предыдущих способов значительно сокращается количество вычислений.
5.2.5 Способ пропорционального деления и долевого участия.
В ряде случаев для определения величины влияния факторов на прирост результативного показателя может быть использован способ пропорционального деления. Это касается тех случаев, когда мы имеем дело с аддитивными моделями типа Y = ∑Хi и смешанными типа
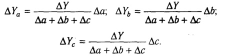
В первом случае, когда имеем одноуровневую модель типа У = а + b + с, расчет проводится следующим образом:
Например, уровень рентабельности снизился на 8% в связи с увеличением капитала предприятия на 200 млн тг. При этом стоимость основного капитала возросла на 250 млн тг., а оборотного уменьшилась на 50 млн тг. Значит, за счет первого фактора уровень рентабельности снизился, а за счет второго - повысился:
Методика расчета для смешанных моделей несколько сложнее.
Когда известны ∆Вd; ∆Вn и ∆Вm а также ∆Yb то для определения ∆Yd, ∆Yn, ∆Ym можно использовать способ пропорционального деления, который основан на пропорциональном распределении прироста результативного показателя Y за счет изменения фактора В между факторами второго уровня D, N и М соответственно их величине. Пропорциональность этого распределения достигается путем определения постоянного для всех факторов коэффициента, который показывает величину изменения результативного показателя Y за счет изменения фактора В на единицу.
Величина коэффициента (К) определяется следующим образом:
Умножив этот коэффициент на абсолютное отклонение В за счет соответствующего фактора, найдем отклонения результативного показателя:
∆Yb=К*∆Bd; ∆Yn=К*∆Bn; ∆Ym=К*∆Bm
Например, себестоимость 1 т/км за счет снижения среднегодовой выработки автомобиля повысилась на 180 руб. При этом известно, что среднегодовая выработка автомашины снизилась из-за:
а) сверхплановых простоев машин - 5000 т/км
б) сверхплановых холостых пробегов - 4000 т/км
в) неполного использования грузоподъемности - 3000 т/км
Всего-12000 т/км
Отсюда можно определить изменение себестоимости под влиянием факторов второго уровня:
Таблица 18 - Расчет влияния факторов на результативный показатель способом долевого участия
| Показатель | Изменение годовой выработки машины, т/км | Доля показателей в общем изменении годовой выработки,% | Изменение себестоимости 1 т/км, руб. |
| Сверхплановые простои машин | -5000 | 41,67 | +75 |
| Сверхплановые холостые пробеги | -4000 | 33,33 | +60 |
| Неполное использование грузоподъемности машин | -3000 | 25,00 | +45 |
| Всего | -12000 | 100,00 | +180 |
Для решения такого типа задач можно использовать также способ долевого участия. Для этого сначала определяется доля каждого фактора в общей сумме их приростов, которая затем умножается на общий прирост результативного показателя:
Аналогичных примеров применения этого способа в АХД можно привести очень много, в чем вы сможете убедиться в процессе изучения отраслевого курса анализа хозяйственной деятельности на предприятиях.
5.2.6 Способ логарифмирования в анализе хозяйственной деятельности.
Способ логарифмирования применяется для измерения влияния факторов в мультипликативных моделях. В данном случае peзyльтат расчета, как и при интегрировании, не зависит от месторасположения факторов в модели и по сравнению с интегральным методом обеспечивается более высокая точность расчетов. Если п интегрировании дополнительный прирост от взаимодействия факторов распределяется поровну между ними, то с помощью логарифмирования результат совместного действия факторов pacпpeдeляется пропорционально доли изолированного влияния каждого фактора на уровень результативного показателя. В этом его преимущество, а недостаток - в ограниченности сферы его применения.
В отличие от интегрального метода при логарифмировании пользуются не абсолютные приросты показателей, а индексы роста (снижения).
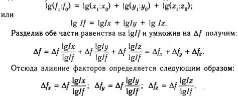
Математически этот метод описывается следующим образе Допустим, что результативный показатель можно представить виде произведения трех факторов: F = xyz. Прологарифмировав обе части равенства, получим
Учитывая, что между индексами изменения показателей сохраняется та же зависимость, что и между самими показателями, произведем замену абсолютных их значений на индексы:
Из формул вытекает, что общий прирост результативного показателя распределяется по факторам пропорционально отношениям логарифмов факторных индексов к логарифму результативного показателя. И не имеет значения, какой логарифм используется - натуральный или десятичный.
Сравнив полученные результаты расчета влияния факторов разными способами по данной факторной модели, можно убедиться в преимуществе способа логарифмирования. Это выражается в относительной простоте вычислений и повышении точности расчетов.
Рассмотрев основные приемы детерминированного факторного анализа и сферу их применения, результаты можно систематизировать в виде следующей матрицы:
Таблица 19 - Детерминированные факторные приемы и модели
| Приемы | Мультипликативные | Аддитивные | Кратные | Смешанные |
| Цепной подстановки | + | + | + | + |
| Индексный | + | - | + | - |
| Абсолютных разниц | + | - | - | Y=a (b-c} |
| Относительных разниц | + | - | - | - |
| Пропорционального деления (долевого участия) | - | + | - | Y=а/xi |
| Интегральный | + | - | + | Y= а/xi |
| Логарифмирования | + | - | - | - |
Список литературы
-
Баканов М.И., Шеремет А.Д., Теория экономического анализа. - М.: Финансы и статистика, 2000.
-
Савицкая Г.В. Анализ хозяйственной деятельности предприятия: Учебное пособие. - Мн.: ИП "Экоперспектива", 2000. - 498 с.
-
Методика экономического анализа промышленного предприятия (объединения) / Под ред. А.И. Бужинского, А.Д. Шеремета. - М.: Финансы и статистика, 1988
-
Муравьева А.И. Теория экономического анализа. - М.: Финансы и статистика, 1988.
Модели














