176479 (685567)
Текст из файла
МЕТОД РАСЧЕТА ЧИСТОГО ПРИВЕДЕННОГО ЭФФЕКТА
МЕТОД РАСЧЕТА ИНДЕКСА РЕНТАБЕЛЬНОСТИ ИНВЕСТИЦИИ
МЕТОД РАСЧЕТА НОРМЫ РЕНТАБЕЛЬНОСТИ ИНВЕСТИЦИЕЙ
МЕТОД ОПРЕДЕЛЕНИЯ СРОКА ОКУПАЕМОСТИ ИНВЕСТИЦИЙ
МЕТОД РАСЧЕТА КОЭФФИЦИЕНТА ЭФФЕКТИВНОСТИ ИНВЕСТИЦИИ
ОРГАНИЗАЦИЯ И ФИНАНСИРОВАНИЕ ИННОВАЦИОННОЙ ДЕЯТЕЛЬНОСТИ
ИСТОЧНИКИ ФОРМИОВАНИЯ ИНВЕСТИЦИОННЫХ РЕСУРСОВ
Методы, используемые в анализе инвестиционной деятельности, можно подразделить на две группы:
а) основанные на дисконтированных оценках;
б) основанные на учетных оценках.
МЕТОД РАСЧЕТА ЧИСТОГО ПРИВЕДЕННОГО ЭФФЕКТА
Этот метод основан на сопоставлении величины исходной инвестиции (IС) с общей суммой дисконтированных чистых денежных поступлений, генерируемых ею в течение прогнозируемого срока. Поскольку приток денежных средств распределен во времени, он дисконтируется с помощью коэффициента r, устанавливаемого аналитиком самостоятельно исходя из ежегодного процента возврата, который он хочет или можете иметь на инвестируемый им капитал.
Допустим, делается прогноз, что инвестиция (IС) будет генерировать в течение n лет годовые доходы в размере р1, р2... Рn. Общая накопленная величина дисконтированных доходов (РV) и чистый приведенный эффект (NРV) соответственно рассчитываются по формулам:
При прогнозировании доходов по годам необходимо учитывать все виды поступлений как производственного, так и непроизводственного характера, которые могут быть ассоциированы с данным проектом. Если по окончании периода реализации проекта планируется поступление средств в виде ликвидационной стоимости оборудования или высвобождения части оборотных средств, они должны быть учтены как доходы соответствующих периодов.
Если проект предполагает не разовую инвестицию, а последовательное инвестирование финансовых ресурсов в течение m лет, то формула для расчета NРV модифицируется следующим образом
показатель NPVотражает прогнозную оценку изменения экономического потенциала предприятия в случае принятия рассматриваемого проекта.
МЕТОД РАСЧЕТА ИНДЕКСА РЕНТАБЕЛЬНОСТИ ИНВЕСТИЦИИ
Этот метод является следствием предыдущего. Индекс рентабельности (РI) рассчитывается по формуле
В отличие от чистого приведенного эффекта индекс рентабельности является относительным показателем. Благодаря этому он очень удобен при выборе одного проекта из ряда альтернативных, имеющих примерно одинаковые значения NРV, либо при комплектовании портфеля инвестиций с максимальным суммарным значением NРV.
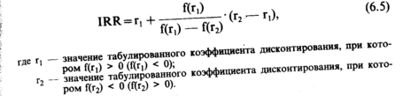
МЕТОД РАСЧЕТА НОРМЫ РЕНТАБЕЛЬНОСТИ ИНВЕСТИЦИЕЙ
Под нормой рентабельности, или внутренней нормой прибыли, инвестиции (IRR) понимают значение коэффициента дисконтирования, при котором NРV проекта равен нулю:
IRR = r, при котором NPV= f(r) = 0.
Смысл расчета этого коэффициента при анализе эффективности планируемых инвестиций заключается в следующем: IRR показывает максимально допустимый относительный уровень расходов, которые могут быть ассоциированы с данным проектом. Например, если проект полностью финансируется за счет ссуды коммерческого банка, то значение IRR показывает верхнюю границу допустимого уровня банковской процентной ставки, превышение которого делает проект убыточным.
На практике любое предприятие финансирует свою деятельность, в том числе и инвестиционную, из различных источников. В качестве платы за пользование авансированными в деятельность предприятия финансовыми ресурсами оно уплачивает проценты, дивиденды, вознаграждения и т.п., т.е. несет некоторый обоснованные расходы на поддержание своего экономического потенциала. Показатель, характеризующий относительный уровень этих расходов, можно назвать ценой авансированного капитала (СС). Этот показатель отражает сложившийся на предприятии минимум возврата на вложенный в его деятельность капитал, его рентабельность и рассчитывается по формуле средней арифметической взвешенной.
Экономический смысл этого показателя заключается в следующем: предприятие может принимать любые решения инвестиционного характера, уровень рентабельности которых не ниже текущего значения показателя СС (или цены источника средств для данного проекта, если он имеет целевой источник). Именно с ним сравнивается показатель IRR, рассчитанный для конкретного проекта, при этом связь между ними такова. Если: IRR > СС, то проект следует принять;
IRR < СС, то проект следует отвергнуть;
IRR = СС, то проект ни прибыльный, ни убыточный.
Практическое применение данного метода осложнено, если в распоряжении аналитика нет специализированного финансового калькулятора. В этом случае применяется метод последовательных итераций с использованием табулированных значений дисконтирующих множителей. Для этого с помощью таблиц выбираются два значения коэффициента дисконтирования r1 < r 2таким образом, чтобы в интервале (г1, г2) функция NРV=f(r) меняла свое значение с «+» на «—» или с «—» на «+». Далее применяют формулу:
Точность вычислений обратно пропорциональна длине интервала (г1, г2), а наилучшая аппроксимация с использованием табулированных значений достигается в случае, когда длина интервала минимальна (равна 1%), т.е. r 1и r2 — ближайшие друг к другу значения коэффициента дисконтирования, удовлетворяющие условиям (в случае изменения знака функции с «+» на «-»);
Рассмотренная методика применима лишь к акционерным обществам. На предприятиях, не являющихся акционерными, аналогом показателя СС является уровень издержек производства и обращения (дебетовый оборот счета 46 «Реализация») в процентах к общей сумме авансированного капитала (итог баланса-нетто).
МЕТОД ОПРЕДЕЛЕНИЯ СРОКА ОКУПАЕМОСТИ ИНВЕСТИЦИЙ
Этот метод — один из самых простых и широко распространен в мировой учетно-аналитической практике, не предполагает временной упорядоченности денежных поступлений. Алгоритм расчета срока окупаемости (РР) зависит от равномерности распределения прогнозируемых доходов от инвестиции. Если доход распределен по годам равномерно, то срок окупаемости рассчитывается делением единовременных затрат на величину годового дохода, обусловленного ими. При получении дробного числа оно округляется в сторону увеличения до ближайшего целого. Если прибыль распределена неравномерно, то срок окупаемости рассчитывается прямым подсчетом числа лет, в течение которых инвестиция будет погашена кумулятивным доходом. Общая формула расчета показателя РР имеет вид:
При расчете показателя РР следует учитывать временной аспект. В этом случае в расчет принимаются денежные потоки, дисконтированные по показателю цена авансированного капитала. Очевидно, что срок окупаемости увеличивается.
Показатель срока окупаемости инвестиции очень прост в расчетах, вместе с тем он имеет ряд недостатков, которые необходимо учитывать в анализе. Применение метода, основанного на расчете срока окупаемости затрат, может быть целесообразным когда руководство предприятия в большей степени озабочено решением проблемы ликвидности, а не прибыльности проекта — главное, чтобы инвестиции окупились, и как можно скорее. Метод также хорош в ситуации, когда инвестиции сопряжены с высокой степенью риска, поэтому, чем короче срок окупаемости, тем менее рискованным является проект.
МЕТОД РАСЧЕТА КОЭФФИЦИЕНТА ЭФФЕКТИВНОСТИ ИНВЕСТИЦИИ
Этот метод имеет две характерные черты: во-первых, он не предполагает дисконтирования показателей дохода; во-вторых, доход характеризуется показателем чистой прибыли РN (балансовая прибыль за минусом отчислений в бюджет). Алгоритм расчета исключительно прост, что и предопределяет широкое использование этого показателя на практике: коэффициент эффективности инвестиции (АRR) рассчитывается делением среднегодовой прибыли РN на среднюю величину инвестиции (коэффициент берется в процентах). Средняя величина инвестиции находится делением исходной суммы капитальных вложений на два, если предполагается, что по истечении срока реализации анализируемого проекта все капитальные затраты будут списаны; если допускается наличие остаточной или ликвидационной стоимости (RV), то ее оценка должна быть учтена.
Данный показатель сравнивается с коэффициентом рентабельности авансированного капитала, рассчитываемого делением общей чистой прибыли предприятия на общую сумму средств, авансированных в его деятельность (итог среднего баланса-нетто).
Метод, основанный на коэффициенте эффективности инвестиции, также имеет ряд существенных недостатков, обусловленных в основном тем, что он не учитывает временной составляющей денежных потоков. В частности, метод не делает различия между проектами с одинаковой суммой среднегодовой прибыли, но варьирующей суммой прибыли по годам, а также между проектами, имеющими одинаковую среднегодовую прибыль, но генерируемую в течение различного количества лет, и т. п.
Организация и финансирование инновационной деятельности
Innowation (анг.) означает “введение новаций”, новшеств.
Под инновацией, или нововведением, понимается процесс внедрения в производство новейших идей, разработок, видов продукции, технологии, организации и управления производством, предпринимательства, а также применение новых маркетинговых и сбытовых мер, позволяющих полнее удовлетворить потребности общества и создать дополнительный экономический и (или) социальный эффект.
Впервые инновация как научно-техническое определение появилось в трудах известного немецкого ученого Шумпитера, который под инновацией понимает процесс внедрения в среду производственно-хозяйственной деятельности новых организационно-технических комбинаций, новых методов в производство продукции, новой организационной структуры, открытие нового рынка, завоевание нового источника сырья.
Понятие НТР не тождественно инновации. НТР является первичной основой внедрения достижений науки и техники в строящиеся заводы, корабли, машины, оборудование и в основном связан с перспективой развития производительных сил. Инновация – это процесс текущего внедрения в производственную, коммерческую, предпринимательскую деятельность коммерческих идей, новшеств, обусловленных необходимостью качественных изменений экономического состояния.
В теории и практике происходит подразделение понятий новшества, нововведения, инновации.
Под новшеством обычно понимается готовый к внедрению и оформленный результат фундаментальных и прикладных исследований, опытно-конструкторские и экспериментальные работы в какой-то сфере деятельности, направленные на повышение ее эффективности.
Инновация – это полученный результат внедрения новшеств с целью улучшения, изменения потребительских свойств продукта труда и получения экономического, социального, экономического, научно-технического и других эффектов.
Цели инновации можно свести к следующим:
-
поиск нового технического решения - создание изобретения;
-
проведение научных исследований и технологических разработок;
-
технологическая подготовка серийного производства и новой
продукции;
-
закрепление продукции на новых рынках путем постоянного совершенствования технологии, повышение конкурентоспособности.
Нововведение – это понятие, тождественное инновации.
К объектам инновации относятся:
КЛАССИФИКАЦИЯ ИННОВАЦИЙ.
| ПРИЗНАК КЛАССИФИКАЦИИ | ВИДЫ ИННОВАЦИЙ |
| 1. Уровень новизны инновации. |
|
| 2. Стадия жизненного цикла товара (ЖЦТ), на которой внедряется инновация или разрабатывается новшество. | 2.1. Инновации, внедряемые на стадии стратегического маркетинга. 2.2. То же НИОКР. 2.3. Организационно-технологическая подготовка производства 2.4. Производство (включая тактический маркетинг). 2.5. Сервис, осуществляемый изготовителем. |
| 3.Масштаб новизны инновации (новшества). |
|
| 4. Отрасль народного хозяйства, где внедряется инновация. | 4.1. Новшества и инновации, созданные (внедренные) в сфере науки; 4.2. Тоже в сфере образования; 4.3. В социальной сфере (культура, искусство, здравоохранение и т.д.); 4.4. В материальном производстве (промышленность, строительство, сельское хозяйство и т.д.). |
| 5. Сфера применения инновации (новшества). | 5.1. Инновации для внутреннего (внутри фирмы) применения; 5.2. Новшества для накопления на фирме; 5.3. Новшества, в основном для продажи. |
| 6. Частота применения инновации. | 6.1. Разовые; 6.2. Повторяющиеся (диффузия). |
| 7. Форма новшества – основы инновации. | 7.1. Открытия, изобретения, патенты; 7.2. Рационализаторские предложения; 7.3. Ноу-хау; 7.4. Товарные знаки, торговые марки, эмблемы; 7.5. Новые документы, описывающие технологические, производственные, управленческие процессы, конструкции, методы. |
| 8. Вид эффекта, полученного в результате внедрения инновации. | 8.1. Научно-технический; 8.2. Социальный; 8.3. Экологический; 8.4 Экономический (коммерческий); 8.5. Интегральный. |
| 9. Подсистема системы инновационного менеджмента, в которой внедряется инновация. | 9.1. Подсистема научного сопровождения; 9.2. Целевая подсистема; 9.3. Обеспечивающая подсистема; 9.4. Управляемая подсистема; 9.5. Управляющая подсистема. |
Период времени от зарождения идеи, создания и распространения новации и до ее использования принято называется жизненным циклом инновации. С учетом последовательности проведения работ жизненный цикл инноваций рассматривается как инновационный процесс. В общем виде инновационный процесс состоит в получении и коммерциализации изобретении, новых технологий, видов продукции и услуг, решений организационно-технического, экономического, социального или иного характера и других результатов интеллектуальной деятельности и осуществляется в 4 этапа.
Характеристики
Тип файла документ
Документы такого типа открываются такими программами, как Microsoft Office Word на компьютерах Windows, Apple Pages на компьютерах Mac, Open Office - бесплатная альтернатива на различных платформах, в том числе Linux. Наиболее простым и современным решением будут Google документы, так как открываются онлайн без скачивания прямо в браузере на любой платформе. Существуют российские качественные аналоги, например от Яндекса.
Будьте внимательны на мобильных устройствах, так как там используются упрощённый функционал даже в официальном приложении от Microsoft, поэтому для просмотра скачивайте PDF-версию. А если нужно редактировать файл, то используйте оригинальный файл.
Файлы такого типа обычно разбиты на страницы, а текст может быть форматированным (жирный, курсив, выбор шрифта, таблицы и т.п.), а также в него можно добавлять изображения. Формат идеально подходит для рефератов, докладов и РПЗ курсовых проектов, которые необходимо распечатать. Кстати перед печатью также сохраняйте файл в PDF, так как принтер может начудить со шрифтами.















