97266 (685188), страница 13
Текст из файла (страница 13)
- імпорт свіжомороженої морської та океанської риби з районів Східної Азії та Південної Америки за наступними умовами:
- імпорт нового обладнання для рибопереробки та запчастин для ремонту експлуатуємого обладнання.
Основними експортними операціями АТЗТ компанія «Бастіон» є експорт свіжомороженої прісноводної риби з районів Азовського моря та річок України, Росії, Білорусії в Литву та США.
В зовнішньоекономічних операціях експорту АТЗТ компанія «Бастіон» використовує ризикові форми оплату у вигляді:
-
отримання від нерезидента передоплати банківським переказом 50% суми контракту;
-
відгруження продукції по контракту на експорт на протязі 10 днів після надходження 50% передоплати від нерезидента-імпортера;
-
очікування виконання імпортером - нерезидентом оплати другої частини конктракту на протязі 3-х банківських днів після доставки вантажу в порт США (передачі транспортним перевізником товарної партії з митним оформленням експорту) при транспортуванні із України в США(номінальний строк – 10 днів);
Така схема експортного зовнішньоекономічного контракту цілком задовольняє імпортера-нерезидента, але для експортера – АТЗТ компанія "Бастіон" має наступні основні ризики [85]:
1) Неоплату на протязі 3-х днів другої частини контракту (50%) після відгрузку передоплаченої на 50% партії рибної продукції імпортером-нерезидентом;
2) Ненадходження документально відвантаженої партії рибної продукції на протязі 10-х днів на адресу імпортера-нерезидента та його відказ від сплати 2-ї частини контракту до моменту надходження товарної партії;
3) Ненадходженням 50% оплати за відгружену партію рибної продукції на протязі 90 днів після відгрузки (загублення грузу, викрадення грузу, кримінальна імітація відвантаження грузу перевізником) та застосування до АТЗТ компанія "Бастіон" заходів впливу контрольними установами України за порушення валютного законодавства.
4) Відсутністю моментальної ліквідності підприємства за рахунок затримки надходження готівкових , коштів, що і було ідентифіковано при економічній діагностиці АТЗТ Компанія "Бастіон".
Зовнішньоекономічна діяльність підприємства характеризується тендерцією постійного росту імпорту в матеріальних витратах від рівня 0,55% у 2003 році до рівня 5,62% у 2007 році за рахунок переорієнтації виробництва підприємства на переробку імпортної риби для внутрішнього ринку України.
Аналіз динаміки доходів від експорту в валових доходах підприємства показує, що частка експорту знизилась з рівня 58,8% у 2003 році до рівня 5,6% у 2005 році за відсутністю джерел рибного виробництва та знов зросла до рівня 20,1% у 2007 році за рахунок нетипового експорту металу.
Аналіз руху грошових коштів в АТЗТ Компанія «Бастіон»показує, що при збитковій операційній діяльності у 2006-2007 роках та, відповідно, негативному грошовому потоку, тільки зовнішні позики дозволяють працювати підприємству. Але при цьому підприємство сплатило 663 тис.грн. відсотків у 2007 році та 714 тис.грн. у 2006 році, що становить практично 30% загальної суми сумарного збитку в операційно-фінансовій діяльності підприємства.
Аналіз динаміки ланцюгових темпів росту грошового потоку валової виручки від реалізації та планових потоків доходів (дебіторська заборгованість) та витрат (кредиторська заборгованість) в АТЗТ компанія "Бастіон" у 2003 – 2007 роках показує, що з 2005 року ланцюговий темп росту дебіторської заборгованості в 5 – 10 раз перевищує ланцюговий темп росту валової виручки, тобто підприємство накопичує обсяги нереалізованих результатів продажу продукції. Одночасно ланцюговий темп росту кредиторської заборгованості за отримані товари та послуги також в 2 рази (а в 2007 році в 100 раз) перевищує ланцюговий темп росту валової виручки від реалізації, що є симптомом недостатку коштів для розрахунку з кредиторами.
Аналіз динаміки питомої ваги планованих грошових потоків доходів (дебіторська заборгованість) та планованих грошових потоків витрат (кредиторська заборгованість та аванси за продукцію) в валовій виручці від реалізації продукції АТЗТ компанія "Бастіон" у 2003 – 2007 роках показує, що обсяги дебіторської заборгованості з рівня 17-20% від валової виручки при прибутковій роботі підприємства у 2004 –2005 роках зросли до рівня 33 – 43% у 2006 –2007 роках, що викликало нестаток валової виручки та збиткову роботу підприємства. Одночасно у 2007 року різко зросла відносна частка кредиторської заборгованості та отриманих авансів з рівня 10,1 % від валової виручки у 2006 році до рівня 62,0% у 2007 році. Таким чином планований дефіцит грошових потоків в поточних розрахунках у підприємства на кінець 2007 року досяг –19,0% від валової виручки за 2007 рік, що може бути перекрито тільки при додатковому залученні банківських кредитів, або додаткових інвестиціях засновників в статутний фонд підприємства.
Тобто залишки в касі 16,0 тис.грн. за результатами діяльності у 2006 році та 5,3 тис.грн. за результатами діяльності у 2007 році свідчать про ведення збиткової роботи на «проїдання» статутного фонду підприємства відсотками банку, який замінюється позиковим банківським капіталом та авансами, отриманими підприємством за майбутній продаж продукції.
При цьому слід відмітити повню відсутність весельних розрахунків за відпущену продукцію, що приводить до різкого зростання дебіторської заборгованості у 2006 -2007 роках при різкому зниженні валового доходу від продажу продукції ( до рівня 50-60% від валового доходу у 2005 році).
Таким чином, економічна діагностика ефективності та результативності діяльності підприємства АТЗТ Компанія «Бастіон» у 2002 – 2007 роках показала:
- підприємство у 2003 – 2005 роках значно підвищило рівень загальної та строкової ліквідності до рівня, в 2 рази перевищуючого нормативні значення, у 2006 році показники загальної та строкової ліквідності ще додатково зросли, створюючи великий запас загальної платоспроможні та стійкості по забезпеченню запасів та оборотного капіталу власними коштами, але у 2007 році показник строкової ліквідності знизився нижче нормативного рівня;
- в той же час у 2002 -2007 роках підприємство хронічно має проблеми з негайною платоспроможністю, оскільки рівень абсолютної ліквідності за рахунок готівкових коштів в 5 - 20 разів нижче нормативних показників, що створює проблеми з терміновими розрахунками підприємства з кредиторами;
- ця проблема виникає за рахунок значного рівня дебіторської заборгованості, особливо у 2006 - 2007 роках, коли рівень дебіторської заборгованості різко зріс, а обсяг виручки від реалізації суттєво знизився;
- підприємство має ризиковано низький рівень автономії за рахунок надто високого рівня використання позикових коштів банківських та комерційних кредитів, при цьому досягнутий рівень 0,317 у 2006 знов зменшився до рівня 0,112 у 2007 році, тобто власних коштів у підприємства явно не достає для виконання нормативу автономії не менше 0,5. Зростання рівня збитковості діяльності підприємства у 2007 році додатково значно погіршує стан з рівнем автономії та підвищує ризик банкрутства підприємства зовнішніми кредиторами;
- ресурсовіддача активів та основних засобів підприємства поступово знижується, що свідчить про необхідність суттєвого оновлення основних засобів на нових технологічних принципах та суттєвого підняття частки активних основних фондів нового покоління;
Тобто, підприємство знаходиться в сегменті стагнації життєвого циклу розвитку товарно-реалізаційної політики підприємства та практично вичерпало можливість зовнішніх банківських та комерційних позик, як фінансових джерел для забезпечення зростання обсягів виробництва продукції, враховуючи зростання нереалізованого результату продаж у вигляді дебіторської заборгованості. Станом на кінець 2007 року за показником Альтмана АТЗТ Компанія “Бастіон” наблизилось до кризисної зони небезпеки банкрутства за вимогами кредиторів та потребує провадження програми антикризових заходів.
Дослідження показали, що експортних конкурентів у зовнішньому оточуючому середовищі в України для АТЗТ компанія “Бастіон” немає і основними проблемами розвитку ЗЕД на підприємстві є подолання внутрішніх проблем збитковості діяльності у 2006 –2007 роках за рахунок реструктуризації системи грошових розрахунків в зовнішньоекономічних та внутрішніх торговельних операціях.
В сегменті поставок імпортної переробленої риби на внутрішній ринок при різкому стрибку цін на м’ясопродукти у 2007 –2008 роках - ринковий попит на відносно “дешеву” імпортну рибу (в 2-3 рази дешевше м’яса) в Україні має сприятливу перспективу значного розширення, тобто конкурентний тиск на імпортовану продукції з морської та океанської риби для АТЗТ компанія “Бастіон” також буде невеликим, а, безпосередньо в Дніпропетровській області, цілком визначатися суперництвом з рибною компанією “Айсберг” (м.Дніпропетровськ).
РОЗДІЛ 4 ШЛЯХИ ПІДВИЩЕННЯ ЕФЕКТИВНОСТІ ЗЕД ПІДПРИЄМСТВА АТЗТ КОМПАНІЯ "БАСТІОН"
4.1 Заходи щодо удосконалення ЗЕД та їх вплив на ефективність діяльності підприємства АТЗТ компанія "Бастіон"
На підставі аналізу діяльності АТЗТ компанія «Бастіон», представленому в розділі 3 дипломної роботи, виявлено, що основними проблемами розвитку ЗЕД підприємства є зниження ефективності його діяльності за рахунок накоплення негативних ефектів неоптимальності схеми ЗЕД-розрахунків при ризиковій експортній маркетинговій стратегії завойовування закордонних ринків збуту своєї продукції.
При цьому підприємство становиться заручником системи 3-х боргів:
- борг перед підприємством за розрахунками дебіторів, яким надається тимчасовий комерційний кредит при продажу продукції;
- борг підприємства за розрахунками з кредиторами, які надали тимчасовий комерційний кредит при покупці сировини та матеріалів;
- борг підприємства перед комерційним банком, який надав короткостроковий кредит для своєчасної закупки запасів виробництва та часткових розрахунків з кредиторами;
Ефективність та прибутковість роботи підприємства в умовах 3-х боргів залежить від внутрішньої системи регулювання боргів в часі та зниження витрат на сплату відсотків за банківські кредити, які покривають тимчасові «касові розриви» в фінансуванні діяльності підприємства.
Основними заходами підвищення ефективності ЗЕД, які обгрунтовуються у дипломному проекті, є пропозиції впровадження вексельного механізму прискорення перетворення дебіторсько-кредиторської заборгованості в грошові кошти при імпортних та експортних операціях АТЗТ компанія «Бастіон».
Пропозиції впровадження вексельного механізму прискорення перетворення дебіторсько-кредиторської заборгованості в грошові кошти при імпортних операціях АТЗТ Компанія «Бастіон» мають мету:
- впровадження вексельного обороту в систему грошових розрахунків підприємства;
- впровадження короткострокового вексельного кредитування (обліку векселів) банками дебіторської заборгованості підприємства, оформленної у вигляді авальованих векселів покупців продукції;
- впровадження вексельного розрахунку з кредиторами переказними век-селями з можливістю обороту на себе при погашенні дебіторської заборгованості за відпущену продукцію дебіторами;
- різкого скорочення строку перетворення дебіторської заборгованості в грошові кошти за допомогою форфейтинг-факторингової схеми обліку векселя в комерційних банках.
Для оптимізації показників схем розрахунків по зовнішньоекономічним торгово-посередницьким операціям АТЗТ компанія «Бастіон» в дипломній роботі пропонується алгоритм управлінського рішення по впровадженню векселів на обох етапах торгово-виробничої операції, графічно відображений схемою на рис.4.1:
- оплата АТЗТ компанія "Бастіон" контракту авальованим векселем (погашення через 80 днів) негайно по факту угоди на поставку імпортної продукції із відповідним зниженням ціни на імпортну продукцію з боку експортера-нерезидента;
- отримання від оптових покупців – дебіторів на вітчизняному ринку авальованих векселів за відпущену продукцію з строком погашення 30 – 60 днів після відвантаження товару;
-
зарахування отриманих векселів в комерційному банку (вексельний кредит) до строку погашення векселів та отримання оборотних коштів для продовження оборотних циклів підприємства (нові імпортні поставки).
4.2 Ефективність механізму вексельно-форфейтингової розрахункової схеми при імпортних операціях підприємства АТЗТ компанія "Бастіон"
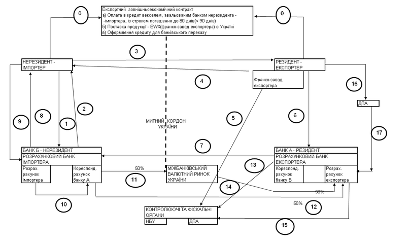
Алгоритм витрат та доходів при розрахунках в зовнішньоекономічних операціях імпорту за механізмом вексельно-форфейтингової операції в розрахунках (мінімальний ризик експортера та відповідне зниження контрактної ціни поставки товарів для імпортера) наведений на схемах рис.4.1 при наступних умовах контракту :
-
надання імпортером-резидентом авальованого банком-резидентом імпортера простого векселя зі строком пред”явлення до погашення до 80 днів (не більше контрольного строку в 90 днів);
-
поставка продукції на умовах (СIF) – порт м.Одеса;
-
форфейтинг (продаж) векселя експортером форфейтинг-банку нерезидента за 80 % від суми на право отримання коштів по строку погашення векселя та заключення з ним договору на інкасування векселя через банк-резидент імпортера.
1) Етап 0 - Заключення зовнішньоекономічного експортного договору;
2) Етапи 1,2 – Авалювання резидентом – імпортером у своєму банку А-резиденту векселя на суму контракту;
3) Етапи 3,4 – Поставка „франко-перевізник” продукції в обмін на авальований вексель (час Т0);
4) Етап 5 - Поставка імпортного контракту на облік в комерційному банку (виконання терміну надходження коштів на рахунок – не більше 90 днів з дня відгрузки продукції);
5) Етап 6 – продаж експортером векселя по форфейтинговій угоді фірмі- форфейтору (банку) та перерахування 80% суми на розрахунковий рахунок експортера;
6) Етап 7 – Заключення форвейтор –фірмою з банком Б – нерезидентом договору на інкасування векселю через банк А – резидент ( Тінкас=Т0+ΔТ1), де Т1<= 70 днів;
7) Етап 8 – направлення банком Б-нерезидентом інкасової вимоги (з додатком – векселем) в банк А – резидент на сплату коштів за векселем по строку ( Твимог=Тінкас+ΔТ2), де Т2<= 10 днів;
8) Етап 9,10 – направлення банком А-резидентом повідомлення імпортеру про надходження векселя на оплату та отримання акцепту – згоди імпортера на перерахування коштів з його розрахункового рахунку в банк експортера;
9) Етап 11 – банківський переказ коштів з розрахункового рахунку імпортера в банку А –резиденті на кореспондентський рахунок банку А – резидента в банку Б – нерезиденті ( Ткошти=Твимог+ΔТ3), де Т3<= 5 днів;
10) Етап 14 – повідомлення в фіскальні органи фактичного строку виконання імпортного контракту.
Основні виграші вексельно - форфейтингової схеми контракту для імпортера :
а) При наданні комерційного кредиту ціна партії імпортуємої продукції з боку експортера формується за принципами ціни при негайній оплаті чи передоплаті плюс надбавки за банківський кредит та страхування операцій на період відстрочки платежу:
(4.1)
де
- ціна партії імпорту при негайній оплаті;
- період часу комерційного кредиту по контракту;
- річна процентна ставка кредитування банка;
- страховий тариф в залежності від строку комерційного кредиту;
Рис.4.1. - Послідовність вексельної схеми операцій при імпортному контракті на умовах відстрочки оплати банківського переказу при видачі авальованого векселя (страхування авалем банку імпортера)
У випадку, якщо оплата імпортованої партії здійснюється авальованими банком векселями імпортера – резидента на момент поставки імпортованої партії продукції на митний кордон України зі строком погашення t, експортер має можливість застосувати тимчасове вексельне перекредитування в банку–нерезиденті під заставу векселів, які обліковуються банком з дисконтом. Возврат суми кредиту експортер поручає за рахунок інкасації авальованих банком-резидентом векселів банком –нерезидентом, який одночасно видає грошовий кредит експортеру негайно по обліку векселів.
Ця операція дозволяє експортеру в контракті йти на зниження ціни поставки партії експортованої продукції за алгоритмом :
-
ціна партії при негайній оплаті;
-
ціна банківського кредиту для некомпенсованої частини дисконту врахування векселів в банку-нерезиденті;
-
ціна страхування для некомпенсованої частини дисконту врахування векселів в банку нерезиденті;
Відношення ціни контракту при використанні описаної вексельної схеми розрахунків між імпортером-резидентом та експортером-нерезидентом до ціни контракту при комерційному кредиті з боку експортера-нерезидента (формула 3.1) розраховується як :
(4.2)
де
- ставка аваля векселя імпортера банком-резидентом;
Формула (4.2) дає можливість при варіації параметрами розрахувати зниження матеріальних витрат імпортера в собівартості, тобто розрахувати можливе підвищення прибутковості від імпортної операції за рахунок застосування векселів в зовнішньоекономічних розрахунках з експортером.
Застосування векселів на другому етапі зовнішньоекономічної операції АТЗТ компанія «Бастіон» – продаж переробленої імпортованої партії риби резидентам в Україні з наданням вістрочки сплати, тобто комерційного кредитування (дебіторська заборгованість) – повинно виконуватися за наступною схемою :
- частина дебіторської заборгованості оформлюється авальованими
векселями дебіторів, що для них мотивується зниженням ціни партії
продукції відносно рівня внутрішнього комерційного кредитування та
компенсації витрат на авалювання векселів;
-
отримані векселі імпортером враховуються в банку –резиденті та виставляються через нього на інкасацію, при цьому на період погашення векселів банк надає імпортеру грошовий кредит на суму векселів – мінус дисконт врахування векселів;
-
грошові кошти надходять в активи балансу банка як видача короткострокового кредиту;
-
дисконт врахування векселю враховується як додаткові витрати імпортера на сплату процентів банку за надання вексельного кредиту та виконання послуг інкасації;
Сума кредиту та сума додаткових витрат розраховуються за формулами :
(4.3)
(4.4)
де
- коефіцієнт частини дебіторської заборгованості
, оформленої у вигляді вексельної заборгованості;
Для отримання поля можливих управлінських рішень менеджера по зовнішньоекономічним операціям варіації розрахунків в дипломній роботі проведені за програмним комплексом “електронних таблиць” EXCEL-2007 для наступних варіацій параметрів (табл.4.1, 4.2) :
а) строк до погашення векселя – 30,60,90 днів
б) річна кредитна ставка банка – 18%, 22%;
в) ставка страхування – 3%(30днів), 4%(60днів), 5%(90 днів);
г) ставка авалювання векселів – 1%(30днів), 2%(60днів), 3%(90 днів);
д) коефіцієнт вексельного оформлення дебіторської заборгованості – 60%, 70%, 80%;
На основі проведених розрахунків виконувалося моделювання прогнозних балансів та звітів про фінансові результати АТЗТ компанія «Бастіон», за результатами чого розраховувались зміни в показниках діяльності підприємства відносно рівня фактичних показників діяльності без застосування вексельних стратегій в розрахунках у 2007 році.
В табл.4.1 наведені результати варіаційних розрахунків прогнозів звіту про фінансові результати АТЗТ компанія «Бастіон» у 2007 році при впровадженні алгоритмів вексельних розрахунків в кредиторській заборгованості (розрахунки з експортерами).
В табл.4.2 наведені результати варіаційних розрахунків прогнозів звіту про фінансові результати АТЗТ компанія «Бастіон» у 2007 році при впровадженні алгоритмів вексельних розрахунків як в кредиторській заборгованості, так і додатково в дебіторській заборгованості (розрахунки з підприємствами резидентами України).
Як видно з аналізу даних розрахунків табл.4.1,4.2 та графіків рис.4.2, 4.3 при запровадженні пропонуємого алгоритму вексельних розрахунків з кредиторами-експортерами та дебіторами – резидентами України:
Таблиця 4.1
Результати модельних розрахунків фінансової ефективності вексельної стратегії розрахунків по кредиторській заборгованості АТЗТ компанія «Бастіон» з кредиторами(зниження ціни виробничої сировини)
Таблиця 4.2
Результати модельних розрахунків фінансової ефективності вексельної стратегії розрахунків по кредиторській заборгованості АТЗТ компанія «Бастіон» з кредиторами та вексельній стратегії розрахунків по дебіторській заборгованості з покупцями-дебіторами (зниження ціни сировини та зростання виручки від реалізації продукції)
Рис.4.2. Проектне зростання чистого прибутку АТЗТ компанія «Бастіон» при застосуванні вексельної стратегії розрахунків по кредиторській заборгованості (моделювання по результатам 2007 року)
Рис.4.3. Проектне зростання чистого прибутку АТЗТ компанія «Бастіон» при застосуванні вексельної стратегії розрахунків по кредиторській заборгованості та дебіторській заборгованості (моделювання по результатам 2007 року)
-
коефіцієнт зниження матеріальних витрат в залежності від варіацій параметрів розрахунків знаходиться в діапазоні 0,94 -0,968, тобто загальний виграш на ціні становить 3,2 – 6 %;
-
за рахунок великого обсягу реалізації таке зниження обсягів матеріальних витрат у приводить до переходу компанії у 2007 році з рівня збитку -1,418 млн.грн. до зони чистого прогнозного прибутку +1,0 –1,3 млн.грн. (в залежності від реалізації параметрів розрахункової зони варіації);
-
це значно змінює фінансові показники стійкості та платоспромож ності в позитивний бік.
Отримання кредитних грошей та зниження дебіторської заборгованості дозволяє підвищити рівень готівкових грошей в балансі та підвищити показники ліквідності та платоспроможності АТЗТ Компанія "Бастіон". При цьому прогнозний рівень моментальної ліквідності підприємства підвищується з фактичного рівня 2007 року – 0,004 до рівней 0,23 – 0,25, що при нормативному значенні цього показника 0,2-0,35 свідчить про перехід підприємства в зону стійкого запасу моментальної ліквідності та значного підвищення рівня платоспроможності.
4.3 Ефективність механізму вексельно-форфейтингової розрахункової схеми при експортних операціях підприємства АТЗТ компанія "Бастіон"
Пропозиції впровадження вексельного механізму прискорення перетворення дебіторсько-кредиторської заборгованості в грошові кошти при експортних операціях АТЗТ Компанія «Бастіон» мають мету:
- впровадження вексельного обороту в систему експортних грошових розрахунків підприємства;
- зниження цін контракту, оформленого авальованим векселем на 100% суми контракту, що підвищує конкурентоспроможність продуції на експорті;
- впровадження короткострокового вексельного кредитування (обліку векселів) банками дебіторської заборгованості підприємства-нерезидента, оформленної у вигляді авальованих векселів покупців продукції;
- впровадження вексельного розрахунку з кредиторами-резидентами переказними векселями з можливістю обороту на себе при погашенні дебіторської заборгованості за відпущену продукцію дебіторам -резидентам;
- різкого скорочення строку перетворення дебіторської заборгованості в грошові кошти за допомогою форфейтинг-факторингової схеми обліку векселя в комерційних банках.
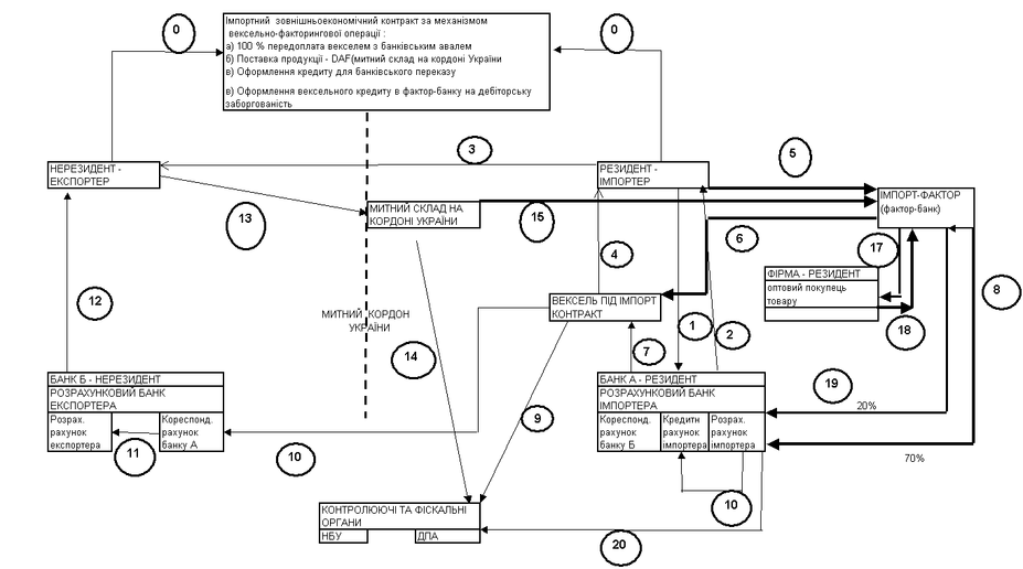
Для удосконалення ефективності фінансового механізму розрахунків при експортних операціях АТЗТ компанія "Бастіон" у дипломній роботі запропоновано впровадження вексельної схеми розрахунків покупцем-нерезидентом 100% авальованим векселем замість 50% передоплати та його фактор-врахування в комерційному банку - нерезиденті з отриманням до 80% суми готівкових коштів по векселю без очікування повної оплати відгруженої партії.
Схема операцій та грошових потоків при розрахунках в зовнішньоекономічних операціях експорту за механізмом вексельної відстрочки оплати банківського переказу (максимальний ризик експортера) наведений схемами на рис.4.4 при наступних умовах контракту - надання імпортером-нерезидентом авальованого банком імпортера простого векселя зі строком пред”явлення до погашення до 80 днів (не більше контрольного строку в 90 днів) в обмін на документи по відгрузці продукції на умовах EWX – франко-склад експортера на заводі (складі) в Україні;
1) Етап 0 - Заключення зовнішньоекономічного експортного договору;
2) Етапи 1,2 – Авалювання нерезидентом – імпортером у своєму банку векселя на суму контракту;
3) Етапи 3,4 – Поставка „франко-завод” продукції в обмін на авальований вексель (час Т0);
4) Етап 5 - Поставка експортного контракта на облік в комерційному банку (виконання терміну надходження коштів на рахунок – не більше 90 днів з дня відгрузки продукції);
5) Етап 6 – Заключення з банком А – резидентом договору на врахування векеля на фактор-форфейтингових умовах (виплата до 80% готівкою від суми векселя) та договору інкасування векселю через банк Б – нерезидент ( Тінкас= Т0+ΔТ1), де Т1<= 70 днів;
6) Етап 7 – направлення банком А інкасової вимоги (з додатком – вексе-лем) в банк Б – нерезидент на сплату коштів за векселем по строку ( Твимог= Тінкас+ΔТ2), де Т2<= 10 днів;
7) Етап 8,9 – направлення банком Б-нерезидентом повідомлення імпортеру про надходження векселя на оплату та отримання акцепту – згоди імпортера на перерахування коштів з його розрахункового рахунку в банк експортера;
8) Етап 10 – банківський переказ коштів з розрахункового рахунку імпортера в банку Б –нерезиденті на кореспондентський рахунок банку А – резидента в банку Б – нерезиденті
( Ткошти=Твимог+ΔТ3), де Т3<= 5 днів;
9) Етап 11, 12 – перерахування 50% валютних коштів на розрахунковий рахунок експортера та 50% на транзитний рахунок продажу валютної виручки на міжбанківському валютному ринку України
10) Етап 13 – повідомлення в фіскальні органи фактичного строку виконання експортного контракту та обов”язкового продажу 50% валютної виручки на міжбанківському валютному ринку України
11) Етап 14 – Перерахування гривневого еквіваленту 50% проданої валютної виручки на розрахунковий рахунок експортера
( Текспорт=Ткошти+ΔТ4), де Т4<= 3 днів;
12)Етап15 - Сплата можливих штрафів за порушення строків контракту
13) Етап 16,17 – Надання документі в податкові органи та отримання експортного відшкодування ПДВ (20% від суми експортного контракту)
Основні виграші схеми контракту для експортера (АТЗТ компанія “Бастіон”) :
а) згідно з законодавством отримання авальованого банком-нерезидентом векселя на 100% суму ЗЕД-контракту переводить дебіторську заборгованість підприємства в грошову заборгованість, оскільки вексель є цінним папером, який можна реалізувати на вторинному ринку, або використати, як розрахунковий документ в інших ЗЕД-контрактах;
б) створення можливості зниження конкурентної ціни експортної продукції за рахунок зниження строку грошових розрахунків за експортовану продукцію;
Пропозиції по впровадженню вексельного обігу в зовнішньоекономічній діяльності підприємств основані на умовах нового етапу розвитку вексельних операцій в Україні, згідно якому на сучасному рівні повинно розпочатися виконання виконання банками функцій розрахункових палат [36], призначених згідно зі статтею 38 Уніфікованого закону про переказні векселі та прості векселі (далі - Уніфікований закон) для пред'явлення векселів до платежу [17].
Розрахункова палата для пред'явлення векселів до платежу (далі – розрахункова палата) - будь-яка установа банку, в якій відкритий поточний рахунок платника за векселем[17].
Рис.4.4. Послідовність операцій при експортному контракті на умовах відстрочки оплати банківським переказом при видачі авальованого векселя (страхування авалем банку імпортера)
Установи банків можуть сприяти інформуванню векселедержателів про свою змогу виконувати функції розрахункової палати для пред'явлення векселів до платежу щодо окремих платників за векселями.
У разі надходження до установи банку письмового запиту від особи, яка стверджує (і може підтвердити це документально), що є векселедержателем певних векселів, установа банку зобов'язана протягом двох робочих днів надати письмове підтвердження про можливість виконання нею функцій розрахункової палати лише в разі наявності договору (окремого або включеної умови до договору про розрахунково-касове обслуговування) між клієнтом (платником за векселем) і установою банку про можливість підтвердження нею свого статусу розрахункової палати в разі звернень держателів векселів.
Відповідно до статті 38 Уніфікованого закону пред'явлення векселя в розрахункову палату є рівнозначним пред'явленню його до платежу [17].
АТЗТ компанія «Бастіон» при проведенні вексельних операцій має врахувати наступні особливості законодавчого поля, що склалися в Україні:
1. Міжнародний рух векселів в Україні законодавчо неврегульований, тому ці операції виконуються тільки через офіційні представництва українських підприємств в іноземних країнах, які не мають права відкривати банківські рахунки в банках-нерезидентах без індивідуальної ліцензії Національного банку України.
2. Для України відсутній законодавчий термін “ зовнішньоекономічний вексель” та правила його обігу, тому підприємства використовують для міжнародного вексельного обігу приєднання України згідно з Законом України “Про обіг векселів в Україні” [9] до міжнародного документу “Женевская Конвенция, устанавливающая единообразный закон о переводном и простом векселе (1930)” [17].
3. Оскільки в Законі України “Про обіг векселів в Україні” [9] встановлено, що векселі в Україні можуть бути емітовані підприємствами тільки під реальну кредиторську заборгованість, не визначений контрольний інститут та порядок єдиний центр реєстрації емітованих внутрішніх та зовнішньоекономічних векселів, що створює перешкоди на шляху їх впровадження в міжнародних розрахунках.
4. Комерційні банки України не мають розробленої та зареєстрованої в Міністерстві юстиції інструкції по порядку акцептування, опротестування, прийняття до сплати та врахування міжнародних векселів, оскільки гривня є неконвертованою валютою з валютним режимом операцій, встановленим Декретом Кабінету Міністрів України «Про систему валютного регулювання і валютного контролю” [16].
5. На стадії концептуального декларування з 2001 року знаходиться створення в Україні загальнодержавних вексельних розрахункових палат (“ Про затвердження Положення про розрахункові палати для пред'явлення векселів до платежу» // Постанова Правління Національного банку України від 25 вересня 2001 року N 403 [36]), які повинні були проводити операції аналогічно міжнародним операціям з пластиковими платіжними картками, тобто мати центри авторизації та виконання операцій з “електронною копією” векселя, маючого “електронний захисний підпис”.
6. Оскільки вексельна форма розрахунків має виключно безготівковий характер, розробка її “електронного” документообігу як форми міжнародних розрахунків має виключно актуальний характер, оскільки дозволяє використати відпрацьовану технологію “електронного” грошового обігу через кореспондентські рахунки банків для створення систем управління векселями, аналогічно системам віддаленного “електронного” управління “Клієнт-банк”, аналогічно “електронним депозитаріям” державних цінних паперів в Україні.
Таким чином, зміна форми розрахунків в ЗЕД АТЗТ компанія «Бастіон» з грошових розрахунків на вексельні операції дозволить оптимізувати швидкість розрахунків при ЗЕД та позитивно вплине на ефективність діяльності підприємства.
Висновки розділу 4
Кризове становище з грошовими розрахунками в досліджуємому підприємстві АТЗТ Компанія «Бастіон» є наслідком неоптимальних схем розрахунків, що при зростанні обсягів виробництва та реалізації фізичних обсягів продукції накоплює обсяги дебіторської та кредиторської заборгованості при падінні обсягів виручки від реалізації продукції в грошовій формі.
Пропозиції впровадження вексельного механізму прискорення перетворення дебіторсько-кредиторської заборгованості в грошові кошти при імпортних операціях АТЗТ Компанія «Бастіон» мають мету:
- впровадження вексельного обороту в систему грошових розрахунків підприємства;
- впровадження короткострокового вексельного кредитування (обліку векселів) банками дебіторської заборгованості підприємства, оформленної у вигляді авальованих векселів покупців продукції;
- впровадження вексельного розрахунку з кредиторами переказними векселями з можливістю обороту на себе при погашенні дебіторської заборгованості за відпущену продукцію дебіторами;
- різкого скорочення строку перетворення дебіторської заборгованості в грошові кошти за допомогою форфейтинг-факторингової схеми обліку векселя в комерційних банках.
Як видно з аналізу даних розрахунків при запровадженні пропонуємого алгоритму вексельних розрахунків з кредиторами-експортерами та дебіторами – резидентами України:
-
коефіцієнт зниження матеріальних витрат в залежності від варіацій параметрів розрахунків знаходиться в діапазоні 0,94 -0,968, тобто загальний виграш на ціні становить 3,2 – 6 %;
-
за рахунок великого обсягу реалізації таке зниження обсягів матеріальних витрат приводить до переходу компанії у 2007 році з рівня збитку -1,418 млн.грн. до зони чистого прогнозного прибутку +1,0 –1,3 млн.грн. (в залежності від реалізації параметрів розрахункової зони варіації);
-
це значно змінює фінансові показники стійкості та платоспроможності в позитивний бік.
При схемі імпортного конракту отримання вексельно-кредитних грошей та зниження дебіторської заборгованості дозволяє підвищити рівень готівкових грошей в балансі та підвищити показники ліквідності та платоспроможності АТЗТ компанія “Бастіон”. При цьому прогнозний рівень моментальної ліквідності підприємства підвищується з фактичного рівня 2007 року – 0,004 до рівней 0,23 – 0,25, що при нормативному значенні цього показника 0,2-0,35 свідчить про перехід підприємства в зону стійкого запасу моментальної ліквідності та значного підвищення рівня платоспроможності.
Основні виграші вексельної схеми розрахунків по контракту для експортера (АТЗТ компанія “Бастіон”) :
а) згідно з законодавством отримання авальованого банком-нерезидентом векселя на 100% суму ЗЕД-контракту переводить дебіторську заборгованість підприємства в грошову заборгованість, оскільки вексель є цінним папером, який можна реалізувати на вторинному ринку, або використати, як розрахунковий документ в інших ЗЕД-контрактах;
б) створення можливості зниження конкурентної ціни експортної продукції за рахунок зниження строку грошових розрахунків за експортовану продукцію;
ВИСНОВКИ
Характерними рисами сучасного світового господарства є :
-
розвиток міжнародного переміщення факторів виробництва, передовсім у формах ввезення – вивезення капіталу, робочої сили, технології;
-
зростання на цій основі міжнародних форм виробництва на підприємствах, розташованих в декількох країнах, насамперед у рамках транснаціональних корпорацій (ТНК);
-
економічна політика держав у підтримці міжнародного руху товарів і факторів виробництва на двосторонній та багатосторонній основах;
- виникнення економіки відкритого типу в рамках багатьох держав та міждержавних об ' єднань.
Вступ України до СОТ матиме різний вплив на різні галузі промисловості, сферу послуг та сільське господарство. Це пов’язано з тим, що деякі галузі характеризуються високим ступенем експортоорієнтованості, інші навпаки задовольняють потреби майже виключно внутрішнього ринку; деякі галузі потребують дуже значних капітальних інвестицій з досить значним терміном окупності, інші - можуть забезпечити стабільні прибутки вже через незначний проміжок часу. Ці фактори і визначають терміни адаптації галузей до умов лібералізованого зовнішньоторговельного режиму. Загалом, очікується пожвавлення виробництва у експортоорієнтованих галузях. В той же час зменшення рівня державної підтримки окремих галузей та підприємств може призвести до мінімізації цього позитивного ефекту.
Так, в рибопереробній галузі України вступ до СОТ потребує негайного виконання вимог документу “Розробка умов і процесів для експорту риби і рибної продукції в Європейський Союз” (запропонована для Українського законодавства транспозиція Директив 91/493/ЕЕС і 92/48/ЕЕС), що потребує значних капітальних інвестицій та залучення значних обсягів іноземних фінансових інвестицій.
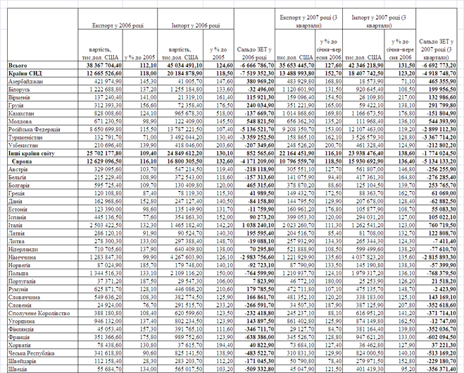
Аналіз динаміки росту абсолютних обсягів експорту та імпорту загальної товарної маси товарів харчової промисловості, продукції рибної галузі та динаміки показників ланцюгового темпу щорічного росту обсягів експорту та імпорту загальної маси товарів харчової промисловості України та рибної підгалузі у 2003 -2007 роках показує, що:
-
загальний щорічний обсяг експорту в зовнішній торгівлі України зріс з рівня 23,07 млрд.дол.США у 2003 році до рівня 40,0 млрд..дол.США у 2007 році (3 квартали), загальний щорічний обсяг імпорту в зовнішній торгівлі України зріс з рівня 23,02 млрд.дол.США у 2003 році до рівня 48,2 млрд.дол. США у 2007 році (3 квартали),
-
загалом зовнішньоекономічна торгівля України характеризується переходом від рівня позитивного сальдо +3,67 млрд. дол.США у 2004 році до все зростаючого негативного сальдо у 2005 -2006 роках (( - 1,9) млрд.дол.США у 2005 році ,( -6,67) млрд.дол.США у 2006 році та (-8,15) млрд..дол.США у 2007 році) за рахунок випереджаючого темпу приросту імпорту в країну;
-
загальний щорічний обсяг експорту продукції харчової промисловості в зовнішній торгівлі України зріс з рівня 2,73 млрд.дол.США у 2003 році до рівня 4,93 млрд..дол.США у 2007 році (3 квартали), загальний щорічний обсяг імпорту продукції харчової промисловості в зовнішній торгівлі України зріс з рівня 2,17 млрд.дол.США у 2003 році до рівня 3,2 млрд.дол. США у 2007 році (3 квартали),
-
харчова промисловість України разом характеризується постійним позитивним сальдо зовнішньоекономічної торгівлі, обсяг експорту у 2006 -2007 роках становить 154% від обсягу імпорту харчових продуктів;
-
питома вага експорту продукції харчової промисловості в загальному обсягу експорту зовнішньої торгівлі України становить 11,84 % у 2003 році та дещо зростає до рівня 12,30 % у 2007 році;
-
питома вага імпорту продукції харчової промисловості в загальному обсягу імпорту зовнішньої торгівлі України становить 9,44 % у 2003 році та знижується до рівня 6,60 % у 2007 році;
-
загальний щорічний обсяг експорту продукції рибної галузі харчової промисловості в зовнішній торгівлі України знизився з рівня 11,4 млн.дол.США у 2003 році до рівня 5,03 млн.дол.США у 2007 році (3 квартали), загальний щорічний обсяг імпорту продукції рибної галузі харчової промисловості в зовнішній торгівлі України зріс з рівня 88,4 млн.дол.США у 2003 році до рівня 362,0 млн.дол. США у 2007 році (3 квартали),
-
рибна галузь харчової промисловості України характеризується великим значенням негативного сальдо зовнішньоекономічної торгівлі, при цьому обсяги експорту рибної продукції знизились за 5 років практично в 2 рази, а обсяги імпорту рибної продукції за 5 років зросли практично в 4 рази, відносна частка експорту займає всього 1,6% від обсягу імпорту рибної продукції;
-
питома вага експорту продукції рибної галузі харчової промисловості в загальному обсягу експорту зовнішньої торгівлі України становить 0,05 % у 2003 році та зменшується майже в 3,5 рази до 0,013 % у 2007 році;
-
питома вага імпорту продукції рибної галузі харчової промисловості в загальному обсягу імпорту зовнішньої торгівлі України становить 0,384 % у 2003 році та зростає майже в 1,9 раза до 0,668 % у 2007 році;
До початку 90-х рр. 20 сторіччя за рівнем споживання рибопродуктів Україна в складі Радянського Союзу займала одне з ведучих місць у світі. Фактичне споживання на душу населення в 1985 р. складало 21,9 кг/рік, у тому числі риби – 16,3 кг, оселедця – 0,8 кг, рибних консервів – 4,8 кг. На початку 90-х рр. споживання риби значно знизилося, що порозумівалося зниженням вилову риби і виробництва рибної продукції в Україні після перерозподілу риболовного флоту СРСР та квотних джерел рибної сировини між самостійними державами СНД. Крім того, у 90-і рр. почав стрімко рости неконтрольований комерційний експорт риби і морепродуктів з країн СНД, на яких критично знизилась купівельна спроможність населення, що, в подальшому, привело до виникнення дефіциту рибної сировини в Україні та сусідній РФ, росту імпорту і значному підвищенню вартості рибної продукції в роздрібній торгівлі.
У сучасній Україні, після падіння середньодушевого споживання риби до рівня нижче 5 кг/рік у середині 90-х років 20 сторіччя, в результаті масової імпортної діяльності середньодушеве споживання риби і морепродуктов не перевищує 10 - 11 кг у рік. Це більш ніж удвічі нижче міжнародної медичної норми, що складає 23,7 кг на людину і нижче обсягу споживання в багатьох країнах світу. Так, в Іспанії споживання риби і рибопродуктов складає 38 кг на людину в рік, у Португалії – 48 кг/рік, у Японії – 60 кг/рік. Фахівці галузі не прогнозують росту споживання риби, пояснюючи це низьким платоспроможним попитом населення, що недозволяє в 2-3 рази підняти обсяги імпорту риби в Україну.
Рибна промисловість України у 2007 році характеризується наступними показниками:
- Загальне споживання рибопродуктов в Україні — 600 тис.т у рік;
- Чистий імпорт — 350 тис.т (з них 180 тис.т — з Норвегії);
- Чистий експорт – 5,5 тис.т (холоднозаморожена переробка прісноводної та морської риби, вирощеної в аквакультурі);
- Нелегальний ввіз — близько 120 тис.т у рік;
- Власне український вилов складає не більш 30 тис.т у рік, інша продукція може вважатися української лише номінально — вилов виконується на судах, що ходять під українським прапором;
- 20 років тому (1986 рік) вилов, переробка і збут в УРСР складав 750 тис.т рибопродукції на рік, що технічно забезпечувалося власними виробничими потужностями України.
Досліджена в дипломній роботі АТЗТ Компанія «Бастіон» є одним з найбільших на Україні підприємств по переробці прісноводної риби, а у відношенні переробки судака - лідером на ринку України.
Щорічно компанія переробляє близько 1 900-2 100 тонн судака (основного продукту), близько 200-300 тонн окуня.
В основному компанія використовує сировину українського походження, але українська сировина не цілком задовольняє потреби компанії, тому риба імпортується з Росії і Балтії через оптових посередників в Україні. Завдяки наявності різних джерел сировини, компанія в стані пропонувати свіжого і свіжомороженого судака одинадцять місяців у році.
Основними імпортними операціями АТЗТ компанія "Бастіон" є:
- імпорт свіжомороженої морської та океанської риби з районів Східної Азії та Південної Америки за наступними умовами:
- імпорт нового обладнання для рибопереробки та запчастин для ремонту експлуатуємого обладнання.
Основними експортними операціями АТЗТ компанія "Бастіон" є експорт свіжомороженої прісноводної риби з районів Азовського моря та річок України, Росії, Білорусії в Литву та США.
Зовнішньоекономічна діяльність підприємства характеризується тендерцією постійного росту імпорту в матеріальних витратах від рівня 0,55% у 2003 році до рівня 5,62% у 2007 році за рахунок переорієнтації виробництва підприємства на переробку імпортної риби для внутрішнього ринку України.
Аналіз динаміки доходів від експорту в валових доходах підприємства показує, що частка експорту знизилась з рівня 58,8% у 2003 році до рівня 5,6% у 2005 році за відсутністю джерел рибного виробництва та знов зросла до рівня 20,1% у 2007 році за рахунок нетипового експорту металу.
Аналіз руху грошових коштів в АТЗТ Компанія «Бастіон»показує, що при збитковій операційній діяльності у 2006-2007 роках та, відповідно, негативному грошовому потоку, тільки зовнішні позики дозволяють працювати підприємству. Але при цьому підприємство сплатило 663 тис.грн. відсотків у 2007 році та 714 тис.грн. у 2006 році, що становить практично 30% загальної суми сумарного збитку в операційно-фінансовій діяльності підприємства.
Аналіз динаміки ланцюгових темпів росту грошового потоку валової виручки від реалізації та планових потоків доходів (дебіторська заборгованість) та витрат (кредиторська заборгованість) в АТЗТ компанія "Бастіон" у 2003 – 2007 роках показує, що з 2005 року ланцюговий темп росту дебіторської заборгованості в 5 – 10 раз перевищує ланцюговий темп росту валової виручки, тобто підприємство накопичує обсяги нереалізованих результатів продажу продукції. Одночасно ланцюговий темп росту кредиторської заборгованості за отримані товари та послуги також в 2 рази (а в 2007 році в 100 раз) перевищує ланцюговий темп росту валової виручки від реалізації, що є симптомом недостатку коштів для розрахунку з кредиторами.
Аналіз динаміки питомої ваги планованих грошових потоків доходів (дебіторська заборгованість) та планованих грошових потоків витрат (кредиторська заборгованість та аванси за продукцію) в валовій виручці від реалізації продукції АТЗТ компанія "Бастіон" у 2003 – 2007 роках показує, що обсяги дебіторської заборгованості з рівня 17-20% від валової виручки при прибутковій роботі підприємства у 2004 –2005 роках зросли до рівня 33 – 43% у 2006 –2007 роках, що викликало нестаток валової виручки та збиткову роботу підприємства. Одночасно у 2007 року різко зросла відносна частка кредиторської заборгованості та отриманих авансів з рівня 10,1 % від валової виручки у 2006 році до рівня 62,0% у 2007 році. Таким чином планований дефіцит грошових потоків в поточних розрахунках у підприємства на кінець 2007 року досяг –19,0% від валової виручки за 2007 рік, що може бути перекрито тільки при додатковому залученні банківських кредитів, або додаткових інвестиціях засновників в статутний фонд підприємства.
Тобто залишки в касі 16,0 тис.грн. за результатами діяльності у 2006 році та 5,3 тис.грн. за результатами діяльності у 2007 році свідчать про ведення збиткової роботи на «проїдання» статутного фонду підприємства відсотками банку, який замінюється позиковим банківським капіталом та авансами, отриманими підприємством за майбутній продаж продукції.
При цьому слід відмітити повню відсутність весельних розрахунків за відпущену продукцію, що приводить до різкого зростання дебіторської заборгованості у 2006 -2007 роках при різкому зниженні валового доходу від продажу продукції ( до рівня 50-60% від валового доходу у 2005 році).
Таким чином, економічна діагностика ефективності та результативності діяльності підприємства АТЗТ Компанія «Бастіон» у 2002 – 2007 роках показала:
- підприємство у 2003 – 2005 роках значно підвищило рівень загальної та строкової ліквідності до рівня, в 2 рази перевищуючого нормативні значення, у 2006 році показники загальної та строкової ліквідності ще додатково зросли, створюючи великий запас загальної платоспроможні та стійкості по забезпеченню запасів та оборотного капіталу власними коштами, але у 2007 році показник строкової ліквідності знизився нижче нормативного рівня;
- в той же час у 2002 -2007 роках підприємство хронічно має проблеми з негайною платоспроможністю, оскільки рівень абсолютної ліквідності за рахунок готівкових коштів в 5 - 20 разів нижче нормативних показників, що створює проблеми з терміновими розрахунками підприємства з кредиторами;
- ця проблема виникає за рахунок значного рівня дебіторської заборгованості, особливо у 2006 - 2007 роках, коли рівень дебіторської заборгованості різко зріс, а обсяг виручки від реалізації суттєво знизився;
- підприємство має ризиковано низький рівень автономії за рахунок надто високого рівня використання позикових коштів банківських та комерційних кредитів, при цьому досягнутий рівень 0,317 у 2006 знов зменшився до рівня 0,112 у 2007 році, тобто власних коштів у підприємства явно не достає для виконання нормативу автономії не менше 0,5. Зростання рівня збитковості діяльності підприємства у 2007 році додатково значно погіршує стан з рівнем автономії та підвищує ризик банкрутства підприємства зовнішніми кредиторами;
- ресурсовіддача активів та основних засобів підприємства поступово знижується, що свідчить про необхідність суттєвого оновлення основних засобів на нових технологічних принципах та суттєвого підняття частки активних основних фондів нового покоління;
Тобто, підприємство знаходиться в сегменті стагнації життєвого циклу розвитку товарно-реалізаційної політики підприємства та практично вичерпало можливість зовнішніх банківських та комерційних позик, як фінансових джерел для забезпечення зростання обсягів виробництва продукції, враховуючи зростання нереалізованого результату продаж у вигляді дебіторської заборгованості. Станом на кінець 2007 року за показником Альтмана АТЗТ Компанія “Бастіон” наблизилось до кризисної зони небезпеки банкрутства за вимогами кредиторів та потребує провадження програми антикризових заходів.
Кризове становище з грошовими розрахунками в досліджуємому підприємстві АТЗТ Компанія «Бастіон» є наслідком неоптимальних схем розрахунків, що при зростанні обсягів виробництва та реалізації фізичних обсягів продукції накоплює обсяги дебіторської та кредиторської заборгованості при падінні обсягів виручки від реалізації продукції в грошовій формі.
В проектній частині дипломної роботи запропоновані та обгрунтовані схеми впровадження вексельного механізму прискорення перетворення дебіторсько-кредиторської заборгованості в грошові кошти при імпортних операціях АТЗТ Компанія «Бастіон», які мають мету:
- впровадження вексельного обороту в систему грошових розрахунків підприємства;
- впровадження короткострокового вексельного кредитування (обліку векселів) банками дебіторської заборгованості підприємства, оформленної у вигляді авальованих векселів покупців продукції;
- впровадження вексельного розрахунку з кредиторами переказними векселями з можливістю обороту на себе при погашенні дебіторської заборгованості за відпущену продукцію дебіторами;
- різкого скорочення строку перетворення дебіторської заборгованості в грошові кошти за допомогою форфейтинг-факторингової схеми обліку векселя в комерційних банках.
Основні виграші вексельної схеми розрахунків по контракту для експортера (АТЗТ компанія “Бастіон”) :
а) згідно з законодавством отримання авальованого банком-нерезидентом векселя на 100% суму ЗЕД-контракту переводить дебіторську заборгованість підприємства в грошову заборгованість, оскільки вексель є цінним папером, який можна реалізувати на вторинному ринку, або використати, як розрахунковий документ в інших ЗЕД-контрактах;
б) створення можливості зниження конкурентної ціни експортної продукції за рахунок зниження строку грошових розрахунків за експортовану продукцію.
Для отримання поля можливих управлінських рішень менеджера по зовнішньоекономічним операціям варіації розрахунків в дипломній роботі проведені за програмним комплексом “електронних таблиць” EXCEL-2007 для наступних варіацій параметрів:
а) строк до погашення векселя – 30,60,90 днів
б) річна кредитна ставка банка – 18%, 22%;
в) ставка страхування – 3%(30днів), 4%(60днів), 5%(90 днів);
г) ставка авалювання векселів – 1%(30днів), 2%(60днів), 3%(90 днів);
д) коефіцієнт вексельного оформлення дебіторської заборгованості –60%, 70%, 80%;
На основі проведених розрахунків виконувалося моделювання прогнозних балансів та звітів про фінансові результати АТЗТ компанія «Бастіон», за результатами чого розраховувались зміни в показниках діяльності підприємства відносно рівня фактичних показників діяльності без застосування вексельних стратегій в розрахунках у 2007 році.
Аналізу даних моделювання результатів пропонуємого алгоритму вексельних розрахунків з кредиторами-експортерами та дебіторами – резидентами України показав, що:
-
коефіцієнт зниження матеріальних витрат в залежності від варіацій параметрів розрахунків знаходиться в діапазоні 0,94 -0,968, тобто загальний виграш на ціні становить 3,2 – 6 %;
-
за рахунок великого обсягу реалізації таке зниження обсягів матеріальних витрат у приводить до переходу компанії у 2007 році з рівня збитку -1,418 млн.грн. до зони чистого прогнозного прибутку +1,0 –1,3 млн.грн. (в залежності від реалізації параметрів розрахункової зони варіації);
-
це значно змінює фінансові показники стійкості та платоспроможності в позитивний бік.
Отримання кредитних грошей та зниження дебіторської заборгованості дозволяє підвищити рівень готівкових грошей в балансі та підвищити показники ліквідності та платоспроможності АТЗТ Компанія "Бастіон". При цьому прогнозний рівень моментальної ліквідності підприємства підвищується з фактичного рівня 2007 року – 0,004 до рівней 0,23 – 0,25, що при нормативному значенні цього показника 0,2-0,35 свідчить про перехід підприємства в зону стійкого запасу
Практична цінність отриманих результатів дипломного дослідження полягає в ідентифікації при економічному аналізі діяльності АТЗТ компанія “Бастіон” причин зниження ефективності його зовнішньоекономічної діяльності за рахунок неоптимальної схеми грошових розрахунків та обґрунтуванні пропозицій антикризових заходів по виведенню підприємства з зони збитковості та низької платоспроможності, що фактично привело до передачі 40% статутного капіталу у вигляді банківських відсотків за кредити.
СПИСОК ВИКОРИСТАНИХ ДЖЕРЕЛ
1. Митний Кодекс України від 11 липня 2002 року N 92-IV // Із змінами і доповненнями, внесеними Законами України станом від 16 листопада 2006 року N 359-V
2. Господарський кодекс України від 16 січня 2003 року N 436-IV(діє з 01.01.2004)
3. Закон України “Про Митний тариф України” N 2371-III від 5 квітня 2001 року // Із змінами і доповненнями, внесеними Законами України станом від 23 червня 2005 року N 2715-IV
4. Закон України “ Про зовнішньоекономічну діяльність” від 16 квітня 1991року N 959-XII /Із змінами і доповненнями, внесеними Законами Украї-ни станом від 14 вересня 2006 року N 139 –V
5. Закон України «Про рибу, інші водні живі ресурси та харчову продукцію з них» від 6 лютого 2003 року N 486-IV // Із змінами і доповнен-нями, внесеними Законом України від 5 лютого 2004 року N 1461-IV
6. Закон України «Про ліцензування певних видів господарської діяльності» від 1 червня 2000 року N 1775-III // Із змінами і доповненнями, внесеними Законами України станом від 27 квітня 2007 року N 994-V
7. Закон України “Про безпечність та якість харчових продуктів” від 23 грудня 1997 року N 771/97-ВР // Із змінами і доповненнями, внесеними
Законами України станом від 31 травня 2007 року N 1104-V
8. Закон України «Про Загальнодержавну програму розвитку рибного господарства України на період до 2010 року» від 19 лютого 2004 року N 1516-IV
9. Закон України „Про обіг векселів в Україні” від 5 квітня 2001 року N 2374-III // Із змінами і доповненнями, внесеними Законом України від 25 грудня 2002 року N 364-IV
10. Закон України “Про оподаткування прибутку підприємств” від 28 грудня 1994 року N 334/94-ВР // Із змінами і доповненнями, внесеними Законами України станом від 27 квітня 2007 року N 997-V
11. Закон України “Про податок на додану вартість” від 3 квітня 1997 року N 168/97-ВР // Із змінами і доповненнями, внесеними Законами України станом від від 22 грудня 2006 року N 535-V
12. Закон України “Про приєднання України до Конвенції УНІДРУА про міжнародний фінансовий лізинг” від 11 січня 2006 року N 3301-IV
13. Закон України “Про операції з давальницькою сировиною у зовнішньоекономічних відносинах” від 15 вересня 1995 року N 327/95-ВР // Із змінами і доповненнями, внесеними Законами України станом від 7 липня 2005 року N 2771-IV
14. Закон України “Про Єдиний митний тариф” від 5 лютого 1992 року N 2097-XII //Із змінами і доповненнями, внесеними Законами України станом від 17 січня 2006 року N 3351-IV
15. Закон України “Про систему оподаткування в Україні” // від 25.06.1991 N 1251-XII (із змінами станом на 5 червня 2003 року N 906-IV)
16. Декрет Кабміну України “ Про систему валютного регулювання і валютного контролю” ( № 15-93 від 19.02.1993 в редакції змін від 14.07.1999)
17. “Женевская Конвенция, устанавливающая единообразний закон о переводом и простом векселе” (1930 г. о единообразном Законе о переводном и простом векселе от 07.06.30 г.) N 358 (ДЛЯ УКРАИНЫ: 06.01 2000 г )
18. Митна Конвенція про міжнародне перевезення вантажів із застосуванням книжки МДП (Конвенція МДП)* * Набула чинності 20 березня 1978 р., для України - 8 грудня 1982 р. // Додатково див. лист Управління контролю за переміщенням вантажів Державної митної служби України від 21 лютого 2006 року N 19/110-ЕП
19. Міжнародна Торгівельна палата - “ІНКОТЕРМС - Офіційні правила тлумачення торговельних термінів” (редакція 2000 року) - Видання МТП N 560, Введені в дію з 01.01.2000 р. // "Урядовий кур'єр", N 63, 3 квітня 2000 р., "Урядовий кур'єр", N 68, 10 квітня 2002 р.
20. Про затвердження Положення про вантажну митну декларацію // Кабінет Міністрів України, Постанова від 9 червня 1997 р. N 574 (Із змінами і доповненнями, внесеними постановами Кабінету Міністрів України станом від 26 травня 2004 року N 675)
21. Перелік документів, необхідних для здійснення митного контролю та митного оформлення товарів і транспортних засобів, що переміщуються через митний кордон України // Постанова Кабінету Міністрів України від 01 лютого 2006 р. № 80
22. Про затвердження Порядку застосування уніфікованої митної квитанції МД-1 // наказ Державної митної служби України від 04.01.2005 № 1 (Із змінами і доповненнями, внесеними наказами Державної митної служби України станом від 3 липня 2006 року N 550)
23. Про затвердження Порядку декларування митної вартості товарів, які переміщуються через митний кордон України, та подання відомостей для її підтвердження // Кабінет Міністрів України, Постанова від 20 грудня 2006 р. N 1766 (Із змінами і доповненнями, внесеними постановою Кабінету Міністрів України від 12 травня 2007 року N 713)
24. Про затвердження Правил промислового рибальства в рибогоспо-дарських водних об'єктах України // Наказ Державного комітету рибного господарства України від 18 березня 1999 року N 33(Із змінами і доповнен-нями, внесеними наказом Державного комітету рибного господарства Укра-їни від 29 травня 2007 року N 91)
25. Про затвердження Порядку здійснення митного контролю й митного оформлення товарів із застосуванням вантажної митної декларації // Наказ Державної митної служби України від 20 квітня 2005 року N 314 (Із змінами і доповненнями, внесеними наказами Державної митної служби України станом від 25 квітня 2006 року N 322)
26. Про затвердження Інструкції про порядок заповнення вантажної митної декларації // Наказ Державної митної служби України від 9 липня 1997 року N 307 ( Із змінами і доповненнями, внесеними наказами Державної митної служби України станом від 3 липня 2006 року N 550)
27. Інструкція про порядок здійснення розрахунків з Державним бюджетом України за митом, податком на додану вартість, акцизним збором та іншими платежами, доходами і зборами , Наказ Державної митної служби України, Міністерства фінансів України, 30 червня 2000 р. N 368/149
28. Інструкція про порядок заповнення вантажної митної декларації //Наказ Державної митної служби України від 9 липня 1997 року N 307 / від 10 грудня 2001 року N 798
29. Інструкція про організацію митного контролю та митного оформлення суден і товарів, що переміщуються ними //Наказ Державної митної служби України від 17 вересня 2004 року N 678
30. Режим промислового рибальства в дніпровських водосховищах у 2007 році // Затверджено наказом Державного комітету рибного господарства України від 13 березня 2007 р. N 13
31. Режим промислового рибальства в басейні Чорного моря у 2007 році // Затверджено наказом Державного комітету рибного господарства України від 13 березня 2007 р. N 13
32. Режим промислового рибальства в басейні Азовського моря у 2007 році // Затверджено наказом Державного комітету рибного господарства України від 13 березня 2007 р. N 13
33. Про затвердження режимів промислового рибальства в 2007 році // Наказ Державного комітету рибного господарства України від 13 березня 2007 року N 13
34. Про затвердження Положення про Державний комітет рибного господарства України // Кабінет Міністрів України, Постанова від 24 січня 2007 р. N 42
35. Про затвердження Програми розвитку інфраструктури ринку риби, інших водних живих ресурсів та харчової продукції, що з них виробляється, на 2005 - 2010 роки // Кабінет Міністрів України, Постанова від 25 грудня 2004 р. N 1755
36. Про затвердження Положення про розрахункові палати для пред'явлення векселів до платежу // Постанова Правління Національного банку України від 25 вересня 2001 року N 403
37. Порядок реалізації положень Митної конвенції про міжнародне перевезення вантажів із застосуванням книжки МДП // Наказ Державної митної служби України від 21 листопада 2001 року N 755 (Із змінами і доповненнями, внесеними наказами Державної митної служби України станом від 5 січня 2005 року N 3)
38. Порядок проведення митного оформлення товарів, що вивозяться залізничним транспортом, з використанням загальної вантажної митної декларації //Наказ Державної митної служби Українивід 2 червня 2003 року N 380 (Із змінами і доповненнями, внесеними наказами Державної митної служби України станом від 15 липня 2004 року N 522)
39. Правила здійснення транспортно-експедиційної діяльності під час перевезення зовнішньоторговельних і транзитних вантажів // постанова Кабінету Міністрів України від 21 вересня 1993 р. N 770 /станом змін від 18 жовтня 1999 року N 1919)
40. Порядок митного оформлення автотранспортних засобів, що здійснюють міжнародні перевезення // Наказ Державної митної служби України від 10 листопада 2000 року N 637 / від 19 вересня 2001 року N 619
41. “Розробка умов і процесів для експорту риби і рибної продукції в Європейський Союз” //(запропонована для Українського законодавства транспозиція Директив 91/493/ЕЕС і 92/48/ЕЕС)
42. Про затвердження зразків національних та міжнародного посвідчень водіїв документів, необхідних для реєстрації транспортних засобів // Постанова Кабінету Міністрів України від 31.12.99 р. N 2403 станом змін від 5 листопада 2001 року N 763
43. Про затвердження Порядку підтвердження відомостей про фактичне вивезення товарів за межі митної території України // Державна митна служба, Державна податкова адміністрація Наказ / Порядок, від 21.03.2002р. № 163/121
44. Про затвердження Положення про форму зовнішньоекономічних договорів (контрактів) // Наказ Мінекономіки та з питань європейської інтеграції від 06.09.2001. №201
45. Про затвердження Порядку випуску, обігу та погашення векселів, які видаються на суму податку на додану вартість при ввезені (пересиланні) товарів на митну територію Україну //Постанова КМУ від 01.10.97р. №1104
46. Про внесення змін і доповнень до Інструкції про порядок контролю митними органами за справлянням під час митного оформлення товарів, увезених (пересланих) на митну територію України, та перерахуванням до бюджету податку на додану вартість, затвердженої наказом Держмитслужби від 09.06.99 N 346 // Наказ ДМСУ від 10.06.02р. №312
47. Про затвердження Порядку здійснення митними органами контролю за сплатою платниками податків податку на додану вартість та акцизного збору, які справляються при ввезенні (пересиланні) товарів та інших предметів на митну територію України // Спільний наказ ДМСУ та ДПАУ від16.03.01р. №109/188
48. Про затвердження порядку застосування митного режиму “тимчасового ввезення (вивезення)” // Наказ ДМСУ від 28.03.00р. №173
49. Про організацію роботи органів державної влади, що здійснюють контроль товарів і транспортних засобів за принципом „єдиного офісу” під час переміщення їх через митний кордон України // Проект Постанови Кабінету Міністрів України, 22 березня 2006 року, http://www.customs.gov.ua
50. Про затвердження зразків бланків уніфікованих адміністративних документів форм МД-2, МД-3 та їх технічного опису // Наказ Держмитслужби України від 22.11.2005 № 1142
51. Про забезпечення сприятливих умов для окремих підприємств – резидентів України при здійсненні ними зовнішньоекономічних операцій // Наказ Державної митної служби України від 24.01.06 № 49
52. Про затвердження Порядку справляння митними органами ввізного (вивізного) та особливих видів мита під час митного оформлення товарів, що переміщуються через митний кордон України // Наказ Держмитслужби від 23.01.2006 № 30
53. Положення (стандарт) бухгалтерського обліку 1 "Загальні вимоги до фінансової звітності", Наказ Мінфіна України № 87 від 31.03.1999 + № 304 від 30.11.2000.
54. Положення (стандарт) бухгалтерського обліку 2 "Баланс", Наказ Мінфіна України № 87 від 31.03.1999 + № 304 від 30.11.2000.
55. Положення (стандарт) бухгалтерського обліку 3 " Звіт про фінансові результати «, Наказ Мінфіна України № 87 від 31.03.1999 + № 304 від 30.11.2000.
56. Андрущенко В.Л., Данілов О.Д.Податкові системи зарубіжних країн: Навчальний посібник. – К.: Комп’ютер прес, 2004. – 300 с.
57. Александров И.М. Налоговые системы России и зарубежных стран. – М.: Бератор-Пресс, 2002. – 390 с.
58. Василик О.Д. Податкова система України. Навч.посібник. – Київ, Видавництво: Поліграф книга, 2004, 478 с.
59. В.В. Скомаровський Про організацію роботи митних органів за принципом "єдиного вікна" // ДЕРЖАВНА МИТНА СЛУЖБА УКРАЇНИ ЛИСТ від 11.05.2005 р. N 11/1-9/5166, “Митний брокер", N 5, травень, 2005 р.
60. Державне управління в умовах інтеграції України в Європейський Союз // Мат. наук.-практич. конференції за міжнар. участю (29 травня 2002 р.), Рiк видання: 2002 Мiсце видання: Київ Видавництво: Вид-во УАДУ, 2002. -360 с.
61. Дорофієнко В. – Про деякі аспекти економічних наслідків приєднання України до СОТ// Економіст - №8 – 2007.// стор.66-70;
62. Золотько І.А. Податкова система. Навч.посібник.- Київ, Видавницт-во: КНЕУ, 2005, 204 с.
63. Захарова Л. Правові аспекти та юридичне оформлення фінансового лізингу //«Бізнес-консультант», жовтень 2005 р., № 10 (30), с. 29
64. Заступіна О. «Валютний і податковий контроль операцій міжнародного фінансового лізингу» // «Справочник экономиста», вересень 2006 р., № 9 (33), с. 12; жовтень 2006 р., № 10 (34), с. 17; листопад 2006 р., № 11 (35), с. 10 (www.mediapro.com.ua/economist/new_issue.php)
65. Зовнішньоекономічна діяльність : Навчальний посібник для студ. вищих навчальних закладів/ Ред. І.І. Дахно. - К.: Центр навчальної літератури, 2006. - 360 с
66. Економіка виробничого підприємства: Навчальний посібник / За ред. М. Петровича. – К.: Знання, 2001. – 405 с.
67. Економіка підприємств: Навчальний посібник / Ред. П.С. Харів. – Тернопіль: Економічна думка, 2000. – 500 с.
68. Економіка підприємства: опорний конспект лекцій / Н.М. Ушакова, Л.О. Лігоненко,М.М. Скотнікова – К., КНТЕУ, 2002. – 187 с.
69. Економіка підприємства: Навч.-метод. посібник для самост. вивч. дисц./ І.О. Швиданенко, С.Ф. Покропивний, С.М. Клименко та ін. - К.: КНЕУ, 2000 -248 с
70. Економіка підприємства: Підручник / За заг. ред. С.Ф. Покропивного - Вид 2-ге, перероб. та доп.- К.: КНЕУ, 2000. -528с.
71. Економіка підприємства.Підручник в 2-х томах / Під ред. С.Ф. Покропивного- К.: КНЕУ, 2000 – 528 с.
72. Ефективність державного управління в контексті глобалізації та інтеграції. : Мат. наук.-практич. конференції за міжнар. участю (29 травня 2003 р., Київ) - Київ Видавництво: Вид-во НАДУ, 2003.- 536 с.
73. Ефимова М.Р., Ганченко О.И., Петрова Е.В. Практикум по общей теории статистики: Учебное пособие. – Москва: Финансы и статистика, 2000.
74. Ізмайлова К.В. Фінансовий аналіз: Навч.посібник.- К.: МАУП,2000
75. Конкурентоспроможність економіки України в умовах глобалізації / Я.А. Жаліло, Я.Б. Базилюк, Я.В. Белінська та ін.; За ред. Я.А. Жаліла. — К.: НІСД, 2005. — 388 с.
76. Козик В.В. Міжнародні економічні відносини: Навчальний посібник/ В.В. Козик, Л.А. Панкова, Н.Б. Даниленко. - 6-те вид., стер. . - К.: Знання, 2006. - 407 с. - (Вища освіта XXI століття)
77. Конкурентоспроможність економіки України в умовах глобалізації / Я.А. Жаліло, Я.Б. Базилюк, Я.В. Белінська та ін.; За ред. Я.А. Жаліла. — К.: НІСД, 2005. — 388 с.
78. Крамаренко Г.О., Чорна О.Є. Фінансовий менеджмент.- Киів: Центр навчальної літератури, 2006р. -520с.
79. Крамаренко Г.О. Фінансовий аналіз і планування. – Київ: Центр навчальної літератури, 2003. – 224 с.
80. Кравчук І.В. Механізми державного управління процесом адаптації національного права до права ЄС: порівняльний аналіз. Автореферат. - Київ Видавництво: Нац. академія держ. упр. при Президентові України, 2006. – 20 с.
81. Крисоватий А.І., Десятнюк О.М. Податкова система. Посібник. – Тернопіль, Видавництво: Карт-бланш, 2004, - 331 с.
82. Кулішов В.В. Економіка підприємства: теорія і практика: Навчальний посібник. – К.: Ніка-Центр, 2002. – 216 с.
83. Кувшинов В.А. МЕЖДУНАРОДНЫЙ ЛИЗИНГ: МОДЕЛЬНЫЙ ДОГОВОР. КОММЕНТАРИИ // Торгово-промышленная палата Российской Федерации , 2006, www.tpprf.ru
84. Логистика, эффективность и риски внешнеэкономических операций/ К.В. Захаров, В.П. Бочарников, В.В. Липовский. - 2-е изд., доп.. - К.: Эльга: Ника-Центр, 2004. - 260 с
85. Міжнародний менеджмент: Навчальний посібник для студ. вищих навчальних закладів/ В.С. Білозубенко, О.В. Озаріна, А.А. Семенов; Ред. О.Б. Чернега. - К.: Центр навчальної літератури, 2006. - 592 с
86. Митний кодекс України та нормативно-правові акти, що регулюють його застосування: Збірник документів/ Упоряд. П.В. Пашко. - К.: Знання, 2004. - 1173 с. - (Митна справа в Україні)
87. Наливайко А.П. Теорія стратегії підприємства. Сучасний стан та напрямки розвитку: Монографія. — К.: КНЕУ, 2001. — 227 с.
88. Новошинська В.В. Міжнародний маркетинг: навчальний посібник. – Київ, Центр навчальної літератури, 2004. – 176 с.
89. Основы маркетинга / Ф. Котлер, Г. Армстронг, Д. Сондерс, В. Вонг; Пер. с англ. - 2-е европ. изд. – М.: Издательский дом "Вильямс", 1998. – 1056 с.
90. Покропивний С.Ф., Колот В.М. Підприємництво: стратегія, організація, ефективність. Навч. посібник. - К.: КНЕУ, 1997. - 238 с.
91. Портер Майкл Е. Стратегія конкуренції / Пер. з англ. А. Олійник, Р. Скільський. - К.: Основи, 1998. - 390 с.
92. Савчук В.П. Финансовый менеджмент предприятий: прикладные вопросы с анализом деловых ситуаций. – К.: Издательский дом «Максимум», 2001. – 600 с.
93. Соляник Л.Г. Економічний аналіз:Навчальний посібник. – Дніпропетровськ, Національна гірнича академія України, 2007. – 199 с.
94. Статистика підприємництва : навч.посібник / під редакцією Вашківа П.Г. – К.: „Слобожанщина”, 1999
-
Перспективные направления развития современной рыбообработки // Рыбное хозяйство. – 2000. - № 5. – С. 46 – 47.
-
Расширение ассортимента рыбной продукции // Рыбное хозяйство. – 2002. - № 2. С. 52 –53.
97. Україна і світове господарство: взаємодія на межі тисячоліть / А.С. Філіпенко, В.С. Будкін, А.С. Гальчинський та ін. — К.: Либідь, 2002. — 470 с.
98. ФАО: перспективы мирового производства рыбных продуктов в 2010 г. // Рыбное хозяйство. – 2000. - № 5. – С. 49.
99. Філіпенко А.С. Світова економіка. – К.: Либідь, 2001. – 582 с.
100. Цибанкова Т. М. – Глобальна торгова система: розвиток інститутів, правил, інструментів СОТ// Монографія – видавництво 2-ге, без змін – Київ: КНЕУ, 2006// 660 стор.
101. http://WWW MD Office - довідковий Інтернет-сайт по зовнішньоекономічній діяльності "НПО Поверхность", 1999-2007
102. http:// www.sta.gov.ua - офіційний Інтернет-сайт Державної податкової адміністрації України
103. http://www.customs.gov.ua - офіційний Інтернет-сайт Державної митної служби України
104. http://www.irf.kiev.ua - Довідник з європейської інтеграції
105. http://www.smida.gov.ua - Офіційний сайт Державного комісії з цінних паперів та фондового ринку України
106. http://www.UKRstat.gov.ua - Офіційний сайт Державного комітета статистики України
107. http://wto.inform.org.ua/go/?url=http://www.me.gov.ua/ - Аналітичні прогнози та рекомендації Центра ім. О. Разумкова, Інститута економічних досліджень та політичних консультацій
ДОДАТКИ
Додаток А
Реєстраційні дані АТЗТ компанія “Бастіон” [105]
| Код ЄДРПОУ: | 24992294 |
| Назва українською мовою: | АТ ЗТ КОМПАНІЯ "БАСТІОН" |
| Повна назва українською мовою: | ЗАКРИТЕ АКЦIОНЕРНЕ ТОВАРИСТВО АКЦІОНЕРНЕ ТОВАРИСТВО ЗАКРИТОГО ТИПУ КОМПАНІЯ "БАСТІОН" |
| Назва іноземною мовою: | АОЗТК "БАСТИОН" |
| Місце основної реєстрації в органах податкової служби: | 417ДНIПРОПЕТРОВСЬКА МIЖРАЙОННА ДПI (ДНIПРОПЕТРОВСЬКИЙ Р-Н) |
| Адреса юридична: | 52070 СТАРІ КОДАКИ, ВУЛИЦЯ АЕРОДРОМ д.145 кв. 4-1 |
| Адреса фактична: | 52070 СТАРІ КОДАКИ, ВУЛИЦЯ АЕРОДРОМ д.145 /А-1 |
| Дата основної реєстрації в ДПА: | 08.09.1997 |
| Номер основної реєстрації в ДПА: | №2893 |
| Дата початку ліквідації: | 16.08.2002 |
| Причина закриття: | перебуває на облiку |
| Стан платника | |
| ОСНОВНИЙ ПЛАТНИК | |
| Дата реєстрації в держадміністрації: | 08.09.1997 |
| Орган державної реєстрації: | (4052264)ДНIПРОПЕТРОВСЬКА РАЙОННА ДЕРЖАВНА АДМIНIСТРАЦIЯ ЮВІЛЕЙНЕ ДНIПРОПЕТРОВСЬКА ДНIПРОПЕТРОВСЬКИЙ |
| Статутний фонд (в грн.): | 2 718 750,00 |
| Організаційно-правова форма: | (232)ЗАКРИТЕ АКЦIОНЕРНЕ ТОВАРИСТВО |
| Кількість співробітників: | 91 |
| Тип платника податків: | ГОЛОВНЕ ПІДПРИЄМСТВО |
Керівники:
| Ідентифікаційний номер | ПІБ | посада | Номер телефону |
| 2421200478 | КОРЕЦЬКИЙ ГЕОРГІЙ МИХАЙЛОВИЧ | директор | 318845 |
| 2872304845 | ГОЛОБОРЩЕВА ЛЮДМИЛА СЕРГІЇВНА | головний бухгалтер | 318846 |
Види діяльності:
| Код виду діяльності | Назва виду діяльності | Ознака зовнішньоекономічної діяльності |
| 21272 | РИБАЛЬСТВО | Займається зовнішньоекономічною діяльністю |
| 71130 | ОПТОВА ТОРГIВЛЯ НЕДЕРЖАВНИХ ОРГАНIЗАЦIЙ, КРIМ СПОЖИВЧОЇ КООПЕРАЦIЇ | Займається зовнішньоекономічною діяльністю |
| 71250 | РОЗДРIБНА ТОРГIВЛЯ НЕДЕРЖАВНИХ ОРГАНIЗАЦIЙ, КРIМ СПОЖИВЧОЇ КООПЕРАЦIЇ | Займається зовнішньоекономічною діяльністю |
| 84500 | МАРКЕТИНГОВI ДОСЛIДЖЕННЯ, КОНСУЛЬТАЦIЇ ПО ПИТАННЯХ КОМЕРЦIЙНОЇ ДIЯЛЬНОСТI, ФIНАНСIВ I УПРАВЛIННЯ | Займається зовнішньоекономічною діяльністю |
Засновники:
| Засновник | Код засновника-юридичної особи | Код засновника-фізичної особи | Сума внеску в статутний фонд | Вид валюти | Країна |
| РЯБИЙ МИХАЙЛО САЛІМОВИЧ |
| 1898111796 | 904 875,00 | УКРАЇНСЬКА ГРИВНЯ | УКРАЇНА |
| ПРИТОМАНОВ СЕРГІЙ ОЛЕКСІЙОВИЧ |
| 2032200579 | 452 625,00 | УКРАЇНСЬКА ГРИВНЯ | УКРАЇНА |
| ПРИТОМАНОВ ВОЛОДИМИР ОЛЕКСІЙОВИЧ |
| 2078711997 | 452 250,00 | УКРАЇНСЬКА ГРИВНЯ | УКРАЇНА |
| ГУРМАН ВОЛОДИМИР ГРИГОРОВИЧ |
| 2499200256 | 904 875,00 | УКРАЇНСЬКА ГРИВНЯ | УКРАЇНА |
| ГОРЯЧ ЕВГЕН МИКОЛАЙОВИЧ |
| 2446300756 | 4 125,00 | УКРАЇНСЬКА ГРИВНЯ | УКРАЇНА |
Реєстр ПДВ:
| Код реєестру ПДВ | Номер свідоцтва | Дата видачі свідоцтва | Ознака актуальності свідоцтва | Дата анулювання свідоцтва | ||
| 249922904178 | 3625665 | 8.07.2004 |
|
| ||
| Акціонерне товариство закритого типу компанія "Бастіон" Зареєстрований 29.12.2003 випуск акцій емітента | ||||||
| № Свідоцтва | 84/04/1/03 | |||||
| Орган | ДКЦПФР04 | |||||
| Положення | р.167 | |||||
| Номінал акції в грн. | 375 | |||||
| Обсяг емісії, грн. | 2 718 750 | |||||
| Статутний фонд, грн. | 2 718 750 | |||||
| Зміни у статутному фонді, грн. | 2 700 000 | |||||
| Форма випуску | Бездокументарна | |||||
| Кількість акцій | 7 250 | |||||
Додаток Б
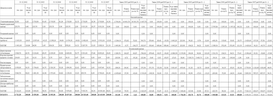
Баланси та звіти про фінансові результати АТЗТ компанія “Бастіон”за 2002 –2007 роки
Таблиця Б.1
Продовження табл.Б.1
Таблиця Б.2
Продовження табл.Б2
Додаток В
Таблиця В.1
Аналіз складу і структури майна підприємства АТЗТ компанія "Бастіон" у 2002 – 2007 роках
Продовження табл.В.1
Таблиця В.2
Порівняльний аналіз дінамики активів і фінансових результатів АТЗТ компанія "Бастіон" у 2002 – 2007 роках
Таблиця В.3
Характеристика стану основних засобів АТЗТ компанія "Бастіон" у 2002 –2007 роках
Таблиця В.4
Аналіз структури необоротних активів підприємства АТЗТ компанія "Бастіон" у 2002 – 2007 роках
Таблиця В.5
Аналіз структури оборотних активів підприємства АТЗТ компанія "Бастіон" у 2002 –2007 роках
Таблиця В.6
Аналіз структури запасів та витрат підприємства АТЗТ компанія "Бастіон" у 2002 – 2007 роках
Таблиця В.7
Склад дебіторської заборгованості підприємства АТЗТ компанія "Бастіон" у 2002 – 2007 роках
Таблиця В.8
Склад і структура джерел коштів підприємства АТЗТ компанія "Бастіон" у 2002 – 2007 роках
Таблиця В.9
Склад і структура позикових коштів підприємства АТЗТ компанія "Бастіон" у 2002 – 2007 роках
Таблиця В.10
Аналіз ліквідності балансу підприємства АТЗТ компанія "Бастіон" у 2002 – 2007 роках
Таблиця В.11
Аналіз показників ліквідності балансу підприємства АТЗТ компанія "Бастіон" у 2002 – 2007 роках
Таблиця В.12
Аналіз динаміки фінансової стійкості по покриттю запасів в АТЗТ компанія "Бастіон" у 2002 – 2007 роках
Таблиця В.13
Аналіз наявності власних оборотних коштів в АТЗТ компанія "Бастіон" у 2002 – 2007 роках
Таблиця В.14
Аналіз показників фінансової стійкості підприємства АТЗТ компанія "Бастіон" у 2002 – 2007 роках
Продовження табл.В.14
Додаток Г
Таблиця Г.1
Експортні операції АТЗТ компанія "Бастіон" у 2007 році
Таблиця Г.2
Імпортні операції АТЗТ компанія "Бастіон" у 2006 - 2007 роках
Продовження табл.Г.2
Таблиця Г.3
Експортні операції АТЗТ КОМПАНІЯ "БАСТІОН" у 2004 році
| Опис товару | вага нет-то (кг) | фактурна вартість |
| 1.Судак прiсноводний охолоджений, перекладений льдом. АТЗТ"Бастiон" 2.Упаковка-пласт ящики-360шт. | 8659 | 99 250 грн. |
| 1.Судак прiсноводний охолоджений, перекладений льдом. АТЗТ"Бастiон" Україна 2.Упаковка-ящик 360шт. 3.0 | 9000 | 141 346 грн. |
| 1.Судак прiсноводний охолоджений, перекладений льдом. ДОСТ 814-96 Виробник: АТЗТ"Бастiон" Україна 2.Упаковка-пластиковi ящики-360шт. 3.0 | 9000 | 94 889 грн. |
| 1.Судак прiсноводний охолоджений, перекладений льдом. ДОСТ 814-96 Виробник: АТЗТ"Бастiон" Україна 2.Упаковка-пластиковi ящики-360шт. 3.0 | 9000 | 95 404 грн. |
| 1.Фiле судака свiжеморожене ДОСТ 3948- 90 в ящиках з гофрокортону. 2410ящ по 5кг. Виробник: АТЗТ"Бастiон" Україна 2.Упаковка-ящики з гофрокартону 2410шт 3.0 | 12050 | 333 403 грн. |
| 1.Фiле судака свiжеморожене в ящиках з гофрокартону /2577ящ. по 5кг/., ДОСТ 3948-90. Виробник АТЗТ"Бастi-он" Укра·на 2.Упаковка-2577карт.ящ.,29дерев.палет 3.0 | 12885 | 225 516 грн. |
| 1.Фiле судака свiжеморожене в ящиках з гофрокартону /2808ящ. по 5кг/., ДОСТ 3948-90. Виробник АТЗТ"Бастi-он" Укра·на 2.Упаковка-2808карт.ящ.,32дерев.палет 3.0 | 14040 | 237 806 грн. |
| 1.Філе судака свіжеморожене в ящиках з гофрокартону /2688ящ. по 5кг/., ДОСТ 3948-90. Виробник АТЗТ"Басті-он" Україна 2.Упаковка-2688карт.ящ.,32дерев.палет 3.0 | 13440 | 222 994 грн. |
| 1.Філе судака свіжеморожене в ящиках з гофрокартону /554ящ. по 5кг/., /976ящ. по 10кг/,ДОСТ 3948-90. Вироб-ник АТЗТ"Бастіон" Україна 2.Упаковка-1530карт.ящ., | 12530 | 258 944 грн. |
| 1.Фiле судака свiжеморожене в ящiках з гофрокартону -1811ящ,фiле окуня морожене -160ящ.ДОСТ 3948-90 Виробник АТЗТ"Бастiон" 2.Пакування-1971карт.ящ., | 8945 | 141 489 грн. |
| 1.Філе судака свіжеморожене в ящіках з гофрокартону /2688ящ.по 5кг/, ДОСТ 3948-90 Виробник АТЗТ"Бастіон" Україна 2.Пакування-2688карт.ящ.,32 дерев.палет 3.0 | 13440 | 245 060 грн. |
| 1.Фiле судака свiжеморожене в ящiках з гофрокартону -1811ящ,фiле окуня морожене -160ящ.ДОСТ 3948-90 Ви-робник АТЗТ"Бастiон" Україна 2.Пакування-1971карт.ящ. | 8945 | 141 489 грн. |
| 1.Фiле судака свiжеморожене в ящiках з гофрокартону -3456ящ по 5кг. ДОСТ 3948-90 Виробник АТЗТ"Бастiон" Укра·на 2.Пакування-3456карт.ящ.,32 дерев.палет 3.0 | 17280 | 326 738 грн. |
| 1.Фiле судака свiжеморожене в ящiках з гофрокартону -3456ящ по 5кг. ДОСТ 3948-90 Виробник АТЗТ"Бастiон" Укра·на 2.Пакування-3456карт.ящ.,32 дерев.палет 3.0 | 17280 | 355 493 грн. |
| 1.Фiле судака свiжеморожене в ящиках з гофрокартону /3113ящ. по 4.5кг/., ДОСТ 3948-90.Вага нето-14008.50кг. Виробник АТЗТ"Бастiон" 2.Пакування-3113карт.ящ. | 14009 | 412 522 грн. |
| 1.Фiле судака свiжеморожене в ящiках з гофрокартону -3456ящ по 5кг. ДОСТ 3948-90 Виробник АТЗТ"Бастiон" Укра·на 2.Пакування-3456карт.ящ.,32 дерев.палет 3.0 | 17280 | 445 583 грн. |
| Загальний обсяг експорту | 3 777 930 грн. |
Таблиця Г.4
Експортні операції АТЗТ КОМПАНІЯ “БАСТІОН” у 2005 році
| опис товару | вага нетто (кг) | фактурна вартість |
| 1.Філе судака свіжеморожене ДОСТ 3948- 90 в ящиках по 5кг/-3456ящ Виробник: АТЗТ»Бастіон» Україна 2.Пакування-ящики-3456шт, дерев»яні палети 32шт. 3.0 | 17280 | 453 252 грн. |
| 1.Філе судака свіжеморожене ДОСТ 3948- 90 в ящиках по 5кг.-3405ящ. Виробник: АТЗТ»Бастіон» Україна 2.Пакування-ящики 3405шт, дерев»яні палети 32шт. 3.0 | 17025 | 430 548 грн. |
| 1.Філе судака свіжеморожене ДОСТ 3948-90розмір 70-120 –324ящ.х4.5кг.120-170-864 ящ.х4.5кг.170-230-540ящ,х4.5кг.230-300 –540ящ.х5кг.300-500-648ящ.х5кг.500-800 –199ящ.х5кг.800+-53ящ.х5кг. дивись на звороті | 14976 | 290 114 грн. |
| 1.Філе судака свіжеморожене ДОСТ 3948-90розмір 120-170 –324ящ.х5кг.170-230-648 ящ.х5кг.230-300-648ящ.х5кг.300-500-1728 ящ.х5кг,500-800-96ящ.х5кг. Виробник АТЗТ «Бастіон» Україна 2.Пакування –3444карт.ящ.32палети. 3.0 | 17220 | 323 464 грн. |
| Загальний обсяг експорту у 2005 році | 1 497 378 грн. |
Таблиця Г.5
Експортні операції АТЗТ КОМПАНІЯ “БАСТІОН” у 2006 році
| опис товару | вага нетто (кг) | фактурна вартість |
| 1.Філе судака морожене 2-4 oz /5кор. Х 4.54кг./ 10lbs-22.70кг. 4-6 oz /27кор. Х 4.54кг./10lbs-122.58кг.6-8 oz /39кор. Х 4.54кг./10lbs-177.06кг.8-10oz/304кор.х4.54кг./10lbs-1380.16кг. дивись на звороті | 4885 | 161 091 грн. |
| 1.Філе судака морожене 3408кор. Х 4.5кг.ДСТУ 4379-2005 ТУ У15.2-24992294-005-2003 Виробник АТЗТ Компанія 'Бастіон' Україна2.Пакування- дер.палети 32шт. 3.0 | 15336 | 397 114 грн. |
| 1.Шихтові зливки з легованої сталі для переплавки, які мають такий хімічний склад:-нікель-9,10-14,00%; хром- 10,30-19,80%; молібден-0,10-0,78% марганець-0,33-2,38%;вольфрам- 0,05-0,76% у кількості 24960кг та відпові | 24960 | 400 832 грн. |
| Загальний обсяг експорту у 2006 році | 959 037 грн. | |
| З них обсяг експорту рибної продукції | 558 205 грн. |
Таблиця Г.6
Експортні операції АТЗТ КОМПАНІЯ “БАСТІОН” у 2007 році
| опис товару | вага нетто (кг) | фактурна вартість |
| 1.Філе судака морожене 2800кор. Х 5,00кг.ДСТУ 4379-2005 ТУ У15.2-24992294-005-2003 Виробник АТЗТ Компанія 'Бастіон' Україна2.Пакування- дер.палети 30шт. 3.0 | 14000 | 344 996 грн. |
| 1.Філе судака морожене 2060кор.х5,00кг-.ДСТУ 4379-2005 Виробник АТЗТ Компанія 'Бастіон' Україна2.Пакування- картоні ящики 2060шт. 3.1 HLXU6768889 | 10300 | 427 129 грн. |
| 1.Філе окуня морожене 84кор х 5кг. ДСТУ 4379-2005 Виробник АТЗТ Компанія 'Бастіон' Україна2.Пакування- картоні ящики 84шт. 3.1 HLXU6768889 | 420 | 17 417 грн. |
| 1. Лист стальний просічно-витяжний ТУ У 27.1-26235806-001-2004 товщина 4мм-14.820т.,товщина-5мм-5.180т.ст. 1-3 кп/сп-пс. Виробник «МД Групп Дніпропетровськ» Україна | 20000 | 64 640 грн. |
| 1.Філе судака морожене 2200кор.х5,00кг-.ДСТУ 4379-2005 Виробник АТЗТ Компанія 'Бастіон' Україна2.Пакування- картоні ящики 2200шт. 3.1 CRXU 6805593 | 11000 | 488 840 грн. |
| 1. Труби сталеві електрозварювані,водогазапровідні прямошовні ДОСТ 3262-75,10704-91 розмір: 57х3,2-15055кг,76х3,5-8740кг,89х3,5-1340кг,108х4,0-1590кг,60х3,2-350кг, | 35630 | 135166 грн. |
| 1.Філе судака морожене ДСТУ 4379-2005 1-2 унц 15ящ х5кг-75кг,2-4унц.173ящ.х5кг-865кг,4-6унц.502ящ.х5кг-2510кг, 6-8унц.775ящ.х5кг-3875кг, 8-10унц. 466ящ.х5кг-2330кг,10-12унц.249ящх5кг, -1245кг,12-14унц.120ящ.х5кг-600кг. | 11500 | 516 867 грн. |
| Загальний обсяг експорту у 2007 році | 1 995 055 грн. | |
| З нього обсяг експорту рибної продукції | 1 795 249 грн. |
Додаток Д
Таблиця Д.1
Товарна структура зовнішньої торгівлі України за 2003 рік (загальні обсяги та продукція харчової промисловості груп 1-23 ) [ ]
Таблиця Д.2
Товарна структура зовнішньої торгівлі України за 2004 рік (загальні обсяги та продукція харчової промисловості груп 1-23 ) [ ]
Таблиця Д.3
Товарна структура зовнішньої торгівлі України за 2005 рік (загальні обсяги та продукція харчової промисловості груп 1-23 ) [ ]
Таблиця Д.4
Товарна структура зовнішньої торгівлі України за 2006 рік (загальні обсяги та продукція харчової промисловості груп 1-23 ) [ ]
Таблиця Д.5
Товарна структура зовнішньої торгівлі України за 2007 рік(3 квартали) (загальні обсяги та продукція харчової промисловості груп 1-23 ) [ ]
Таблиця Д.6
Динаміка показників експорту та імпорту харчової продукції та окремо рибної продукції в Україні за 2003 -2007 роки
Таблиця Д.7
Географічна структура зовнішньої торгівлі України у 2006 -2007 роках
Продовження табл.Д.7
Таблиця Д.8
Географічна структура експорту-імпорту товарів в Україні (1996 -2006 роки)
Додаток Е
Таблиця Е.1
Аналіз руху грошових коштів в АТЗТ Компанія «Бастіон»у 2006 -2007 роках
Продовження табл.Е.1
Таблиця Е.2
Склад та динаміка дебіторської заборгованості підприємства АТЗТ Компанія «Бастіон»у 2002 – 2007 роках
Таблиця Е.3
Склад та динаміка кредиторської заборгованості підприємства АТЗТ Компанія «Бастіон»у 2002 – 2007 роках
Таблиця Е.4
Склад та динаміка операційних витрат підприємства АТЗТ Компанія «Бастіон»у 2002 – 2007 роках
Таблиця Е.5
Склад та динаміка формування прибутку підприємства АТЗТ Компанія «Бастіон»у 2002 – 2007 роках















