92367 (680620), страница 3
Текст из файла (страница 3)
Відведення в клініці пріоритетного значення якості надання стоматологічних послуг обумовило необхідність формування системи управління нею, чому сприяло впровадження запропонованої моделі ведення пацієнта, як складової інструменту управління якістю (рис.3). Перший її етап передбачав проведення в спеціальному кабінеті первинної діагностики з подальшим уточненням та встановленням діагнозу, окреслення об’єму та
змісту діагностичних маніпуляцій, залучення суміжних спеціалістів, а наступний - планування комплексного лікування та його узгодження з пацієнтом.
Суттєвим у моделі ведення пацієнтів є контроль за повторними викликами, що здійснюється з використанням запатентованої та впровадженої комп’ютерної програми "1С: Стоматологія", яка поєднує управління лікувальним процесом з адміністративним управлінням клінікою та враховує всі етапи ведення пацієнта від реєстратури через лікувальні кабінети до бухгалтерії та статистичної звітності.
Невід’ємною складовою механізму управління якістю послуг стало впровадження в діяльність клініки міжнародних стандартів ISO серії 9001: 2000, які набули для клініки не тільки регулюючого, а й управлінського значення, що дозволило їй першій в Україні серед стоматологічних закладів отримати в 2005 р. міжнародний сертифікат якості, як визнання, що вона пропонує споживачеві саме той її рівень, який відповідає міжнародним стандартам.
Наявність в законодавстві України недоліків та упущень, несумісних з діяльністю приватної практики в частині регламентації відносин з пацієнтами, стало підставою для розробки спеціального типового Договору про надання платних послуг, який, захищаючи клініку, лікаря і пацієнта, одночасно виконує управлінську, соціальну та фінансові функції, а також гарантує якість допомоги. Складовою Договору є також впровадження інформованої добровільної згоди пацієнта на медичне втручання, що відповідає постулатам концепції його правового захисту в більшості демократичних держав світу і слугує страхуванням професійних ризиків лікарів.
На постійне підвищення якості надання послуг з використанням новітніх технологій спрямовується і діяльність навчального центру (рис.4) у складі конференц-залу, операційної для клінічних демонстрацій, навчальної зуботехнічної лабораторії, фантомного класу та методичного кабінету, інформаційне забезпечення якого постійно поновлюється, зокрема, за рахунок мережі Internet та бібліотеки. Він став місцем проведення науково-практичних вітчизняних та міжнародних конференцій, семінарів, майстер-класів з участю провідних спеціалістів-стоматологів, в тому числі і зарубіжних.
Рис.4. Структура навчального центру та його джерела інформації
Як окрема вимога щодо якості стоматологічної послуги, що нерозривно поєднується з формуванням кадрової політики, відводиться навчанню персоналу, як одного з елементів економічної стабільності клініки.
В основу останньої покладався побудований на системному підході принцип створення єдиної команди, який включав конкурсний відбір персоналу, його адаптацію, навчання та підвищення кваліфікації, первинну та періодичну атестацію, контроль якості роботи, адекватну систему мотивації персоналу до якісної праці, раціональну організацію робочого процесу, вдосконалення корпоративної культури.
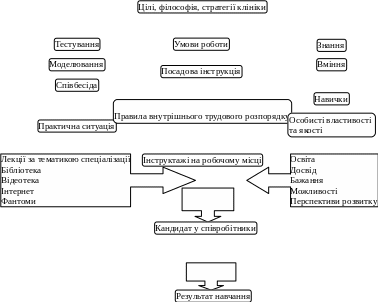
Досягнення об’єктивності та якості у конкурсному відборі персоналу забезпечується проходженням для кандидатів у співробітники етапу адаптації через так званий "маршрут внутрішнього навчання" (рис.5) за диференційованим принципом у відповідності до конкретної посади.
Р
ис.5. Маршрут внутрішнього навчання кандидатів у співробітники клініки ІПСТ
Формування іміджу клініки потребувало також переконання персоналу в тому, що пацієнта залучає пропозиція, яка виглядає більш привабливою, ніж у конкурентів, а його утримання залежить від задоволення потреб, до чого причетний кожен, а маркетинг є об’єднуючим загальних зусиль і виступає як його гарантія, а також визначення до клініки і персоналу таких вимог, які б вигідно відрізняли її від інших приватних структур у напрямку забезпечення високої конкурентноспроможності.
Забезпечення лідируючих позицій клініки на українському стоматологічному ринку послуг та її вихід на світовий ринок нерозривно пов’язувалось з розвитком міжнародних зв’язків в частині дестрибуції продуктів стоматологічного призначення провідних виробників світу та новітніх прогресивних технологій. Сумісна діяльність клініки та комерційного відділу інституту з 19 партнерами з 9 країн світу (Італія, Німеччина, Франція, Корея, Бельгія, Індія, Швейцарія, Словенія, Канада) призвело до зростання лише за 2005–2006 роки обсягу імпорту на 38%, в тому числі з Німеччиною - на 46%, з Італією - на 43%. При цьому 85% його становили стоматологічне і рентгенологічне обладнання та стоматологічні матеріали, що забезпечило якість діагностики та послуг, чому сприяла також підготовка сервісних інженерів на базах фірм-партнерів. Крім того, протягом 2006 року на базі клініки проведено з участю закордонних спеціалістів понад 40 семінарів, тренінгів та майстер-класів для керівників клінік, лікарів-стоматологів, зубних техніків, адміністраторів, медичних сестер, лікарів-гігієністів з України та ближнього зарубіжжя, прибуток від яких зріс на 11% проти 2005 року.
В економічному управлінні клінікою, як приватною структурою, орієнтованою на зростаючий прибуток, провідне місце відводилось фінансовому менеджменту, здатному забезпечити безперебійну та ефективну її діяльність. При цьому найважливішою його складовою поставала політика ціноутворення, оскільки саме визначення ціни впливає на такі основні параметри бізнесу, як обсяг реалізації, прибуток, конкурентноспроможність послуги та інше. В основу запропонованої етапності визначення ціни послуги покладалось врахування впливу на неї внутрішніх та зовнішніх чинників і поєднання декількох методів її формування, зокрема, затратного та традиційного, а також методу первинного обліку витрат на конкретну послугу з врахуванням нормативних витрат.
Поступове нарощування потужностей клініки дозволило на кінець 2007 року структуризувати її, як систему, у складі п’яти підсистем: чотирьох (терапевтичного, хірургічного, ортопедичного, рентгенологічного) відділень і зуботехнічної лабораторії, інтеграція яких забезпечила надання досить широкого діапазону стоматологічних послуг невідкладної та планової терапевтичної, хірургічної, пародонтологічної, ортопедичної, ортодонтичної, імплантологічної допомоги, допомоги в галузі дитячої стоматології та рентгендіагностики.
Основні напрямки діяльності та можливості лікувальних кабінетів клініки ІПСТ представлені в узагальнюючій табл.1, дані якої свідчать про досить широкий діапазон надання стоматологічних послуг з використанням сучасного обладнання та новітніх технологій.
Таблиця 1
Основні напрямки діяльності та можливості лікувальних кабінетів клініки ІПСТ
| Кабінет | Напрямок діяльності | Можливості |
| Рентгенівської ортопонтомографії та цефалометрії | Високотехнічна діагностика Високоякісна телерентгенографія | Цифровий ортопантомограф в десятки разів зменшує променеве навантаження проти звичайних апаратів |
| Дентальної і комп’ютерної томографії | Високотехнічна діагностика Короткий період обстеження | Низьке промененве навантаження |
| Стерилізації | Попередження ризику передання інфекції під час лікування, виконання програм "АнтиСНІД" та "Антигепатит" | Контроль якості стерилізації за допомогою комп’ютера та спеціальних індикаторів |
| Зуботехнічний | Виготовлення широкого асортименту зубопротезних виробів та частин імплантантів Виконання робіт в артикуляторі | Литво з золото-платининових сплавів, титану; виконання замовлень інших стомат. закладів Києва та індивідуальний підбір кольору й анатомічної форми зубів |
| Гігієни | Супровід пацієнта на всіх етапах лікування та після його завершення | Індивідуальний підбір засобів гігієни та навчання догляду за ротовою порожниною |
| Реставрації | Відновлення зруйнованих (вражених) карієсом зубів за новітніми реставраційними технологіями | Повернення зубів до фукціонального та естетичного вигляду |
| Ортодонтичний | Виправлення патології прикусу, зубощелепних деформацій та аномалій положення зубів | Виправлення прикусу без брекетів або за допомогою лінгвальних брекетів, відкриття (разом з хірургами) непрорізаних зубів, встановлення міні-імплантантів |
| Хірургії та парадонтології | Комплексне лікування захворювань тканин парадонту | Усі види зубних імплантацій та відповідних оперативних втручань на тканинах пародонту |
| Ендодонтії | Усунення інфекцій в кореневій системі зубів | Використання мікроскопу, трьохмірна обтурація кореневих каналів |
| Дитячої стоматології | Лікування та профілактика стоматологічних захворювань у дітей | Забезпечення повного функціонування зубощелепної системи дитини |
| Нетрадиційної стоматології | Анестезія методом рефлексотерапії (голковколювання), лікування нейростоматологічних захворювань | Доповнення традиційних методів лікування |
| Косметологічний | Позбавлення мімічних зморшок | Відсунення терміну пластичної операції, поліпшення естетичного результату протезування |
Ефективність впровадження запропонованої моделі клініки ІПСТ визначалась у порівнянні з діяльністю обраних для дослідження приватних стоматологічних структур з комплексним наданням допомоги.
Данні порівняння свідчать, що на противагу іншим досліджуваним приватним структурам клініка ІПСТ є більш потужним закладом з наявністю в ньому всіх необхідних підрозділів для комплексного надання стоматологічної допомоги по завершеному циклу (терапевтичне, хірургічне, пародонтологічне та ортопедичне відділення, рентгендіагностичний, ортодонтичний, ендодонтичний, фізіотерапевтичний, косметологічний кабінети та кабінети гігієни і дитячого прийому, зуботехнічна лабораторія, стерилізаційна), має дві філії, навчальний центр та комерційний відділ, а заклади порівняння представлені тільки традиційним набором стоматологічної допомоги у вигляді терапевтичного, хірургічного, ортопедичного, ортодонтичного та рентгендіагностичного кабінетів, стерилізаційної і зуботехнічної лабораторії, що позначається на асортименті надання послуг.
Показано, що фінансова діяльність клініки ІПСТ дозволила оснастити її відділення, філії та стерилізаційну найсучаснішим коштовним обладнанням, питома вага якого в ортопедичному відділенні становить 80,6%, хірургічному - 74,2%, рентгенологічному - 66,7%, терапевтичному - 62,3%, проти відповідно 19,4; 25,8; 33,3; 37,7% менш коштовного оснащення в аналогічних підрозділах закладів порівняння при наявній тенденції до його постійного оновлення в клініці ІПСТ у зв’язку з придбанням новітніх технологій і відсутності можливості своєчасного вдосконалення останніх у порівнювальних приватних стоматологічних структурах, як і неможливість утримувати ними своїх філій.
Щодо якісного складу медичного персоналу, то всі лікарі клініки ІПСТ є атестованими (за вищою кваліфікаційною категорією - 27,1%, першою - 37,8%, другою - 35,1%) при лише 15,4% лікарів вищої категорії та переважній більшості (84,6%) неатестованих лікарів в закладах порівняння.
В останніх медичні сестри вищої категорії відсутні проти 10,3% таких в клініці ІПСТ, в якій також виявилася вищою питома вага зубних техніків (19,7 проти 12,5%), а 89,7% зубних лікарів працюють на посаді асистента лікаря, що відсутньо в закладах порівняння.
Тенденція до постійного підвищення фахової кваліфікації більш притаманна клініці ІПСТ, в який 100% медичних працівників підвищили кваліфікаційні навики шляхом планового навчання, а курси удосконалення з отриманням відповідної категорії пройшли 39,6 проти 29,7% в закладах порівняння. Це стало, головним чином, наслідком діяльності навчального центру, який в 2004–2006 рр., поряд з персоналом клініки, охопив різними формами навчання понад 2,8 тис. осіб з України, Росії, Білорусії, Прибалтики, Грузії, Ізраїлю та Лівану, а їх наставниками стали провідні спеціалісти Росії, Німеччини, Канади, Італії, Ізраїлю, Японії, Словенії, Іспанії тощо, що свідчить про поступове набуття ним статусу інтернаціонального навчального центру.
Аналіз об’єму наданих стоматологічних послуг за 2004–2006 рр. засвідчив про тенденцію до зростання в клініці ІПСТ питомої ваги первинних хворих - 32,2 проти 8,7% в закладах порівняння, пролікованих з приводу пульпіту (10,3 проти 6,6%) та проведених курсів лікування захворювань СОПР (8,4 проти 0,9%), кількості оперативних втручань (22,6 проти 6%), вживлення імплантатів (16,3 проти 1,8%), виробів з металокераміки і безметалевої кераміки (45,3 проти 13,4%), виготовлення ортодонтичних апаратів (2,6 проти 0,9%) при майже однаковій кількості пролікованих з приводу карієсу (71,6 і 74,9%) і періодонтиту (18,1 і 18,5%).
Результатом фінансової спроможності клініки ІПСТ та заходів до підвищення її іміджу в частині задоволеності потреб населення у комплексній стоматологічній допомозі, щорічного введення в середньому 14 номенклатурних новітніх технологій стало надання в ній в середньому 54,5±0,5 одиниць сучасних стоматологічних послуг, що вдвічі перевищує показник закладів порівняння (24,7±0,3). При цьому в базовій клініці при високій якості і складності їх надання відмічається відносно низька вартість проти закладів порівняння, як наслідок раціональної системи ціноутворення при її недосконалості у порівнювальних закладах.
Пріоритетна можливість клініки ІПСТ у придбанні новітніх технологій та матеріалів, постійне вдосконалення якості надання стоматологічних послуг та підвищення кваліфікації лікарів, високого іміджу закладу, який за якість обслуговування отримав від споживачів оцінку 9,5 балів за десятибальною шкалою, і як наслідок - залучення значної кількості пацієнтів, спроможних сплачувати відносно коштовне лікування, призвело до зростання чистого доходу клініки у 3,6 рази і чистого прибутку у 2,7 рази порівняно із закладами порівняння, витрат на заробітну платню і соціальні заходи - відповідно у 1,8 та в 2,5 рази в той час, як наведені показники у закладах порівняння суттєво нижчі.
















