6781-1 (675538)
Текст из файла
История становления и развития математического моделирования
Реферат по курсу математического моделирования ст. Ильиных А.А.
Новосибирский Государственный Технический Университет
Кафедра ТЭС
Новосибирск 2002 г.
Введение.
В век интернета и космических технологий трудно представить инженера-разработчика без компьютера. Современные исследования настолько наукоёмки, что просто физически невозможно обойтись без помощи вычислительной машины. Колоссальные объёмы информации требуется анализировать в процессе исследования процессов в различных областях науки и техники. В теплоэнергетике исследуются всевозможные процессы горения топлива в различных моделях топок, процессы течения парожидкостных смесей в проточных частях турбогенераторов (расчёт нагрева металла и его расширение при различных граничных условиях, основывается на решении уравнений теплопроводности) и расплавленных металлов, являющихся теплоносителем первого контура, в парогенераторах атомных электрических станций, исследуется влияние струй пара на поверхность лопаток турбины, что необходимо для предотвращения их коррозионного износа, так же исследуются процессы протекания ядерных реакций в тепловыделяющих элементах ( ТВЭЛах ) и т.д. и т.п. На самом деле большинство процессов в теплоэнергетике уже давно изучено. Исследования проходят по оптимизации этих процессов и изучению глубинной сути явлений для достижения максимального эффекта при разработке энергетического оборудования. Здесь и нужна математическая модель. Вообще математическое моделирование возникло с возникновением вычислительной техники. Это обусловлено потребностью человека в различных областях. Человечество требует комфорта. Именно для нужд растущего населения Земли необходимо развитие науки и техники (исследования космоса, исследование протекающих в земной коре процессов, прогнозирование землетрясений, прогнозирование погоды, исследования глобальных изменений климата, электроника, наземный, водный, подводный экологически чистый транспорт, аэродинамика, внедрения новых экозащитных технологий, разработка новых материалов и т.д.). Становление математического моделирования проходило с развитием промышленности, научного знания и что греха таить является детищем гонки вооружений между странами. Именно военные изобрели интернет и именно они широко используют моделирование (начиная от бактериологического оружия и заканчивая моделированием ядерных, атомных, термоядерных взрывов на суперкомпьютерах). Исследования по механике жидкости и газа на основе уравнений Навье Стокса имеют в нашей стране давние традиции. Начало им положено ещё в первой половине 60-х годов в трудах участников семинара НИИ ВЦ МГУ по численным методам аэромеханики, работавшего под руководством Г.И. Петрова, Л.А. Чудова, Г.Ф. Теленина, Г.С. Рослякова. Эти работы успешно развивались благодаря успешным достижениям советских учёных в вычислительной математике. Среди многих рассматривавшихся в то время классов задач гидро- и аэродинамики, решение которых не могло быть получено в рамках теории пограничного слоя или невязкого газа (отрывные течения, взаимодействие ударной волны и пограничного слоя, структура ударной волны и т.д.), в работах В.И. Полежаева было значительно продвинуто изучение естественно-конвективных процессов. Эффективные численные методы и программы, разработанные для этого класса задач, позволили уже на ЭВМ второго поколения решить многие практически важные задачи (изучение эффективности тепловой изоляции, теплообмен и температурное расслоение при хранении жидкости в сосудах, конвекция в глубокой атмосфере для интерпретации данных зондирования атмосферы Венеры, исследование гидромеханики невесомости и анализ результатов технологических экспериментов в космосе), а также исследовать структуру нелинейных конвективных течений.
К настоящему времени становится всё более ясным, что все проблемы, возникающие в аэро- и гидродинамике при численном решении уравнений Навье Стокса, вряд ли будут решены даже на ЭВМ с сотнями миллиардов операций в секунду. Задачи конвекции в замкнутых плоских областях и сосудах, которые были исторически первыми для математического моделирования на основе уравнений Навье Стокса, стали уже давно классическими. Для этого класса задач (или для так называемых моделей общего назначения) авторами установлены фундаментальные закономерности, к числу которых относится эффект максимума температурного (концентрационного) расслоения.
Благодаря достигнутому в работе высокому уровню открываются перспективы широкого применения методологии и конкретных физических результатов в рассматриваемых направлениях, а также пути более эффективного применения методов математического моделирования с использованием современной вычислительной техники в различных предметных областях.
Основная часть.
Основные характерные черты моделирования.
Проникновение математических методов в самые разнообразные, подчас неожиданные сферы человеческой деятельности означает возможность пользоваться новыми, как правило, весьма плодотворными средствами исследования. Рост математической культуры специалистов в соответствующих областях приводит к тому, что изучение общих теоретических положений и методов вычислений уже не встречает серьёзных трудностей. Вместе с тем на практике оказывается, что одних лишь математических познаний далеко не достаточно для решения той или иной прикладной задачи – необходимо ещё получить навыки в переводе исходной формулировки задачи на математический язык. В этом и состоит проблема овладения искусством математического моделирования.
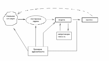
Холл (1963) сказал, что целью прикладной математики является математическое осмысление действительности. С другой стороны, инжинеру-практику, пожалуй, более важно знать, выдержит ли его мост предполагаемую нагрузку, хватит ли закупленного угля до конца отопительного сезона и не лопнет ли лопатка в турбине, - иными словами, получить конкретные ответы на конкретные вопросы. В практике математического моделирования исходным пунктом часто является некоторая эмпирическая ситуация, выдвигающая перед исследователем задачу, на которую требуется найти ответ. Прежде всего, необходимо установить, в чём именно заключается задача. Часто (но не всегда) параллельно с этой стадией постановки задачи идёт процесс выявления основных или существенных особенностей явления (рис. 1). В частности для физических явлений этот процесс схематизации или идеализации играет решающую роль поскольку в реальном явлении участвует множество процессов и оно чрезвычайно сложно. Некоторые черты явления представляются важными многие другие – несущественными. Возьмём к примеру движение маятника, образованного тяжёлым грузом, подмешанным на конце нити. В этом случае существенным является регулярный характер колебаний маятника, а несущественным – то, что нить белая, а груз чёрный. После того как существенные факторы выявлены, следующий шаг состоит в переводе этих факторов на язык математических понятий и величин и постулировании соотношений между этими величинами. После построения модели её следует подвергнуть проверке. Адекватность модели до некоторой степени проверяется обычно в ходе постановки задачи. Уравнения или другие математические соотношения, сформулированные в модели, постоянно сопоставляются с исходной ситуацией. Существует несколько аспектов проверки адекватности. Во-первых, сама математическая основа модели (которая и составляет её существо) должна быть непротиворечивой и подчиняться всем обычным законам математической логики. Во-вторых, справедливость модели зависит от её способности адекватно описывать исходную ситуацию. Модель можно заставить отражать действительность, однако она не есть сама действительность.
Рисунок 1.
Ситуации моделируют для разных целей. Главная из них – необходимость предсказывать новые результаты или новые свойства явления. Эти предсказания могут быть связаны с распространением существующих результатов или иметь более принципиальный характер. Часто они относятся к условиям, которые, по всей вероятности, будут иметь место в некоторый момент в будущем. С другой стороны, предсказания могут относится к событиям, непосредственное экспериментальное исследование которых неосуществимо. Наиболее важный пример такого рода дают многочисленные прогнозы, которые делались на основе математических моделей в программе космических исследований. Однако для этой цели моделируются не все ситуации: в некоторых случаях достаточно уметь описывать математическими средствами работу системы для того, чтобы добиться более глубокого понимания явления (именно эту роль и играют многие выдающиеся физические теории, хотя на их основе делаются также и прогнозы). Обычно при таком математическом описании не учитывается элемент контроля, однако в моделях, построенных, например, для исследования работы сетей, таких как схемы движения поездов или самолётов, контроль часто является важным фактором.
Математическая модель представляет собой упрощение реальной ситуации. Ощутимое упрощение наступает тогда, когда несущественные особенности ситуации отбрасываются и сложная исходная задача сводится к идеализированной задаче, поддающейся математическому анализу. Именно при таком подходе в классической прикладной механике возникли блоки без трения, невесомые нерастяжимые нити, невязкие жидкости, абсолютно твёрдые или чёрные тела и прочие подобные идеализированные модели. Эти понятия не существуют в реальной действительности, они являются абстракциями, составной частью идеализации, предпринятой автором модели. И тем не менее их часто можно с успехом считать хорошим приближением к реальным ситуациям. Описанный образ действий при построении математических моделей не является единственным, и этому совсем не стоит удивляться. В другом возможном подходе первым шагом является построение простой модели нескольких наиболее характерных особенностей явления. Это часто делается для того, чтобы почувствовать данную задачу, причём делается это ещё до того, как сама задача окончательно сформулирована. Затем эта модель обобщается, чтобы охватить другие факты, пока не будет найдено приемлемое или адекватное решение. Есть ещё подход, когда с самого начала вводится в рассмотрение одновременно большое число факторов. Он часто применяется в исследовании операций, и такие модели обычно изучают имитационными методами с использованием ЭВМ.
Важнейшее решение, которое часто принимается в самом начале процесса моделирования, касается природы рассматриваемых математических переменных. По существу они делятся на два класса. В один из них входят известные характеристики, т.е. величины, поддающиеся (по крайней мере теоретически) точному измерению и управлению. Такие переменные называются детерминированными переменными. В другой класс входят неизвестные характеристики, т.е. величины, которые никогда не могут быть точно измерены и имеют случайный характер – они называются стохастическими переменными. Модель, содержащая стохастические переменные, должна по определению описываться математическим аппаратом теории вероятностей и статистики. Детерминированные переменные часто, но не всегда требуют привлечения обычного математического анализа. Природа некоторых ситуаций бывает ясна не сразу, другие ситуации характеризуются переменными обоих типов. Для построения модели чрезвычайно важно, чтобы природа переменных была правильно представлена.
2. Эволюционный процесс в моделировании.
Говоря о математическом моделировании, нельзя не обратить внимания на эволюционный процесс "смены" парадигм моделирования, который, как кажется, характерен для многих дисциплинарных областей, где применяются методы теории управления. До сих пор ни в одной из работ по теории моделирования этот процесс не рассматривался как "смена поколений" математических моделей. Тем не менее, сейчас можно было бы говорить уже о трех таких поколениях. На первых этапах речь чаще всего идет о математической записи отдельных феноменологических наблюдений над реальными объектами. Для них характерна простота описаний, типична линейность уравнений и малая размерность (часто воспроизводится всего одна или две переменных). Методы анализа связаны в основном с получением аналитических решений и графическим рассмотрением на фазовой плоскости. Затем появляются модели, описывающие объект "во всей его полноте" - в них объект представлен в виде "системы" - модель отражает его структуру и законы, по которым он функционирует. Модели становятся существенно нелинейными, чисто математический аппарат дополняется логико-семантическим. Возрастает размерность, достигая нескольких десятков. Такие модели называются "сложными", "большими", а рабочим инструментом на этом этапе становится вычислительный эксперимент. Трудно не заметить, что в настоящее время начинается переход к третьему поколению математических моделей - моделям виртуального мира. Виртуальное моделирование можно определить как воспроизведение трехмерного мира компьютерными средствами. Резко возрастает объем обрабатываемой и воспроизводимой информации (например, количество визуализируемых "деталей" достигает нескольких тысяч). Любопытно, что модели третьего поколения по своей математической сущности могут быть как "феноменологическими", так и "системными" - на содержании этих понятий мы остановимся чуть ниже.
Процесс смены поколений моделей можно проиллюстрировать на многих дисциплинарных примерах - в небесной механике это переход от феноменологической модели Птолемея к системной модели Коперника-Кеплера и затем к современным моделям (таким, как совокупные модели движения объектов в космическом пространстве в системах слежения, используемых в космонавтике и в военном деле, или как виртуальные модели небесных явлений в мультимедийных системах Redshift).
В биомедицине первое поколение моделей появилось в самом конце XIX в. - модель сердца как "эластичного резервуара" О.Франка представляла собой типичную феноменологическую модель (модель данных). Многочисленные модели физиологических процессов охарактеризовали приход второго поколения моделей - системных моделей процессов жизнедеятельности, использовавшихся для исследования процессов управления искусственными органами. Развитие тренажерных моделей (в том числе мультимедийных) характеризует начало третьего этапа.
Наконец, такая же картина наблюдается в управлении технологическими процессами. Феноменологические модели передаточных функций, восстановленные по входо-выходным характеристикам объектов, сменились системными методами пространства состояний. Третий этап математического моделирования также связан здесь с виртуальным моделированием - динамическим моделированием в реальном масштабе времени.
Говоря о России, можно вспомнить, что наука математического моделирования развивается с 1960-х гг. и имеет большие традиции. Но для нас сейчас важно другое - часть накопленного тогда потенциала, получившая развитие в теории управления и ее применениях, до сих пор остается "невостребованной" современной наукой о моделировании в ее "чистом" виде, оставшись и за рамками книги.
Отметим, что многие фундаментальные проблемы прикладного моделирования впервые были выявлены И.А.Полетаевым. Он первым обратил внимание на утилитарность математических моделей, дав оригинальную классификацию моделей по целям их использования: "поисковая" модель - для проверки гипотез, "портретная", она же - демонстрационная, - для замены объекта в эксперименте (например, для тренажеров - что в то время рассматривалось едва ли не как научная фантастика) и, наконец, "исследовательская модель", что в современном понимании означает ориентацию на сложный вычислительный эксперимент.
В другой работе И.А.Полетаев поднял еще один столь же важный круг вопросов - о принципиальной "субъективности" математического моделирования. По меньшей мере два его высказывания и сегодня заслуживают внимания:
Характеристики
Тип файла документ
Документы такого типа открываются такими программами, как Microsoft Office Word на компьютерах Windows, Apple Pages на компьютерах Mac, Open Office - бесплатная альтернатива на различных платформах, в том числе Linux. Наиболее простым и современным решением будут Google документы, так как открываются онлайн без скачивания прямо в браузере на любой платформе. Существуют российские качественные аналоги, например от Яндекса.
Будьте внимательны на мобильных устройствах, так как там используются упрощённый функционал даже в официальном приложении от Microsoft, поэтому для просмотра скачивайте PDF-версию. А если нужно редактировать файл, то используйте оригинальный файл.
Файлы такого типа обычно разбиты на страницы, а текст может быть форматированным (жирный, курсив, выбор шрифта, таблицы и т.п.), а также в него можно добавлять изображения. Формат идеально подходит для рефератов, докладов и РПЗ курсовых проектов, которые необходимо распечатать. Кстати перед печатью также сохраняйте файл в PDF, так как принтер может начудить со шрифтами.















