79941 (674757), страница 2
Текст из файла (страница 2)
На основании логических приемов формирования понятия “менеджмент” произведем его определение (или дефиницию).
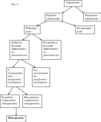
Менеджмент – это процесс научного управления чьей-либо деятельностью с целью достижения ее высокой эффективности, лучшего использования ресурсного потенциала данного социального объединения.
Содержание понятия менеджмент выведено с помощью логической операции определения через род и видовое отличие A=BC, где А- определяемое понятие (менеджмент), В- род (научное управление), С- видовое отличие (с целью достижения ее высокой эффективности, лучшего использования ресурсного потенциала данного социального объединения).
Проверим выведенное определение по правилам составления определения, а также выясним отношение объема и содержания.
-
Правило соразмерности объемов: объем определяющего понятия должен быть равен объему определяемого понятия. При нарушении этого правила могут возникать следующие логические ошибки в определении:
-
Широкое определение – объем Dfn больше Dfd. Например, опустив в Dfn слово “научное” [управление], мы получим определение, в результате которого управленческую деятельность вождя первобытного племени, следящего за сбором плодов, можно назвать менеджментом. Или, убрав “социальное объединение”, мы получим определение, согласно которому управление автоматизированными системами является менеджментом.
-
Узкое определение – объем Dfn меньше объема Dfd. Например, определив менеджмент как процесс научного управления с целью … получения прибыли, мы увеличим содержание, но уменьшим объем, так как теперь управленческая деятельность в некоммерческих организациях не будет являться менеджментом. Другой пример: менеджмент – это процесс … управления производством и производственным персоналом. Значит, управление социальными ресурсами, если оно не касается конкретно производства товаров и услуг, не является менеджментом.
-
Определение в одном отношении широкое, в другом узкое – т.е. объем Dfd больше и меньше объема Dfn (в разных отношениях). Например: менеджмент – это совокупность мер … по управлению предприятием. С одной стороны, мы имеем ввиду любые формы управления, в том числе без использования научного подхода (увеличение объема), но – на базе одного предприятия (уменьшение объема).
Вывод: в данном нами определении нельзя убрать или добавить существующие признаки из-за соразмерности определяемого и определяющего понятий. Закон обратного отношения между объемом и содержанием понятия выполнен.
-
Правило запрета круга.
Круг возникает тогда, когда Dfd определяется через Dfn, а Dfn было определено через Dfd. Круг возникает, если определяемое понятие характеризуется через него же, лишь выраженное другими словами, или когда определяемое понятие включается в определяющее в качестве его части (тавтология). Например: менеджмент – это деятельность менеджеров различных уровней, или manage – это управление. В нашем определении правило не нарушено.
-
Определение должно быть четким, ясным.
Смысл и объем понятий, входящих в Dfn, должен быть ясным и определенным. Не должно быть двусмысленности, метафор, сравнений. Так, например, не будет определением следующее суждение: менеджмент, в отличие от маркетинга, занимается не только адаптацией предприятия к изменяющимся условиям рынка или обеспечением разработки новых товаров.
-
Правило нежелательного отрицания.
В определении должны отсутствовать определяющие отрицания.
Вывод: данное нами определение понятия “менеджмент” не нарушает ни одно из 4-х правил, следовательно оно верно.
Зная содержание и объем понятия, определим, к каким видам понятий оно относится:
Менеджмент – общее, неизбирательное, абстрактное, положительное, безотносительное понятие.
Логическая характеристика понятия позволит точнее использовать его в процессе мышления. Кроме определения, существуют другие операции над понятиями. Рассмотрим их подробнее.
-
Деление понятия.
Деление – это логическая операция, посредством которой объем делимого понятия (множество) распределяется на ряд подмножеств с помощью избранного основания деления (признак, по которому производится деление объема понятия). Подмножества, на которые разделен объем понятия, называются членами деления. Делимое понятие – родовое, а его член деления – виды данного рода, соподчиненные между собой, т.е. непересекающиеся по своему объему (не имеющие общих членов).
П
римером деления на уровни менеджмента по степени властных полномочий, субординации и выполняемым функциям может служить рис. 1.
П
римером функционального деления менеджмента будет следующая схема:
Деление понятий должно удовлетворять следующим правилам:
-
Соразмерность деления, т. е. Объем делимого понятия должен быть равен сумме объемов членов деления. В нашем примере это правило соблюдено полностью. Его нарушение ведет к ошибкам двух видов:
-
Неполное деление – перечислены не все виды данного родового понятия. Так, например, если опустить во втором примере (см. рис. 2) контрольную функцию менеджмента, то окажется, что менеджеры управляют предприятием, но не контролируют исполнение подчиненными своих управленческих решений.
-
Деление с лишними членами. Его примером может стать следующее суждение: управление делится на научное, ненаучное и менеджмент. Лишним членом является менеджмент, т.к. сумма объемов понятий научного и ненаучного управления исчерпывают объем понятия управления.
-
Деление должно проводиться только по одному основанию. Это означает, что нельзя брать два и большее число признаков, по которым проводится деление. Например, при делении маркетинга на дифференцированный, недифференцированный и … интерактивный, третий вид не связан с двумя первыми общим основанием.
-
Члены деления должны исключать друг друга, т.е. не иметь общих элементов, быть соподчиненными понятиями, объемы которых не пересекаются. Если, производя деление понятия “управление” мы скажем, что оно включает в себя менеджмент, маркетинг и др. виды, мы совершим ошибку, т.к. второе видовое понятие (маркетинг) принадлежит первому (менеджмент).
-
Д
еление должно быть непрерывным, т.е. нельзя в делении делать скачки. Например, при делении понятия менеджмент по уровням полномочий ошибкой стала бы схема:
К
роме деления по видоизменению признака существует дихотомическое деление. При делении по видообразующему признаку основанием деления является тот признак, по которому образуются видовые понятия. При дихотомическом делении объем делимого понятия делится на два противоречащих понятия А и не-А. Рассмотрим пример дихотомического деления.
Операция деления лежит в основе всех известных классификаций понятий.
Кроме деления и определения существуют операции обобщения и ограничения. Рассмотрим их подробнее.
-
Обобщение и ограничение. Круги Эйлера.
Ограничение – это логическая операция перехода от родового понятия (больший объем) к видовому (меньший объем) путем добавления к содержанию данного родового понятия видообразующих признаков.
Обратная ограничению логическая операция – обобщение – переход от видового понятия к родовому путем отбрасывания от содержания данного видового понятия его видообразующего признака. С помощью обобщения делают выводы и заключения в отношении каких-либо действий, а также производят оценку явлениям. Ограничение служит для конкретизации явлений. Рассмотрим эти операции на примере кругов Эйлера.
С
оставим таблицу сравнительных понятий, и, используя ее, рассмотрим отношения одних понятий с другими.
| Совместимые понятия | Несовместимые понятия | ||||
| Тождество | Пересечение | Подчинение | Соподчинение | Противоположность | Противоречие |
|
| |||||
-
Отношение тождества: А - менеджмент,
В - процесс научного управления чьей-либо деятельностью с целью достижения ее высокой эффективности, лучшего использования ресурсного потенциала данного социального объединения,
-
Отношение пересечения: А – наука,
В – управление,
С – менеджмент.
-
Отношение подчинения: В – управление,
А – менеджмент.
-
Отношение соподчинения: А – управление производством,
В – маркетинг,
С – менеджмент.
-
Отношение противоположности: А – менеджмент 1-го уровня,
В – менеджмент среднего уровня,
С – менеджмент высшего уровня.
-
Отношение противоречия: А – научное управление,
Итак, мы определили понятие менеджмент и проделали над ним операции деления, обобщения, ограничения. Составим теперь умозаключение с нашим понятием.
-
Простой категорический силлогизм.
Категорический силлогизм – это вид дедуктивного умозаключения, в котором из двух истинных категорических суждений, где S ( меньший термин – субъект) и P ( предикат – больший термин ) связаны средним термином М, и при соблюдении правил необходимо следует заключение. В состав категорического силлогизма входят две посылки и заключение. В основе вывода по категорическому силлогизму лежит аксиома силлогизма: все, что утверждается (отрицается) о роде (или классе), необходимо утверждается (отрицается) о виде (или члене данного класса), принадлежащем к данному роду.
Примером простого категорического силлогизма является суждение:
-
Все методы менеджмента – управленческий процесс (А).
-
Некоторый метод менеджмента – стратегическое планирование производства (I).
-
Стратегическое планирование производства – некоторый управленческий процесс (I).
Силлогизм составлен по III фигуре, где
M – средний термин – методы менеджмента,
P – большой термин – управленческий процесс,
S – меньший термин – стратегическое планирование производства.
-
Большая посылка – общеутвердительное суждение (А), где средний термин распределен, а больший – нераспределен.
-
Меньшая посылка – частноутвердительное суждение (I), где средний термин нераспределен, а меньший - распределен.
-
Заключение – частноутвердительное суждение (I), у которого меньший термин распределен, а больший – нераспределен.
Силлогизм построен по III фигуре и имеет правильный модус, тип А I I. Проверим правильность построения силлогизма.
-
Общие правила силлогизма.
-
Правило терминов.
-
В каждом силлогизме должно быть только три термина (S, P, M). Ошибкой будет “учетверение” терминов, когда один из них трактуется в разном смысле. Правило трех терминов не нарушено.
-
Средний термин должен быть распределен по крайней мере в одной из посылок – в нашем случае средний термин распределен в большей посылке.
-
Термин распределен в заключении, если и только если он распределен в посылке. Иначе в терминах заключения говорилось бы больше, чем в терминах посылок. У нас меньший термин распределен во втором утвердительном суждении и в заключении.
Вывод: правило терминов не нарушено.
-
Правило посылок.
-
Из двух отрицательных посылок нельзя сделать никакого заключения.
-
Если одна из посылок отрицательная, то и заключение должно быть отрицательным. В нашем силлогизме отрицательных суждений нет.
-
Из двух частных посылок нельзя сделать заключение. В нашем случае большая посылка общеутвердительное суждение.
-
Если одна из посылок частная, заключение должно быть частным. В нашем силлогизме вторая посылка и заключение частноутвердительные.
Вывод: правило посылок не нарушено.
-
Особые правила силлогизма.
Правило III фигуры:
-
Меньшая посылка должна быть утвердительной. В нашем случае она частноутвердительная.
-
Заключение должно быть частным. У нас оно частноутвердительное.
Вывод: правила не нарушены.
-
Метод круговых схем.
| Первая посылка | Вторая посылка | Заключение | Совмещение |
|
|
Итак, мы видим, что схемы одной формы. Объем одного понятия включается в объем другого. При совмещении наблюдается та же картина.
Вывод: ошибок в силлогизме нет. В результате проверки силлогизма правилами ошибок в его построении не обнаружено. Следовательно, силлогизм правильный, а заключение истинно.
-
Заключение.
В заключении подведем итоги проделанной работы. Она носила исследовательский характер. Целью была систематизация и применение на практике законов логики, закрепление теоретического материала.
Рассматривая понятие “менеджмент”, мы столкнулись с неожиданными трудностями. Из-за иностранного происхождения слова, его значение в русском языке варьируется слишком широко, чтобы быть полностью истинным. Кроме того, произошла историческая эволюция слова. Если в начале XX века, когда термин только вошел в употребление, а научное управление делало свои первые шаги, понятие “менеджмент” означало совокупность процессов научного управления производством и производственным персоналом, было ограничено хозяйственной сферой деятельности, то в настоящее время менеджмент – это искусство и наука управления в общем, он имеет как научную, так и прикладную, практическую сторону. Мы выяснили, что частое использование термина “менеджмент” в значении “управление” неправильно, т.к. оба понятия находятся друг с другом в родовидовых отношениях.
Давая логическую характеристику нашему понятию, мы пришли к выводу, что понятие “менеджмент” является абстрактным, т.к. определяется рядом признаков, а также общим, неизбирательным, положительным, безотносительным.
















