47224 (665738), страница 2
Текст из файла (страница 2)
Компьютер работает с информацией по принципу «разделяй и властвуй». Если это книга, то она делится на главы, разделы, абзацы, предложения, слова и буквы (то есть, символы). Компьютер отдельно работает с каждым символом. Если это рисунок, то компьютер работает с каждой точкой этого рисунка отдельно.
Спрашивается, а до каких же пор можно делить информацию? Буква — это самая маленькая часть информации? Оказывается, нет. Существует много различных букв, и, для того чтобы компьютер мог различать буквы, их тоже надо кодировать. В телеграфной азбуке, например, буквы кодирую г с помощью точек и тире:
Точки и тире — это действительно самая малая часть информации, но в информатике кодом телеграфной азбуки не пользуются. Вместо точек и тире применяют нули и единицы — такой код называется двоичным. По-английски двоичный знак звучит как binary digit Сокращенно получается bit (бит).
Бит — это наименьшая единица информации, которая выражает логическое значение. Да или Нет и обозначается двоичным числом 1 или 0.
Если какая-то информация представлена в цифровом виде, то компьютер легко превращает числа, которыми она закодирована, в последовательности нулей и единиц, а дальше уже работает с ними. Вы тоже можете преобразовать любое число в двоичную форму. Делается это следующим образом.
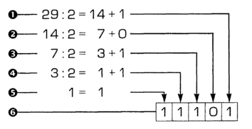
1. Берем, например, число 29. Поскольку это число нечетное, отнимаем от него единицу, записываем ее отдельно, а число делим пополам. Получилось 14.
2. Число 14 — четное. Отнимать от него единицу не нужно, поэтому слева от «запомненной» единицы запишем 0. Число делим пополам, получаем 7.
3. Число 7 — опять нечетное. Отнимаем от него единицу, записываем ее отдельно и делим число пополам. Получается 3.
4. Число 3 — нечетное. Отнимаем единицу, записываем ее отдельно, и результат делим пополам — получаем 1.
5. Последнюю единицу уже не делим, а просто записываем слева от полученного результата.
6. Смотрим на результат. У нас получилось двоичное число 11101 — это и есть двоичный код числа 29.
Как видите, преобразовать число в двоичный код совсем не трудно. Отнять единичку и поделить число пополам может каждый, хотя приятной эту работу не назовешь. Для человека эта работа очень утомительна. Зато компьютер, который выполняет сотни миллионов операций в секунду, преобразовывает числа в двоичный код так быстро, что это совершенно не заметно со стороны.
Когда какая-то операция выполняется незаметно, говорят, что она выполняется прозрачно. Мы думаем, что компьютер работает с текстами, графикой, музыкой и видео, а на самом деле он работает с нулями и единицами, но для нас эта работа прозрачна, мы ее не замечаем и можем о ней не думать.
От битов к байтам
Бит — очень удобная единица для хранения информации в компьютере, но не очень удобная для обработки информации. Если мы покупаем в магазине хлеб, то продавец может выдать нам каждый батон отдельно, упаковав его в полиэтиленовый пакет. Но если мы покупаем орехи, разве он станет упаковывать отдельно каждый орех?
Бит — очень маленькая единица информации. Работать с каждым битом отдельно, конечно, можно, но это малопроизводительно. Обработкой информации в компьютере занимается специальная микросхема, которая называется процессор. Эта микросхема устроена так, что может обрабатывать группу битов одновременно (параллельно). В начале 70-х годов, еще до появления персональных компьютеров, были карманные электронные калькуляторы, в которых процессор мог одновременно работать с четырьмя битами. Такие процессоры называли четырехразрядными.
Один из первых персональных компьютеров (Altair, 1974 г.) имел восьмиразрядный процессор, то есть он мог параллельно обрабатывать восемь битов информации. Это в восемь раз быстрее, чем работать с каждым битом отдельно, поэтому в вычислительной технике появилась новая единица измерения информации — байт. Байт — это группа из восьми битов.
Мы знаем, что один бит может хранить в себе один двоичный знак — 0 или 1. Это наименьшая единица представления информации — простой ответ на вопрос Да или Нет. А что может хранить байт?
На первый взгляд кажется, что раз в байте восемь битов, то и информации он может хранить в восемь раз больше, чем один бит, но это не так. Дело в том, что в байте важно не только, включен бит или выключен, но и то, в каком месте стоят включенные биты. Байты 0000 0001, 0000 1000 и 1000 0000 — не одинаковые, а разные.
Это должно быть понятно, если вспомнить, что числа 723, 732, 273, 237, 372 327 различны, хоть и записываются одинаковыми цифрами. Значения чисел зависят не только от того, какие цифры в них входят, но и от того в каких позициях эти цифры стоят.
Если учесть что важны не только нули и единицы, но и позиции, в которых они стоят, то с помощью одного байта можно выразить 256 различных единиц информации (от 0 до 255).
0000 0000 = 0
0000 0001 = 1
0000 0010 = 2
0000 0011 = 3
0000 0100 = 4
0000 0101 = 5
1111 1100 = 252
1111 1101 = 253
1111 1110 = 254
1111 1111 = 255
Всегда ли байты состояли из восьми битов? Нет, не всегда. Еще в 60-е годы, когда не было персональных компьютеров и все вычисления проводились на больших электронно-вычислительных машинах (ЭВМ), байты могли быть какими угодно. Наиболее широко были распространены ЭВМ, у которых байт состоял из шести битов, но были и такие, у которых он состоял из четырех и даже из семи битов.
Восьмибитный байт появился достаточно поздно (в начале семидесятых годов), но быстро завоевал популярность. С тех пор понятие о байте, как о группе из восьми битов, является общепризнанным.
Кодирование текстовой информации байтами
Одним битом можно закодировать два значения: Да или Нет (1 или 0).
Двумя битами можно закодировать уже четыре значения: 00, 01, 10, 11.
Тремя битами кодируются 8 разных значений.
Добавление одного бита удваивает количество значений, которое можно закодировать. При восьми битах уже можно закодировать 256 разных значений. Нетрудно догадаться, что если бы в байте было 9 битов, то одним байтом можно было бы закодировать 512 разных значений, а если бы в нем было 10 битов, то 1024 и т. д.
Биты | 1 | 2 | 3 | 4 | 5 | 6 | 7 | 8 |
| Количество кодируемых значений | 2 | 4 | 8 | 16 | 32 | 64 | 128 | 256 |
Но все-таки в байте не 9 и не 10 битов, а только 8, и потому с его помощью кодируют 256 разных значений. Много это или мало? Смотря для чего. Давайте посмотрим, как с помощью байтов кодируют текстовую информацию.
В русском языке 33 буквы (символа) — для их кодирования достаточно 33 различных байтов. Если мы хотим различать прописные (заглавные) и строчные буквы, то потребуется 66 байтов. Для строчных и прописных букв английского языка хватит еще 52 символов — получается 118. Добавим сюда цифры (от 0 до 9), все возможные знаки препинания: точку, запятую, тире, восклицательный и вопросительный знаки. Добавим скобки: круглые, квадратные и фигурные, а также знаки математических операций: +, –, =, /, *. Добавим специальные символы, например такие, как: %,$,&, @, — мы видим, что все их можно выразить восемью битами, и при этом еще останутся свободные коды, которые можно использовать для других целей.
Дело осталось за малым: надо всем людям мира договориться о том, каким кодом (от 0 до 255) должен кодироваться каждый символ. Если, например, все люди будут знать, что код 33 означает восклицательный знак, а код 63 — знак вопросительный, то текст, набранный на одном компьютере, всегда можно будет прочитать и распечатать на другом компьютере.
Такая всеобщая договоренность об одинаковом использовании чего-либо называется стандартом. Стандарт устанавливает таблицу, в которой записано, каким кодом должен кодироваться каждый символ. Такая таблица называется таблицей кодов. В этой таблице должно быть 256 строк, в которых записывается, какой байт какому символу соответствует.
Но здесь-то и начались проблемы. Дело в том, что символы, которые хороши для одной страны, не подходят для другой. В Греции используются одни буквы, в Турции — другие. То, что подходит для Америки, не годится для России, а то, что подходит для России, не подходит для Германии.
Поэтому было принято следующее решение. Таблицу кодов разделили пополам. Первые 128 кодов (с 0 до 127) должны быть стандартными и обязательными для всех стран и всех компьютеров, а во второй половине (с кода 128 до кода 255) каждая страна может делать все, что ей угодно, и создавать в этой половине свой стандарт — национальный.
Первую (международную) половину таблицы кодов называют таблицей ASCII — ее ввел американский институт стандартизации ANSI. В этой таблице размещаются прописные и строчные буквы английского алфавита, символы чисел от 0 до 9, все знаки препинания, символы арифметических операций и некоторые другие специальные коды.
За вторую половину кодовой таблицы (коды от 128 до 255) стандарт ASCII не отвечает Разные страны могут создавать здесь свои таблицы. Часто бывает, что даже в одной стране в этой половине действуют несколько разных стандартов, предназначенных для разных компьютерных систем. В России, например, содержание этой половины таблицы может подчиняться четырем разным стандартам, каждый из которых действует в какой-то своей, особой области.
Коды ASCII по-русски произносят как а эс-цэ-и, а иногда (в просторечии) еще проще аски-коды.
Стандартная кодировка ASCII
В русском алфавите буква А имеет первое место, а буква Б – второе. У каждой буквы есть своя позиция. Буква Я имеет позицию номер 33. Мы можем считать, что алфавит — это таблица для кодирования букв.
Стандарт ASCII — это тоже как бы «алфавит», только компьютерный. Он тоже определяет номер каждого символа. Но символов больше, чем букв, потому что к ним относятся еще и цифры, и знаки препинания, и некоторые специальные символы.
Выше мы сказали, что с помощью одного байта можно закодировать 256 разных символов. Еще мы узнали, что стандарт ASCII определяет первую половину кодовой таблицы, то есть, кодировку символов, имеющих номера до 127. Но это не совсем так. На самом деле стандарт ASCII первые 32 кода (от 0 до 31) не определяет. Он оставляет их для так называемых управляющих кодов, которые не используются для представления информации, а применяются для управления компьютерами. Эти коды отданы на усмотрение производителей компьютерных систем (у них есть свои соглашения и свои стандарты по применению этих кодов). Еще несколько лет назад людям, работающим с компьютерами, стоило знать некоторые из этих кодов, но сегодня это уже не требуется.
Самый первый символ стандарта ASCII — это ПРОБЕЛ. Он имеет код 32.
За ним идут специальные символы и знаки препинания (коды с 33 по 47).
Далее идут десять цифр (коды 48-57).
Коды 58—64 используют некоторые математические символы и знаки препинания.
Самое интересное начинается с кодов 65—90. Ими обозначают прописные английские буква от А до Z
Коды 91—96 используются для специальных символов.
Коды 97—122 — строчные буквы английского алфавита.
Коды 123-127 — специальные символы.
Коды верхней половины таблицы символов (128-255) отданы для национальных стандартов. Когда мы узнаем о компьютере немного больше, мы разберемся с несколькими российскими стандартами и посмотрим, как кодируются буквы русского языка.
Имея под рукой кодовую таблицу символов, вы можете легко определить, какие слова закодированы следующими байтами
67 79 77 80 85 84 69 82 99 111 109 112 117 116 101 114
У вас раскодирование информации займет пару минут. Компьютер сделает это за несколько миллионных долей секунды.
Кодирование цветовой информации















