240-2286 (664277), страница 5
Текст из файла (страница 5)
Комплекс предусматривает регистрацию пользователя на рабочей станции и вход его в сеть посредством касания электронной карточки Touch Memory. Число вариантов серийных номеров – 48 триллионов.
Dallas Lock обеспечивает:
-
возможность доступа к компьютеру и загрузки операционной системы только по предъявлении личной электронной карты пользователя и вводе личного пароля,
-
многоуровневое разграничение доступа по отношению к ресурсам компьютера,
-
защиту операционной системы,
-
ведение системных журналов событий,
-
установку для пользования опции гарантированного стирания файлов при их удалении,
-
защиту собственных файлов и контроль целостности среды[2].
4.1.3.Комплекс Secret Net NT
Ассоциация “Информзащита” предлагает систему защиты Secret Net, предназначенную для защиты хранимой и обрабатываемой информации на персональных компьютерах в ЛВС от НСД и противодействия попыткам нарушения нормального функционирования ЛВС и прикладных систем на ее основе. В качестве защищаемого объекта выступает ЛВС персональных ЭВМ типа IBM PC/AT и старше, объединенных при помощи сетевого оборудования Ethernet, Arcnet или Token-Ring. Система включает средства:
-
идентификации и аутентификации пользователей (в том числе и при использовании карт Touch Memory и Smart Card),
-
разграничения доступа к ресурсам,
-
контроля целостности,
-
регистрации событий в журнале безопасности,
-
затирания остатков данных на носителях информации,
-
шифрования трафика сети,
-
управления средствами защиты и др.
Система Secret Net имеет сертификат Гостехкомиссии РФ[3].
4.1.4.Выбор комплекса защиты информации
Проанализировав возможности рассмотренных выше комплексов защиты информации в локальных сетях, можно прийти к выводу, что лишь Secret Net NT удовлетворяет всем трем пунктам наших требований, изложенных в разделе 3.2.
4.2.Обзор возможностей программно-аппаратного комплекса Secret Net NT
Не умаляя достоинств Secret Net NT, надо сразу сказать, что эта система не сможет решить ВСЕХ проблем по созданию комплексной защиты компьютерных систем. Этого не может сделать никакое отдельно взятое техническое средство защиты, так же как и любая совокупность таких средств. Объясняется это тем, что создание комплексной системы защиты организации, кроме применения технических (аппаратно-программных) средств, предполагает принятие специальных мер правового и административного характера и обеспечение непрерывной организационной поддержки функционирования установленных средств защиты специальным персоналом.
Надо совершенно четко понимать, что система Secret Net NT - это всего лишь инструмент, позволяющий сотрудникам службы компьютерной безопасности значительно проще и надежнее решать одну из стоящих перед ними задач - задачу разграничения доступа должностных лиц к ресурсам компьютера (аппаратным, программным, информационным) в строгом соответствии с принятой в организации политикой безопасности.
Для эффективного применения системы Secret Net NT необходимо правильно ее установить и настроить, то есть назначить пользователям компьютера полномочия по доступу к ресурсам в соответствии с разработанными ранее (и возможно уточненными в ходе самой настройки системы защиты) документами. Требуемые полномочия назначаются пользователям путем соответствующей настройки средств парольной защиты, атрибутного и полномочного механизмов управления доступом к ресурсам компьютера.
Чаще всего устанавливать систему Secret Net NT приходится на компьютер, на котором уже реально работают пользователи. Для того, чтобы работы по ее установке и настройке не привели к временному нарушению их нормальной работы, в Secret Net NT предусмотрен целый ряд специальных возможностей и режимов. К ним относятся:
-
поддержка технологии поэтапной установки компонент системы защиты Secret Net NT;
-
возможность управления подключением различных защитных механизмов;
-
наличие специального "мягкого" режима функционирования механизмов защиты.
Перечисленные выше возможности позволяют плавно повышать степень защищенности автоматизированной системы, не нарушая ее нормального функционирования[3].
Далее остановимся более подробно на некоторых наиболее полезных нам возможностях комплекса Secret Net NT.
4.2.1.Дополнительная идентификация
Имеется возможность дополнительной идентификации пользователя при входе в систему с предъявлением персонального идентификатора.
В процессе загрузки системы на экране компьютера появляется запрос на предъявление устройства идентификации (Touch Memory или Smart Card). Система Secret Net NT считывает имя, пароль и ключ с идентификатора и продолжает загрузку операционной системы[3].
4.2.2.Ключевой диск пользователя
При операциях с зашифрованными файлами и каталогами все приложения системы Secret Net NT (сервер управления доступом, утилиты) используют секретные ключи, записанные на сменных носителях (дискетах, магнитооптических дисках) – ключевых дисках[3].
4.2.3.Управление регистрацией событий
В системном журнале фиксируются различные события, происходящие на рабочей станции. От уровня регистрации (количества регистрируемых событий) зависит время, потраченное на запись сообщений в системный журнал и, соответственно, размер системного журнала (место занимаемое на диске). Поэтому, разумно ограничить список регистрируемых событий, например регистрировать только сбойные события.
В системе защиты Secret Net NT администратор может регистрировать успешные или сбойные события следующих типов:
-
вход/выход в систему;
-
доступ к файлам и объектам;
-
применение прав пользователей;
-
управление пользователями и группами пользователей;
-
изменение политики безопасности;
-
рестарт, перезагрузка, выключение компьютера и системные события;
-
события, связанные со слежением за процессом[3].
4.2.4.Автоматическое затирание удаляемых данных
Администратор может установить для пользователя возможность автоматического затирания на диске содержимого удаляемых файлов псевдослучайной числовой последовательностью. Многократное повторение затирания данных на диске позволяет предотвратить восстановление удаленных файлов. Количество повторений операции затирания может быть выбрано по своему усмотрению[3].
4.3.Алгоритм функционирования специальных средств защиты информации
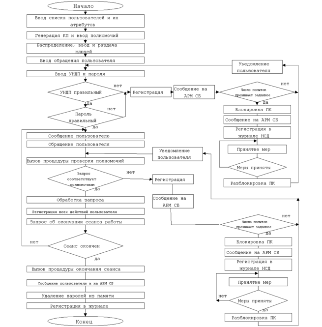
Н
а рис.4.1 показан алгоритм функционирования специальных программно-аппаратных средств защиты информации в ЛВС (Secret Net NT).
Рис.4.1. Схема алгоритма функционирования специальных программно-аппаратных средств защиты информации
На рис.4.1 показана типичная процедура входа пользователя в систему с применением двойной идентификации (пароль + дополнительное средство, например Smart Card). Число попыток идентификации ограничено: при превышении их количества рабочая станция будет заблокирована.
Все действия пользователя регистрируются в системном журнале, содержимое которого может быть в последствии просмотрено и проанализировано.
При возникновении события несанкционированного доступа к информации, происходит оповещение администратора безопасности системы, а он уже принимает решение о принятии соответствующих мер.
5.Шифрование трафика сети и настройка сервера безопасности
5.1.Обзор и классификация методов шифрования информации
Для преобразования (шифрования) информации обычно используется некоторый алгоритм или устройство, реализующее заданный алгоритм, которые могут быть известны широкому кругу лиц. Управление процессом шифрования осуществляется с помощью периодически меняющегося кода ключа, обеспечивающего каждый раз оригинальное представление информации при использовании одного и того же алгоритма или устройства. Знание ключа позволяет просто и надежно расшифровать текст. Однако, без знания ключа эта процедура может быть практически невыполнима даже при известном алгоритме шифрования.
Д
Ключ
Ключ
аже простое преобразование информации является весьма эффективным средством, дающим возможность скрыть ее смысл от большинства неквалифицированных нарушителей. Структурная схема шифрования информации представлена на рис.5.1.
Устройство дешифрования
Открытый текст
Открытый текст
Устройство шифрования
Передатчик
Приемник
Рис.5.1.Шифрование информации
Для построения средств защиты от НСД необходимо иметь представление о методах криптографии. Их классификация приведена на рис.5.2.
Криптографическое закрытие информации
Шифрование
Кодирование
Другие виды
Рассечение-разнесение
Сжатие- расширение
Смысловое
Символьное
Смысловое
По таблицам
Механическое
По кодовому алфавиту
Замена (подстановка)
Перестановка
Аналитическое преобразование
Гаммирование
Комбинированные
Замена + перестановка
Простая (одноалфавитная)
Замена +гаммирование
Многоалфавитная одноконтурная монофоническ.
Перестановка+гаммир.
Гаммирование+гаммир.
Многоалфавитная одноконтурная обыкновенная
Многоалфавитная многоконтурная
С бесконечной гаммой
С конеч. длинной гаммой
















