45139 (664275), страница 3
Текст из файла (страница 3)
Проверка производится непосредственно при помощи степенного ряда для рассматриваемой функции Эверетта
согласно которому получим
ГЛАВА №2
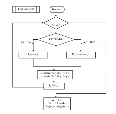
MAIN
Заключение
Удалось построить интерполяционный многочлен и вычислить по нему значение функции для заданного значения аргумента. Составлена блок схема алгоритма и программа на языке С++ (Приложение) для вычисления заданного интерполяционного многочлена. В программе предусмотрена возможность ввода любого числа значений функции для чего организованно хранение ее значения при помощи линейного списка.
Список литературы
-
Архангельский Н.А. Вычислительные методы алгебры в приемах и задачах. М.: МАИ, 1976.
-
Васильев Ф.П. Численные методы решения экстремальных задачь. М.: Наука,1988.
-
Васильков Ф.В., Василькова Н.Н. Компьютерные технологии вычислений в математическом моделировании: Учеб. Пособие. М.: Финансы и статистика, 1999.
-
Фильчаков П.Ф., Справочник по высшей математике. Киев: Наукова думка, 1974.
-
Фильчаков П.Ф., Численные методы. Киев: Наукова думка, 1976.
-
Большая математическая энциклопедия. М.: Олма-Пресс, 2004
-
Демидович Б.П., Марон И.А. Основы вычислительной математики. М.: Наука, 1970.
-
Тихонов А.Н., Вводные лекции по прикладной математике. М.: Наука, 1984.
-
Калиткин Н.Н., Численные методы. М.: Наука, 1987.
-
Корн Г., Корн Т. Справочник по математике. М.: Наука, 1984.
26
















