posobie (664167), страница 16
Текст из файла (страница 16)
Платежеспособный спрос на услуги электронной торговли в данный момент весьма низок. Спрос будет расти, если Интернет-магазины предложат действительно более качественное обслуживание по сравнению с традиционной торговлей - выгодные цены, дополнительные услуги, надежную и систему оплаты покупки, быструю и недорогую систему доставки товара. Большую роль в привлечении покупателей должны сыграть различные маркетинговые и рекламные мероприятия.
Общая уверенность в дешевизне электронной сделки на практике пока является заблуждением. Цены в Интернет-магазинах обычно выше, иногда гораздо выше. Разумеется, в цену входят затраты на оплату и доставку товара. И в этом случае мы подходим к такой категории, как денежная оценка собственного времени покупателем. Каждый человек сам для себя решает, что выгоднее - переплатить 5 долл. за on-line покупку, или посетить обычный магазин, потратив на это 1-2 часа свободного от работы времени. Кроме того, важно учитывать такой психологический фактор, как соотношение собственной цены товара и издержек на совершение сделки. Человек, переплативший 5 долл. за товар ценой в 100 долл. гораздо спокойней отнесется к таким затратам, чем тот, кто купил нечто относительно дешевое (в пределах 5-10 долл.). Зачастую покупатель просто не может измерить альтернативную стоимость свободного времени и полагается на реальные цифры собственных затрат, надеясь что экономит эти злополучные 5 долл., что с точки зрения рациональной оценки неверно.
Экономика нашей страны в целом, несмотря на все прошедшие преобразования, продолжает оставаться дефицитной по деньгам. Экономика США является дефицитной по времени. “Время - деньги” - это не про нас. И хотя ситуация меняется (мы идем по тому же пути), до такой высокой оценки собственного времени, как в развитых странах, нам еще очень далеко. Как только мы начнем ценить собственное время, у нас появятся деньги, а Интернет-коммерция получит серьезный импульс к развитию.
Уровень доходов населения в России достаточно низок, особенно на периферии. Нельзя напрямую оценивать рынок Интернет-коммерции, используя данные о численности пользователей Сети. Качественный состав этих пользователей также крайне важен. В результате от 1,6-2 млн. (по различным оценкам) остается несколько десятков тысяч человек, для которых нет объективных препятствий к совершению on-line покупки. А это совершенно мизерное количество потенциальных покупателей. Для жителя США или, скажем, Германии, даже с учетом привычки экономить на всем, сумма в 5 долл. не является сколько-нибудь значимой. Средний показатель доходов на душу населения в России не превышает 60 долл. в месяц. Даже учитывая то, что пользоваться Сетью могут себе позволить не самые бедные граждане, все же не всякий может потратить десятую часть месячного заработка на оплату не совсем понятных затрат. Будет рост благосостояния населения России - будет и Интернет-коммерция.
Все вышеперечисленное вовсе не означает, что ситуация безнадежна. Это глобальный взгляд на проблемы Интернет-коммерции. Существуют рынки товаров и услуг, для которых электронная торговля значительно выгоднее традиционной торговли, а общие проблемы не столь значимы. Например, это может быть продажа информационного содержания (когда крайне важна оперативность доставки), или продажа относительно дорогих товаров (покупаемых обеспеченными людьми, скажем, автомобили или компьютеры, предметы роскоши), или торговля редкими товарами, издержки поиска и приобретения которых значительны (книги, запчасти для различной техники). Для некоторых товаров одновременно действуют несколько таких факторов (покупка или аренда жилого помещения, квартиры). Таких исключений из общих правил множество, и задача создателя Интернет-магазина заключается в их поиске и выявлении. Впрочем, это задача любого рыночного бизнеса. Практика показывает, что многие действующие в области электронной коммерции компании успешно справляются и своевременно отвечают на вызовы агрессивной рыночной среды.
Таким образом, электронная коммерция (и более узко взятая Интернет-коммерция) не является панацеей от всех проблем и бед бизнеса. Это отличный инструмент для снижения издержек и увеличения продаж. Но инструмент тонкий, требующий грамотного обращения. И очень перспективный, даже в условиях России. Интернет-коммерция способна создать собственный рынок, и Интернет-компании будут играть уже по собственным правилам.
Список использованных источников
-
Беляев В. Зарубежные информационные и аналитические ресурсы в сети Интернет// Рынок ценных бумаг.-1999.-№7.
-
Бернхэм Б. Гибель Веб-страницы/ http://i2r.rusfund.ru/rf/docs/ portals/death.html.
-
Бурдинский А. Перспективы развития рынка финансовых Интернет-услуг/ http://www.osp.ru/ecom/2000/03/024.htm.
-
Бурмистров А. Золотая лихорадка русского Интернета, или Реально ли получить инвестиции в сетевые проекты/ http://www.osp.ru/ecom/2000/034.htm.
-
Вартанян М. SET- не догма!// Мир Интернет.-1999.-№2.-С.64- 68.
-
Взрывообразный рост российского Интернета/ http://www.emedia.ru/ourfig.asp.
-
Виталин А. Что такое Интернет-2/ http://www.emedia.ru/n3/ internet.asp.
-
Виталин А. Microsoft + NGWS =Будущее/ http://www.emedia.ru/n26/microsoft.
-
Грачева М. Цифровой кошелек: появление универсального формата/ http://www.osp.ru/ecom/2000/03/014.htm.
-
Достов В. Что год пришедший нам готовит// Мир Интернет.-1999.-№2.-С.30- 33.
-
Евтюшкин А. Timeo Danaos/ http://www.osp.ru/ecom/2000/03/ 060.htm.
-
Иванов Ю., Новиков М. Интернет- магазины в России- виртуальная реальность.// Мир Интернет.-1998.-№2.-С.38-42.
-
Имери В. Как сделать бизнес в Интернете- М.:Диалектика.-1998.
-
Истоки Интернет/ http://www.jetinfo.ru/1997/14/1/article1.14.19 9740.html.
-
История Интернет/ http://shara.dnepr.net/~om/2.htm
-
История Интернет в мире/ http://www.chainick.newmail.ru/win/ history.htm.
-
Как нам обустроить Интернет/ http://www.emedia.ru/n26/ problem.asp.
-
Коммерциализация технологии/ http://www.jetinfo.ru/1997/14/1/ article1.14.1997174.htm.
-
Линдин Р.А. Интернет-коммерция изнутри/ http://www.raexpert.ru/i-comm/report/report.htm.
-
Линдин Р.А. Лидеры российского виртуального шоппинга// Эксперт.-2000.-№16.-С.77-87.
-
Нас, кажется, посчитали/ http://www.osp.ru/ecom/2000/03/ 054.htm.
-
Новомлинский Л. Интернет-торговля.// Сети и системы связи.-1998.-№8.-С.116- 123.
-
Новомлинский Л. Shop- дизайн вместо Web- дизайна.// Мир Интернет.-1999.-№2.-С.45- 48.
-
Островская М. Мобильный электронный бизнес/ http://www.interface.co.il/e-commerce/mobil.html.
-
Паутина размножается/ http://www.emedia.ru/n1/figures.asp
-
Переход к широко распространенной инфраструктуре/ http://www.jetinfo.ru/1997/14/1/article1.14.1997122.html.
-
Перспективы развития Интернет в странах Латинской Америки к 2005 году/ http://monitoring.ru/world/articles/a0037.html.
-
Пименов Ю.С. Использование Интернет в системе маркетинга.// Маркетинговые исследования.-1998.-№5.
-
Попов А. Как заставить случайного посетителя рассказать о себе все/ http://www.emedia.ru/n26/saratov.asp
-
Расстегаев А. Клонирование технологий// Эксперт.-2000.-№8-С.6-10.
-
Савельев А. Физический уровень Интернета// Мир Интернет.-1999.-№1.-С.42- 47.
-
Савицкий К. Использование интерактивных телекоммуникационных систем в банковской практике/ http://www.chat.ru/ ~clsconsulting/w_dip.html.
-
Самсонов А. О текущем состоянии и перспективах Интернет-коммерции в России/ http://www.osp.ru/ecom/2000/03/057.htm.
-
Сергеев Р. eBusiness на рубеже тысячелетия/ http://www.osp.ru/ ecom/004.htm.
-
Соловенко Н. Электронная коммерция: правила игры на Российском рынке// Мир Интернет.-1999.-№2.-С.49- 51.
-
Солонин В. Банки и Интернет/ http://i2r.rusfund.ru/rf/docs/ trends/webank.html.
-
Солонин В. Интернет-коммерция. Подводим итоги/ http://i2r.rusfund.ru/rf/docs/trends/b2cb2b.html.
-
Солонин В. Спасение банков – дело рук самих банков/ http://i2r.rusfund.ru/rf/docs/trends/webank2.html.
-
Сорокин Л. Аукционы в Интернете – будущее электронной коммерции?/ http://www.jobuniverse.ru/ecom/2000/01/022.htm.
-
У России тоже есть перспективы/ http://www.emoney.ru/news/ 2000/04/00312.asp.
-
Хайтин А. Пространство решений для On- line торговли.// Мир Интернет.-1999.-№2..-С.40- 44.
-
Хайтина Н. На чем будем делать деньги? Реалии Российских Интернет- магазинов// Мир Интернет.-1999.-№2..-С.34- 38.
-
Цигер А. Финансовые Интернет-услуги: ставки высоки/ http://www.osp.ru/ecom/2000/03/016.htm.
-
Челнак Н. Виртуальный банк: обманывать не выгодно.// Read me.-1998.-№10.-С.11-12.
-
Черняк Л. История Интернет/ http://www.computer-museum.ru/history_abroad/intern1.htm.
-
Швеин А. Паутина растет, а во что это выльется?/ http://i2r.rusfund.ru/rf/docs/trends/webgrow.html.
-
Шепелев В. Информационные ресурсы в сети Интернет для частного инвестора//Рынок ценных бумаг.-1999.-№7.
-
Access profits// Moneyworld.-1998.-April.
-
Angehrn A. Towards the high- tech, high- touch website//Financial times, p.-8-9.
-
Baran P. On Distributed Communications Networks.-IEEE Trans. Comm.Systems.-1964.
-
Barwise P. Digital media: cutting through the hype//Financial times, p.- 2-4.
-
Cerf V. How the Internet Came to Be/ http://www.internetvalley.com/archives/mirrors/cerf-how-inet.txt.
-
Elstrom P. The Internet space race// Business week, june 1, p.48, 1998.
-
Hof R. The click here economy.// Business week, june 22, p.-122-128, 1998.
-
Jonson E. How e- commerce is shaping new business models// Financial times, p.7-8.
-
Judge P. How safe is the net?// Business week, june 22, p.-148- 152, 1998.
-
Kleinrock L. Communication Nets: Stochastic Message Flow and Delay.- Mcgraw-Hill (New York).-1964.
-
Kleinrock L. Information Flow in Large Communication Nets/ RLE Quarterly Progress Report.-1961.-July.
-
Kozinets R/ How online communities are growing in power// Financial times, p.-10-11.
-
Roberts L. Multiple Computer Networks and Intercomputer Communication// ACM Gatlinburg Conf.-October.-1967.
-
Roberts L. Toward a Cooperative Network of Time-Shared Computers// Fall AFIPS Conf.-Oct.-1966.
-
Soberman D. Into the upside- down age/// Financial times, p.- 2-3.
-
auctions.lycos.com
-
auction.prosto.ru
-
auctions.yahoo.com
-
shop.netscape.com/auctions/
-
skinner. lycos.com
-
www.autobank.ru
-
www.businesswire.com
-
www.cyberplat.ru
-
www.dataquest.com
-
www.dhl.ru
-
www.dostavka.ru
-
www.ebay.com
-
www.firstecom.com
-
www.gomezadvisors.com
-
www.grado.ru
-
www.guta.ru
-
www.infoart.ru
-
www.internetfinance.ru
-
www.molot.ru
-
www.molotok.ru
-
www.nielsen-netratings.com
-
www.rocredit.ru
-
www.sfnb.com
-
www.sothebys.amazon.com
-
www.stavka.ru
-
www.telebank.ru
-
www.ups.com
-
www.westpost.ru
-
www.gigaweb.com
-
www.toysrus.com
-
www.gs.com
-
www.procurenet.com
-
www.activmediaresearch.com
-
www.internetbankreport
Приложение А
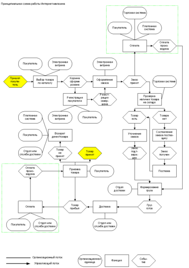
Принципиальная схема работы Интернет-магазина
Рисунок А.1 - Принципиальная схема работы Интернет-магазина
Приложение Б
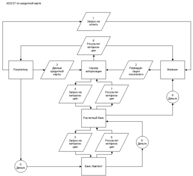
ASSIST по кредитной карте
Рисунок Б.1 - ASSIST по кредитной карте
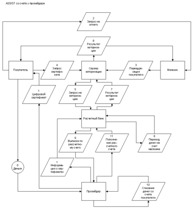
Приложение В
ASSIST со счета у провайдера
Рисунок В.1 - ASSIST со счета у провайдера
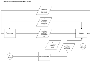
Приложение Г
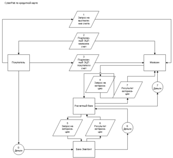
Система CyberPlat
Рисунок Г.1 – CyberPlat со счета покупателя в банке "Платина"
Рисунок Г.2 - CyberPlat по кредитной карте
Приложение Д
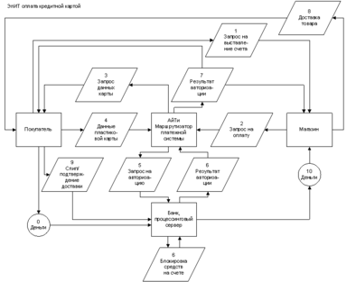
Система ЭлИТ
Рисунок Д.1 - ЭлИТ по кредитной карте
Приложение Е
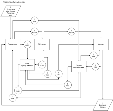
WebMoney обычный платеж
Рисунок Е.1 - WebMoney обычный платеж
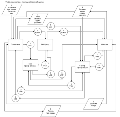
Приложение Ж
WebMoney платеж с протекцией торговой сделки
Рисунок Ж.1 - WebMoney платеж с протекцией торговой сделки
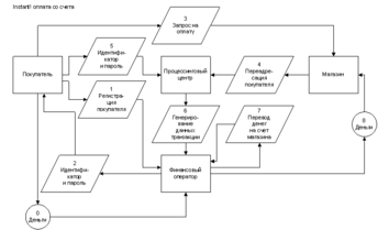
Приложение И
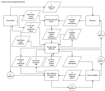
Система Instant!
Рисунок И.1 - Instant! оплата кредитной картой
Рисунок И.2 - Instant! оплата со счета
Приложение К
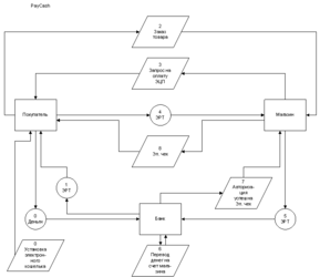
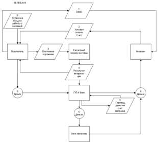
Системы PayCash и ТЕЛЕБАНК
Рисунок К.1 - PayCash
Рисунок К.2 - ТЕЛЕБАНК
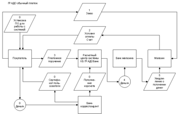
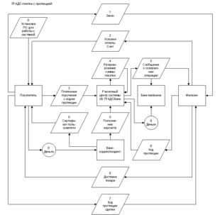
Приложение Л
Система ГРАДО
Рисунок Л.1 - ГРАДО обычный платеж
Рисунок Л.2 - ГРАДО платеж с протекцией
129














