ita_DIPL (663644), страница 2
Текст из файла (страница 2)
Она помогает установлению и укреплению деловых отношений между подчиненными и руководителями через обсуждение результатов оценки и, кроме того, она побуждает руководителей учиться оказывать необходимую помощь.
Оценка для администрации помогает решить, кому следует повысить зарплату, кого — повысить в должности, а кого — уволить.
Оценка побуждает работников действовать более результативно. Наличие соответствующей программы и гласность результатов ее выполнения развивают инициативу, повышают чувство ответственности и стимулируют стремление работать лучше.
Оценка служит юридической основой переводов, продвижений по службе, наград и увольнений. Она дает материал для разработки вопросников по найму. Оценка позволяет получить дополнительную информацию для того, чтобы определить зарплату и другие вознаграждения работника. Она является естественным поводом для продолжительной беседы между руководителем и подчиненным о проблемах работы, в ходе которой они лучше узнают друг друга.
И, наконец, результаты оценки могут быть использованы при разработке средств отбора персонала, например, тестов [4].
Необходимо учитывать, что в процессе аттестации всегда имеется место для случаев предубежденности и ошибок. Так, например, менеджеры, проводящие интервью, могут ориентироваться на проблемы, несущественные для выполнения конкретных работ, или же придавать слишком малое значение важным слагаемым результативности труда работника.
Основным вопросом при этом является: "Что следует оценивать?"
Показатели, по которым оцениваются работники, называют критериями оценки. Сюда относятся, в частности, качество выполняемой работы, ее количество и ценностная оценка результатов. Важным здесь является то, что оцениваться должны не личности, а результативность работы.
Для такой оценки необходимо довольно большое количество критериев. Их отбор — непростая задача. Предпочтения зависят от конкретных целей бизнеса и сложившейся корпоративной культуры. Если задача — повышение результативности труда на рабочих местах, то критерии должны непосредственно относиться к результативности труда. Если для этой или будущих работ необходимы навыки общения и личные качества — необходимо делать упор именно на них.
1 Типовые решения клиент серверных технологий
1.1 Архитектуры "файл-сервер" и "клиент-сервер"
Базы данных на персональных компьютерах развивались по направлению от настольных (desktop), или локальных приложений, когда реально с БД могло работать одно приложение, до систем коллективного доступа к БД.
Локальное приложение устанавливаются на единичном персональном компьютере; там же располагаются и БД, с которой работает данное приложение. Однако необходимость коллективной работы с одной и той же БД влечет за собой перенос БД на сетевой сервер. Приложение, работающее с БД, располагается также на сервере. Менее характерным стал другой способ, заключающийся в хранении приложения, обращающегося к БД, на конкретном компьютере пользователей ("клиентов"). Были выпущены новые версии локальных СУБД, которые позволяли создавать приложения, одновременно работающие с одной БД на файловом сервере. Основной проблемой стала явная или неявная обработка транзакций и неизбежно встающая при коллективном доступе проблема обеспечения смысловой и ссылочной целостности БД при одновременном изменении одних и тех же данных [3].
В ходе эксплуатации таких систем были выявлены общие недостатки файл серверного подхода при обеспечении многопользовательского доступа к БД. Они состоят в следующем:
-
вся тяжесть вычислительной нагрузки при доступе к БД ложится на приложение клиента, что является следствием принципа обработки информации в системах "файл-сервер": при выдаче запроса на выборку информации из таблицы вся таблица БД копируется на клиентское место, и выборка осуществляется на клиентском месте;
-
локальные СУБД используют так называемый "навигационный подход", ориентированный на работу с отдельными записями;
-
не оптимально расходуются ресурсы клиентского компьютера и сети: например, если в результате запроса мы должны получить 2 записи из таблицы объемом 10 000 записей, все 10 000 записей будут скопированы с файл-сервера на клиентский компьютер; в результате возрастает сетевой трафик и увеличиваются требования к аппаратным мощностям пользовательского компьютера. Заметим, что потребности в постоянном увеличении вычислительных мощностей клиентского компьютера обусловливаются не только развитием программного обеспечения как такового, но и возрастанием обрабатываемых объемов информации;
-
в БД на файл-сервере гораздо проще вносить изменения в отдельные таблицы, минуя приложения, непосредственно из инструментальных средств (например, из утилиты Database Desktop фирмы Borland для файлов Paradox или dBase); подобная возможность облегчается тем обстоятельством, что, фактически, у локальных СУБД база данных понятие более логическое, чем физическое, поскольку под БД понимается набор отдельных таблиц, сосуществующих в едином каталоге на диске. Все это позволяет говорить о низком уровне безопасности - как с точки зрения хищения и нанесения вреда, так и с точки зрения внесение ошибочных изменений;
-
бизнес правила в системах "файл-сервер" реализуются в приложении, что позволяет в разных приложениях, работающих с одной БД, проектировать взаимоисключающие бизнес правила; смысловая целостность информации при этом может нарушаться;
-
недостаточно развитый аппарат транзакций для локальных СУБД служит потенциальным источником ошибок как с точки зрения одновременного внесения изменений в одну и ту же запись, так и с точки зрения отката результатов серии объединенных по смыслу в единое целое операций над БД, когда некоторые из них завершились успешно, а некоторые - нет; это может нарушать ссылочную и смысловую целостность БД.
Приведенные недостатки решаются при переводе приложений из архитектуры "файл-сервер " в архитектуру "клиент-сервер ", которая знаменует собой следующий этап в развитии СУБД. Характерной особенностью архитектуры "клиент-сервер" является перенос вычислительной нагрузки на сервер БД (SQL-сервер) и максимальная разгрузка приложения клиента от вычислительной работы, а также существенное укрепление безопасности данных - как от злонамеренных, так и просто ошибочных изменений.
БД в этом случае помещается на сетевом сервере, как и в архитектуре "файл-сервер", однако прямого доступа к БД из приложений не происходит. Функции прямого обращения к БД осуществляет специальная управляющая программа сервер БД (SQL-сервер), поставляемая разработчиком СУБД.
Взаимодействие сервера БД и приложения-клиента происходит следующим образом: клиент формирует SQL-запрос и отсылает его серверу. Сервер, приняв запрос, выполняет его и результат возвращает клиенту. В клиентском приложении в основном осуществляется интерпретация полученных от сервера данных, реализация интерфейса с пользователем и ввод данных, а также реализация части бизнес правил.
Преимущества архитектуры "клиент-сервер":
• большинство вычислительных процессов происходит на сервере; таким образом, снижаются требования к вычислительным мощностям компьютера клиента;
• снижается сетевой трафик за счет посылки сервером клиенту только тех данных, которые он запрашивал; например, если необходимо сделать из таблицы объемом 10 000 записей выборку, результатом которой будут всего 2 записи, сервер выполнит запрос и перешлет клиенту НД из 2 записей;
• упрощается наращивание вычислительных мощностей в условиях развития программного обеспечения и возрастания объемов обрабатываемых данных: проще и чаще дешевле усилить мощности на сетевом сервере или полностью заменить сервер на более мощный, нежели наращивать мощности или полностью заменять 100-500 клиентских компьютеров;
• БД на сервере представляет собой, как правило, единый файл, в котором содержатся таблицы БД, ограничения целостности и другие компоненты БД. Взломать такую БД, даже при наличии умысла, тяжело; значительно увеличивается защищенность БД от ввода неправильных значений, поскольку сервер БД проводит автоматическую проверку соответствия вводимых значений наложенным ограничениям и автоматически выполняет необходимые бизнес правила; кроме того, сервер отслеживает уровни доступа для каждого пользователя и блокирует осуществление попыток выполнения неразрешенных для пользователя действий: например, изменения или просмотр таблиц; все это позволяет говорить о значительно более высоком уровне обеспечения безопасности БД и ссылочной и смысловой целостности информации;
• сервер реализует управление транзакциями и предотвращает попытки одновременного изменения одних и тех же данных; различные уровни изоляции транзакций позволяют определить поведение сервера при возникновении ситуаций одновременного изменения данных;
• безопасность системы возрастает за счет переноса большей части бизнес правил на сервер; падает удельный вес противоречащих друг другу бизнес правил в клиентских приложениях, выполняющих разные действия над БД; определить такие противоречивые бизнес правила в приложениях клиента все еще можно, однако намного труднее их выполнить ввиду автоматического отслеживания сервером БД правильности данных.
Для реализации архитектуры применяют так называемые "промышленные” СУБД, такие как Borland InterBase, Oracle, Informix, Sybase, DB2, MS SQL Server.
1.2 Создание приложений для работы с базами данных
Delphi 7.0 представляет собой уникальную систему разработки, в которой технология высокопроизводительной оптимизирующей компиляции сочетается с визуальными средствами разработки и масштабируемым процессором баз данных. Это позволяет создавать эффективные приложения Windows, работающие с базами данных, в том числе и программы для систем клиент/сервер. Для создания таких приложений в Delphi 7.0 используется объектно-ориентированный подход, базирующийся на применении различных компонентов (визуальных и не визуальных), что обеспечивает неограниченную расширяемость и маcштабируемость. Delphi 7.0 позволяет разработчику быстро создавать и свободно распространять приложения с архитектурой клиент/сервер, работающие существенно быстрее и надежнее предыдущего поколения программных продуктов, которые строились при помощи систем разработки, основанных на интерпретируемом коде [9].
Большим преимуществом приложений, разрабатываемых в среде Delphi 7.0,- стала доступность использования как реляционного, так и навигационного программирования при работе с данными. Такую возможность приложениям Delphi 7.0 предоставляет ядро процессора баз данных Borland Database Engine (BDE). Использование реляционных методов позволяет манипулировать большими выборками информации и легко проводить групповые операции. Навигационные методы дают приложению преимущества быстрого доступа к отдельным полям и записям таблиц баз данных.
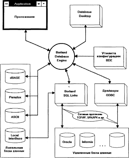
Структурная схема организации доступа приложения к различным базам данных отражена на рисунке 1.1. В наиболее общем случае работа с данными в Delphi 7.0 осуществляется через BDE, который обеспечивает непосредственную связь с локальными базами данных и используется при организации доступа к удаленным серверам. В основе BDE лежит технология Integrated Database API (IDAPI), уже известная программистам, которые работают с СУБД фирмы Borland. Через BDE и драйверы Borland SQL Links приложение может связываться с SQL-серверами. В то же время, BDE поддерживает и интерфейс Open DataBase Connectivity (ODBC), что позволяет получить доступ не только к любому удаленному серверу баз данных, для которого имеется драйвер ODBC, но и к любому источнику структурированных данных.
Рис. 1.1. Механизм организации доступа приложения к базам данных
Примечание
ODBC — интерфейс для свободного доступа к данным в гетерогенной среде реляционных и не реляционных баз данных. Основываясь на базовом интерфейсе SQL — Call Level Interface, ODBC обеспечивает открытый до ступ к большинству данных, расположенных на персональном компьютере миникомпьютере и к базам данных больших ЭВМ, позволяя разработчикам иметь одновременный доступ к базам данных. Стандарт ODBC полностью поддерживает технологию клиент/сервер.
В состав стандартной поставки Delphi 7.0 включен локальный сервер Interbase, который позволяет проводить в Delphi 7.0 автономную разработку приложений с поддержкой SQL, готовых к переносу в среду клиент/сервер. Он представляет собой облегченный вариант Interbase Workgroup Server 4.0.
1.3 Ядро Borland Database Engine (BDE)
Как уже отмечалось, использование Delphi 7.0 позволяет разработчику создавать самые разнообразные приложения для работы с базами данных. Среди них могут быть как простейшие программки, открывающие два-три поля, так и мощные приложения, предназначенные для работы в системах клиент/сервер. Такая универсальность достигается за счет использования ядра BDE. В основе BDE лежит технология IDAPI, которая включает IDAPI-инфраструктуру и обработчик запросов [2].
Использование BDE позволяет приложению осуществлять доступ к данным не только локальных (Paradox и dBase), но и удаленных баз данных, расположенных на SQL-серверах (Interbase, Sybase, Oracle, Informix, MS SQL Server), а также в любых форматах, доступных через драйверы ODBC (см. рис. 1.2). BDE поддерживает многопользовательский доступ к гетерогенным базам данных, связанные запросы к нескольким разнотипным базам данных одновременно, прямой перенос данных из одного формата в другой. Программисты могут обращаться к функциям BDE с помощью языков программирования Borland C++, Borland Pascal, Visual C++, а также любых других компиляторов С и C++ для Windows.












