Lecture3 (663611)
Текст из файла
46
Тема 5. Региональные и глобальные сети
Вопросы:
-
История развития региональных (глобальных) сетей.
-
Способы коммутации и маршрутизации информации в сети.
-
Построение региональных сетей на базе ОС NETWARE и других программных продуктов фирмы NOVELL.
-
Общая характеристика модемов. Правила выбора модемов.
1 вопрос.
Глобальные сети в своем развитии прошли три этапа:
I. 60-е годы. Использование существующей телефонной сети.
Две АбС могли взаимодействовать между собой подключаясь к международной телефонной сети (ТС) посредством модема путем набора необходимого телефонного номера (рис.5.1).
Рис.5.1. Использование телефонной сети.
Основные характеристики:
-
Управление взаимодействием осуществлялось программно.
-
Использовался асинхронный режим взаимодействия.
-
Максимальная скорость передачи 800 бит/сек.
Достоинство: повсеместная распространенность телефонной сети обеспечивает универсальную доступность для передачи данных.
Недостатки: жесткая скорость передачи данных. Если машина требует меньшей скорости передачи, то возможности канала не используются. Если большей - то телефонный канал не мог ее удовлетворить.
II.70-е годы. Появление сети передачи данных.
Две АбС взаимодействуют между собой посредством сети передачи данных (рис.5.2).
Рис.5.2. Сеть передачи данных.
Подсоединение абонентской системы к сети (рис.5.3) выполняется через коммутируемую телефонную линию посредством модема (в исключительных случаях - через выделенную линию).
Рис.5.3. Подсоединение абонента к сети.
Основные характеристики:
-
Управление взаимодействием осуществляется посредством одной из АсС.
-
Сеть позволяла использовать синхронный режим передачи (в условиях выделенных линий).
-
МАХ скорость передачи 64 Кбит/сек (по выделенным линиям).
-
Узлы предназначены для коммутации и маршрутизации цифровой информации поступающей по выделенным каналам и имеют следующую структуру, представленную на рис.5.4.
Рис.5.4. Структура узла.
Достоинства: Относительно большая скорость передачи данных.
Недостатки: Отсутствует возможность передавать по одним и тем же каналам данные и речь.
III. 80-е - 90-е годы. Создание сетей общего пользования, отвечающих модели взаимодействия открытых систем (OSI).
Структура сети общего назначения представлена на рис.5.5.
Рис.5.5. Сеть общего назначения.
Основные характеристики:
-
Любая ЭВМ подключается к сети передачи через интерфейс (шлюз), обеспечивающей согласование результатных данных.
-
По одной и той же сети могут быть переданы данные и речь.
2 вопрос.
Одной из основных характеристик узла сети передачи данных является коммутация и маршрутизация информации. Сущность ее заключается в выборе Узлом Связи последовательности каналов, по которым следует передать пакеты (блоки, на которые делится массив информации перед передачей).
На рис.5.6 представлен пример коммутации информации. Здесь представлен узел КС, связывающий абонентские системы А (передающие) с абонентскими системами В (получающие).
Программному обеспечению узла необходимо решить, в каком порядке и по каким каналам направить эти пакеты абонентам В. Об этом процессе говорят, что в узле происходит коммутация информации. Существует два способа коммутации информации: коммутация каналов и коммутация пакетов.
В первом случае (коммутация каналов) коммутация физического канала осуществляется предварительно один раз согласно схеме, представленной на рис.5.6.
Рис.5.6. Коммутация каналов и пакетов.
При коммутации каналов предварительно путем посылки определенного сигнала устанавливается связь абонента А с абонентом В, который с помощью сигнала обратной связи сообщает о готовности принять сообщение. После этого абонент А начинает передавать данные. Время передачи данных зависит от длины передаваемого сообщения, пропускной способности канала (время передачи данных) и времени распространения сигнала по каналу. В момент передачи ни одна из частей канала не может быть использована другой АбС.
Метод коммутации каналов прост, но имеет ряд существенных недостатков:
-
Время организации линии для передачи информации достаточно велико.
-
Нерациональное использование каналов связи. Во время сеанса между двумя абонентами могут быть большие паузы, однако каналы связи между этими абонентами в период пауз заняты другими не могут быть.
-
Низкая достоверность передачи информации. Это связано с тем, что данные, передаваемые по последовательности каналов, нигде не проверяются.
Стремление устранить эти недостатки привело к созданию метода коммутации пакетов. Сущность заключается в том, что здесь каждый пакет имеет адрес назначения и самостоятельно передается через подсеть. При использовании этого метода (рис.5.6) в узле проверяется адрес пакета и по каждому из них принимается решение по какому очередному каналу его передавать. Здесь ни одна пара абонентов во время сеанса взаимодействия не занимает монопольно ни одного канала.
Метод коммутации пакетов имеет ряд существенных преимуществ:
-
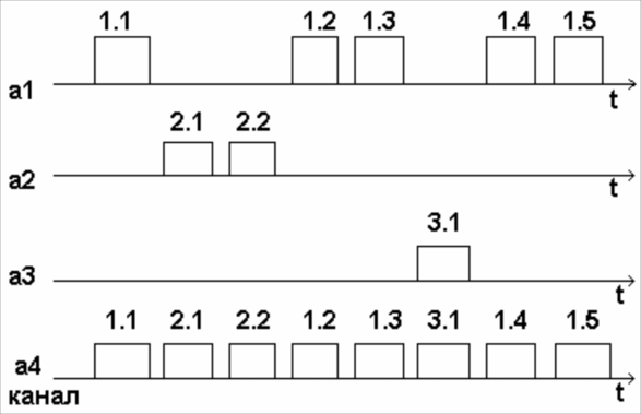
Эффективное использование каналов связи за счет разделения времени работы каналов между различными парами абонентов (мультиплексирование потоков данных). Процесс мультиплексирования данных представлен на рис.5.7.
потоки данных, генерируемые абонентами
Рис.5.7. Мультиплексирование потоков данных.
-
Высокая достоверность передаваемой информации. Достигается за счет выполнения проверки каждого пакета всеми узлами сети.
-
Почти мгновенное предоставление возможности передачи информации (не нужно ожидать пока освободятся каналы, образующие путь от Аб-отправителя к Аб-получателю.
Метод коммутации каналов при всех своих недостатках имеет одно преимущество перед коммутацией пакетов. Оно заключается в том, что при монопольном владении каналами все пакеты проходят путь за одно и то же время. При коммутации пакетов из-за пиковых нагрузок в узлах могут возникать некоторые задержки.
Учитывая указанное преимущество метода коммутации каналов в настоящее время происходит модернизация метода коммутации пакетов. Его разрабатывают комплексным, обеспечивающим как коммутацию каналов, так и коммутацию пакетов. Такие сети получили название дискретных сетей с интегральным сервисом.
Дискретными эти сети называются потому, что по ним передаются дискретные сигналы. Интегральный сервис означает, что каждая такая сеть в будущем заменит практически все сети связи: телефонную, телеграфную, телетайпную и т.д.
Сущность модернизированного метода передачи пакетов заключается в том, что любой канал передачи данных коммуникационной подсети может работать в 2-х режимах: монопольном и коллективном. Поэтому первый пакет передаваемой последовательности пакетов должен сообщать всем узлам о том, в каком режиме необходимо передавать остальные пакеты этой последовательности.
3 вопрос.
Несколько локальных сетей могут быть объединены между собой. При этом способы объединения зависят от расстояния, на котором ЛВС находятся друг от друга, а также от требуемой скорости обмена информацией между сетями.
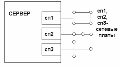
При объединении ЛВС, расположенных недалеко друг от друга, используют мосты. Мосты позволяют объединить ЛВС, отличающиеся между собой как по архитектуре, так и по методу доступа в канал. Однако все ЛВС должны быть однородны по характеру ПЭВМ, входящих в их состав. Мосты бывают внутренние и внешние. Внутренние мосты объединяют несколько ЛВС с помощью сетевых плат в файловом сервере (рис.5.8 ), которых может быть не более 4-х.
Рис.5.8. Объединение ЛВС средствами внешнего моста.
В РГЭА с помощью внутреннего моста на сервере в ауд.211 объединены две шинных ЛВС: одна опирается на технологию Ethernet (ауд.209), другая - на технологию Arcnet (ауд.213).
Основным недостатком внутреннего моста является невысокая его надежность и существенное замедление скорости работы файлового сервера.
Внешние мосты предполагают использование рабочей станции с двумя сетевыми адаптерами для объединения однородных (построенных на базе одного типа ЭВМ) ЛВС (рис.5.9 ).
Рис.5.9. Объединение ЛВС по средствам внешнего моста.
Внешний мост может быть выделенным или невыделенным. Рабочая станция в режиме выделенного моста работает только в этой функции. ПЭВМ, находящаяся в режиме невыделенного моста, занимается как пересылкой файлов между ЛВС, так и выполнением пользовательских программ как обычная рабочая станция. Недостаток такой работы заключается в незащищенности моста: любой сбой или неверное функционирование пользовательской программы может вызвать разрушение моста. Кроме того, Прикладная Программа моста занимает довольно большой объем памяти и это ограничивает использование ПЭВМ как рабочей станции.
Для объединения в региональные и глобальные сети ЛВС , находящихся на значительном расстоянии друг от друга, требуются дополнительные аппаратные и программные средства. Комплекс указанных средств зависит от способа объединения ЛВС:
-
объединение ЛВС посредством телефонных коммутируемых каналов связи (ТККС);
-
объединение ЛВС посредством выделенных телефонных линий.
Особенности сети на базе телефонных коммутируемых каналов связи представлены на рис.5.10.
Рис.5.10. Объединение ЛВС посредством асинхронных
коммутируемых телефонных линий связи.
Взаимодействие посредством асинхронных коммутируемых телефонных линий связи осуществляется с помощью внутреннего либо внешнего моста, работающего под управлением программного продукта
Net Ware Asynchcronous Remote Router
(входит в состав NETWARЕ 3.11 или выше, должен приобретаться дополнительно для более ранних версий ОС).
Кроме того, требуется асинхронный модем для подключения к коммутируемым телефонным каналам связи.
Основное достоинство объединения ЛВС на базе ТККС:
1. Использование недорогих асинхронных модемов и разговорных телефонных линий связи.
2. Эффективно при передаче файлов данных средних размеров.
3. Реализация электронной почты.
Недостатки:
1. Неэффективен прямой доступ к файлам другой ЛВС, поскольку ТККС имеют ограниченную пропускную способность и невысокую надежность, небольшую скорость и возможность зависания сети.
Особенности сети на базе выделенных телефонных линий связи представлены на рис.5.11.
Рис.5.11. Объединение ЛВС посредством выделенных
синхронных линий связи.
Взаимодействие посредством синхронных выделенных телефонных линий связи осуществляется с помощью внутреннего либо внешнего моста, работающего под управлением программного продукта.
NETWARE LINK/64
Кроме того, подключение к выделенным телефонным каналам связи требует наличие МПД и синхронного модема.
Дополнительно к электронной почте и пересылке файлов сеть обеспечивает прямой доступ к файлам (режим ОN LINЕ). Посредством МПД (выполняет роль узла связи) несколько ЛВС могут быть связаны в региональную или глобальную сеть с помощью узловой коммуникационной подсети.
4 вопрос.
Передача информации между 2-мя компьютерами возможна 3-мя способами:
Характеристики
Тип файла документ
Документы такого типа открываются такими программами, как Microsoft Office Word на компьютерах Windows, Apple Pages на компьютерах Mac, Open Office - бесплатная альтернатива на различных платформах, в том числе Linux. Наиболее простым и современным решением будут Google документы, так как открываются онлайн без скачивания прямо в браузере на любой платформе. Существуют российские качественные аналоги, например от Яндекса.
Будьте внимательны на мобильных устройствах, так как там используются упрощённый функционал даже в официальном приложении от Microsoft, поэтому для просмотра скачивайте PDF-версию. А если нужно редактировать файл, то используйте оригинальный файл.
Файлы такого типа обычно разбиты на страницы, а текст может быть форматированным (жирный, курсив, выбор шрифта, таблицы и т.п.), а также в него можно добавлять изображения. Формат идеально подходит для рефератов, докладов и РПЗ курсовых проектов, которые необходимо распечатать. Кстати перед печатью также сохраняйте файл в PDF, так как принтер может начудить со шрифтами.















