6337-1 (654279)
Текст из файла
Газоаналитическая аппаратура для станций ГТИ
Махмутов Ш.Я., Муравьев П.П., Артемов Д.В.
Газоаналитическая аппаратура (геохимический модуль) станций ГТИ является основной составной частью любой системы геолого-технологических и геолого-геохимических исследований, от технических характеристик которой во многом зависит уровень решения геологических и технологических задач.
Высокая информативность геохимического модуля может быть обеспечена при
высокой чувствительности хроматографа и суммарного газоанализатора;
широком спектре измерения углеводородных газов (УВГ);
необходимом динамическом диапазоне измерения УВГ;
высокой экспрессности проведения анализов;
измерении суммарного содержания углеводородных газов непрерывно в функции времени;
регистрации величины концентраций УВГ с учетом калибровочных коэффициентов и коэффициента дегазации желобного дегазатора;
возможности регистрации значений УВГ в функции времени и масштабе действующих и исправленных глубин;
исключении пропуска маломощных нефтегазонасыщенных пластов и пропластков при неблагоприятных геолого-технических условиях;
высокой степени автоматизации процесса измерения;
высокой надежности эксплуатации в полевых условиях и простоте в обслуживании.
Учитывая изложенные требования к газоаналитической аппаратуре и разнообразие встречающихся геолого-технических условий проводки скважин различного назначения, в НПФ «Геофизика» разработан и изготовлен целый ряд геохимических модулей:
хроматографический комплекс ХГ-1ГМ;
газоаналитический комплекс «АСТРА»;
газоаналитический комплекс «АСТРА-1»;
газоаналитический комплекс «АСТРА-2».
Хроматографический комплекс ХГ-1ГМ разработан на базе широко известного хроматографа ХГ-1Г. Необходимость разработки такого комплекса обусловлена тем, что в эксплуатации находятся десятки хроматографов ХГ-1Г, которые, обладая целым рядом преимуществ, имеют и существенные недостатки: низкую автоматизацию процесса управления работой хроматографа, сложность и трудоемкость обработки получаемых данных, устаревшую элементную базу, отсутствие выхода на ПК и т.д.
При разработке комплекса ХГ-1ГМ были поставлены следующие задачи:
полное управление работой хроматографа персональным компьютером;
возможность совместной работы с программой регистрации технологических параметров;
автоматизация процессов анализа УВГ и обработки результатов;
минимальное изменение в конструкции ХГ-1Г в процессе модернизации;
возможность дублирования информации на аналоговом регистраторе (аварийный вариант в случае выхода из строя персонального компьютера);
высокая надежность и простота в эксплуатации.
Структурная схема хроматографического комплекса ХГ-1ГМ показана на рис. 1.
Рис. 1. Хроматографический комплекс ХГ-1ГМ.
Структурная схема
Хроматографический комплекс ХГ-1ГМ может измерять до десяти углеводородных компонент (СН4 – С6Н14) с изосоединениями. Время цикла анализа при измерении шести УВГ – не более 100 с. Порог чувствительности по пропану – 1×10-6 %. Верхний предел измерения концентрации УВГ – 100 %.
Взаимодействие компьютера с хроматографом осуществляется посредством микропроцессорного модуля управления.
Модуль управления соединяется с компьютером через COM-порт и выполняет следующие функции:
осуществляет прием управляющих блоков команд с компьютера;
управляет работой хроматографа по временным циклограммам, содержащимся в принятых командных блоках;
выполняет преобразование аналогового сигнала, поступающего с детектора хроматографа в цифровой сигнал;
анализирует величину сигнала, поступающего с детектора, и в зависимости от этого управляет переключением диапазонов масштабируемого усилителя;
выдает информационные блоки, содержащие данные детектора, временного режима хроматографа, служебные, в порт компьютера;
индицирует состояние, в котором находится: «ГОТОВ», «РАБОТА»;
гальванически развязывает силовые каскады;
независимо от программы «Chrom» выдает на самописец аналоговый сигнал, величина которого выбирается вручную галетным переключателем масштаба.
Хроматографический комплекс ХГ-1ГМ сконструирован таким образом, что после первоначальной установки необходимых значений газовых потоков, режимов нагрева колонок дальнейшая его работа происходит под управлением программы «Chrom» с персонального компьютера.
Программа обладает простым, интуитивно понятным интерфейсом и выполняет:
калибровку;
настройку режимов работы;
настройку параметров цикла анализа;
расчет концентраций УВ-компонент и суммарной концентрации;
регистрацию, визуализацию и вывод на печать данных хроматографического анализа газа;
настройку интерфейса пользователя.
Программа «Chrom» работает под операционными системами Windows 95, Windows 98, Windows NT4, Windows 2000, Windows ХР. Для работы программы рекомендуется 64 Мб памяти и более, процессор Pentium 166 и выше.
Комплекс ХГ-1ГМ может работать в нескольких режимах.
Ручной режим. В этом случае запуск цикла работы хроматографа осуществляется вручную при помощи нажатия кнопки ПУСК на экране монитора.
Непрерывный режим. В этом режиме циклы работы хроматографа следуют друг за другом без остановки и без пропусков. Это самый предпочтительный режим, т.к. отсутствие пропусков между циклами значительно уменьшает вероятность пропусков кратковременных газопроявлений при вскрытии пластов малой мощности.
Временной режим. Для этого режима программно задаётся промежуток времени, через который будет происходить запуск хроматографа.
Режим по метке глубины. В данном режиме хроматограф запускается каждый раз после проходки определённого интервала. После запуска проводятся несколько циклов подряд и сохраняются результаты последнего анализа. Это сделано для того, чтобы хроматограф вошёл в режим (прогрелся) после простоя. Количество разгонок для входа в режим задаётся программно. Интервал по глубине задаётся в программе регистрации технологических параметров бурения скважин. Данные газового анализа автоматически передаются в программу регистрации, которая привязывает их к глубине. Программа регистрации может находиться на том же компьютере, что и программа для хроматографа. Предусмотрен также вариант работы программ на разных компьютерах, в этом случае компьютеры связывают при помощи сетевых карт и сетевого шнура.
Модернизация существующего парка хроматографов ХГ-1Г позволяет без использования значительных финансовых средств перевести газокаротажные исследования на качественно новый уровень.
Применение хроматографического комплекса ХГ-1ГМ в Башкирии и Татарии показало его высокую эффективность, особенно при выявлении в тонкослоистых разрезах маломощных пластов.
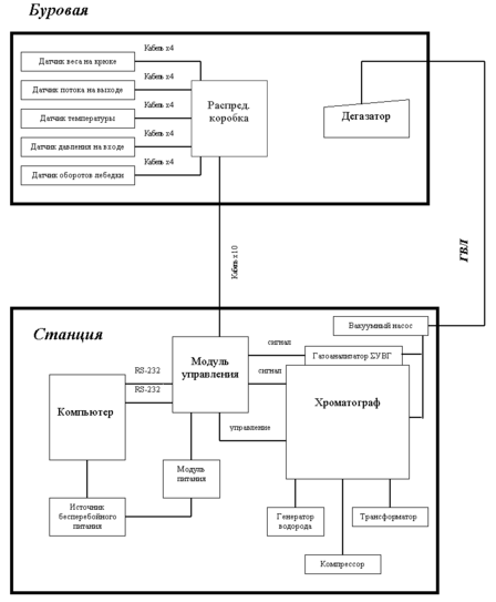
Газоаналитический комплекс «АСТРА» разработан для геолого-геохимических станций «Геогаз-1», поставленных в Республику Беларусь, и представляет газокаротажную станцию нового поколения с расширенными функциональными возможностями.
Структурная схема газоаналитического комплекса «АСТРА» показана на рис. 2.
Рис. 2. Газоаналитический комплекс «АСТРА».
Структурная схема
Комплекс обеспечивает непрерывный контроль, сбор и регистрацию геохимической и технологической информации, первичную обработку и экспресс-интерпретацию получаемой информации, раннюю диагностику и предупреждение аварийных ситуаций, формирование базы данных, формирование, заполнение и представление заказчику ежесуточных сводок и рапортов.
Комплекс представляет собой аппаратно-программную систему и функционально включает:
хроматограф;
суммарный газоанализатор;
узел контроля технологических параметров бурения.
Хроматограф может работать в следующих режимах:
автономно, в режиме реального времени (эпизодически и непрерывно);
с привязкой по глубине (с помощью интегрированного узла технологических параметров);
с привязкой по времени;
по команде интегрированного суммарного газоанализатора, при достижении определенного уровня газосодержания, задаваемого программно.
Технические характеристики
| Тип детектора | ПИД |
| Чувствительность по пропану, % абс. | 1·10-6 |
| Верхний предел измеряемых концентраций, % | 100 |
| Продолжительность цикла анализа от С1 до С6, с, не более | 100 |
| Газ-носитель | воздух |
| Давление газа-носителя, атм | 3,5 |
| Время выхода на режим, мин, не более | 30 |
| Скорость сбора данных, изм/с | 400 |
| Коэффициент усиления (программируемый) | 1, 10, 100, 1000 |
| Входное сопротивление, МОм, не менее | 1 |
Хроматограф обеспечивает циклическое измерение предельных углеводородных газов: метана, этана, пропана, бутана, пентана, гексана, изосоединений и др. при автоматическом отборе и анализе проходящей газовоздушной смеси. Время выхода пиков и цикла анализа устанавливаются программно. Имеет независимый выход на аналоговый регистратор с возможностью ручной регулировки диапазонов.
Суммарный газоанализатор предназначен для непрерывного измерения суммарной концентрации газов в газовоздушной смеси (S Г), извлекаемой из бурового раствора. Газоанализатор оборудован аварийной сигнализацией, которая срабатывает при превышении концентрации S Г в промывочной жидкости на выходе из скважины выше установленного предела, задаваемого программно.
Технические характеристики
| Тип сенсора | ПИД |
| Диапазон измерений ГВС, % абс. | до 10 |
| Чувствительность анализатора по пропану, % абс., не ниже | 1·10-4 |
Узел контроля технологических параметров бурения предназначен для сбора информации с технологических датчиков, в т. ч. датчика глубины, датчика давления и др.
Технические характеристики
| Количество аналоговых входов | 4 |
| Разрядность преобразования | 13 |
| Количество цифровых входов | 6 |
| Скорость сбора данных, изм/с | 1 |
| Диапазон входных аналоговых напряжений, В | 0 - 5 |
Обработка хроматографической и технологической информации производится программами «Регистрация», «Chrom», «GeoData», работающими под управлением среды Windows.
Программа регистрации технологических параметров процесса бурения скважин «Регистрация» обеспечивает следующие возможности в реальном масштабе времени:
прием и оперативную обработку информации от датчиков технологических параметров бурения, расположенных на буровой;
Характеристики
Тип файла документ
Документы такого типа открываются такими программами, как Microsoft Office Word на компьютерах Windows, Apple Pages на компьютерах Mac, Open Office - бесплатная альтернатива на различных платформах, в том числе Linux. Наиболее простым и современным решением будут Google документы, так как открываются онлайн без скачивания прямо в браузере на любой платформе. Существуют российские качественные аналоги, например от Яндекса.
Будьте внимательны на мобильных устройствах, так как там используются упрощённый функционал даже в официальном приложении от Microsoft, поэтому для просмотра скачивайте PDF-версию. А если нужно редактировать файл, то используйте оригинальный файл.
Файлы такого типа обычно разбиты на страницы, а текст может быть форматированным (жирный, курсив, выбор шрифта, таблицы и т.п.), а также в него можно добавлять изображения. Формат идеально подходит для рефератов, докладов и РПЗ курсовых проектов, которые необходимо распечатать. Кстати перед печатью также сохраняйте файл в PDF, так как принтер может начудить со шрифтами.














