15753 (649408), страница 12
Текст из файла (страница 12)
30.Факторный анализ затрат на 1 рубль продукции.
5.2. Анализ затрат на рубль произведенной продукции
Затраты на рубль произведенной продукции - очень важный обобщающий показатель, характеризующий уровень себестоимости продукции в целом по предприятию. Во-первых, он универсален, поскольку может рассчитываться в любой отрасли производства, а во-вторых, наглядно показывает прямую связь между себестоимостью и прибылью. Исчисляется данный показатель отношением общей сум-
На основании приведенных данных можно сделать вывод, что сумма прибыли возросла в основном за счет роста цен на продукции предприятия, увеличения удельного веса более рентабельной продукции и более экономного использования ресурсов. Следует отметить также, что темпы роста цен на ресурсы опережают темпы роста цен на продукцию предприятия, что свидетельствует об отрицательном эффекте инфляции.
31.Анализ затрат и основные направления детализации анализа.
32.Анализ прямых материальных затрат в себестоимости продукции.
33.Анализ прямых материальных затрат в себестоимости продукции.
34.Анализ комплексных расходов в себестоимости продукции.
Косвенные затраты в себестоимости продукции представлены следующими комплексными статьями: расходы на содержание и эксплуатацию оборудования, общепроизводственные и общехозяйственные расходы, коммерческие расходы. Анализ этих расходов производится путем сравнения фактической их величины на рубль продукции в динамике за 5-10 лет, а также с плановым уровнем отчетного периода. Такое сопоставление показывает, как изменилась их доля в стоимости продукции в динамике и по сравнению с планом и какая наблюдается тенденция - роста или снижения.
В процессе последующего анализа выясняют причины, вызвавшие абсолютное и относительное изменение косвенных затрат. По
35.Особенности методики анализа переменных и постоянных расходов.
Очень важное значение в процессе управления з&1 имеет их деление на постоянные и переменные в завй! от объема деятельности организации.
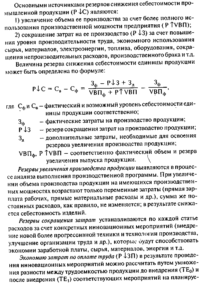
36.Факторы и резервы снижения себестоимости продукции. Обобщение результатов анализа.
37.Анализ себестоимости изделия (единицы продукции).
производительности труда и средней зарплаты
38.Анализ и контроль за соотношением темпов роста.
39.Анализ поведения затрат, объема продаж и прибыли (CVP - analysis).
40.Операционный рычаг и оценка эффекта операционного рычага.
41.Понятие центров затрат и ответственности, их использование в управлении издержками на предприятии.
42.Расчет и оценка влияния на себестоимость продукции использования труда, материалов и основных производственных фондов. Анализ и оценка влияния себестоимости на величину прибыли.
| 1 | Содержание и основные направления управленческого и финансового анализа. Современные направления развития экономического анализа в связи с переходом к рыночным условиям. | 1 |
| 2 | Цели и задачи предприятия в рыночной экономике. Роль экономического анализа в разработке и принятии управленческих решений, его место в процессе управления. | 8 |
| 3 | Показатели и факторы в экономическом анализе, основные направления их классификации. Виды связей аналитических показателей. | 14 |
| 4 | Системный подход к анализу хозяйственной деятельности. | 20 |
| 5 | Система формирования экономических показателей как база комплексного анализа. | 21 |
| 6 | Методика комплексного экономического анализа и ее роль в обосновании бизнес-планов и текущих управленческих решений | 24 |
| 7 | Значение и задачи анализа маркетинговой деятельности предприятия. Особенности формирования информационной базы анализа | 27 |
| 8 | Обоснование производственной программы и плана сбыта продукции: анализ спроса на продукцию и услуги предприятия. | 28 |
| 9 | Использование результатов анализа безубыточности для обоснования производственной программы и плана сбыта продукции | 30 |
| 10 | Методика расчета факторов, воздействующих на объем выпуска продукции | 31 |
| 11 | Методика расчета факторов, воздействующих на объем реализации продукции, работ и услуг | 31 |
| 12 | Анализ объема производства и реализации (работ, услуг). Система показателей продукции и объема производства | 34 |
| 13 | Анализ ассортимента и структуры выпускаемой продукции. Анализ влияния структурных сдвигов на экономические показатели работ предприятия. | 38 |
| 14 | Анализ качества и конкурентоспособности продукции | 40 |
| 15 | Анализ ритмичности производства и отгрузки продукции | 44 |
| 16 | Взаимосвязь показателей выпуска, отгрузки и реализации продукции. Анализ выполнения обязательств поставки продукции | 46 |
| 17 | Анализ производственного потенциала предприятия: понятие, структурные элементы анализа. Основные направления совершенствования анализа ресурсной базы предприятия | 48 |
| 18 | Анализ состава, структуры, технического состояния и движения основных фондов организации | 50 |
| 19 | Анализ эффективности использования основных фондов организации | 52 |
| 20 | Анализ обеспеченности организации трудовыми ресурсами | 55 |
| 21 | Анализ производительности труда | 58 |
| 22 | Анализ использования средств на оплату труда | 63 |
| 23 | Анализ использования рабочего времени | 69 |
| 24 | Анализ эффективности использования трудовых ресурсов предприятия | 72 |
| 25 | Анализ обеспеченности предприятия материальными ресурсами. Анализ выполнения плана материально-технического снабжения | 75 |
| 26 | Анализ эффективности использования материальных ресурсов | 81 |
| 27 | Анализ издержек производства и реализации продукции. Основные направления совершенствования анализа себестоимости продукции в условиях рынка | 87 |
| 28 | Показатели себестоимости продукции и их анализ | 88 |
| 29 | Общая оценка себестоимости продукции. | 89 |
| 30 | Факторный анализ затрат на 1 рубль продукции | 93 |
| 31 | Анализ затрат и основные направления детализации анализа | 96 |
| 32 | Анализ прямых материальных затрат в себестоимости продукции | 98 |
| 33 | Анализ прямых затрат в себестоимости продукции | 103 |
| 34 | Анализ комплексных расходов в себестоимости продукции | 107 |
| 35 | Особенности методики анализа переменных и постоянных расходов | 110 |
| 36 | Факторы и резервы снижения себестоимости продукции. Обобщение результатов анализа | 115 |
| 37 | Анализ себестоимости изделия (единицы продукции) | 118 |
| 38 | Анализ и контроль за соотношением темпов роста производительности труда и средней зарплаты | 119 |
| 39 | Анализ поведения затрат, объема продаж и прибыли (CVP - analysis) | 120 |
| 40 | Операционный рычаг и оценка эффекта операционного рычага | 123 |
| 41 | Понятие центров затрат и ответственности, их использование в управлении издержками на предприятии | 124 |
| 42 | Расчет и оценка влияния на себестоимость продукции использования труда, материалов и основных производственных фондов. Анализ и оценка влияния себестоимости на величину прибыли. | 127 |
130













