182054 (629302), страница 4
Текст из файла (страница 4)
Библиографический список
-
Авдашева С. Спрос на сертификацию. Теория и данные о модернизации российских предприятий // Вопросы экономики. 2009. №11. 136-149 с.
-
Антикризисное управление в муниципальных образованиях: Учебно-методическое пособие. М.: РИЦ «Муниципальная власть», 2006. 310с.
-
Балдин К.В. Антикризисное управление: макро- и микроуровень: учебное пособие. М.: Дашков и Ко, 2008. 280 с.
-
Горемыкин В. А. Реструктуризация предприятий: антикризисные направления развития // Справочник экономиста. 2009. № 11 (77). 129-136с.
-
Гражданский кодекс Российской Федерации ч. 1 от 30 ноября 1994 г. № 51-ФЗ, ч. 2 от 26 января 1996 г. № 14-ФЗ, ч. 3 от 26 ноября 2001 г. № 146-ФЗ.
-
Грязнова А.Г. Антикризисный менеджмент. Учебник. М.: Тандем, ЭКМОС, 2000. 292 с.
-
Гуськова И. В., Егоршин А. П., Краснов М. А. Исследование факторов кризиса на предприятиях России // Экономика и управление. 2009. № 9 (47). 13-20 с.
-
Жарковская Е.П., Бродский Б.Е. Антикризисное управление: учебник – 3-е издание, исп. и доп. М.: Омега-Л, 2007. 356 с.
-
Институт современного развития. Экономический кризис в России: экспертный взгляд // Вопросы экономики. 2009. № 4. 4-30 с.
-
Кован С.Е. Теория антикризисного управления предприятием. Учебное пособие. – М.: КНОРУС, 2009. 160 с.
-
Кожевников Н. Н. Основы антикризисного управления предприятием. – Изд. 3-е. М.: Академия, 2008. 496 с.
-
Кольцова Л. Антикризисное управление в современных условиях// Справочник экономиста. 2009. № 3 (69). 48-53 с.
-
Коротков Э.М. Антикризисное управление: учебник.- 2-е изд., доп. и перераб. М.: ИНФРА - М, 2009. 620 с.
-
Кудрин А., Мировой финансовый кризис и его влияние на Россию // Вопросы экономики. 2009. №1. 9-27 с.
-
Ольсевич Ю. Психологические аспекты современного экономического кризиса // Вопросы экономки. 2009. № 3. 39-53 с.
-
Оценка антикризисных мер по поддержке реального сектора российской экономики (доклад ГУ – ВШЭ и МАЦ) // Вопросы экономики. 2009. № 5. 21-46 c.
-
Родионова Н.В. Антикризисный менеджмент: учеб. пособие для вузов. М.: ЮНИТИ-ДАНА, 2002. 223 с.
-
Савицкая Г.В. Анализ хозяйственной деятельности предприятия. Минск: Новое знание, 2007. 680 с.
-
Телюкина М.В. Конкурсное право. Теория и практика несостоятельности (банкротства). М.: Дело, 2002. 105 с.
-
Тренев Н.Н. Предприятие и его структура: Диагностика. Управление. Оздоровление. М.: ПРИОР, 2002. 288 с.
-
Федеральный закон «О несостоятельности (банкротстве)» от 26 октября 2002 года N 127-ФЗ.
-
Шумпетер Й. Теория экономического развития. М.: Прогресс, 1982. 454 с.
-
Эммануэль И. В. Реструктуризация компании в условиях кризиса// Экономика и управление. 2009. № 3 (43). 70-73 с.
Приложение 1
Факторы, приводящие к кризису предприятий.
Таблица 1
| Внешние факторы | Внутренние факторы |
| Социально-экономические факторы
| Управленческие факторы
|
| Политические факторы
| Рыночные факторы
|
| Отраслевые факторы
| Производственные факторы
|
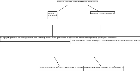
Приложение 2
Региональные факторы, приводящие к кризису российских предприятий.
Рисунок 1
Приложение 3
Классификация проблем, решаемых в рамках антикризисного управления
Таблица 2
| По стадии развития кризиса | По технологиям управления | По направлениям применяемых антикризисных мер | По применяемому инструментарию |
|
|
|
(в условиях неопределенности и ограниченности ресурсов);
|
Приложение 4
Формы антикризисного управления
Таблица 3
| 1. Антикризисное управление в период стабильного развития, являющееся инструментом текущего управления. Целью данной формы управления является мониторинг и анализ отклонений от намеченного развития предприятия, ранняя идентификация возможности возникновения кризисных ситуаций, а также анализ влияющих на предприятие факторов. Антикризисные методы, используемые руководством на данном этапе, будут направлены на повышение стабильности предприятия и эффективности работы. Их можно разделить на две части:
| 2. Управление в период нестабильности производства охватывает управление в условно стабильном и нестабильном состоянии. Если первый тип управления характеризуется небольшим спадом производства, падением доходности, то второй тип – управлением в условиях убыточности. Основная цель – возврат предприятия к стабильному состоянию. Руководство использует методы стабилизации, уменьшения издержек, методы по стимулированию персонала предприятия. |
| 3.Управление в период кризисного состояния – управление предприятием в условиях неплатежеспособности. Это является основным отличием от управления в период нестабильности. Основная цель (если это необходимо и возможно) – не допустить банкротства. | 4.Управление в условиях процедур банкротства является, по сути, исполнением процедур банкротства и проводится назначаемым (внешним либо конкурсным) управляющим. |
Приложение 5
Признаки финансового кризиса России.
Таблица 4
| Вид фазы экономического цикла | Признаки кризиса | Характеристики кризиса | |||
| Широта | Глубина | Длительность | Скорость развития | ||
| Финансовый кризис | Дебиторская задолженность, неплатежи | Охватил почти всю Россию | Затронул все (как коммерческие, так и государственные) компании | В 2009 г. по прогнозам ожидается дезинвестиция. | В начале 2009 г. наблюдаются признаки рецессии |
| Отсутствие оборотных средств | |||||
| Кризис производства (перепроизводства) | Падение производства, а для компаний-экспортеров проявился в снижении стоимости товара | Охватил почти всю Россию | Затронул только предприятия, работающие в зоне «алый океан». Так, в ноябре 2008 г. спад охватил все сектора экономики – не только промышленность, но и сельское хозяйство, транспорт, инвестиции, внутреннюю и внешнюю торговлю. | Сокращение промышленного производства продолжается уже 5 месяцев, инвестиций – 6 месяцев, продукции транспорта – 8 месяцев (на начало 2009 г.) | Сокращение реального выпуска за последние 3 месяца 2008 г. составляет 3,2 %. При сохранении среднегодовых темпов спада, наблюдавшихся в сентябре-ноябре 2008г., это означает сокращение выпуска в расчете на год на 17,5%. Лидером по темпам спада среди крупнейших секторов экономики является экспорт. Его сокращение за последние 3 месяца 2008 г. составило 8,9 % (41,5 % в годовом измерении) |
| Снижение потребления товаров | Охватил отдельные слои населения (в основном средний класс) | Велика зависимость от кризиса управления, она протекает в одном временном промежутке | |||
| Кризис управления | Низкая эффективность управления | Охватил почти всю Россию | Почти все российские компании | Непродолжителен, особенно при условии угрозы банкротства | Пока еще стадия депрессии у отдельных предприятий, но уже наметился обратный процесс – оживление |
| «Усталость металла» у владельцев/управленцев | Руководители в организациях, которые основали свой бизнес 15-20 лет назад | ||||
| Кризис человеческих ресурсов | Низкая производительность труда по сравнению с 1990-ми гг. | Снижение производительности труда произошло на всей территории РФ | Период экономического благополучия затронул все слои трудоспособного населения и привел к падению производительности труда | Велика зависимость от кризиса управления, она протекает в одном временном промежутке | Обратная сторона сокращения персонала – рост производительности труда и снижение размера заработных плат |
| Экономически необоснованный размер заработных плат | Характерен для крупных промышленных центров | Охватил отдельные слои населения (в основном средний класс и высококвалифицированных рабочих) | С началом финансового кризиса начался обратный этап – сокращение заработных плат | ||
Приложение 6
















