177532 (627434), страница 9
Текст из файла (страница 9)
В первой главе курсовой дается характеристика предприятия – супермаркета №2 ООО «Ижтрейдинг»: организационно-правовая форма, месторасположение, основные потребители товаров и услуг, конкуренты, а также структура торгово-технологического процесса.
Во второй главе анализировалась непосредственно организация коммерческой деятельности: сущность, особенность, стратегии, товародвижение и товароснабжение, поставщики.
В третьей части анализировались общие экономические показатели.
В четвертой главе курсовой непосредственно рассматривались проблемы коммерческой деятельности, стоящие перед предприятием в условиях конкурентной среды, и решение этих проблем в теории вопроса.
Делая выводы, можем сказать, что торговой компании «Ижтрейдинг» очень сильная кампания, имеющая огромный потенциал на рынке. Внутренняя среда организации характеризуется хорошо слаженной структурой, высоким кадровым потенциалом, своим учебным центром и развитой маркетинговой службой. Это сильные стороны торговой компании «Ижтрейдинг». Слабые стороны, выявленные в ходе исследования организации – это низкая заработная плата продавцов и высокая текучесть этой категории работников. Угрозой в кадровом срезе может стать недостаточность продавцов и как следствие низкая производительность труда, снижение выручки и прибыли. Возможности – с помощью кадрового центра постоянно иметь в «запасе» достаточный уровень вновь обученных работников из числа желающих. В организационном срезе угрозой может послужить дублирование некоторых функций, недостаточно налаженная связь между звеньями. Возможность удаления данной угрозы – это проведение мониторинга внутренних взаимосвязей организации путем сбора отчетов о проделанной работе.
Общество с ограниченной ответственностью «Ижтрейдинг» фирма, имеющая большой потенциал и может успешно осуществлять дальнейшую торговую деятельность.
Курсовая работа выполнялась на основе глубокого изучения научных достижений и практического опыта с использованием специальной литературы.
ЛИТЕРАТУРА
-
Конституция РФ
-
Гражданский кодекс РФ
-
Баканов М.И., Шеремет А.Д. Экономический анализ: ситуации, тесты, примеры, задачи, выбор оптимальных решений, финансовое прогнозирование – М.: Финансы и статистика, 2005г.
-
Бланк И.А. Управление торговым предприятием: Учебное пособие. – М.: Торговля и склад, 2005.
-
Богатко А.Н. Основы экономического анализа хозяйствующего субъекта– М.: Финансы и статистика, 2005г.
-
Брагина С. С., Данько К.А. Торговое дело: экономика, маркетинг, организация. – СПб: Питер, 2001
-
Виноградова С. Н. Коммерческая деятельность. М. .: ИНФРА – М., 2006
-
Замедлина С. Г. Маркетинг - 3-е изд., стереотип.-М.:Изд. «Экзамен», 2007.
-
Ковалев В.В. Финансовый анализ: Управление капиталом. Выбор инвестиций. Анализ отчётности. - М.: Финансы и статистика, 2001;
-
Коммерческое товароведение и экспертиза: Учебное пособие для вузов/ Под ред. Г.А. Васильева. – М.: Банки и биржи, ЮНИТИ, 2007.
-
Котлер Ф. Маркетинг. Менеджмент/ Пер. с англ. под ред. О.А. Третьяк, Л.А. Волковой, Ю.Н. Каптуревского. – СПб: Питер, 2004.
12. Кунаева С.Е. Стратегия торговых предприятий.,2006.
13. Муравьев А.И. Теория экономического анализа: проблемы и решения. – М.: Финансы и статистика, 2001. – 256 с.
14.Национальная экономика: Учебник/ под общ. ред. Акад. РАЕН В.А. Шульги. – М.: Изд-во Рос. экон.акад., 2002.
15.Осипова Л. В. Основы коммерческой деятельности. М. .: ИНФРА – М., 2007.
16.Панкратов Ф. Г. , Серегина К. К. Коммерческая деятельность. М. .: ИНФРА – М., 2005.
17.Торговое дело: экономика, маркетинг, организация: Учебник/ Под общ. ред. проф. Л.А. Брагина и проф. Т.П. Данько. – М.: ИНФРА-М, 2006.
18.Райзберг Б. А., Лозовский Л. Ш., Стародубцева Е. Б. Современный экономический словарь. - М., 2000.
19.Савицкая Г.В. Анализ хозяйственной деятельности предприятия – М.: ИНФРА-М , 2002.
20. Соломатина И.Т. Экономика и организация деятельности торгового предприятия. - М.: ИНФРА-М, 2002.
21.Шеремет А. Д., Сайфулин Р. С., Негашев Е. В. Методика финансового анализа. - М.: ИНФРА-М, 2001.
22.Хью П. Супермаркет. Организация и управление. - М., 2002.
23. Журнал «Деловая репутация»,2004. №10
24. Газета «Известия УР», 2005, 10 июня.
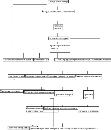
Схема торгово-технологического процесса.
ПРИЛОЖЕНИЕ
Структура управления магазина ООО "Ижтрейдинг"
Д
иректор
Т
оваровед 1чел.
М
енеджер по товародвижению 2 чел
С
тарший продавец
2 чел
А
дминистратор торгового зала 2 чел
С
тарший кассир2 чел
З
аведующий
секцией
5
чел
Продавец -кассир 16чел
Грузчик
8чел
Менеджер торгового зала 30 чел
П
риемосдат-чик ручной
Клади 2 чел
У
борщик производ-х и
служебных
по.мещений
2 чел
У
борщик территории
1чел








