168960 (625230), страница 2
Текст из файла (страница 2)
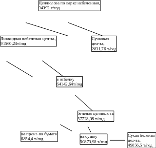
Ликвидная целлюлоза целиком направляется на отбелку, а после отбелки на - производство бумаги. Излишки целлюлозы направляются на сушку для получения товарного продукта. Сучковая целлюлоза (условно) будет использована на предприятии для производства упаковочных материалов.
-
Расчет потребности в волокнистых материалах для производства бумаги
Потребность в волокнистых материалах для производства бумаги:
,где
qуд – удельная норма расхода волокна на 1т бумаги, кг/т
т/год
Технико-экономические показатели целлюлозно-бумажного производства, т/год
Таблица 4
| Показатели | План на год |
| Объем производства бумаги | 34272 |
| Выработка целлюлозы по варке (небеленая) | 94392 |
| -в том числе ликвидной | 91560,24 |
| Потребность в небеленой целлюлозе для производства бумаги | 27417,6 |
| Направляется небеленой целлюлозы в отбелку | 64142,64 |
| Выход беленой целлюлозы (с учетом потерь волокна 10%) | 57728,38 |
| Потребность в беленой целлюлозе для производства бумаги | 6854,4 |
| Направляется на сушку: | |
| -небеленой целлюлозы | - |
| -беленой целлюлозы | 50873,98 |
| Выход сухой товарной целлюлозы (с учетом потерь волокна 2%): | |
| -небеленой | - |
| -беленой | 49856,5 |
Производственная программа целлюлозного производства
На производство бумаги,
27417,6 т/год
2. План водопотребления и водоотведения
Расчет объема водопотребления
Целлюлозно-бумажное производство является одним из самых водоемких. Вода используется почти на всех стадиях производства.
Объем потребления воды в пределах установленного предприятию лимита (Vлим):
,где
i – вид продукции или стадия производственного процесса;
n – количество видов продукции или стадий;
Hi – технологическая норма расходы воды на единицу i-ой продукции, м3/ед.;
Qi – объем производства i-ого вида продукции, нат.ед.;
Vвсп – объем потребления воды во вспомогательных цехах и на хозяйственно-бытовые нужды.
Объем водопотребления сверх лимита определяется:
План водопотребления
Таблица 5
| Стадии производственного процесса | Объем производства продукции, т/год | Норма расхода воды, м3/год | Годовой объем водопотребления, тыс.м3/год | |||||
| В пределах лимита | фактически | Сверх лимита | ||||||
| Целлюлоза по варке | 94392 | 100 | 9439,2 | 9533,6 | 94,39 | |||
| Отбелка целлюлозы | 64142,64 | 120 | 7697,12 | 8620,8 | 923,65 | |||
| Производство бумаги | 32640 | 90 | 2937,6 | 3231,4 | 293,76 | |||
| Сушка целлюлозы | 50873,9 | 30 | 1526,2 | 1526,2 | - | |||
| Вспомогательные цеха и хозяйственные нужды | - | - | 4320 | 4320 | - | |||
| Итого: | 25920,1 | 27232 | 1311,8 | |||||
На предприятиях целлюлозно-бумажной промышленности используется как свежая, так и повторно-оборотная вода. Соотношения между свежей и повторно-оборотной водой определяется коэффициентом повторно-оборотного водопользования.
Потребление свежей воды:
тыс.м3
Потребление повторно-оборотной воды:
тыс.м3
η – коэффициент повторно-оборотного водопользования.
Принимаем, что все водопотребление сверх лимита – это свежая вода. Таким образом, свежей воды используется 19062,4 тыс.м3, в том числе сверх лимита – 1311,8тыс.м3, в пределах лимита – 17750,6 тыс.м3.
Расчет платы за забор свежей воды
Плата за свежую воду:
,где
НС – налоговая ставка на 1 тыс.м3 забранной из поверхностных или подземных водных объектов, руб/тыс.м3.
Предприятие расположено на реке Неве и забирает оттуда воду. НС=246 руб/тыс.м3. Следует учесть коэффициент корректировки на инфляцию 1,5, таким образом НС=396 руб/тыс.м3.
5 – повышающий коэффициент за сверхлимитное потребление свежей воды.
руб/год.
Плата за свежую воду, забранную из источника в пределах лимита, включается в себестоимость продукции, а плата за сверхлимитное водопотребление исключается из прибыли предприятия.
Потери прибыли предприятия за забор свежей воды сверх лимита составляют 2597,4 тыс. руб.
Затраты предприятия на водопотребление
Предприятие, имеющее собственный водозабор, как правило имеет собственную систему водоподготовки и систему локальной очистки воды.
Стоимость водоподготовки или очистки на локальных очистных сооружениях (ЛОС):
,где
P – стоимость работ;
V – объем, проходящей воды;
Н – удельный норматив платы за водоподготовку (очистку на ЛОС) 1 тыс.м3 воды, руб/тыс.м3
Для водоподготовки: Н=200 руб/тыс. м3
Для очистки на ЛОС: Н=400 руб/тыс. м3
Затраты на водопотребление
Таблица 6
| Вид затрат | Сумма, тыс.руб. | Структура затрат, % |
| Затраты предприятия за забор свежей воды | 9626,6 | 57,6 |
| Затраты на водоподготовку | 3812,5 | 22,8 |
| Затраты на очистку воды на ЛОС | 3267,8 | 19,6 |
| Итого | 16706,9 | 100 |
Расчет платы за сброс загрязнений
Сточные воды целлюлозно-бумажного производства сбрасываются в водоемы неочищенными или недостаточно очищенными и содержат в своем составе более 100 загрязняющих веществ (ЗВ). Сброс загрязненных сточных вод в поверхностные и подземные водные объекты наносит окружающей среде экологический ущерб, который должен компенсироваться платой за загрязнение. Платит тот, кто загрязняет, т.е. предприятие.
Плата за сбросы загрязняющих веществ в размерах, не превышающих установленные водопользователю предельно допустимые нормы сбросов (ПДС):
, при
, где
Плн – плата за сброс ЗВ в размерах не превышающих ПДС, руб.;
i – вид ЗВ;
n – количество видов ЗВ в сточных водах;
Снi – ставка платы за сброс 1 т i-ого ЗВ в пределах допустимых норм сброса, руб.;
mi – фактический сброс 1 т i-ого ЗВ, т/год;
mнi – норма предельно допустимого сброса 1 т i-ого ЗВ, т/год.
,где
Снi – норматив платы за сброс 1 т i-ого ЗВ в размерах, не превышающих ПДС, руб.;
δв – коэффициент экологической ситуации и экологической значимости водного объекта. Для р. Невы δв=1,5
Плата за сброс ЗВ в пределах установленных лимитов (временно согласованный сброс – ВСС):
при
,где
Плл - плата за сбросы ЗВ в пределах установленных лимитов, руб.;
Mлi – лимит сброса ЗВ, т/год;
Слi – ставка платы за сброс 1 т i-ого ЗВ в пределах установленных лимитов, руб./т
, где
Нб.лi – норматив платы за сброс 1 т i-ого ЗВ в пределах установленных лимитов, руб/т.
Плата за сверхлимитный сброс ЗВ:
при
,где
Плсл – плата за сверхлимитный сброс ЗВ, руб.
Общая плата за загрязнение водных объектов:
Плата за сброс ЗВ в пределах норм включается в себестоимость продукции, плата за сброс ЗВ сверх норм исключается из прибыли.
Расчет массы загрязняющих веществ
Таблица 7
| Загрязняющие вещества | Концентрация загрязнений, мг/л | Масса сброса ЗВ при Vст=19062,4 тыс.м3, т/год | ||||||
| ПДС | ВСС | план | При соблюдении ПДС (норма) | При соблюдении ВСС (лимит) | Сверх лимита | всего | ||
| БПКполн | 20 | 25 | 100 | 381,25 | 476,6 | 1429,6 | 1906,24 | |
| Взвешенные вещества | 10 | 15 | 98 | 190,6 | 285 | 1583,1 | 1868,1 | |
| Нефтепродукты | 0,3 | 0,35 | 0,61 | 5,72 | 6,67 | 4,96 | 11,63 | |
Масса сброса ЗВ:
,где
С – концентрация ЗВ, мг/л;
Vст – объем сточных вод, тыс.м3/год.
Таблица 8. Расчет ставок платы за сброс загрязняющих веществ
| Загрязняющие вещества | Норматив платы, руб/т | Ставка платы, руб/т | |||
| В пределах норм | В пределах лимита | В пределах норм | В пределах лимита | ||
| БПКполн | 154,7 | 773,5 | 232,05 | 1160,25 | |
| Взвешенные вещества | 622,2 | 3111 | 933,3 | 4666,5 | |
| Нефтепродукты | 9367 | 46835 | 14050,5 | 70252,5 | |
Расчет платы за загрязнение водоемов
Таблица 9
| Загрязняющие вещества | Ставка платы, руб/т | Масса сброса ЗВ, т/год | Плата за загрязнение водоемов, тыс.руб/год | ||||||
| В пределах норм | В пределах лимитов | В пределах норм | В пределах лимитов | Сверх лимита | За сброс в пределах нормы | За сброс в пределах лимита | За сверхлимитный сброс | всего | |
| БПКполн | 232,07 | 1160,25 | 381,25 | 476,6 | 1429,6 | 88,5 | 110,6 | 8293,5 | 8492,6 |
| Взвешенные вещества | 933,3 | 4666,5 | 190,6 | 285 | 1583,1 | 177,9 | 440,5 | 36937,7 | 37556,1 |
| Нефтепродукты | 14051,7 | 70252,5 | 5,72 | 6,67 | 4,96 | 80,37 | 66,7 | 1742,3 | 1889,4 |
| всего | 346,8 | 617,8 | 46973,5 | 47938,1 | |||||
В результате сброса недостаточно очищенных сточных вод предприятие теряет 47591,3 тыс. руб/год.













