165591 (624847), страница 3
Текст из файла (страница 3)
Далее в жидкой фазе происходит сравнительно медленное разложение азотистой кислоты по реакции (8). Образующийся NO частично окисляется в растворе кислородом, но его большая часть взаимодействует с кислородом уже в газовой фазе по реакции (10). Одновременно с абсорбцией и протеканием химических реакции в растворе в газовой фазе частично происходят те же реакции, приводящие к образованию азотной кислоты. Медленным процессом, определяющим скорость поглощения оксидов азота, является диффузия их в жидкую фазу. При взаимодействии паров воды и диоксида азота в газовой фазе происходит образование кислотного тумана, вследствие этого создается дополнительное сопротивления при поглощении оксидов азота.
Степень поглощения диоксида азота водными растворами азотной кислоты определяется такими факторами, как температура, давление, концентрация кислоты. При понижении температуры и концентрации кислоты и повышении давления степень превращения диоксида азота растет. При концентрации азотной кислоты выше 65% поглощение почти прекращается. Концентрация получаемой азотной кислоты определяется условиями равновесия NO2 над кислотой.
Следует отметить, что степень окисления NO в NO2 зависит от свободного объема, а количество поглощаемых оксидов азота – от поверхности соприкосновения газа с жидкостью. Поэтому одно из основных требований, предъявляемое к абсорбционной аппаратуре, – создание максимального свободного объема при одновременно сильно развитой поверхности поглощения.
В промышленности используют различные типы абсорбционных колонн с колпачковыми тарелками, с ситчатыми тарелками, переливными стаканами и др.
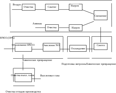
Обоснование предлагаемой технологии
Сырьем служит недорогой и легко доступный синтетический аммиак, который при оптимально подобранных параметрах практически весь идет на получение монооксида азота; реакция протекает необратимо и быстро и не требует рециклов. Применение повышенного давления способствует уменьшению размеров аппаратов и увеличению производительности, но при этом увеличивается температура и количество сеток катализатора. Для обеспечения выхода оксида азота более 98% при давлениях 0,41 – 0,71 МПа необходима температура выше 950 0С, зато время контактирования становится менее 1,110-4 с, а скорость газа более 160 л/мин. Вообще, повышение температуры способствует увеличению выхода, но это приводит к большим прямым потерям дорогостоящего катализатора.
Поскольку окисление оксида азота (II) протекает при низких температурах смесь охлаждается водой, которая, превращаясь в пар, идет на технологические нужды, а это экономически выгодно. Абсорбция диоксида азота происходит в колонне очищенной водой, причем степень абсорбции достигает 99%, а содержание оксидов азота в выхлопных газах до 0,11%.
Обоснование выбора технологических параметров
Аммиачно-воздушная смесь, подаваемая в контактный аппарат, не должна содержать более 10%, иначе катализатор не будет полностью покрыт кислородом и начнется окисление аммиака до азота. Хотя максимально возможной концентрацией аммиака, при которой достигается высокий выход, является 11,0 – 11,5%, используется более низкая, поскольку скорость газа велика и необходим запас на случай проскока. Конверсия протекает при температурах 870 – 900 0С и давление 0,716 МПа. Эти параметры были подобраны на основе экономических показателей, т. к. повышение температуры увеличивает как выход, так и прямые потери платинового катализатора.
Реакцию окисления NO в NO2 начинают проводить при температуре 170 0С, достаточной для обеспечения хорошего выхода и скорости. За счет теплоты реакции происходит разогрев до 300 0С. Степень окисления составляет около 85%. Абсорбцию диоксида азота ведут при температуре 35 – 40 0С, поскольку это способствует смещению равновесия вправо, концентрация кислоты на выходе достигает 55-58%.
Функциональная схема получения азотной кислоты.
Описание технологической схемы процесса
В
1960-ых годах разработан агрегат по производству азотной кислоты мощностью 120 тыс. т/год под давлением 0,716 МПа с использованием высокотемпературной каталитической очистки выхлопных газов, выпускающий продукцию в виде 53–58% -ной HNO3. Технологическая схема этого производства в упрощенном варианте представлена на рисунке 5.
Подготовка сырья
Рис.5 Схема производства азотной кислоты под давлением 0,716 МПа с приводом компрессора от газовой турбины:
1 – фильтр воздуха; 2 – реактор каталитической очистки; 3 – топочное устройство; 4 – подогреватель метана; 5 – подогреватель аммиака; 6 – смеситель аммиака и воздуха с пролитовым фильтром; 7 – холодильник-конденсатор; 8 – сепаратор; 9 – абсорбционная колонна; 10 – продувочная колонна; 11 – подогреватель отходящих газов; 12 – подогреватель воздуха; 13 – сосуд для окисления нитрозных газов; 14 – контактный аппарат; 15 – котел‑утилизатор; 16,18 – двухступенчатый турбокомпрессор; 17 – газовая турбина
Атмосферный воздух проходит тщательную очистку в двухступенчатом фильтре 1. Очищенный воздух сжимают двухступенчатым воздушным компрессором. В первой ступени 18 воздух сжимают до 0,35 МПа, при этом он нагревается до 165–175 ºС за счет адиабатического сжатия. После охлаждения воздух направляют на вторую ступень сжатия 16, где его давление возрастает до 0,716 МПа.
Основной поток воздуха после сжатия нагревают в подогревателе воздуха 12 до 250–270 ºС теплотой нитрозных газов и подают на смешение с аммиаком в смеситель 6.
Газообразный аммиак, полученный путем испарения ждкого аммиака, после очистки от влаги, масла и катализаторной пыли через подогреватель 5 при температуре 150 ºС также направляют в смеситель 6. Смеситель совмещен в одном аппарате с поролитовым фильтром. После очистки аммиачно-воздушную смесь с содержанием NH3 не более 10% подают в контактный аппарат 14 на конверсию аммиака.
Конверсия аммиака протекает на платинородиевых сетках при температуре 870–900 ºС, причем степень конверсии составляет 96%. Нитрозные газы при 890–910 ºС поступают в котел-утилизатор 15, расположенный под контактным аппаратом. В котле за счет охлаждения нитрозных газов до 170 ºС происходит испарение химически очищенной деаэрированной воды, питающей котел-утилизатор; при этом получают пар с давлением 1,5 МПа и температурой 230 ºС, который выдается потребителю.
После котла-утилизатора нитрозные газы поступают в окислитель нитрозных газов 13. Он представляет собой полый аппарат, в верхней части которого установлен фильтр из стекловолокна для улавливания платинового катализатора. Частично окисление нитрозных газов происходит уже в котле-утилизаторе (до 40%). В окислителе 13 степень окисления возрастает до 85%. За счет реакции окисления нитрозные газы нагреваются до 300–335 ºС. Эта теплота используется в подогревателе воздуха 12. Охлажденные в теплообменнике 12 нитрозные газы поступают для дальнейшего охлаждения в теплообменник 11, где происходит снижение их температуры до 150 ºС и нагрев выхлопных (хвостовых) газов до 110–125 ºС. Затем нитрозные газы направляют в холодильник-конденсатор 7, охлаждаемый оборотной водой. При этом конденсируются водяные пары и и образуется слабая азотная кислота. Нитрозные газы отделяют от сконденсировавшейся азотной кислоты в сепараторе 8, из которого азотную кислоту направляют в адсорбционную колонну 9 на 6–7-ю тарелку, а нитрозные газы – под нижнюю тарелку абсорбционной колонны. Сверху в колонну подают охлажденный паровой конденсат. Образующаяся в верхней части колонны азотная кислота низкой концентрации перетекает на нижележащие тарелки. За счет поглощения оксидов азота концентрация кислоты постепенно увеличивается и на выходе достигает ~1%. Поэтому кислота направляется в продувочную колонну 10, где подогретым воздухом из нее отдувают оксиды азота, и отбеленная азотная кислота поступает на склад. Воздух после продувочной колонны подается в нижнюю часть абсорбционной колонны 9.
Степень абсорбции оксидов азота достигает 99%. Выходящие из колонны хвостовые газы с содержанием оксидов азота до 0,11% при температуре 35 ºС проходят подогреватель 11, где нагреваются до 110–145 ºС и поступают в топочное устройство (камера сжигания 3 установки каталитической очитски. Здесь газы нагреваются до температуры 390–450 ºС за счет горения природного газа, подогретого предварительно в подогревателе 4, и направляются в реактор с двухслойным катализатором 2, где первым слоем служит оксид алюминия с нанесенным на него палладием, вторым слоем – оксид алюминия. Очистку осуществляют при 760 ºС. Очищенные газы поступают в газовую турбину 17 при температуре 690–700 ºС; энергия, вырабатываемая турбиной за счет теплоты хвостовых газов, используется для привода турбокомпрессора 18. Затем газы направляют в котел-утилизатор и экономайзер (на схеме не показаны) и выбрасывают в атмосферу. Содержание оксидов азота в очищенных выхлопных газах составляет 0,005–0,008%, содержание CO2 – 0,23%.
Расчет материального баланса ХТС.
Б
12
23
030
H20
301
HNO3
302
3
2
лок-схема
Рис.2. Структурная блок-схема производства азотной кислоты:
1 – блок подготовки сырья; 2 – блок окисления аммиака; 3 – блок абсорбции нитрозных газов.
Таблица 1
Составы потоков
| № потока | Индекс потока | Ед. измер. | Содержание компонентов | |||||
| NH3 | O2 | N2 | NO | H2O | HNO3 | |||
| 1 | 010 | кмоль | 100% | |||||
| 2 | 011 | кмоль | 21% | 79% | ||||
| 3 | 12 | кмоль | 10% | 18,9% | 71,1% | |||
| 4 | 23 | кмоль | Кмоль | кмоль | кмоль | кмоль | ||
| 5 | 030 | кмоль | кмоль | |||||
| 6 | 031 | кмоль | Кмоль | кмоль | ||||
| 7 | 301 | кг | 42% | 58% | ||||
| 8 | 302 | кмоль | 3,2% | кмоль | кмоль | 2,7% | ||
Уравнения материального баланса ХТС.
4NH3 + 5O2 = 4NO + 6H2O + Q
4NH3 + 3O2 =2N2 + 6H2O + Q
2NO + 1.5O2 + H2O = 2HNO3 + Q
Уравнения для блока контактирования:
По оксиду азота:
По азоту:
















