151934 (622024), страница 2
Текст из файла (страница 2)
5. Расчет тепловой схемы
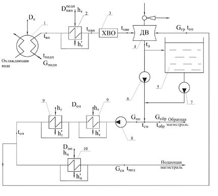
. Принципиальная схема подготовки подпиточной и сетевой воды с вакуумным деаэратором: 1 – конденсатор турбины со встроенным пучком; 2 – пароводяной подогреватель подпиточной воды (ПВПподп); 3 – цех химводоочистки (ХВО); 4 – вакуумный деаэратор; 5 – бак-аккумулятор подпиточной воды; 6 – подпиточный насос; 7 – перекачивающий насос; 8 – сетевой насос; 9 – основные подогреватели сетевой воды (ОП); 10 – пиковый подогреватель сетевой воды (ПП).
5.1 Расчет тепловой схемы подготовки подпиточной и сетевой воды
5.1.1 Расчет температуры сырой воды после встроенного пучка.
,
где QВП =5800 кВт - тепловая мощность встроенного пучка турбины Т-50;
QВП =11600 кВт - тепловая мощность встроенного пучка турбины Т-110;
=5 оС - температура воды на входе во встроенный пучок (зимний период).
=15 оС - летний период.
-Температура сырой воды после встроенного пучка в
1,2 и 3 режимах:
-Температура сырой воды после встроенного пучка в
4 режиме:
5.1.2 Расход греющего пара на подогреватель (ПВП) после встроенного пучка
Расход греющего пара на ПВПподп, кг/с, определяется из уравнения теплового баланса пароводяного подогревателя
где
– температура воды после данного подогревателя (перед ХВО), °С; по условиям работы с ионообменными смолами температура воды перед ХВО должна быть не более 40°С; в расчете принята 36 °С.
и
– соответственно энтальпии греющего пара и его конденсата, кДж/кг.
-Расход греющего пара на ПВП в
1 режиме:
tоп= 120°С;
tн = 120+5 = 125°С; - с учетом недогрева 5 °С;
Pн =0,232 МПа;
Pотб = 0,232 ∙1,1 = 0,255 МПа;
= 2717,4 кДж/кг;
= 538,14 кДж/кг.
-Расход греющего пара на ПВП во
2 режиме:
tоп= 100°С;
tн = 105°С; - с учетом недогрева 5 °С;
Pн =0,1209 МПа;
Pотб = 0,133 МПа;
= 2687,7 кДж/кг;
= 451,96 кДж/кг.
-Расход греющего пара на ПВП в
3 режиме:
tоп= 79°С;
tн = 84°С; - с учетом недогрева 5 °С;
Pн =55,636 кПа;
Pотб = 61,2 кПа;
= 2653,7 кДж/кг;
= 361,98 кДж/кг.
-Расход греющего пара на ПВП в
4 режиме:
tоп= 65°С;
tн = 70°С; - с учетом недогрева 5 °С;
Pн =31,201 кПа;
Pотб = 34,32 кПа;
= 2629,9 кДж/кг;
= 302,32 кДж/кг.
5.1.3 Расчет расхода греющей среды на вакуумный деаэратор.
,
где
- расход подпиточной воды после вакуумного деаэратора;
= 51° С - температура подпиточной воды после вакуумного деаэратора;
= 31°С - температура сырой подпиточной воды перед вакуумным деаэратором;
- температура греющей воды для вакуумного деаэратора (берется из графика температур сетевой воды).
Расход греющей среды на вакуумный деаэратор в 1 режиме:
=120°С
-Расход греющей среды на вакуумный деаэратор в 2 режиме:
=100°С
-Расход греющей среды на вакуумный деаэратор в 3 режиме:
По условию работы вакуумного деаэратора температура греющей среды должна быть не ниже 100оС. Принимаю
= 100 оС.
-Расход греющей среды на вакуумный деаэратор в 4 режиме:
5.1.4 Температура сетевой воды в узле смешения перед основными сетевыми подогревателями.
,
где Gобр – расход сетевой воды в обратном трубопроводе тепловой сети, кг/с.
.
-для 1 режиме:
-для 2 режиме:
-для 3 режиме:
-для 4 режиме:
5.1.5 Расход греющего пара на основные сетевые подогреватели
Расход сетевой воды через основные сетевые подогреватели Gоп определяется из расхода сетевой воды в подающей магистрали с учетом расхода сетевой воды на вакуумный деаэратор Gгр
.
Расход пара на основные подогреватели, кг/с, определяется из уравнения теплового баланса поверхностного подогревателя
-Расход греющего пара на основные подогреватели в
1 режиме:
-Расход греющего пара на основные подогреватели в
2 режиме:
-Расход греющего пара на основные подогреватели в
3 режиме:
-Расход греющего пара на основные подогреватели в
4 режиме:
5.1.6 Суммарный расход пара из теплофикационного отбора турбины на подготовку сетевой и подпиточной воды.
.
-Суммарный расход пара на подготовку сетевой воды в 1 режиме:
-Суммарный расход пара на подготовку сетевой воды во 2 режиме:
-Суммарный расход пара на подготовку сетевой воды в 3 режиме:
-Суммарный расход пара на подготовку сетевой воды в 4 режиме:
5.1.7 Тепловая нагрузка пиковых подогревателей
Нагрузка пиковых подогревателей сетевой воды, кВт, рассчитывается по формуле
где tпод – температура сетевой воды в подающем трубопроводе (после основных подогревателей), °С;
Из графика температур сетевой воды видно, что необходимость в пиковом подогреве есть в первых двух режимах.
-для 1 режима:
-для 2 режима:
В 3-м и, тем более, в 4-м режимах необходимости работы пиковых подогревателей нет.
5.2 Расчет схемы подготовки добавочной воды для котлов
Принципиальная схема подготовки добавочной воды: 1 – барабан котла; 2 – расширитель непрерывной продувки первой ступени (РНП ВД); 3 – расширитель непрерывной продувки второй ступени (РНП НД); 4 – теплообменник непрерывной продувки (ТНП); 5 – подогреватель добавочной воды перед ХВО (ПВП1); 6 – ХВО; 7 – пароводяной подогреватель добавочной воды перед деаэратором (ПВП2); 8 – атмосферный деаэратор добавочной воды (ДА); 9 – перекачивающий насос.
5.2.1 Расход продувочной воды после расширителя непрерывной продувки высокого давления.
Количество продувочной воды после расширителя непрерывной продувки высокого давления (РНП ВД), кг/с, определяется по формуле
,
где Gпр – расход продувочной воды, кг/с; принимается 3% от суммарной паропроизводительности котлов, так как принята схема ТЭЦ с поперечными связями;
– энтальпия пара с давлением 0,6 МПа, отводимого от РНП ВД в деаэратор питателной воды, кДж/кг;
hпр – энтальпия продувочной воды после барабана котла (перед расширителями), кДж/кг; определяется по давлению в барабане котла Рб; давление в барабане принято на 10% выше давления на выходе из котла;
– энтальпия продувочной воды после расширителя, равная энтальпии конденсата при давлении 0,6 МПа, кДж/кг.
кг/с;
МПа;
т/ч.
Расход отсепарированного пара РНП ВД, кг/с, определяется из уравнения материального баланса расширителя
т/ч.
5.2.2 Расход продувочной воды после расширителя непрерывной продувки низкого давления.
Количество продувочной воды после расширителя непрерывной продувки низкого давления (РНП НД), кг/с, определяется по формуле
,
где
– энтальпия пара с давлением 0,12 МПа, отводимого от РНП НД в атмосферный деаэратор добавочной воды, кДж/кг;
– энтальпия продувочной воды после расширителя, равная энтальпии конденсата при давлении 0,12 МПа, кДж/кг.
т/ч.
Расход отсепарированного пара РНП НД, кг/с, определяется из уравнения материального баланса расширителя
т/ч.
5.2.3 Расчет расхода добавочной воды
Количество добавочной воды, кг/с, определяется по формуле
где
потери с продувочной водой (после ТНП), кг/с;
потери в основном цикле с утечками, кг/с; приняты 1,5% от суммарной производительности котлов;
количество невозвращённого с производства конденсата, кг/с;
кг/с;
G
5.2.4 Расчет температуры добавочной воды после теплообменника непрерывной продувки
Температура добавочной воды после теплообменника непрерывной продувки, С, определяется из уравнения теплового баланса водоводяного ТНП
,
где
– температура сырой добавочной воды, принимается зимой 5С; летом 15С;
– температура продувочной воды после теплообменника непрерывной продувки, С; эта вода может сбрасываться в канализацию, поэтому ее температура не должна превышать 50С;
1,2 – коэффициент, учитывающий собственные нужды химцеха (принято 20% расхода обрабатываемой воды
).
-Отопительный период
С.
-Неотопительный период
С.
5.2.5 Расход пара на ПВП 1 добавочной воды.
Расход пара теплофикационного отбора на ПВП1, кг/с, определяется по формуле
,
где
– температура добавочной воды после ПВП1 (перед ХВО), С; по условиям работы с ионообменными смолами принята 35С.
-Расход пара на ПВП 1 добавочной воды в
1 режиме:
-Расход пара на ПВП 1 добавочной воды в
2 режиме:
-Расход пара на ПВП 1 добавочной воды в
3 режиме:
В 4 режиме подогрев добавочной воды в ПВП1 не требуется (37,60С).
5.2.6 Расход пара на ПВП 2 добавочной воды.
Расход пара на ПВП2, кг/с, определяется по формуле
,
где
– температура добавочной воды перед деаэратором добавочной воды (после ПВП2) С; принята 85С;
















