151179 (621597), страница 2
Текст из файла (страница 2)
Мощность, потребляемая обмоткой якоря:
Мощность, потребляемая обмоткой возбуждения; задаемся из ряда:
Рв.н = (0,01÷0,05) Рн,
Принимаем:
где Рэл.н – номинальная электрическая мощность ЭД, Вт,
Ря.н – номинальная мощность обмотки якоря, Вт,
Рв.н – номинальная мощность обмотки возбуждения, Вт.
Индуктивность якорной цепи ЭД:
где γ – коэффициент компенсации,
рп – число пар полюсов,
Lя – индуктивность якорной цепи, Гн.
Т.к. выбранный ЭД имеет Рн < 100 кВт, то для него не предусматриваются компенсационные обмотки и γ = 0,6.
Число пар полюсов по аналогии с машиной переменного тока, для которой
где nс – синхронная частота вращения, об/мин,
f – частота питающей сети, Гц.
Из выражения (14) имеем
Принимаем рп = 2.
Постоянная времени якорной цепи:
2) Выбор тиристорного преобразователя
Номинальный ток ЭД с учетом обмотки возбуждения:
Выбираем комплект электропривода ЭПУ 1-2-39.24ЕУХЛ4,
где Э – электропривод,
П – постоянного тока,
У – унифицированный,
1 – номер разработки,
2 – реверсивный,
39 – на Id = 80 А,
2 – на Ud = 220 В,
4 – Uс = 380 В, f = 50 Гц,
Е – однозонный с обратной связью по ЭДС,
УХЛ4 – климатическое исполнение ГОСТ 15150-69.
Выбираем станочный блок БС 3 2 03-39 44 С E УХЛ4,
где БС - блок станочный,
3 – класс: статический преобразователь для электроприводов постоянного тока,
2 – реверсивный,
03 – номер разработки,
37 – номинальный ток 80А,
4 – номинальное напряжение 220 В,
С – 380 В
Е – однозонный с обратной связью по ЭДС,
УХЛ4 – климатическое исполнение ГОСТ 15150-69.
3) Выбор токоограничивающего реактора
Принимаем на Uн = 220 В, Iн = 100 А.
XТ = 0,092 Ом;Rт = 29,3·10-3 Ом.
LТ
,
где XТ, Rт, LТ - реактивное, активное сопротивление и индуктивность токоограничивающего реактора.
Тип РТСТ – 100 – 1,08
4) Выбор сглаживающего дросселя
Для снижения содержания гармоник в выпрямленном токе является включение сглаживающего дросселя последовательно с якорем электродвигателя.
Величина Idгр имеет максимальную величину при α = π/2
(23)
где Ld = Lя – индуктивность цепи нагрузки преобразователя, определяемая индуктивностью якоря,
Idгр – граничный ток без СД в цепи якоря.
Ток статический при подъеме равен:
Ток статический при спуске равен:
Т.к. статический ток при спуске больше чем граничный ток (
). Отсюда делаем вывод: нет необходимости применять сглаживающий дроссель для уменьшения Iгр.
5. Расчет построение механических характеристик ЭП
Уравнение механической характеристики имеет вид:
где
,
В
- сопротивление сглаживающего дросселя
Регулирование скорости в рассмотренной системе ЭП осуществляется путем изменения угла запаздывания открывания вентилей α, т.е. изменением ЭДС преобразователя Ed.
Определим угол регулирования для пуска при подъеме:
,
Определим угол регулирования для торможения при подъеме:
Граница прерывистых моментов строится по следующим выражениям:
где
тогда
Рис.4 Механическая характеристика для пуска (1) и торможения (2) при подъеме
Определим угол регулирования для пуска при подъеме:
Определим угол регулирования для пуска при спуске:
,
Определим угол регулирования для торможения при спуске:
Тогда
Рис.5 Механическая характеристика для пуска и торможения при спуске
6. Графики зависимости скорости и тока якоря от времени за один цикл работы
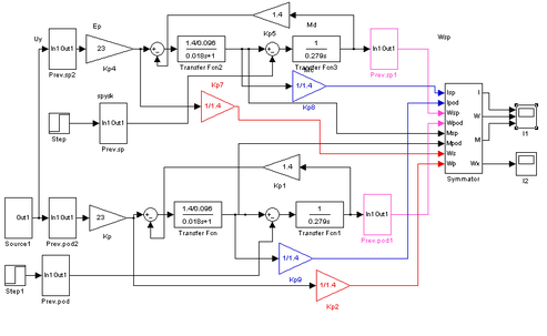
Согласно данной структурной схеме (рис.6) в среде имитационного моделирования MATLAB 6.5 – Simulink была составлена следующая модель:
Рис.6 Модель привода в среде имитационного моделирования MATLAB 6.5.
В процессе исследования снимались графики зависимостей
,
,
и
Здесь суммарный момент инерции определяется:
,
Остальные значения были рассчитаны ранее.
Рис.7 Графики зависимости
7. Проверка выбранного двигателя по нагреву и по перегр. способности
Для проверки ЭД по нагреву воспользуемся методом эквивалентного тока.
По нагрузочной диаграмме определим среднеквадратичный ток ЭД за цикл:
где Iяэ – эквивалентный ток цепи якоря, А,
iя – мгновенный ток якоря, А.
Разобьем цикл движения подъемника на участки согласно пункту 2. При расчете Iяэ примем усредненное значение тока согласно нагрузочной диаграмме.
Подставив получим:
Т.к. номинальный ток якоря ЭД равен 56,0 А, а эквивалентный ток якоря за цикл Iяэ = 12,2 А, то выбранный выше ЭД принимаем окончательно.
8. Определение расхода электрической энергии за цикл работы подъемника, среднециклический КПД
Переходные процессы во времени при пуске и торможении электропривода пренебрежимо малы по сравнению со временем работы в установившемся режиме, поэтому расход энергии в переходных процессах учитывать не будем.
Ток якоря
.
Расход активной энергии в якорной цепи:
.
Расход активной энергии в цепи возбуждения:
.
Суммарная активная энергия за цикл работы:
.
Полезная работа по поднятию груза (
):
.
Среднециклический КПД:
.
Заключение
В курсовом проекте рассчитан электропривод пассажирского подъёмника. По номинальным значениям угловой скорости и момента был выбран двигатель постоянного тока. Для данного двигателя был подобран тиристорный преобразователь. Далее рассчитаны и механические характеристики, переходные процессы при пуске и реверсе, которые были получены при помощи модели. Выбранный двигатель проверил по теплу и перегрузочной способности. В данной работе укрепил знания по моделированию, углубились знания ДПТНВ и принцип работы подъемника.
Список литературы
1. М.М.Соколов. Автоматизированный электропривод общепромышленных меха-низмов. Изд. 3-е, перераб. и доп. М.: Энергия.1976.
2. Теория электрического привода. Задачник по курсовым расчетным работам. Чебоксары.: ЧГУ. 1983.
3. Под ред. И.П. Копылова. Справочник по электрическим машинам. Том 1. М.: Энергоатомиздат. 1988.
4. Указатель каталогов Минэлектропрома. М.: 2000.
5. Электротехнический справочник под ред. МЭИ.















