101457 (614509), страница 2
Текст из файла (страница 2)
Оптимальное решение - это выбранное по какому-либо критерию оптимизации наиболее эффективное из всех альтернативных вариантов решение.
Процесс оптимизации является дорогостоящим, поэтому ее целесообразно применять при решении стратегических и тактических задач. Оперативные задачи решаются с применением простых, эвристических методов (интуиции, суждения, рациональности).
Задача принятия решений лицом, принимающим решение, формулируется следующим образом.
В условиях проблемной ситуации, располагаемого времени и ресурсов необходимо определить ситуацию, сформулировать множество целей, ограничений, альтернативных вариантов решений, произвести оценку вариантов решений и найти оптимальное решение из множества альтернатив, руководствуясь сформулированными критериями выбора.
Содержание задачи принятия решений позволяет сформулировать ряд утверждений, характеризующих особенности управленческих решений.
Во-первых, неизвестные элементы задачи: ситуации, цели, ограничения, варианты решения, предпочтения — имеют прежде всего содержательный характер и только частично определяются количественными характеристиками. Количество неизвестных элементов задачи существенно больше числа известных.
Во-вторых, определение неизвестных элементов задачи и в конечном счете нахождение наилучшего решения не могут быть формализованы, поскольку не существует методов и алгоритмов, позволяющих, например, сформулировать цели, критерии, варианты решения.
В-третьих, элементы задачи описываются характеристиками, часть из которых может быть измерена объективно, а для другой части возможно только субъективное измерение (например, приоритеты целей, предпочтения критериев и вариантов решений и т. п.).
В-четвертых, во многих случаях приходится решать задачу принятия решений в условиях неопределенности, обусловленной неполным описанием проблемной ситуации и невозможностью достаточно точной оценки других элементов решения, ожидаемых последствий принятого решения. В этих случаях наряду с логическим мышлением важное значение имеет интуиция лица, принимающего решение.
В-пятых, принимаемые решения могут непосредственно затрагивать интересы лиц, принимающих решение и системных аналитиков. Поэтому их интересы, мотивы поведения влияют на выбор решения.
Перечисленные особенности подчеркивают отличие задачи принятия управленческого решения от чисто математической задачи нахождения оптимального решения.
Часто для принятия решения существует не один критерий, а их совокупность. Причем в этом случае отдельные критерии являются первостепенными для принятия решения, а другие второстепенными. Так образуется "дерево критериев", во главе которого основные критерии, а в основании – второстепенные критерии, позволяющие разработать и принять оптимальное решение на любом уровне управления.
2.2 Критерий как способ количественного измерения степени достижения цели
Важным этапом формирования модели управления является описание целей функционирования в терминах характеристик предприятия как сложной системы. Для этого проводится разукрупнение (квантификация) исходной цели на совокупность подцелей. При необходимости полученные подцели могут быть соотнесены с каким-то аспектом деятельности предприятия
Последовательное осуществление квантификации позволяет получить многоуровневое иерархическое "дерево целей" предприятия, на нижнем уровне которого формируется полный неизбыточный набор измеримых параметров оперативной деятельности. В последствии это дает возможность построить совокупность вычислительных процедур, связывающих цели высшего уровня с первичными параметрами внешней и внутренней сред и создающую основу для принятия корректных управленческих решений.
Так, например, в рамках системы сбалансированных показателей эффективности (Balanced Scorecard, BSC) предприятие рассматривается в четырех основных проекциях: 1) финансовой, 2) маркетинговой, 3) проекции внутренних бизнес-процессов, 4) проекции обучения и роста. Для каждой из этих проекций разрабатывается индивидуальная для каждого предприятия цепочка формализованных по определенной методике целей и соответственно совокупность стратегий. С целями могут соотноситься как количественные, так и качественные критерии. Количество иерархических уровней "дерева целей" зависит от масштаба предприятия и определяется в соответствии с его организационным построением. Например, первый - корпоративный уровень, второй - уровень бизнес-единиц, третий - уровень департаментов и руководителей высшего звена, четвертый - уровень подразделений и менеджеров среднего звена, пятый - отделов, низшего руководства, шестой - линейного персонала. Интеграция критериев происходит горизонтально (за определенные периоды времени) в рамках каждого из уровней. Вертикальной интеграции критериев, как правило, не осуществляется. Эффективность достижения вышестоящих целей определяют только критериями данного уровня. В процессе обратной связи осуществляется мониторинг и анализ того, насколько грамотно была спроектирована первоначальная модель. Если возникает ситуация, когда цели низшего уровня достигнуты, но при этом имеет место неудовлетворительное положение на более высоком уровне, тогда возникает вопрос о пересмотре подцелей или более правильном определении критериев эффективности. Если процесс квантификации удается довести до получения набора количественно измеримых целей, то возникает задача определения для каждой цели этого набора численных параметров, обычно называемых критериями оценки системы. Здесь разнообразие и противоречивость декларируемых различными заинтересованными сторонами целей находит отражение в проблеме многокритериальности оценки системы. Необходимость использования для оценки эффективности функционирования нескольких критериев обусловлена следующими причинами. Во-первых, "дерево целей" предприятия на нижнем уровне иерархии содержит, как правило, ни одну, а набор количественно измеримых целей, не сводимых одна к другой, и поэтому описываемых различными, в том числе косвенными критериями. Во-вторых, каждая цель не обязательно характеризуется одним критерием. В общем случае процесс квантификации приводит к построению многоуровневого "дерева целей", причем число уровней иерархии "дерева" определяется числом этапов квантификации, а последнее, в свою очередь, зависит от степени детализации параметров бизнес-процессов. Чрезмерная детализация может привести к потере набором целей свойства неизбыточности, поскольку влияние каждой мелкой цели на исходную цель оказывается пренебрежимо малым. Таким образом, благодаря представлению предприятия как одного из видов целенаправленной деятельности удается построить модель управления предприятием, увязывающую параметры всех реализуемых бизнес-процессов в единую систему регулирования. При этом формализованное "дерево целей" ("дерево критериев") становится универсальным инструментом оценки всего множества разрабатываемых и принимаемых управленческих решений. Важность критерия оценивается при помощи выбранных исследователями оценочных шкал критериев.
2.3 Построение "дерева критериев" для принятия решения
Рассмотрим построение "дерева критериев" на конкретном примере.
Рассмотрим решение об оценке качеств персонала предприятия. Для оценки индивидуальных качеств специалистов и их вклада в конечный результат деятельности предприятия туриндустрии необходимо разработать специальную аттестационную таблицу, которая должна отражать специфику работы специалистов конкретного подразделения.
Разработка такой таблицы требует решения следующих задач:
-
для каждого структурного подразделения необходимо разработать словарь деловых характеристик;
-
разработать критерии оценок (типы требований) к деловым характеристикам;
-
определить значимость каждого критерия (присвоить весовой коэффициент);
-
каждому критерию сопоставить признаки оценок требований с определенным весовым коэффициентом.
Представим формализованное решение предлагаемой задачи. Модель будет содержать следующие параметры:
Хi — качество i-го специалиста, i = 1,2...,I, где I — количество специалистов в структурном подразделении (предприятии);
Yj — выбранные критерии, j = 1, 2,..., J, где J — количество критериев;
Yjp — признаки критериев, j = 1, 2,..., J — соответствует номеру критерия, p =1,2,...,d (m) — количество признаков у данного критерия;
Yjpq — уровни оценок признаков, q = 1, 2,..., Q, где Q — количество уровней оценок;
Rj, rp — весовые коэффициенты.
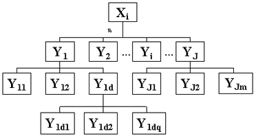
Модель позволяет найти F(Xi) — неотрицательное число, которое будет тем больше, чем лучше качество Хi специалиста и его вклад в конечный результат деятельности предприятия (подразделения). Составляющими Хi являются выбранные критерии (требования) Yj, которые и определяют индивидуальные качества специалиста. В качестве критериев могут выступать: знания и опыт, способность принятия решений, ответственность, исполнительность, информационные связи и контакты, персональный вклад и пр. Каждому из критериев приписывается весовой коэффициент Rj (в соответствии с оценочной шкалой критерия), который определяется либо индивидуально руководителем, либо экспертным путем. Для более точного определения индивидуальных качеств специалиста и объективной его оценки каждый из составляющих критериев подразделяется на несколько признаков Yjp, для которых также устанавливаются весовые коэффициенты rp, и разрабатывается шкала оценки (уровни). Модель удобно представить графически в виде дерева качества специалиста ("дерева критериев") (рис.2.1, 2.2). Для этого необходимо:
-
построение деревьев качества специалистов по всем выбранным критериям;
-
согласование с экспертами (либо индивидуально) характера связей между элементами и определение весовых коэффициентов по всем узлам деревьев;
-
разработку шкал (уровней) для оценки признаков (Yjpq), которые могут быть как непрерывными, так и дискретными и имеют значения от нуля до максимально определенной величины.
Рисунок 1.1 – Модель качества (Х) специалиста
Рисунок 1.2 – Построение дерева качества специалиста
Хi – качество i-го специалиста, i = 1,2,…,I, где I – количество специалистов;
Yj – выбранные критерии, j = 1,2,…,J, где J – количество критериев;
Yjp – признаки критериев, j = 1,2,…,J, где J – количество критериев, p=1,2,…,d (m) — количество признаков у данного критерия;
Yjpq — уровни оценок признаков, q = 1,2,…, Q, где Q — количество уровней оценок;
Rj, rp – весовые коэффициенты.
В результате решения по данной модели определяется сумма баллов конкретного сотрудника анализируемого структурного подразделения, которая соответствует сумме баллов, определенных уровнем оценок признаков, взятых из оценочной шкалы. Причем эта величина будет стремиться (ограничена сверху) к общей сумме баллов, которые может набрать "идеальный" сотрудник. Для удобства расчетов эта величина определяется в 1000 баллов:
Для оценки деятельности сотрудников конкретного структурного подразделения модель можно представить в виде таблицы (таблица 2.1), в которой отображаются те критерии, по которым руководство хотело бы их оценить с точки зрения качества выполнения этих работ и с учетом вклада сотрудника в конечный результат деятельности подразделения (предприятия). Таблица строится на основе вымышленных данных.
| Критерий (Yj) | Весовой коэффициент (Rj) | Признаки (Yjp) | Весовой коэффициент (rp) | Уровни (Yjpq) | ||||||
| в % | в баллах | в % | в баллах | 1 | 2 | 3 | 4 | 5 | ||
| Профессиональные знания и навыки | 25 | 250 | Профессиональная квалификация | 30 | 75 | 0 | 8 | 20 | 50 | 75 |
| Знание психологии продаж | 10 | 25 | 0 | 5 | 15 | 20 | 25 | |||
| Умение расположить к себе | 10 | 25 | 0 | 5 | 15 | 20 | 25 | |||
| Способность мотивировать и убеждать | 10 | 25 | 0 | 5 | 15 | 20 | 25 | |||
| Умение выражать свои мысли | 10 | 25 | 0 | 5 | 15 | 20 | 25 | |||
| Умение определить темперамент и характер клиента | 10 | 25 | 0 | 5 | 15 | 20 | 25 | |||
| Знание компьютера и оргтехники | 6 | 15 | 0 | 3 | 7 | 12 | 15 | |||
| Знание языков | 6 | 15 | 0 | 3 | 7 | 12 | 15 | |||
| Выдержка | 4 | 10 | 0 | 2 | 5 | 8 | 10 | |||
| Компетентность в принятии решений | 4 | 10 | 0 | 2 | 5 | 8 | 10 | |||
| 100 | 250 | |||||||||
| Производственный опыт и ответственность | 25 | 250 | Стаж профессиональной деятельности | 30 | 75 | 0 | 8 | 20 | 50 | 75 |
| Профессиональная ответственность | 10 | 25 | 0 | 5 | 15 | 20 | 25 | |||
| Навыки решения типовых задач | 10 | 25 | 0 | 5 | 15 | 20 | 25 | |||
| Умение предусматривать последствия принимаемых решений | 10 | 25 | 0 | 5 | 15 | 20 | 25 | |||
| Способность урегулировать претензии клиента после его возвращения из тура | 10 | 25 | 0 | 5 | 15 | 20 | 25 | |||
| Опыт работы автономно | 10 | 25 | 0 | 5 | 15 | 20 | 25 | |||
| Опыт работы в команде | 6 | 15 | 0 | 3 | 7 | 12 | 15 | |||
| Связи и контакты | 6 | 15 | 0 | 3 | 7 | 12 | 15 | |||
| Стабильность работы | 4 | 10 | 0 | 2 | 5 | 8 | 10 | |||
| Эмоциональная выносливость | 4 | 10 | 0 | 2 | 5 | 8 | 10 | |||
| 100 | 250 | |||||||||
| Готовность работать | 25 | 250 | Эффективность работы | 30 | 75 | 0 | 8 | 20 | 50 | 75 |
| Любовь к своему делу | 14 | 35 | 0 | 5 | 15 | 25 | 35 | |||
| Не останавливаться на достигнутом | 10 | 25 | 0 | 5 | 15 | 20 | 25 | |||
| Инициативность | 10 | 25 | 0 | 5 | 15 | 20 | 25 | |||
| Целеустремленность | 10 | 25 | 0 | 5 | 15 | 20 | 25 | |||
| Готовность работать сверхурочно | 10 | 25 | 0 | 5 | 15 | 20 | 25 | |||
| Предприимчивость | 6 | 15 | 0 | 3 | 7 | 12 | 15 | |||
| Готовность идти на риск | 6 | 15 | 0 | 3 | 7 | 12 | 15 | |||
| Исполнительность | 4 | 10 | 0 | 2 | 5 | 8 | 10 | |||
| 100 | 250 | |||||||||
| Персональные характеристики | 25 | 250 | Личное обаяние | 14 | 35 | 0 | 5 | 15 | 25 | 35 |
| Внешний вид | 12 | 30 | 0 | 5 | 15 | 25 | 30 | |||
| Общительность | 12 | 30 | 0 | 5 | 15 | 25 | 30 | |||
| Корректность поведения | 10 | 25 | 0 | 5 | 15 | 20 | 25 | |||
| Коммуникабельность | 10 | 25 | 0 | 5 | 15 | 20 | 25 | |||
| Решительность и настойчивость | 8 | 20 | 0 | 4 | 10 | 17 | 20 | |||
| Уверенность в себе | 6 | 15 | 0 | 3 | 7 | 12 | 15 | |||
| Эрудиция | 6 | 15 | 0 | 3 | 7 | 12 | 15 | |||
| Аккуратность | 6 | 15 | 0 | 3 | 7 | 12 | 15 | |||
| Самокритика | 6 | 15 | 0 | 3 | 7 | 12 | 15 | |||
| Здоровье | 6 | 15 | 0 | 3 | 7 | 12 | 15 | |||
| Чувство юмора | 4 | 10 | 0 | 2 | 5 | 8 | 10 | |||
| 100 | 250 | |||||||||
| Всего | 100 | 1000 | 1000 | |||||||
На условном примере туристского предприятия покажем работу данной модели. Предположим, что руководитель отдела продаж решил оценить работу своих сотрудников — менеджеров по продажам турпродукта. Для этого он разработал аттестационную таблицу, состоящую из четырех критериев. Каждый критерий представлен определенным набором признаков, которые оцениваются дискретной шкалой, содержащей пять уровней (от 1 — "практическое отсутствие" до 5 — "превосходно"). Чем больше вводится признаков, характеризующих каждый критерий, и чем больше уровней имеет оценочная шкала, тем выше адекватность модели и тем точнее можно оценить деятельность сотрудника. Весовые коэффициенты критериев Rj устанавливаются так, чтобы общая сумма всех весов была равна 100% и 1000 баллам (
=100%,
=1000 баллов), весовые коэффициенты признаков rp определяются:
= Rj в баллах и
= 100%. По таблице определяется количество баллов, которое может набрать каждый сотрудник, и общая сумма баллов сотрудников всего подразделения. Разделив фонд оплаты труда (ФОТ), выделяемого подразделению, на общую сумму баллов, получим цену (стоимость) одного балла. Отсюда легко можно найти оплату каждого сотрудника, перемножив цену балла на набранное количество баллов у каждого сотрудника. Такой подход ставит оплату труда специалиста в прямое соответствие с его индивидуальными качествами и тем вкладом, который он вносит в результат деятельности (подразделения) предприятия.
















