99812 (613940), страница 4
Текст из файла (страница 4)
Бухгалтерия
Плановый отдел
ОТЗ
Отдел кадров
Генеральный директор
Главный инженер
Технический отдел
Энергосиловой отдел
Ремонтно-механический цех
Коммерческий директор
Икорно-балычный цех
Образцовский, Ниновский цехи обработки
Цех автотранспорта и ППР
Отдел МТС
Склады
Зам.директора по производству
Производственный отдел
Цех приема и транспортировки рыбы
Консервный ж/баночный цех
Юрисконсульт
Канцелярия
Рисунок 3 - Организационная схема управления предприятием
3.2 Анализ и проблемы организации контроля исполнения документов
В наше время динамичных перемен в хозяйственной и социальной жизни общества актуален вопрос автоматизации документооборота в любых подразделениях. В программе информатизации каждого из них в качестве одной из основных целей указано создание информационной системы, обеспечивающей формирование и интеграцию ресурсов, необходимых для управления социально-экономическими процессами. В результате реализации программы должна быть создана эффективная информационная система, обеспечивающая возможность принятия оптимальных управленческих решений на всех уровнях, позволяющая повысить качество и оперативность реализации принимаемых решений.
Практически все процессы управления предприятием вплотную связаны с теми или иными документами. Для эффективного развития бизнеса компании необходимо управление документами на протяжении всего их жизненного цикла — от создания до списания в архив.
В процессе управления документами возникают различные проблемы. Среди общих проблем управления документированной информацией в организациях можно выделить:
-
большое количество документов;
-
большое количество сотрудников, работающих с документами (бумажными и электронными);
-
сложные схемы согласования документов;
-
территориальная распределенность подразделений;
-
отсутствие информации об исполнении в реальном времени;
-
поиск документов в рамках организации затруднен из-за децентрализованной регистрации и хранения.
Сегодня на большинстве российских промышленных предприятий эти операции (закрытие счетов, формирование затрат и финансового результата) осуществляют ежемесячно, т.е. плановый отдел предприятия определяет на месяц выпуск продукции, затраты и финансовый результат, а затем рассчитывает фактические данные и сравнивает с плановыми.
Недостаток этой системы — неоперативность. Закрытие счетов, расчет затрат и финансового результата отнимает у бухгалтерии столько времени, что обычно фактическую смету затрат получают к 20-му числу следующего месяца. Это значит, что, принимая решение, руководитель вынужден оперировать данными двухмесячной давности и больше полагаться на свою интуицию. Оперативно может быть предоставлена только информация об объеме выпущенной продукции (ежедневная сводка из цеха) и о движении денег на расчетном счете (платежные поручения и выписки поступают в финансовый отдел ежедневно).
Вышесказанное делает необходимым создание системы обеспечения руководителей предприятия оперативной информацией о выручке и затратах. Создание такой системы — важная задача службы контроллинга: руководители должны получать информацию о затратах чаще, чем раз в месяц. Для этого необходимо навести порядок в информационных потоках предприятия.
Приведенная выше ситуация с обеспечением руководителей предприятия оперативной информацией обусловлена недостатками организации информационных потоков. Среди типичных недостатков системы информационных потоков российских предприятий следует назвать:
-
дублирование предоставляемой информации;
-
отсутствие релевантной (существенной) информации;
-
отсутствие однозначного распределения ответственности за документы;
-
несвоевременность предоставления информации;
-
информация может не доходить до адресата;
-
после получения информации могут потребоваться уточнения.
Важной задачей предприятия становится совершенствование системы информационных потоков, изменение алгоритмов прохождения документов, автоматизация передачи информации.
Система информационных потоков предприятия должна органично встраиваться в общую систему информационных потоков предприятия, иначе произойдет отторжение сотрудниками предприятия навязанной им схемы.
Необходим анализ функционирования существующей на предприятии системы информационных потоков на наличие «узких мест», лишних звеньев (для этого у организации должны быть необходимые полномочия). Внедрение системы информационных потоков приводит к перестройке и оптимизации системы информационных потоков — всего экономического документооборота предприятия.
Информация, которая собирается для обработки и анализа, должна отвечать следующим требованиям:
-
своевременности, т.е. информация по затратам, выручке, прибыли должна поступать тогда, когда еще имеет смысл ее анализировать;
-
достоверности;
-
релевантности, т.е. информация должна помогать принимать решения;
-
полезности (эффект от использования информации должен перекрывать затраты на ее получение);
-
полноте, т.е. не должно быть упущений;
-
понятности, т.е. информация не должна требовать «расшифровки»;
-
регулярности поступления.
Система контроллинга решает свои задачи и в области автоматизации на предприятии. Трудоемкость обработки детализированной информации по центрам затрат огромна, вручную ее обрабатывать сложно. Экономисты цехов (филиалов, складов, магазинов) сразу требуют автоматизировать их труд, так как для них работа в системе контроллинга — дополнительная нагрузка даже в том случае, если сбор плановой и фактической информации происходит раз в месяц. Если информация собирается раз в неделю, то подразделения физически не успеют обработать и предоставить информацию службе контроллинга, которая в свою очередь не будет успевать сводить все данные по предприятию. Поэтому если автоматизируется обработка проводок и сальдо по счетам или начисление амортизации, или расчет заработной платы, точно так же целесообразно автоматизировать и контроллинговую работу.
Для создания системы информационных потоков необходимо:
-
определить структуру информации, которую необходимо предоставлять;
-
проанализировать существующий на предприятии документооборот;
-
разработать новую систему документооборота.
Структура информации включает в первую очередь классификацию доходов и видов затрат по объектам калькуляции (по подразделениям, продуктам, договорам).
В процессе анализа информационных потоков предприятия служба контроллинга изучает процессы возникновения, движения и обработки информации, а также направленность и интенсивность документооборота на предприятии.
Цель анализа информационных потоков — выявление точек дублирования, избытка и недостатка информации, причин ее сбоев и задержек.
Наиболее распространенный и, по-видимому, самый практичный метод анализа информационных потоков — составление графиков информационных потоков. Для построения графиков информационных потоков следует знать (или выработать самим) определенные правила их составления и условные обозначения отдельных элементов.
Каждый информационный поток — единичное перемещение информации — имеет следующие признаки:
-
документ (на чем физически содержится информация);
-
проблематику (к какой сфере деятельности предприятия относится информация: к закупкам, к сбыту продукции, к закрытию месяца и получению сводных затрат, к планированию и т.д.);
-
исполнителя (человека, который эту информацию передает);
-
периодичность (частота передачи: ежемесячно, ежеквартально, ежедневно).
На предприятии выделяют два уровня детализации информационных потоков:
-
на уровне предприятия детализация производится до уровня цеха (подразделения), т.е. информация передается между цехами и службами предприятия;
-
на уровне цеха (подразделения) предприятия детализация производится до уровня рабочего места, т.е. информация передается между работниками цеха и связанных с цехом служб.
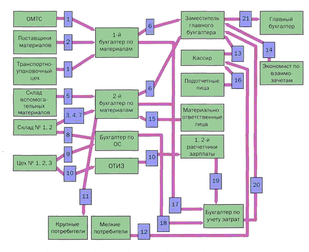
Пример графика информационных потоков приведен на рисунке 4.
Рисунок 4 - Информационные потоки в бухгалтерии предприятия
К графику информационных потоков прилагают расшифровку информационных связей на предприятии или в подразделении (таблица 1).
Составленный график информационных потоков имеет существенный недостаток — большое количество информационных связей затрудняет его чтение и анализ, но именно анализ информационных потоков и являлся целью составления графика. Поэтому целесообразно разрабатывать графики, изображающие не статические связи между отделами, а поток документов, связанный с выполнением какой-то определенной рабочей задачи. Составление таких графиков связано с теорией реинжиниринга бизнес-процессов. (Бизнес-процесс — это последовательность работ, направленных на решение одной из задач предприятия, например, материально-технического снабжения, планирования. Реинжиниринг бизнес-процессов занимается анализом и оптимизацией бизнес-процессов для достижения целей предприятия.)
Таблица 1 - Описание информационных связей предприятия
| № и вид документа | Периодич- ность (раз в месяц) | Исполнитель | Получатель |
| Закупка и расходование материалов | |||
| 1. Товарно-транспортные накладные | 200 | ОМТС, транспортно-упаковочный цех | 1-й бухгалтер по материалам |
| 2. Счета-фактуры | 150 | Поставщики | 1-й бухгалтер по материалам |
| 3. Приходные ордера на запчасти | 30 | Склад № 1 | 2-й бухгалтер по материалам |
| 4. Накладные по запчастям | 40 | Склад № 2 | 2-й бухгалтер по материалам |
| 5. Лимитно-заборные карты | 30 | Склад вспомогательных материалов | 2-й бухгалтер по материалам |
| 6. Журнал-ордер № 6, журнал-ордер № 10 | 1 | 1, 2-й бухгалтеры по материалам | Заместитель главного бухгалтера |
| Закупка и расходование ГСМ | |||
| 7. Требования по ГСМ | 100 | Склад № 1 | 2-й бухгалтер по материалам |
| Покупка ОС | |||
| 8. Приходные ордера на ОС | 5 | Склады № 1,2 | Бухгалтер по ОС |
| 9. Акт о ликвидации ОС | 5 | Цеха завода | Бухгалтер по ОС |
| Начисление заработной платы | |||
| 10. Табели | 180 | Цеха завода | 1-й расчетчик |
| 220 | 2-й расчетчик | ||
| Реализация продукции | |||
| 11. Счета на предоплату | 40 | Крупные потребители | 1-й бухгалтер по материалам |
| 12. Приходные ордера | 120 | Мелкие потребители | Кассир |
| 13. Приходные ордера | 120 | Кассир | Заместитель главного бухгалтера |
| 14. Акт о взаимозачете | 10 | Экономист по взаимозачетам (фин. отдел) | Заместитель главного бухгалтера |
| Работа с подотчетными лицами и материально-ответственными лицами | |||
| 15. Договоры с материально-ответственными лицами | 30 | Материально-ответств. лица | 2-й бухгалтер по материалам |
| 16. Расходные ордера, авансовые отчеты | 30 | Подотчетные лица | Кассир |
| Определение затрат и закрытие месяца | |||
| 17. Материальные ведомости | 1 | 1, 2-й бухгалтеры по материалам | Бухгалтер по учету затрат |
| 18. Амортизационная ведомость | 1 | Бухгалтер по ОС | Бухгалтер по учету затрат |
| 19. Своды по зарплате | 1 | 1-й расчетчик | Бухгалтер по учету затрат |
| 20. Ведомость по затратам | 1 | Бухгалтер по учету затрат | Заместитель главного бухгалтера |
| 21. Сведение баланса и определение финансового результата | 1 | Заместитель главного бухгалтера | Главный бухгалтер |
Рисунок 5 - График бизнес-процесса материально-технического снабжения
















