85653 (612538)
Текст из файла
Кафедра высшей математики
Курсовая работа
по линейной алгебре и аналитической геометрии
на тему:
Исследование кривых и поверхностей второго порядка
Дубна, 2002
Оглавление
ВВЕДЕНИЕ
ИССЛЕДОВАНИЕ КРИВОЙ ВТОРОГО ПОРЯДКА
Теоретическая часть
Практическая часть
ВЫВОД
ИССЛЕДОВАНИЕ ФОРМЫ ПОВЕРХНОСТИ ВТОРОГО ПОРЯДКА
Теоретическая часть
Практическая часть
ВЫВОД
СПИСОК ИСПОЛЬЗУЕМОЙ ЛИТЕРАТУРЫ
Введение
Цель
-
Целью данной курсовой работы является исследование кривой и формы поверхности второго порядка. Закрепление полученных теоретических знаний и практических навыков по изучению и анализу свойств кривых и поверхностей второго порядка.
2. Ознакомление с пакетами программ Microsoft® Word и Microsoft® Excel.
Постановка задачи
I. Для данного уравнения кривой второго порядка:
-
Определить тип данной кривой с помощью инвариантов.
-
Привести уравнение кривой к каноническому виду, применяя преобразования параллельного переноса и поворота координатных осей.
-
Найти фокусы, директрисы и ассимптоты данной кривой (если они есть).
-
Построить каноническую систему координат и данную кривую в общей системе координат.
II. Для данного канонического уравнения поверхности второго порядка:
-
Исследовать форму поверхности методом сечений плоскостями, построить линии, полученные в сечениях;
-
Построить поверхность в канонической системе координат.
Исследование кривой второго порядка
Теоретическая часть
Пусть кривая Г задана в декартовой прямоугольной системе координат xOy уравнением:
. (1.1)
Если хотя бы один из коэффициентов
отличен от нуля, то кривую Г называют кривой второго порядка.
Теорема 1. Для произвольной кривой второго порядка Г существует такая декартова прямоугольная система координат XOY, что в этой системе кривая Г имеет уравнение одного из следующих канонических видов:
1)
, а b > 0 — эллипс,
2)
— мнимый эллипс,
3)
— две мнимые пересекающиеся прямые
(точка),
4)
— гипербола,
5)
— две пересекающиеся прямые,
6)
— парабола,
7)
— две параллельные прямые,
8)
— две мнимые параллельные прямые,
9)
— две совпадающие прямые.
В этих уравнениях a, b, p — положительные параметры.
Систему координат XOY назовем канонической системой координат, а систему координат xOy — общей системой координат.
Классификация кривых второго порядка
В зависимости от значения инварианта
принята следующая классификация кривых второго порядка:
-
если
кривая второго порядка Г называется кривой эллиптического типа. -
если
кривая второго порядка Г называется кривой параболического типа. -
если
кривая второго порядка Г называется кривой гиперболического типа.
Кривая второго порядка Г называется центральной, если
. Кривые эллиптического и гиперболического типа являются центральными кривыми.
Центром кривой второго порядка Г называется такая точка плоскости, по отношению к которой точки этой кривой расположены симметрично парами. Точка
является центром кривой второго порядка, определяемой уравнением (1.1), в том и только в том случае, когда ее координаты удовлетворяют уравнениям:
(2.1)
(2.1)
Определитель этой системы равен
. Если
, то система имеет единственное решение. В этом случае координаты центра могут быть определены по формулам:
,
. (2.2)
Из теорем 1 и 2 получается следующая классификация кривых второго порядка с помощью инвариантов:
1) эллипс
2) мнимый эллипс
3) две мнимые пересекающиеся прямые (точка)
4) гипербола
5) две пересекающиеся прямые
(2.3)
6) парабола
7) две параллельные прямые
8) две мнимые параллельные прямые
9) две совпадающие прямые
Практическая часть
Дано:
Определить тип кривой с помощью инвариантов в зависимости от β:
Вычислим инварианты:
-
Если
, то имеем линии эллиптического типа
Этих β будет эллипс
При
При
-
Если
то пишем линии параболического типа, при этом, чтобы была парабола
-
Если
, то получаем линии гиперболического типа.
При
гипербола
При
корней нет, т.е. таких двух пересекающихся прямых, не существует.
| Значение |
|
|
|
|
|
| Тип кривой | Мнимая точка | Точка | Эллипс | Парабола | Гипербола |
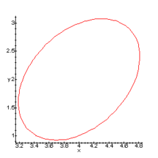
Исследуем кривую при β=0 , тогда получим:
Сперва повернём на угол φ:
Найдём угол φ,такой чтобы коэффициент при
был равен 0:
Пусть
Сгруппируем члены уравнения и дополним до полного квадрата:
Произведём перенос системы координат:
координаты нового центра O системы координат
т.е. мы правильно определили каноническое уравнение
Определим фокус
эллипс.
Расстояние между
найдём по:
В системе координат
Эксцентрический эллипс
Директрисы
Вывод
Исследовав общее уравнение кривой второго порядка и приведя его к каноническому виду, мы установили, что данная кривая — эллипс. Мы получили каноническое уравнение гиперболы при помощи преобразований параллельного переноса и поворота координатных осей.
Исследование формы поверхности второго порядка
Теоретическая часть
Поверхностью второго порядка S называется геометрическое место точек, декартовы прямоугольные координаты которых удовлетворяют уравнению вида:
,
где по крайней мере один из коэффициентов
отличен от нуля.
Уравнение (3.1) называют общим уравнением поверхности второго порядка S, а систему координат Oxyz называют общей системой координат.
Теорема: Для произвольной поверхности S, заданной общим уравнением существует такая декартова прямоугольная система координат
что в этой системе поверхность S имеет уравнение одного из следующих семнадцати канонических видов.
1)
— эллипсоид,
2)
— мнимый эллипсоид,
3)
— однополостный гиперболоид,
4)
— двуполостный гиперболоид,
5)
— конус,
6)
— мнимый конус (точка),
7)
— эллиптический параболоид,
8)
— гиперболический параболоид,
9)
— эллиптический цилиндр,
10)
— мнимый эллиптический цилиндр,
11)
— две мнимые пересекающиеся плоскости (ось
O'Z),
12)
— гиперболический цилиндр,
13)
— две пересекающиеся плоскости,
14)
— параболический цилиндр,
15)
— две параллельные плоскости,
16)
— две мнимые параллельные плоскости,
17)
— две совпадающие плоскости (плоскость XOZ).
В выше перечисленных уравнениях a, b, c, p — положительные параметры. Систему координат
называют канонической.
Исследование формы поверхности второго порядка методом сечения плоскостями
Если дано каноническое уравнение поверхности S, то представление о поверхности можно получить по форме линий пересечения ее плоскостями:
Z = h — параллельными координатной плоскости XO'Y,
X = h — параллельными координатной плоскости YO'Z,
Y = h — параллельными координатной плоскости XO'Z.
Практическая часть
Дано:
;
Это эллипсоид в прямоугольной декартовой системе координат Oxyz, где оси OX, OY, OZ — оси симметрии.
-
Рассмотрим линии
плоскостями =h (h=const):
(1)
Плоскость Z=h параллельна плоскости Oxy.
Уравнения проекций
на Oxy имеют вид:
Если
, то
, и тогда поделим обе части уравнения на
, получим:
Это уравнение эллипсов с полуосями
,
; увеличивающиеся с уменьшением
, центр эллипса (0;0;h)
При различных h имеем:
Если
, тогда
и значит линии
удовлетворяющих уравнению(1) нет.
-
Рассмотрим
полученные в сечениях эллипсоида плоскостями X=h:
(2)
Уравнение проекций
на YOZ.
Это уравнение эллипсов с полуосями
,
;
Если
, то a=3, b=2, и
Если
, тогда мы получаем семейство эллипсов:
,
;
,
;
Если
, тогда
— это уравнение точки с координатами (h;0;0).
Если
, тогда
и значит линии
удовлетворяющих уравнению (2) нет.
3. Рассмотрим
полученные в сечениях эллипсоида плоскостями Y=h:
(3)
Уравнения эллипсов, проекций
на YOZ и имеют центры (0;h;0).
Полуоси
,
Если
, тогда
, уравнение точек с координатами (0;h;0).
Если
, тогда мы получаем семейство эллипсов:
,
;
,
;
Если
, тогда
и значит линии
удовлетворяющих уравнению (3) нет.
Построим однополостный гиперболоид
в канонической системе координат
проанализировав уравнение поверхности и результаты исследования методом сечения ее плоскостями.
Вывод
Проанализировав уравнение эллипсоида
, получили некоторые представления о форме эллипсоида.
Из уравнения следует, что оси OX, OY, OZ — оси симметрии, плоскости XOY, YOZ, XOZ — плоскости симметрии.
Рассекая поверхность плоскостями y=h, z=h, x=h, в сечениях имеем эллипсы, наибольшие из которых получаются в плоскостях x=0, y=0, z=0, полуоси их уменьшаются с увеличением
, вершины эллипсов имеют координаты
по оси X;
по оси Y;
по оси Z.
Список используемой литературы
-
Копылова Т. В. Конспект лекций по линейной алгебре;
-
Копылова Т. В. Линейная алгебра. — Дубна: Международный университет природы, общества и человека «Дубна», 1996;
-
Ефимова Л. В., Демидович Б. П. Линейная алгебра и основы математического анализа. — М: Наука, 1993.
Характеристики
Тип файла документ
Документы такого типа открываются такими программами, как Microsoft Office Word на компьютерах Windows, Apple Pages на компьютерах Mac, Open Office - бесплатная альтернатива на различных платформах, в том числе Linux. Наиболее простым и современным решением будут Google документы, так как открываются онлайн без скачивания прямо в браузере на любой платформе. Существуют российские качественные аналоги, например от Яндекса.
Будьте внимательны на мобильных устройствах, так как там используются упрощённый функционал даже в официальном приложении от Microsoft, поэтому для просмотра скачивайте PDF-версию. А если нужно редактировать файл, то используйте оригинальный файл.
Файлы такого типа обычно разбиты на страницы, а текст может быть форматированным (жирный, курсив, выбор шрифта, таблицы и т.п.), а также в него можно добавлять изображения. Формат идеально подходит для рефератов, докладов и РПЗ курсовых проектов, которые необходимо распечатать. Кстати перед печатью также сохраняйте файл в PDF, так как принтер может начудить со шрифтами.
кривая второго порядка Г называется кривой эллиптического типа.
кривая второго порядка Г называется кривой параболического типа.
кривая второго порядка Г называется кривой гиперболического типа.
то пишем линии параболического типа, при этом, чтобы была парабола















