50410 (610115), страница 2
Текст из файла (страница 2)
Пользователями баз данных являются руководители верхнего уровня, работники отдела кадров и бухгалтерии. В любой организации составляются штатное расписание, которое запланировано для работы.
4.2 Концептуальное проектирование
База данных является моделью части реального мира, которая представляет интерес для данного исследования. Часть реального мира, модель которой разрабатывается, называется предметной областью. Полнота описания предметной области зависит от целей создаваемой информационной системы. Для описания предметной области может использоваться естественный язык, но его использование имеет много недостатков. Наиболее важные – громоздкость описания, неоднозначность трактовки. Поэтому для этих целей используются формализованные языковые средства. Формализованное описание предметной области является концептуальной моделью.
Основными компонентами концептуальной модели являются:
-
Данные, циркулирующие в данной предметной области;
-
Описание классов, объектов предметной области и связей между ними;
-
Описание информационных потребностей пользователей.
Среди методов концептуального моделирования наибольшей популярностью пользуется ER-моделирование. ER-модель представляет собой графическое описание предметной области в терминах «объект-свойство-связь». Основными понятиями модели являются класс объектов (совокупность объектов, обладающих одинаковым набором свойств), свойства (атрибуты объекта) и связи (зависимость между атрибутами классов объектов), а так же класс принадлежности является обязательным, если все экземпляры этого класса обязательно участвуют в рассматриваемой связи, в противном случае класс принадлежности является необязательным.
Для представления классов, экземпляров классов и связей между ними используются графические средства:
-
Диаграммы ER-экземпляров;
-
ER-диаграммы.
Диаграмма (Рис.2) показывает, какую конкретную должность занимает каждый из работников. При этом связь М:1 (многие - к одному) указывает, что одну должность может занимать несколько работников, а класс принадлежности О-О (обязательный-обязательный) показывает, что каждый должность должна быть занята работниками.
Рис. 2. Диаграмма ER-экземпляров
На рисунке 3 представлена диаграмма ER-типа, соответствующая рассмотренной диаграмме ER-экземпляров.
Рис.3. Диаграмма ER-типа
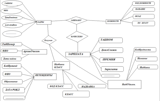
Пример концептуальной модели данных предметной области представлен на рисунке 4.
Рис. 4. Концептуальная модель предметной области
4.3 Разработка даталогической и физической моделей данных
Даталогическая модель базы данных является моделью логического уровня и строится для конкретной СУБД, в среде, в которой проектируется база данных, в данном случае это СУБД Access.
При даталогическом моделировании необходимо спроектировать структуру таблиц с учетом требований к реляционным моделям в среде СУБД Access.
Обычно исходная реляционная модель формируется из ER-модели путем преобразования классов объектов и процессов в самостоятельные отношения – таблицы.
В результате моделирования может быть получена реляционная модель следующего вида:
КАДРЫ (Табельный номер, Фамилия, Имя, Отчество, Дата Рождения, Образовании)
Должность (Код Должности, Название, Оклад, По Штату)
Зарплата (ТабНомер, Фамилия, Имя, Отчество, Оклад, ДоплСложн, ДоплУдален, НадбКласс, Премия, НазваниеДолжн, Зарплата)
ДоплатаСложность (КодСложн, Название, Надбавка)
ДоплУдаленность (КодВредности, Название, Надбавка)
Архив Удаленных (ТабНомер, Фамилия, Имя, Отчество, Дата Найма)
НадбавкаКласс (КодКласс, Класс, Надбавка)
Претенденты (КодПретед, ФИО, Образование, ДатаРождения, Адрес, На должность)
На следующем этапе реализуется физическая модель в СУБД Access. Создаются таблицы классов объектов с соответствующими типами данных и свойствами полей (Рис.5).
Рис.5. Структура таблиц с типами данных
С помощью инструментальных средств в окнах Схема данных и Изменение связей устанавливаются связи между полями таблиц (Рис.6.1 и Рис. 6.2).
Рис. 6.1. Схема данных
Рис. 6.2. Установка связи «один-ко-многим»
При формировании таблиц следует рационально использовать внешнюю память. Для этого указываем Размер поля необходимый для нашего случая 20 символов, а не 50 (Рис.7).
Рис.7. Размер текстового поля «Название»
5. Загрузка данных
После создания всех полей и определения их свойств в таблицу можно вводить информацию. Для этого необходимо войти в режим таблицы. Новая таблица Access состоит из одной пустой записи. Чтобы её заполнить, необходимо ввести несколько строк с данными.
После ввода данных пустая запись смещается в конец таблицы. На листе данных активная запись обозначается треугольным маркером, а пустая - звездочкой.
Для обозначения записи, в которой выполняется ввод, используется изображение карандаша. Все маркеры появляются в левой части листа данных.
Запись таблицы активизируется при выполнении на ней щелчка. Переходить от записи к записи и от поля к полю таблицы позволяют также клавиши управления курсором.
С помощью клавиш Tab и Enter можно перемещаться по полям слева направо, а посредством клавиш Shift+Tab – в обратном направлении.
В активном поле появляется мерцающий курсор ввода, свидетельствующий о том, что можно начинать ввод. Переход в другое поле расценивается программой как подтверждение ввода, выполненного в предыдущем поле.
После активизации любого поля записи в строке состояния появляется комментарий, который введен пользователем в поле Описание при составлении таблицы.
Также загрузка данных на этапе проектирования может производиться с помощью форм.
Довольно часто в таблицу вводятся некорректные данные. Чтобы избежать таких ошибок, можно задать условия и значения. Например, на рисунке 8 для ввода корректных данных используется маска ввода.
Рис. 8. Маска ввода для поля Дата Рождения
6. Разработка запросов и способы обработки данных запросами
6.1 Конструирование запросов, виды запросов
Запросы предназначены для отбора данных, которые удовлетворяют заданным критериям. В виде таблицы появляется временный набор записей. Здесь отображаются также записи, добавляемые, удаляемые или изменяемые в исходных таблицах.
В Access запросы делятся на QBE –запросы(Query By Example - запрос по образцу), параметры которых устанавливаются в окне конструктора запросов, и SQL-запросы (Structured Query Language – структурированный язык запросов), при которых применяются операторы и функции языка SQL. Access легко преобразовывает QBE –запрос в SQL-запрос, и наоборот.
В Access можно формировать запросы следующих видов:
-
Однотабличные запросы:
Допустим, что требуется получить данные из таблицы Кадры, Фамилии работников и дату найма (Рис.9).
Рис. 9. Однотабличный запрос
-
Многотабличные запросы:
Требуется узнать фамилии работников с окладами больше 4000 рублей (Рис.10).
Рис. 10. Многотабличный запрос
-
Запросы на создание таблиц:
Пусть для нашего предприятия необходимо создать таблицу, в которой была бы указана зарплата сотрудников со всеми надбавками и премиями (Рис.11).
Рис. 11. Фрагмент бланка запроса на создание таблицы Т-Зарплата
-
Запрос на добавление:
В таблицу Т-Должность добавим еще одну запись «Маляр» (Рис.12).
Рис. 12. Запрос на добавление записи в таблицу Т-Должность
-
Запрос на обновление:
Допустим, что при введении данных о сотрудниках была допущена ошибка. Имя программиста Иванова не Петр, а Иван. С помощью запроса на обновление исправим данную ошибку (Рис.13).
Рис.13. Запрос на обновление
-
Запрос на удаление:
Предположим, что произошло увольнение работника. Его данные были занесены в таблицу Т-АрхивУволенных. Теперь необходимо удалить запись о данном сотруднике из таблицы Т-Кадры (Рис.14).
Рис. 14. Запрос на удаление
6.2 Построитель выражений
Для формирования условий отбора, для создания выражений в вычисляемых полях удобно использовать Построитель выражений. В поле записи формируются выражения, в левой части нижней половины окна содержатся папки, открытие которых позволяет раскрыть содержание папки и вставлять объекты из следующей части в выражения. Перейти в окно построителя выражений можно, нажав кнопку Построитель на панели инструментов конструктора запросов или выбрав команду Построить в контекстно-зависимом меню. Вид окна построителя представлен на рис.15.
Рис.15. Построитель выражений
6.3 Использование групповых операций в запросах
Групповые операции позволяют выделять группы записей с одинаковыми значениями в указанных полях. Нажав на кнопку Групповые операции на панели инструментов, в бланке запроса появится дополнительная строка Групповая операция, позволяющая выполнять статистические операции со значениями конкретных полей.
Групповые операции используются в запросах на выборку. В запрос включаются поля, по которым надо произвести статистические вычисления.
Девять статистических функций, встроенных в Access:
Название Функция
Last Последнее значение в группе
First Первое значение в группе
Var Вариация значений поля
StDev Стандартное отклонение величин ноля от среднего
Count Число значений поля в группе без учета пустых значений
Мах Максимальное значение
















