50387 (610105), страница 3
Текст из файла (страница 3)
Для создания web-приложения был выбран современный подход – использование технологий ASP.NET 2.0. Для решения поставленной задачи была разработана, описанная далее, гибкая трехуровневая система на основе технологии ASP.NET.
2.3 Среда разработки Visual Studio 2008
При разработке программного обеспечения корпорация Microsoft уделяет большое внимание тому, чтобы его могли в полной мере использовать разные категории пользователей. Расширение линейки продуктов призвано ответить на уникальные запросы всех заинтересованных групп – любителей и студентов, профессиональных разработчиков и IT-профессионалов, архитекторов IT-систем предприятий. Продукты Visual Studio 2008 и .NET Framework 2.0 позволяют разработчикам и командам разработчиков создавать высокопроизводительные, защищенные и надежные решения, используя готовую платформу разработки. Возможности Visual Studio 2008 включают в себя такие наборы инструментов, как Visual Studio Team System – расширяемую платформу разработки приложений на протяжении всего жизненного цикла приложения, которая позволяет предоставлять сервисно-ориентированные решения для обеспечения совместной работы между командами разработчиков [10].
В качестве среды разработки был выбран мощнейший инструмент – Visual Studio 2008, оболочка .NetFramework 2.0.
Разработчики часто сталкиваются с многочисленными проблемами по обработке информации; например, с потребностью в более быстрых и основанных на управлении данными решениях, с потребностью увеличить производительность и мобильность штата разработчиков, а также с настойчивыми требованиями уменьшить общий бюджет отдела информационных технологий, увеличивая инфраструктуру в соответствии со строго возрастающими требованиями. Microsoft SQL Server 2008 призван помочь справиться с этими проблемами. MS SQL Server 2008 представляет собой интегрированное решение по управлению и анализу данных, которое помогает:
-
строить, развертывать и управлять промышленными приложениями, которые являются более безопасными, масштабируемыми и надежными.
-
увеличивать продуктивность информационных технологий, уменьшая сложность построения, развертывания и управления приложениями.
-
разделять данные между платформами, приложениями и устройствами для облегчения соединения внутренних и внешних систем.
-
контролировать стоимость, не жертвуя качеством выполнения, доступностью, масштабируемостью и безопасностью.
Исходя с выше перечисленных достоинств MS SQL Server 2008, в качестве сервера базы данных был выбран именно этот продукт.
Таким образом, выдвигаются такие требования к программному обеспечению для сервера:
-
Microsoft Windows Server 2003 SP2 или Windows XP SP2;
-
IIS 6.0 или выше;
-
SQL Server 2008;
-
Microsoft .NET Framework 2.0.
3 РАЗРАБОТКА СТРУКТУРЫ СИСТЕМЫ АВТОМАТИЗИРОВАННОГО ПОИСКА ОТДЕЛЕНИЙ И ТЕРМИНАЛОВ БАНКОВ
3.1 Проектирование программной системы
Современный мир, в котором движется все очень быстро, потеря времени может стоить очень дорого. Люди дорожат своим временем, средствами, учитывают тайм менеджмент и не хотят их тратить на поиски впустую.
Итак, перечислим сервисы которые будет предоставлять система:
-
Поиск банкоматов с отображением их на карте с учётом вашего текущего местоположения. Ваше текущее местоположение с помощью HTML5 Geolocation. Если Ваш браузер этого не поддерживает или Ваше местоположение не удалось точно определить, достаточно кликнуть на карте, что бы указать, где Вы находитесь и начать поиск;
-
Поиск магазинов, где Вы можете расплатиться с помощью банковских карт;
-
Поиск кафе, баров, ресторанов, где вы можете провести время, расплатившись без использования наличных средств;
-
Информация и статьи о банковских картах, их особенностях и способах оплаты.
После установления системы в первых пунктах поисковиков и наплыва большого количества пользователей, в систему будет внедрен одни из видов монетизации – мультимидийная (баннеры, контекстная реклама).
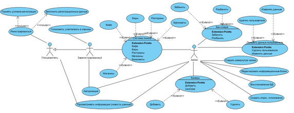
Для разграничения прав в системе было выделено классы пользователей представленные в таблице 1.1.
Таблица 1.1 – Классы пользователей
| Класс | Описание |
| Администратор |
|
| Пользователь | - Регистрироваться - Просматривать информацию (новости, данные) - Голосовать, участвовать в опросах - Авторизоваться - Воспользоваться системой поиска |
| Гость | - Регистрироваться - Просматривать информацию (новости, данные) |
3.2 Определение функциональной модели системы
На рисунке 3.1 представлена диаграмма вариантов использования разработанной системы. Модель вариантов использования представляет собой модель того, как разные классы пользователи взаимодействуют с системой для решения своих проблем или задач [11]. Модель вариантов использования описывает цели пользователей, взаимодействие между пользователями и системой и требуемое поведение системы для удовлетворения этих целей.
Рисунок 1.1 – Use Case диаграмма системы
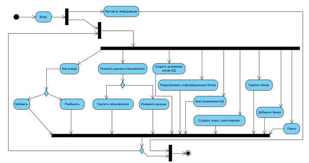
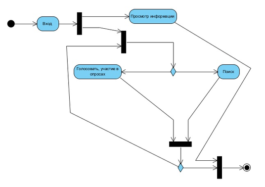
Для каждого класса пользователей разработана Activity диаграмма отображающая логику и последовательность переходов от одной деятельности к другой. Результат деятельности может привести к изменению состояния системы или возвращению некоторого значения. Activity диаграмма показана для каждого класса пользователей и представлена на рисунках 3.2a, 3.2b, 3.2c.
Рисунок 2.2a – Activity диаграмма (Администратор)
На рисунке 2.2a показана активность администратора, в процессе работы с программной системой.
Рисунок 2.2b – Activity диаграмма (Гость)
Рисунок 2.2c – Activity диаграмма (Пользователь)
Все перечисленные диограммы предназначены для визуального отображения основной архитектурыограммы. Модуль результатов обучения и статистики предназначен так же и для студентов.
Функциональная модель (IDEF) системы показывает, какие этапы жизненного цикла процесса поиска происходят в системе и как они зависят друг от друга [12]. Входными данными в систему являются: информация о лоакии банков, локация отделений банков. Выходные данные: местонахождение зап, обновленнашиваеммых данных относительно местанахождения пользователя.
4 ЗАЩИТА ИНФОРМАЦИИ В СИСТЕМЕ
Web-приложения – наиболее распространенные программные сервисы, доступные через интернет, поэтому они являются лакомым куском для всяких злоумышленников, желающих получить доступ к сети и похитить ценную информацию, испортить данные или как-то иначе скомпрометировать систему. Обеспечение безопасности Web-приложения – весьма серьезная задача, которой нужно уделять должное внимание на всех этапах – при проектировании, разработке, развертывании и эксплуатации.
Проектирование описываемой системы, было основано на нескольких ключевых принципах: все данные, вводимые в систему, считаются злонамеренными, область системы, доступная для атак, должна быть минимизирована. Эти универсальные принципы, начиная с этапа проектирования, гарантируют, что приложение будет защищено настолько, насколько это возможно.
Данное web-приложение было разработано и развернуто с помощью средств защиты, предоставляемых ASP.NET 2.0 и IIS 6.0.
IIS и ASP.NET служат основой для построения механизмов управления доступом, а ASP.NET 2.0 расширяет их возможности, предоставляя готовые прикладные блоки, которые можно использовать для быстрого развертывания таких механизмов.
На выходе механизм IIS-аутентификации всегда дает идентификацию для Windows, представляющую пользователя, от которого исходил запрос. В IIS доступны следующие встроенные типы аутентификации: Anonymous (анонимная), Integrated Windows (средствами Windows), Basic (базовая), Digest (по хэшу), Certificate Mapping (с сертификатами) и Microsoft Passport. Аутентификация подразумевает проверку подлинности клиентов по их учетным записям в домене. ASP.NET поддерживает три типа аутентификации: Windows (средствами Windows), Forms (на основе web-форм) и Passport.
В данной системе используется Forms-аутентификация, которая применяет схему аутентификации прикладного уровня, основанную на билетах. Такая схема предназначена для ASP.NET-приложений, которые не связывают со своими пользователями учетные записи Windows. Аутентификацию Forms применяется совместно с анонимной IIS-аутентификацией. Схема аутентификации системы для приложения задается в конфигурационном файле. На рисунке рисунок 4.1 представлена схема аутентификации данного приложения.
Рисунок 3.1 – Схема аутентификации
При аутентификации на основе форм, когда доступ к ресурсу, требующему аутентификации, отклоняется, пользователь переадресовывается на заранее заданный URL, указывающий на страницу входа. Это специальная ASP.NET-страница, в которой пользователь может ввести удостоверения (логин, пароль). Затем страница входа сверяет удостоверения с базой данных и с помощью класса System.Web.FormsAuthentication формирует зашифрованный билет аутентификации для клиента. Этим билетом может быть cookie или специальный большой двоичный объект, добавляемый к URL. При каждом последующем запросе клиент передает билет, и механизм аутентификации на основе форм автоматически обрабатывает его, генерируя идентификацию пользователя для данного запроса.
ASP.NET 2.0 предоставляет два компонента для работы с аутентификацией: сервис Membership и семейство элементов управления Login.
Сервис Membership, доступный через класс System.Web.Security.Membership, позволяет определить различные виды членства на сайте. Информацию о членах можно хранить в различных местах – в базах данных, текстовых файлах или даже в учетных записях Windows. Данная ситема использует в качестве хранилища базу данных. Конфигурировать членство можно индивидуально для каждого пользователя или на основе ролей с помощью сервиса Role Manager. Роли облегчают конфигурирование, так как можно создавать роли и потом добавлять пользователей к готовым ролям. На рисунке 4.2 представлена схема провайдера данной системы.
После определения идентификация пользователя, выдавшего запрос, принимаются решения, связанные с управлением доступом. В ASP.NET два встроенных механизма авторизации, управляющих доступом на уровне URL: File и URL.
В данной работе используется URL авторизация. При авторизации URL действуют правила управления доступом, задаваемые в конфигурационном файле, которые разрешают или запрещают доступ в зависимости от имени пользователя или ролей.
Рисунок 4.2 – Схема Membership провайдера
Правила управления доступом для авторизации URL задаются на уровне URL в конфигурационном разделе (рисунко 4.3).
Рисунок 4.3 – Схема авторизации
Важным моментом в обеспечении защиты web-приложения является отсутствие файлов, которые не планируется передавать клиентам. В описываемой системе такие файлы были удалены из физической структуры каталогов, начиная с самого верхнего каталога, помеченного в конфигурации IIS как Web-приложение (виртуальный каталог). Так как если файл не принадлежит Web-пространству имен, он не будет доступен при запросах к этому пространству. Так же отслеживаются файлы загружаемые в систему.
















