288386 (609907), страница 3
Текст из файла (страница 3)
for (int i = 0; i < l.GetLength(0); i++)
{
for (int j = 0; j < l.GetLength(1); j++)
{
l[i, j] = 1;
}
}
//заполнение матрицы
//для каждого рецептора(строчки)
//назначаетя только один а-элемент(столбец) со знаком + или -
for (int i = 0; i < xa.GetLength(0); i++)
{
xa[i, r.Next(aCount)] = (int)Math.Pow(-1, r.Next(1, 3));
}
}
///
/// Обучение персептрона
///
/// битмап для обучения
/// имя класса к ккоторому относиться изображение
public void Teach(Bitmap b, int classindex)
{
int[] x = new int[b.Height * b.Width];
int k = 0;
//Инициализация входных рецепторов
for (int i = 0; i < b.Width; i++)
{
for (int j = 0; j < b.Height; j++)
{
if (b.GetPixel(i, j) == Color.FromArgb(0, 0, 0))
x[k] = 1;
k++;
}
}
//Вектор сумм рецепторов
int[] sumx = new int[xa.GetLength(1)];
//Вектор выходов А-элементов
int[] outa = new int[xa.GetLength(1)];
//суммирование сигналов от рецепторов
for (int i = 0; i < xa.GetLength(1); i++)
{
for (int j = 0; j < xa.GetLength(0); j++)
{
sumx[i] += x[j] * xa[j, i];
}
//Если сумма больше нуля выход а элемента 1
if (sumx[i] > 0)
outa[i] = 1;
}
//изменение коэфициетов лямда
for (int i = 0; i < outa.Length; i++)
{
//Если а-элемент возбужден то изменяем лямды
if (outa[i] == 1)
{
//перебор всех классов
for (int j = 0; j < l.GetLength(0); j++)
{
//Увеличение на 1 лямд для класса который обучается
//и уменьшение для всех осатльных
if (classindex == j)
l[j, i]++;
else
l[j, i]--;
}
}
}
}
///
/// Распознавание изобржения
///
/// битмап изображения
/// имя класса к которому отнесено изображение
public string Recognize(Bitmap b)
{
int[] x = new int[b.Height * b.Width];
int k = 0;
//Инициализация входных рецепторов
for (int i = 0; i < b.Width; i++)
{
for (int j = 0; j < b.Height; j++)
{
if (b.GetPixel(i, j) == Color.FromArgb(0, 0, 0))
x[k] = 1;
k++;
}
}
//Вектор суммрецепторов
int[] sumx = new int[xa.GetLength(1)];
//Вектор выходов А-элементов
int[] outa = new int[xa.GetLength(1)];
//суммирование сигналов от рецепторов
for (int i = 0; i < xa.GetLength(1); i++)
{
for (int j = 0; j < xa.GetLength(0); j++)
{
sumx[i] += x[j] * xa[j, i];
}
//Если сумма больше нуля выход а элемента 1
if (sumx[i] > 0)
outa[i] = 1;
}
//Создание масива значений сумматоров
//каждый для отдельного класса
int[] sum = new int[l.GetLength(0)];
//Нахождение значений сумматоров для каждого класса
for (int i = 0; i < sum.Length; i++)
{
for (int j = 0; j < xa.GetLength(1); j++)
{
sum[i] += outa[j] * l[i, j];
}
}
//нахождение максимального значения сумматор
//именно оно соответствует распознанному классу
int max = sum[0];
int maxindex = 0;
for (int i = 1; i < sum.Length; i++)
{
if (max < sum[i])
{
max = sum[i];
maxindex = i;
}
}
//Возвращается имя класса с максимальным значением сумматора
return classes[maxindex];
}
///
/// Сериализация массива лямд(сохранение в файл) для сохранения обученяи персептрона
///
public void SerializeParams()
{
try
{
BinaryFormatter bf = new BinaryFormatter();
FileStream fs = new FileStream("l.dat", FileMode.Create);
bf.Serialize(fs, l);
fs.Close();
bf = new BinaryFormatter();
fs = new FileStream("xa.dat", FileMode.Create);
bf.Serialize(fs, xa);
fs.Close();
}
catch (Exception ex)
{
MessageBox.Show(ex.Message);
}
}
///
/// Десериализация массива лямд(чтение из файла)
///
public void DeserializeParams()
{
try
{
BinaryFormatter bf = new BinaryFormatter();
FileStream fs = new FileStream("l.dat", FileMode.Open);
l = (int[,])bf.Deserialize(fs);
fs.Close();
bf = new BinaryFormatter();
fs = new FileStream("xa.dat", FileMode.Open);
xa = (int[,])bf.Deserialize(fs);
fs.Close();
}
catch (Exception ex)
{
MessageBox.Show(ex.Message);
}
}
///
/// Подгонка битмапа по размеру и его бинаризация
///
/// входной битмап
/// новый размер битмапа
/// нормализованный битмап
public static Bitmap NormalizeBitmap(Bitmap b, Size sz)
{
//Подгонка размера
Bitmap inImg = new Bitmap(b, sz);
//Создание выходного битмапа на основе подогнанного
Bitmap outImg = new Bitmap(inImg);
//находим среднее значение яркости
int sum = 0;
for (int i = 0; i < outImg.Width; i++)
{
for (int j = 0; j < outImg.Height; j++)
{
Color cl = ((Bitmap)inImg).GetPixel(i,j);
sum += (cl.R + cl.G + cl.B) / 3;
}
}
int sredn = sum / (inImg.Width * inImg.Height);
//Просматриваем изображнеи и бинаризуем его
for (int i = 0; i < outImg.Width; i++)
{
for (int j = 0; j < outImg.Height; j++)
{
Color cl = ((Bitmap)inImg).GetPixel(i,j);
int gray = (cl.R + cl.G + cl.B) / 3;
if (gray > sredn)
outImg.SetPixel(i, j, Color.FromArgb(255, 255, 255));
else
outImg.SetPixel(i, j, Color.FromArgb(0, 0, 0));
}
}
return outImg;
}
///
/// Инверсия цвета битмапа
///
///
///
public static Bitmap InverseBitmap(Bitmap b)
{
Bitmap outImg = new Bitmap(b.Width, b.Height);
for (int i = 0; i < b.Width; i++)
{
for (int j = 0; j < b.Height; j++)
{
Color c = b.GetPixel(i,j);
outImg.SetPixel(i, j, Color.FromArgb(255 - c.R, 255 - c.G, 255 - c.B));
}
}
return outImg;
}
}
}
using System;
using System.Collections.Generic;
using System.Linq;
using System.Text;
using System.Drawing;
namespace WordSearcher
{
class Segmentation
{
///
/// Разбиение битмапа с текстоми на строки
///
/// исходный битмап
/// коллекция строк
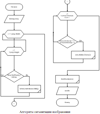
public static List GetStrings(Bitmap text)
{
List strs = new List();
List whiteLineIndexes = new List();
//Находим все белые горзонатльные линии на ихображении
//и запоминаем их индексы
for (int j = 0; j < text.Height; j++)
{
bool whiteLineFound = true;
for (int i = 0; i < text.Width; i++)
{
if (text.GetPixel(i, j) != Color.FromArgb(255, 255, 255))
{
whiteLineFound = false;
break;
}
}
if (whiteLineFound)
whiteLineIndexes.Add(j);
}
//Выделение строк между белыми несоседними линиями
for (int i = 0; i < whiteLineIndexes.Count-1; i++)
{
if (whiteLineIndexes[i + 1] - whiteLineIndexes[i] > 4)
{
strs.Add(text.Clone(
new Rectangle(
0,
whiteLineIndexes[i],
text.Width,
whiteLineIndexes[i + 1] - whiteLineIndexes[i]+1),
System.Drawing.Imaging.PixelFormat.Format24bppRgb));
}
}
return strs;
}
///
/// Получить список слов отдельной строки
///
/// битмап со строкой текста
/// спсиок слов строки
public static List GetStringWords(Bitmap str)
{
List words = new List();
List whiteLineIndexes = new List();
//Находим все белые вертикальные линии на изображении
//и запоминаем их индексы
for (int i = 0; i < str.Width; i++)
{
bool whiteLineFound = true;
for (int j = 0; j < str.Height; j++)
{
if (str.GetPixel(i, j).R < 100)
{
whiteLineFound = false;
break;
}
}
if (whiteLineFound)
whiteLineIndexes.Add(i);
}
//Ширина пробела
int spaceWidth = 0;
int sum = 0;
int n = 0;
//Вычисление ширины пробела
for (int i = 0; i < whiteLineIndexes.Count - 1; i++)
{
int d = whiteLineIndexes[i + 1] - whiteLineIndexes[i];
if (d > 1)
{
sum += d;
n++;
}
}
//Ширина пробела необходимо при дальнейшем выделении слов
//коэф. подобран вручную
spaceWidth = (int)Math.Round(sum * 0.45 / n + 0.1);
//начальная координата слова
int wordBegin = 0;
//конечная координат слова
int wordEnd = 0;
//флаг указывающий на то найденно ли начало слова или нет
//перволдится обратно в фолс после нахождения конца слова
bool wordFound = false;
//Счетчик ширины белой полоски
int whiteWidth = 0;
//Выделение слов
for (int i = 0; i < whiteLineIndexes.Count - 1; i++)
{
//если линии не соседние и флаг wordFound фолс т.е.
//слово еще не найдено
//запоминаем координату певрой линии это будет
//координатой началом слова
if ((whiteLineIndexes[i + 1] - whiteLineIndexes[i] > 1) &&
!wordFound)
{
//обнуление счетчика идущих подряд белыхз линий
whiteWidth = 0;
//флаг найденного слова в тру
wordFound = true;
//инициализируем начальную координату слова
wordBegin = whiteLineIndexes[i];
}
//инициализируем конечную координату слова
//если найдены не сосдение линии
//но не обрезаем битмап и не добавлям его в коллекцию
//т.к. необходисмо зделать проверку на ширину пробела
if ((whiteLineIndexes[i + 1] - whiteLineIndexes[i] > 1) &&
wordFound)
{
whiteWidth = 0;
wordEnd = whiteLineIndexes[i + 1];
}
//Если найденны соседние белые линии
//инкремируем счетчик белых линий и сравниваем ширину идущих подрд белых линий
//с ранее высчитаной средней шириной пробела
if (whiteLineIndexes[i + 1] - whiteLineIndexes[i] == 1)
{
whiteWidth++;
if ((whiteWidth >= spaceWidth) &&
(wordEnd - wordBegin > 1))
{
//Обрезаем и добавляем слово в коллекцию
words.Add(TrimBitmap(
str.Clone(
new Rectangle(
wordBegin,
0,
wordEnd - wordBegin + 1,
str.Height),
System.Drawing.Imaging.PixelFormat.Format24bppRgb)
)
);
//обнуляем счетчики
//и флаги
whiteWidth = 0;
wordFound = false;
wordBegin = 0;
wordEnd = 0;
}
}
}
return words;
}
///
/// Получить битмапы всех слов в тексте
///
/// битмап с текстом
/// коллекция всех слов в тексте
public static List GetWords(Bitmap text)
{
List strs = GetStrings(text);
List words = new List();
foreach (Bitmap str in strs)
{
foreach (Bitmap word in GetStringWords(str))
{
words.Add(word);
}
}
return words;
}
///
/// Обрезка белых полей вокруг изображения на битмапе
///
///
///
public static Bitmap TrimBitmap(Bitmap bmp)
{
int left = 0;
int right = 0;
int top = 0;
int bottom = 0;
bool go = true;
//проход сверху
for (int j = 0; (j < bmp.Height) && go; j++)
{
for (int i = 0; (i < bmp.Width) && go; i++)
{
if (bmp.GetPixel(i, j) != Color.FromArgb(255, 255, 255))
{
go = false;
top = j;
}
}
}
go = true;
//проход снизу
for (int j = bmp.Height - 1; (j >= 0) && go; j--)
{
for (int i = 0; (i < bmp.Width) && go; i++)
{
if (bmp.GetPixel(i, j) != Color.FromArgb(255, 255, 255))
{
go = false;
bottom = j;
}
}
}
go = true;
//проход слева
for (int i = 0; (i < bmp.Width) && go; i++)
{
for (int j = 0; (j < bmp.Height) && go; j++)
{
if (bmp.GetPixel(i, j) != Color.FromArgb(255, 255, 255))
{
go = false;
left = i;
}
}
}
go = true;
//проход спарва
for (int i = bmp.Width - 1; (i >= 0) && go; i--)
{
for (int j = 0; (j < bmp.Height) && go; j++)
{
if (bmp.GetPixel(i, j) != Color.FromArgb(255, 255, 255))
{
go = false;
right = i;
}
}
}
return bmp.Clone(new Rectangle(left, top, right - left + 1, bottom - top + 1), System.Drawing.Imaging.PixelFormat.Format24bppRgb);
}
}
}
ОПИСЬ ЛИСТОВ ГРАФИЧЕСКОЙ ЧАСТИ
Лист 1 – Схема приложения
Функциональная схема приложения
Лист 2 – Диаграмма классов
Лист 3 – Результаты работы программы.
Лист 4 – Схема алгоритма сегментации текста.















