49828 (609309)
Текст из файла
13
ВВЕДЕНИЕ
Целью курсового проектирования является развитие навыков работы по проектированию информационных систем и закрепление знаний, полученных за время изучения дисциплины «Организация баз данных и баз знаний».
Курсовой проект предусматривает создание многотабличной базы данных и набора функций и процедур, обеспечивающих интерфейс пользователя.
Выполнение курсового проекта предусматривает:
- составление схемы концептуальной модели данных,
- разработку структуры реляционной базы данных,
- разработку интерфейса пользователя,
- программирование задачи,
- составление контрольного примера,
- оформление пояснительной записки.
Задание на курсовое проектирование выдается в начале 8 семестра. Вариант задания выбирается по номеру студента и согласовывается с руководителем. Завершение курсового проектирование и его защита предусмотрена на 11-12 неделях.
-
АНАЛИЗ ПРЕДМЕТНОЙ ОБЛАСТИ
Проведем полный анализ предметной области «Спортивная программа». Эта область может быть описана следующими основными объектами и действиями, представляющими интерес с точки зрения различных групп пользователей.
Выделим эти объекты:
- Спортсмен
- Команда
- Тренер
- Награда
- Вид спорта
- Соревнование
- Телепередача
- Сюжеты
- Гость программы
Эти объекты имеют следующие информационные характеристики (атрибуты):
-
Объект «СПОРТСМЕН» (Ид_Спортсмен, ФИО, Страна, Адрес, Пол, СпортРазряд);
-
Объект «КОМАНДА» (Ид_Команда, Название, Страна);
-
Объект «ТРЕНЕР» (Ид_Тренер, ФИО, Адрес, Категория);
-
Объект «НАГРАДА» (Ид_Награда, ВидНаграды, ДатаВручения, Примечание);
-
Объект «ВИД_СПОРТА» (Ид_Спорта, Название, Описание);
-
Объект «СОРЕВНОВАНИЕ» (Ид_Соревнования, Название, Описание, МасштабСоревнования, ДатаПроведения, МестоПроведения, ВремяПроведения, Победитель);
-
Объект «ТЕЛЕПЕРЕДАЧА» (Ид_передачи, ДатаЭфира, Ведущий);
-
Объект «СЮЖЕТЫ» (Ид_сюжета, Тематика, Автор, ДатаСоздания, Длительность);
-
Объект «ГОСТЬ_ПРОГРАММЫ» (Ид_гостя, ФИО, Адрес, РодЗанятий, КраткаяБиография)
ЭТАПЫ ПРОЕКТИРОВАНИЯ БД
-
Первичные ключи
Первичный ключ – это атрибут или группа атрибутов, которые однозначно идентифицируют екземпляр объекта.
Обозначим первичные ключи для перечисленнях ранее объектов:
- Спортсмен - Ид_Спортсмен*;
- Тренер - Ид_Тренер*;
- Команда - Ид_Команда*;
- Награда - Ид_Награда*;
- Вид спорта - Ид_Спорта*;
- Соревнование - Ид_Соревнования*;
- Телепередача – Ид_Передачи*;
- Сюжеты – Ид_сюжета*;
- Гость программы – Ид_гостя*.
-
Анализ аномалий
Избыточность данных ведет не только к потере места в памяти, но и может нарушить целостность данных. Существует три типа аномалий:
1. Аномалия обновления – это противоречивость данных, вызванная их избыточностью и частичным обновлением.
2. Аномалия удаления – это непреднамеренная потеря данных, вызванная удалением временных данных.
3. Аномалия ввода – это невозможность ввести одни данные из-за отсутствия других.
Чтобы избежать этих аномалий, необходимо выполнить нормализацию отношений.
-
Нормализация отношений
В процессе нормализации атрибуты группируются в таблицы, представляющие объекты и их взаимосвязи. Теория нормализации основана на том, что определенный набор таблиц обладает лучшими свойствами при включении, обновлении, и удалении данных, чем все другие наборы таблиц, с помощью которых могут быть представлены те же самые данные.
Чтобы избежать аномалий, разобьем таблицу «СОРЕВНОВАНИЕ» на три: «СОРЕВНОВАНИЕ», «КомандаСоревнование», «ВидСоревнования».
Руководствуясь таким же принципом, выделим таблицу «НаградаСпортсмена», «СюжетПередача» и «ГостьПередача».
Кроме того, добавим еще две таблицы: «User» – для хранения информации о пользователях и их паролях; и «Log» – хранит информацию о действиях, выполненных пользователями в системе.
-
Описание концептуальной модели данных
Концептуальная модель данных (КМД)– это модель используемой на предприятии информации, которая не зависит от любых физических аспектов представления этой информации (тип СУБД, используемые ЯП, тип вычислительной платформы).
На этапе создания КМД определяются типы сущностей, типы связейЮ атрибутов, домены; создается модель «Сущность-связь» (Entity-Relationship), которая в основе сожержит следующие базове понятия:
Сущность – с ее помощью моделируется класс однотипних объектов. Имеет имя, уникальное в пределах модели. Предполагается, что существует много экземпляров данной сущности.
Атрибут – характеристика, определяющая свойства сущности.
Связь – определяет, как сущности взаимодействуют друг с другом. Может быть установлена между сущностью и другими сущностями, или между сущностью и ей же самой (рекурсивная связь).
Виды связей:
-
«1:1» (один к одному) – определяет такой вид связи между сущностями А и В, корда каждому экземпляру сущности А соответствует один и только один экземпляр сущности В, и, на оборот.
-
«1:М» (один ко многим) – экземпляру сущности А соответствует 0, 1 или несколько экземпляров сущности В, и, наоборот.
-
«М:М» (многие ко многим) – одному экземпляру сущности А соответствует 0, 1 или несколько экземпляров сущности В, и, наоборот.
Между двумя сущностями может быть установлено любое количество связей с разными смысловыми нагрузками.
Любая связь может быть обязательной, если в данной связи должен участвовать каждый экземпляр сущности, или необязательной. Связь может быть обязательной с одной стороны и необязательной с другой.
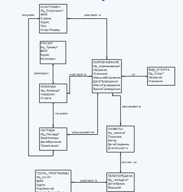
КМД для предметной области «Спортивная программа» показана на рис.1
Рис.1 – КМД для предметной области «Спортивная программа»
Двойная стрелка означает «многие», одинарная стрелка означает «один» во взаимосвязи между объектами.
Ключевые атрибуты обозначены *.
-
Описание реляционной модели данных
Реляционная модель данных (РМД) представляет БД в виде множества взаимосвязанных отношений, в том числе и иерархических.
Одно отношение в каждой связи выступает как родительское, а другое - как подчиненное.
Для поддержания связи в отношении должны быть включены специальные атрибуты. В родительском отношении это первичный ключ, а в подчиненном – набор атрибутов, соответствующий внешнему ключу.
Правила перехода от КМД к РМД:
-
Каждый объект с атрибутами преобразуется в таблицу и ключевой атрибут становится ключом таблицы.
-
Для отображения связи «1:1» в одну из таблиц включают первичный ключ второй таблицы.
-
Связь «1:М» отображается так: в таблицу, находящуюся сос тороны многих, добавляют первичный ключ таблицы, находящейся со стороны одного.
-
Для отображения связи «М:М» создается дополнительная таблица, в которую включают первичный ключ и первой и второй таблицы, а также дополнительные атрибуты.
РМД для предметной области «Спортивная программа» строится на основе модели, изображенной на рис.2, где учтены правила пре хода и нормализация отношений.
Рис. 2 – Модель, на основе которой строится РМД для предметной области «Спортивная программа»
РМД представляет информацию в виде таблиц.
Строка таблицы называется картежом.
Не всякая таблица является отношением. Для этого должны выполняться условия:
- все записи должны иметь одинаковую структуру;
- названия столбцов должны быть уникальными;
- значения в одном столбце должны принадлежать одному домену.
Физически в памяти компьютера хранится схема БД, изображенная в приложении 1.
Типы данных для полей всех таблиц:
-
СПОСОБЫ РЕАЛИЗАЦИИ ЗАПРОСОВ И ОТЧЕТОВ
Посредством языка SQL необходимо реализовать 10 групп запросов:
1. Выбор из нескольких таблиц с сортировкой.
2. Задание условия отбора с использованием предиката LIKE.
3. Задание условия отбора с использованием предиката BETEWEEN.
4. Агрегатная функция без группировки.
5. Агрегатная функция с группировкой.
6. Использование предиката ALL или ANY.
7. Коррелированный подзапрос.
8. Запрос на отрицание. Запрос реализовать в трех вариантах: с использованием LEFT JOIN, предиката IN и предиката EXISTS.
9. Операция объединения UNION с включением комментария в каждую строку.
10. Обновление данных, условие отбора формируется с использованием подзапроса из другой таблицы.
Реализация запросов группы 1)
Запрос 1. Спортсмены являющиеся гражданами заданной страны
SELECT ID_Sportsmen, FIO
FROM Sportsmen
WHERE ((Sportsmen.Strana)=[Введите страну]);
Запрос 2. Сколько серебряных медалей получили команды
SELECT count(*) AS [количество серебра]
FROM Komanda
WHERE ID_Komanda in (Select ID_Komanda from Nagrada where VidNagradi='Медаль серебряная');
Реализация запросов группы 2)
Запрос 3. Вывести список спортсменов, имя которых начинается с буквы «К»
SELECT FIO
FROM Sportsmen
WHERE FIO LIKE 'K*';
Запрос 4. Вывести список команд из Украины
SELECT Komanda.Nazvanie, Komanda.Strana, Komanda.Gorod, Komanda.ID_Sport
FROM Komanda
WHERE (((Komanda.Strana) Like 'У*'));
Реализация запросов группы 3)
Запрос 5. Вывести список волейбольных команд
SELECT Komanda.Nazvanie, Komanda.Strana, Komanda.Gorod
FROM Komanda
WHERE (((Komanda.ID_Sport) Between 3 And 3));
Запрос 6. Вывести список сюжетов со 2го по 5й
SELECT ID_Sujet, Tema, Avtor
FROM Sujet
WHERE (((ID_sujet) Between 2 And 5));
Реализация запросов группы 4)
Запрос 7. Какие соревнования не проводились в заданный день
SELECT Nazvanie
FROM VidSporta
WHERE ID_Sport in
(Select ID_Sport
from Sorevnovania
where month([DataProveden])<>month(Date));
Запрос 8. Спортсмены из команды по заданному виду спорта
SELECT Komanda.Nazvanie AS Komanda, Sportsmen.FIO AS Sportsmen
FROM (VidSporta INNER JOIN Komanda ON VidSporta.ID_Sport=Komanda.ID_Sport) INNER JOIN Sportsmen ON Komanda.ID_Komanda=Sportsmen.ID_Komanda
WHERE (((VidSporta.Nazvanie)=[Введите вид спорта]));
Реализация запросов группы 5)
Запрос 9. Вывести количество игроков, занимающихся каждым видом спорта
SELECT VidSporta.ID_Sport, VidSporta.Nazvanie, Count(Sportsmen.ID_Sportsmen) AS [Kol_vo igrokov]
FROM VidSporta INNER JOIN Sportsmen ON VidSporta.ID_Sport=Sportsmen.ID_Sport
GROUP BY VidSporta.ID_Sport, VidSporta.Nazvanie;
Запрос 10. Сколько спортсменов тренирует каждый тренер
SELECT Trener.ID_Trener, Trener.FIO, Count(Sportsmen.ID_Sportsmen) AS [Kol_vo sportsmenov]
FROM Trener INNER JOIN Sportsmen ON Trener.ID_Trener=Sportsmen.ID_Trener
GROUP BY Trener.ID_Trener, Trener.FIO;
Реализация запросов группы 6)
Запрос 11. Вывести таблицу «Соревнования», сортируя по полю «Дата проведения » по возрастанию
SELECT ALL *
FROM Sorevnovania
ORDER BY DataProveden;
Запрос 12. Вывести таблицу «Спортсмен-награда» с сортировкой по убыванию по полю «Ид_спортсмен»
SELECT ALL *
FROM SportsNagrada
ORDER BY ID_Sportsmen DESC;
Характеристики
Тип файла документ
Документы такого типа открываются такими программами, как Microsoft Office Word на компьютерах Windows, Apple Pages на компьютерах Mac, Open Office - бесплатная альтернатива на различных платформах, в том числе Linux. Наиболее простым и современным решением будут Google документы, так как открываются онлайн без скачивания прямо в браузере на любой платформе. Существуют российские качественные аналоги, например от Яндекса.
Будьте внимательны на мобильных устройствах, так как там используются упрощённый функционал даже в официальном приложении от Microsoft, поэтому для просмотра скачивайте PDF-версию. А если нужно редактировать файл, то используйте оригинальный файл.
Файлы такого типа обычно разбиты на страницы, а текст может быть форматированным (жирный, курсив, выбор шрифта, таблицы и т.п.), а также в него можно добавлять изображения. Формат идеально подходит для рефератов, докладов и РПЗ курсовых проектов, которые необходимо распечатать. Кстати перед печатью также сохраняйте файл в PDF, так как принтер может начудить со шрифтами.
















