49725 (609222)
Текст из файла
Содержание
Введение
1 Алгоритм решения функциональной задачи
2 Выбор системы команд специализированной ЭВМ
3 Форматы команд и операндов
4 Содержательные графы микропрограмм операций АЛУ
5 Разработка объединенной микропрограммы работы АЛУ
6 Закодированные алгоритмы микропрограмм
7 Проектирование управляющего автомата
Введение
Целью курсового проектирования является закрепление знаний по курсу: «Организация ЭВМ и систем» , полученных в результате изучения лекционного курса и выполнения лабораторного практикума.
Объектом курсового проектирования является процессор специализированной ЭВМ.
В процессоре выделяют устройство, в котором выполняются все основные (арифметические и логические) операции. Это устройство называют арифметико-логическим устройством (АЛУ). Если все основные операции выполняются за один такт (это имеет место в большинстве современных микропроцессоров), АЛУ является частью операционного автомата процессора; если же некоторые или все основные операции выполняются алгоритмически за много тактов, АЛУ имеет собственное устройство управления.
Разработка процессора специализированной ЭВМ включает в себя следующие этапы:
-
Разработка алгоритма решения функциональной задачи.
-
Выбор системы команд специализированной ЭВМ.
-
Определение форматов команд и операндов.
-
Разработка алгоритмов микропрограмм выполнения минимально необходимого набора операций АЛУ.
-
Разработка объединенной микропрограммы работы АЛУ.
-
Разработка структурной схемы операционного автомата АЛУ.
-
Разработка управляющего автомата АЛУ.
1 Алгоритм решения функциональной задачи
Укрупненный алгоритм решения поставленной задачи представлен на рисунке 1.1. Алгоритм вычисления функций F приведен соответственно на рисунке 1.2.
Рис.1.1 Укрупненный алгоритм
Для вычисления функции F можно воспользоваться степенным рядом:
Ф
1
ункция Arth(x) разлагается [3] в степенной ряд:
Этот ряд сходится при |x|<1,
.
Рис.1.3
Сумму ряда удобно находить с помощью рекуррентных соотношений. Общий член ряда
2 Выбор системы команд специализированной ЭВМ
Для двухадресной системы команд без признака засылки основные операции над двумя операндами будут выглядеть так:
,
где
А1 – первый адрес в команде;
А2 – второй адрес в команде;
* - обозначение операции.
Введем обозначение:
N . Наименование операции . X . Y
X – первый операнд и результат операции.
Y – второй операнд (если он не участвует, то ставится -).
Для двухадресной системы команд без признака засылки программа будет выглядеть так:
Часть команд в этой программе имеют два адреса, а часть – один адрес, поэтому и система команд ЭВМ должна состоять из одноадресных и двухадресных команд.
3 Форматы команд и операндов
Будем считать, что оперативная память (ОП) состоит из 256 ячеек длиной в один байт каждая.
Двухадресная система команд без признака засылки содержит 13 различных наименований команд, для кодирования которых поле КО должно иметь 4 разряда.
Поскольку в данном случае имеются одноадресные команды и двухадресные команды, для их различия введено одноразрядное поле кода длины команды (КДК) и принято считать: КДК=1 - для одноадресных и КДК=0 - для двухадресных команд.
Разряды 5-7 первого байта всех команд здесь не используются. Формат команд приведен на рисунке 3.1.
В качестве операнда будет использоваться 16-разрядное слово, запятая считается фиксированной перед старшим разрядом, а ОП оперирует с однобайтовыми словами. Формат операнда в ОП представлен на рисунке 3.2:
Такой операнд загружается за два обращения к ОП, здесь старшие разряды операнды и знак содержатся в первом байте, а младшие разряды – во втором.
4 Содержательные графы микропрограмм операций АЛУ
Числа представляются в 16-разрядном формате, старший (нулевой) разряд используется для представления знака числа, для операции сложения используется модифицированный дополнительный код, поэтому регистр RG имеет 17 разрядов (0:16) (поле RG(1:16) – для хранения первого слагаемого), регистр RG1 имеет 16 разрядов RG1(0:15) – для второго слагаемого, одноразрядному полю признака переполнения изначально присвоено нулевое значение, при операции сложения слагаемые помещаются по младшим разрядам, результат (сумма) помещается в поле RG(1:16), прибавление константы
означает прибавление 1 к младшему разряду слова.
Содержательный алгоритм сложения представлен на рисунке 4.1:
Рисунок 4.1 – Алгоритм операции сложения
Описание слов, использованных в микропрограмме сложения, представлены в таблице 4.1:
Таблица 4.1
| Тип | Слово | Пояснение |
| ILO | RG(0:16) | Слагаемое (Сумма) |
| IL | RG1(0:16) | Слагаемое |
| ILO | ПП | Признак переполнения |
Содержательный алгоритм вычитания представлен на рисунке 4.2:
Рисунок 4.2 – Алгоритм вычитания
Описание слов, использованных в микропрограмме вычитания представлены в таблице 4.2:
Таблица 4.2
| Тип | Слово | Пояснение |
| ILO | RG(0:16) | Уменьшаемое (разность) |
| IL | RG1(0:16) | Вычитаемое |
| ILO | ПП | Признак переполнения |
Содержательный алгоритмы умножения и деления представлены на рисунках 4.3 и 4.4:
Описания слов, использованных в микропрограммах представлены в таблицах 4.3 и 4.4:
Таблица 4.3
| Тип | Слово | Пояснение |
| ILO | RG(0:16) | Множитель, произведение |
| IL | RG1(0:16) | Множимое |
| L | RG2(0:16) | Множитель, произведение |
| L | СТ(1:4) | Счетчик циклов |
Таблица 4.4
| Тип | Слово | Пояснение |
| ILO | RG(0:16) | Делимое, остаток, частное |
| IL | RG1(0:16) | Делитель |
| L | RG2(0:16) | Частное |
| L | СТ(1:4) | Счетчик |
| ILO | ПП | Признак переполнения |
Содержательные алгоритмы умножения на 2 и нахождения абсолютной величины числа представлены на рисунке 4.5 и 4.6, а описания слов, использованных в микропрограммах – в таблице 4.5 и 4.6:
Рисунок 4.5 – Алгоритм операции «умножение на 2»
Рисунок 4.6 – Алгоритм приведения абсолютной величины числа
Таблица 4.5
| Тип | Слово | Пояснение |
| ILO | RG(2:16) | Операнд |
| ILO | ПП | Признак переполнения |
Таблица 4.6
| Тип | Слово | Пояснение |
| ILO | RG(0:1) | Операнд |
Содержательный алгоритм микропрограммы специальной функции Arth(x) представлен на рисунке 4.7, здесь до начала выполнения программы регистру RG4 присваивается значение X. Описания слов, использованных в микропрограмме – в таблице 4.7:
Таблица 4.7
| Тип | Слово | Пояснение |
| ILO | RG(0:16) | Переменная x,n,b,a,F множитель, произведение, делимое, остаток, частное, слагаемое, сумма, уменьшаемое, разность |
| IL | RG1(0:15) | Переменная F,b,a константа, Множимое, делитель, слагаемое, вычитаемое |
| L | RG2(0:16) | Множитель, произведение, частное |
| L | RG3(0:15) | Переменная F |
| L | RG4(0:15) | Переменная x,a,b |
| L | RG5(0:15) | Переменная n |
| L | CT(1:4) | Счетчик |
| ILO | ПП | Признак переполнения |
Теперь необходимо составить схему укрупненного алгоритма, используя уже полученную микропрограмму вычисления функции Arth(x). Предполагается, что переменные x1, x2 и x3 перед началом выполнения программы уже будут загружены соответственно в регистры RG4, RG3 и RG5. Данная схема алгоритма представлена на рисунке 4.8:
Рисунок 4.8 – Схема алгоритма
В таблице 4.8 представлено описание слов, использованных в программе. Так как описание слов для микропрограммы вычисления специальной функции было представлено в таблице 4.7, здесь приводится описание только тех слов, которые принимали значения отличные от тех, что использовались в алгоритме на рисунке 4.7.
Таблица 4.8
| Тип | Слово | Пояснение |
| ILO | RG(0:16) | Переменная x1, x2,X делимое, остаток, частное, уменьшаемое, разность абсолютная величина числа |
| IL | RG1(0:15) | Переменная x2, x3 константа, делитель, вычитаемое |
| L | RG3(0:15) | Переменная x2 |
| L | RG4(0:15) | Переменная x1, X |
| L | RG5(0:15) | Переменная x3 |
5 Разработка объединенной микропрограммы работы АЛУ
Процессор состоит из АЛУ и УЦУ.
В объединенном списке микроопераций, используемых в микропрограммах минимального набора операций АЛУ, для унификации формы записи различных операций и форматов одноименных слов следует по сравнению с рисунком 4.3 изменить три микрооперации:
-
для вершины 2 вместо микрооперации RG2 := RG нужно использовать микрооперацию RG2 := RG(1:16).0;
-
для вершины 6 вместо микрооперации RG2(1:15):=R1(RG (15).RG2(1:15)) – использовать микрооперацию RG2(1:15):=R1(RG(16).RG2(1:16);
-
вместо микрооперации RG(0):=1 в вершине 11 – использовать микрооперацию RG(0:1):=11.
Благодаря этим изменениям значение числовой части результата каждой операции присваивается полю RG(2:16) слова RG, а нулевой и первый разряды этого слова используются для представления знака числа. Появляется возможность считать, что перед началом каждой операции над двумя операндами в АЛУ значение первого операнда присваивается полю RG(1:16) слова RG, а значение второго операнда – слову RG1. При выполнении этого условия перед началом сложения и вычитания необходимо произвести присваивание RG(0) := RG(1), перед началом умножения нужно осуществить передачу RG2 := RG(1:16).0, а перед делением – микрооперации RG2(0):= RG(1) и RG(0:1):= 00.
В таблице 5.1 приведен список логических условий, используемых в микропрограммах:
Таблица 5.1
| Обозначение | Лог. Условие | Тип операции |
| X1 | RG(0) | Сложение и Вычитание |
| X2 | RG1(0) | |
| X3 | RG(1) | |
| X4 | RG2(15) | Умножение |
| X5 | CT=0 | |
| X6 | RG2(1) | |
| X7 | RG1(0)RG2(0) | Деление |
| X8 | RG2(16) | Умножение на «2» |
| X9 | RG(2) | Вычисление функции Arth(x) |
| X10 | RG(0:16) |
В таблице 5.2 приведен список микроопераций, используемых в микропрограммах:
Таблица 5.2
| № | Микрооперации | Тип операции |
| Y1 | RG(0):=RG(1) | Сложение |
| Y2 | RG(2:16):= RG(2:16) + | |
| Y3 | RG:=RG+RG1(1:15) | |
| Y4 | RG:=RG+11. RG1(1:15)+ | |
| Y5 | ПП:=1 | |
| Y6 | RG1(0):= RG1(0) | Вычитание |
| Y7 | RG2:=RG(1:16).0 | Умножение |
| Y8 | RG:=0 | |
| Y9 | CT:=1510 | |
| Y10 | RG2(1:16):=R1(RG(16).RG2(1:16)) | |
| Y11 | RG(1:16):=R1(0.RG(1:16)) | |
| Y12 | CT:=CT-1 | |
| Y13 | RG:=RG+ | |
| Y14 | RG(0:1):=11 | |
| Y15 | RG2(0):=RG(1) | Деление |
| Y16 | RG(2:16):=L1( RG(2:16).0) | |
| Y17 | CT:=0 | |
| Y18 | RG2(1:16):=0 | |
| Y19 | RG2(1:16):=L1(RG2(1:16). RG(0)) | |
| Y20 | RG:=RG2(1:15) | |
| Y21 | RG(0:1):=00 | Выделение абсолютной величины числа |
| Y22 | RG3:=RG4 | Вычисление функции Arth(x) |
| Y23 | RG5:= | |
| Y24 | RG:=RG4 | |
| Y25 | RG1:=RG | |
| Y26 | RG4:=RG | |
| Y27 | RG:=RG5 | |
| Y28 | RG4:=RG1 | |
| Y29 | RG1:= | |
| Y30 | RG5:=RG5+ | |
| Y31 | RG:=RG3 |
В приложениях 1, 2 и 3 приведена соответственно схема объединенной микропрограммы работы АЛУ, закодированная схема объединенной микропрограммы работы АЛУ и структурная схема операционного автомата.
6 Закодированные алгоритмы микропрограмм
Закодированные алгоритмы сложения, вычитания, умножения, деления, умножения на «2» и выделения абсолютной величины числа представлены соответственно на рисунках 6.1, 6.2, 6.3, 6.4, 6.5 и 6.6:
7 Проектирование управляющего автомата
Формат микрокоманды при вертикальном кодировании имеет формат, представленный на рисунке 7.1:
Формат команды с принудительной адресацией представлен на рисунке 7.2:
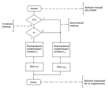
Алгорим формирования исполнительного адреса обращения к микропрограммной памяти (МПП) представлен на рисунке 7.3:
Рисунок 7.3 – Алгоритм формирования адреса
В таблице 7.1 приведены все микрооперации, расположенные в микропрограммной памяти, где адрес A0 - переход по «истина»:
Таблица 7.1
| Логичеcкий адрес МК в МПП | Формат микрокоманды | ||||||||
| Операционная зона | Адресная зона | ||||||||
| Y | X(1..l) | A0 | A1 | ||||||
| 0 | Y0 | 1 | |||||||
| 1 | Y31 | 2 | |||||||
| 2 | Y33 | 3 | |||||||
| 3 | Y15 | 4 | |||||||
| 4 | Y21 | 5 | |||||||
| 5 | Y4 | 6 | |||||||
| 6 | X1 | 23 | 7 | ||||||
| 7 | Y16 | ||||||||
| 8 | Y9 | 9 | |||||||
| 9 | Y18 | 10 | |||||||
| 10 | X1 | 12 | 11 | ||||||
| 11 | Y4 | 13 | |||||||
| 12 | Y3 | 13 | |||||||
| 13 | Y19 | 14 | |||||||
| 14 | Y16 | 15 | |||||||
| 15 | Y12 | 16 | |||||||
| 16 | X5 | 17 | 10 | ||||||
| 17 | Y20 | 18 | |||||||
| 18 | X8 | 19 | 20 | ||||||
| 19 | Y13 | ||||||||
| 20 | X7 | 22 | 21 | ||||||
| 21 | Y21 | 24 | |||||||
| 22 | Y14 | 24 | |||||||
| 23 | Y5 | 24 | |||||||
| 24 | Y25 | 25 | |||||||
| 25 | Y24 | 26 | |||||||
| 26 | Y6 | 27 | |||||||
| 27 | Y1 | 28 | |||||||
| 28 | X1 | 29 | 30 | ||||||
| 29 | Y2 | 30 | |||||||
| 30 | X2 | 32 | 31 | ||||||
| 31 | Y3 | 33 | |||||||
| 32 | Y4 | 33 | |||||||
| 33 | X1 | 35 | 34 | ||||||
| 34 | X2 | 36 | 38 | ||||||
| 35 | X2 | 37 | 36 | ||||||
| 36 | Y5 | 38 | |||||||
| 37 | Y2 | 38 | |||||||
| 38 | Y26 | 39 | |||||||
| 39 | Y21 | 40 | |||||||
| 40 | Y34 | 41 | |||||||
| 41 | Y6 | 42 | |||||||
| 42 | Y1 | 43 | |||||||
| 43 | X1 | 44 | 45 | ||||||
| 44 | Y2 | 45 | |||||||
| 45 | X2 | 47 | 46 | ||||||
| 46 | Y3 | 48 | |||||||
| 47 | Y4 | 48 | |||||||
| 48 | X1 | 50 | 49 | ||||||
| 49 | X2 | 51 | 53 | ||||||
| 50 | X2 | 52 | 51 | ||||||
| 51 | Y5 | 53 | |||||||
| 52 | Y2 | 53 | |||||||
| 53 | X1 | 0 | 54 | ||||||
| 54 | Y22 | 55 | |||||||
| 55 | Y23 | 56 | |||||||
| 56 | Y24 | 57 | |||||||
| 57 | Y25 | 58 | |||||||
| 58 | Y7 | 59 | |||||||
| 59 | Y8 | 60 | |||||||
| 60 | Y9 | 61 | |||||||
| 61 | X4 | 62 | 63 | ||||||
| 62 | Y3 | 63 | |||||||
| 63 | Y10 | 64 | |||||||
| 64 | Y11 | 65 | |||||||
| 65 | Y12 | 66 | |||||||
| 66 | X5 | 67 | 61 | ||||||
| 67 | X6 | 68 | 69 | ||||||
| 68 | Y13 | 69 | |||||||
| 69 | X7 | 70 | 71 | ||||||
| 70 | Y14 | 71 | |||||||
| 71 | Y26 | 72 | |||||||
| 72 | Y27 | 73 | |||||||
| 73 | X9 | 75 | 74 | ||||||
| 74 | Y16 | 76 | |||||||
| 75 | Y5 | 76 | |||||||
| 76 | Y6 | 77 | |||||||
| 77 | Y1 | 78 | |||||||
| 78 | X1 | 79 | 80 | ||||||
| 79 | Y2 | 80 | |||||||
| 80 | X2 | 82 | 81 | ||||||
| 81 | Y3 | 83 | |||||||
| 82 | Y4 | 83 | |||||||
| 83 | X1 | 85 | 84 | ||||||
| 84 | X2 | 86 | 88 | ||||||
| 85 | X2 | 87 | 86 | ||||||
| 86 | Y5 | 88 | |||||||
| 87 | Y2 | 88 | |||||||
| 88 | Y25 | 89 | |||||||
| 89 | Y24 | 90 | |||||||
| 90 | Y28 | 91 | |||||||
| 91 | Y7 | 92 | |||||||
| 92 | Y8 | 93 | |||||||
| 93 | Y9 | 94 | |||||||
| 94 | X4 | 95 | 96 | ||||||
| 95 | Y3 | 96 | |||||||
| 96 | Y10 | 97 | |||||||
| 97 | Y11 | 98 | |||||||
| 98 | Y12 | 99 | |||||||
| 99 | X5 | 100 | 94 | ||||||
| 100 | X6 | 101 | 102 | ||||||
| 101 | Y13 | 102 | |||||||
| 102 | X7 | 103 | 104 | ||||||
| 103 | Y14 | 104 | |||||||
| 104 | Y25 | 105 | |||||||
| 105 | Y24 | 106 | |||||||
| 106 | Y28 | 107 | |||||||
| 107 | Y29 | 108 | |||||||
| 108 | Y1 | 109 | |||||||
| 109 | X1 | 110 | 111 | ||||||
| 110 | Y2 | 111 | |||||||
| 111 | X2 | 113 | 112 | ||||||
| 112 | Y3 | 114 | |||||||
| 113 | Y4 | 114 | |||||||
| 114 | X1 | 116 | 115 | ||||||
| 115 | X2 | 117 | 38 | ||||||
| 116 | X2 | 118 | 117 | ||||||
| 117 | Y5 | 119 | |||||||
| 118 | Y2 | 119 | |||||||
| 119 | Y25 | 120 | |||||||
| 120 | Y24 | 121 | |||||||
| 121 | X10 | 122 | 158 | ||||||
| 122 | Y15 | 123 | |||||||
| 123 | Y21 | 124 | |||||||
| 124 | Y4 | 125 | |||||||
| 125 | X1 | 142 | 126 | ||||||
| 126 | Y16 | 127 | |||||||
| 127 | Y9 | 128 | |||||||
| 128 | Y18 | 129 | |||||||
| 129 | X1 | 131 | 130 | ||||||
| 130 | Y4 | 132 | |||||||
| 131 | Y3 | 132 | |||||||
| 132 | Y19 | 133 | |||||||
| 133 | Y16 | 134 | |||||||
| 134 | Y12 | 135 | |||||||
| 135 | X5 | 136 | 129 | ||||||
| 136 | Y20 | 137 | |||||||
| 137 | X8 | 138 | 139 | ||||||
| 138 | Y13 | 139 | |||||||
| 139 | X7 | 141 | 140 | ||||||
| 140 | Y21 | 143 | |||||||
| 141 | Y14 | 143 | |||||||
| 142 | Y5 | 143 | |||||||
| 143 | Y30 | 144 | |||||||
| 144 | Y31 | 145 | |||||||
| 145 | Y32 | 146 | |||||||
| 146 | Y1 | 147 | |||||||
| 147 | X1 | 148 | 149 | ||||||
| 148 | Y2 | 149 | |||||||
| 149 | X2 | 150 | 151 | ||||||
| 150 | Y3 | 152 | |||||||
| 151 | Y4 | 152 | |||||||
| 152 | X1 | 154 | 153 | ||||||
| 153 | X2 | 155 | 157 | ||||||
| 154 | X2 | 156 | 155 | ||||||
| 155 | Y5 | 157 | |||||||
| 156 | Y2 | 157 | |||||||
| 157 | 71 | ||||||||
| 158 | Y0 | ||||||||
Характеристики
Тип файла документ
Документы такого типа открываются такими программами, как Microsoft Office Word на компьютерах Windows, Apple Pages на компьютерах Mac, Open Office - бесплатная альтернатива на различных платформах, в том числе Linux. Наиболее простым и современным решением будут Google документы, так как открываются онлайн без скачивания прямо в браузере на любой платформе. Существуют российские качественные аналоги, например от Яндекса.
Будьте внимательны на мобильных устройствах, так как там используются упрощённый функционал даже в официальном приложении от Microsoft, поэтому для просмотра скачивайте PDF-версию. А если нужно редактировать файл, то используйте оригинальный файл.
Файлы такого типа обычно разбиты на страницы, а текст может быть форматированным (жирный, курсив, выбор шрифта, таблицы и т.п.), а также в него можно добавлять изображения. Формат идеально подходит для рефератов, докладов и РПЗ курсовых проектов, которые необходимо распечатать. Кстати перед печатью также сохраняйте файл в PDF, так как принтер может начудить со шрифтами.
















