49075 (608911), страница 2
Текст из файла (страница 2)
C помощью стандартной процедуры RESET, инициализируем файл. Инициировать файл означает указать для этого файла направление передачи данных.
reset(f);
При выполнении этой процедуры дисковый файл подготавливается к чтению информации. В результате специальная переменная-указатель, связанная с этим файлом, будет указывать на начало файла, т.е. на компонент с порядковым номером 0.
Начинаем цикл с предусловием: пока не конец файла, начинаем подпрограмму.
While not eof(f) do begin
Логическая функция EOF(var f): Boolean возвращает значение TRUE, когда при чтении достигнут конец файла. Это означает, что уже прочитан последний элемент в файле или файл после открытия оказался пуст.
Счетчик "z" – количество вопросов, присвоим шаг +1 т.е после каждого прохода цикла, "z" будет на одну единицу больше.
z:=z+1;
C помощью оператора "clrscr" - очищаем экрана, на протяжении всего цила. Это для того, чтобы новый вопрос выводился на месте предыдущего.
Выводим сообщение о номере вопроса:
write('вопрос',z,':',' ');
С помощью порцедуры "read" – считываем связанную переменную из файла:
read(f,readstring);
read(f,namefile);
Далее на экран выводится сообщение считанной переменной и сообщение про возможность ввода ответа:
Writeln(readstring);
Write('Ответ ');Readln(otv); writeln;
Оператора "Readln(otv)" считывает вводимый ответ с клавиатуры.
Для контролирования количества правильных ответов и вывода на
экран оценки используем алгоритм с ветвлением.
"If" – оператор ветвления.
If x>=0 then y:=x else y=-x
Если введённый ответ будет соответствовать считываемому ответу из файла, то количество правильны ответов будет увеличиваться, тем самым увеличивается оценка проверки знаний тестируемого.
if otv = otvfile then begin e:=e+1; u:=u+1;
Для того чтобы оценка соответствовала не количеству вопросов, а оценкам пяти бальной системы, нужно указать условие: если количество ответов меньше либо равна z1, ваша оценка – 2 иначе, если ответов больше z1, но меньше либо равно z2, ваша оценка – 3 иначе , если количество ответов больше z2, но меньше либо равна z3, ваша оценка – 4 иначе, ваша оценка – 5;
if u<=z1 then p:=2 else
If (u>z1) and (u<=z2) then p:=3 else
If (u>z2) and (u<=z3) then p:=4 else p:=5;
Стандартной процедурой close(f) – закрываем файл.
Для вывода на экран показания счетчиков "e" "u", очистим экран "clrscr". Конец процедуры.
Clrscr;
writeln('Правильны ответов ', e);
writeln('Ваша оценка ', p);
end;
Начинаем тело основной программы. После каждого выполнения цикла, очищаем экран. Всё тело программы состоит из процедур. Для выполнения процедур необходим их вызов. Вызов осуществляется по имени данной процедуры в теле программы. Имя процедуры воспринимается как оператор. При его выполнении, выполняется вся подпрограмма. Посе процедуры "umnogenie" прописываем опрерато "readln", для вывода на экран предупреждающего сообщения и задержки работы процедуры "Test". В конце программы ставится "end".
Заключение
Работа сделана на языке программирования Turbo Pascal. Turbo Pascal является реализацией Pascal'я. Самая первая версия Pascal была разработана на кафедре информатики Стэндфордского университета швейцарским ученым Николаусом Виртом в 1968 году.
С момента появления Pascal на рынке продуктов прошло много времени, прежде чем он получил всеобщее признание. В середине 80-х годов американской фирмой Borland International Inc была создана реализация языка Pascal, известная и по сей день под именем Turbo Pascal. Эта фирма объединила очень быстрый компилятор с редактором текста и добавила к стандартному Паскалю мощное расширение, что способствовало успеху первой версии этого языка.
Язык программирования Turbo Pascal, является мощной платформой (родителем) для других языков программирования. Из Turbo Pascal’ ля развилось множество других языков, поэтому он есть составная часть всех языков программирования.
В ходе разработки тестирующей программы проводилось обработка данных записи в файл, создана программа для считывания созданного файла, разработана подпрограмма, обрабатываемая ответы и оценку тестируемого.
При выполнении данной курсовой работы были приобретены навыки работы с файлами и записями, изучён синтаксис данного языка программирования.
В ходе выполнения проекта данной курсовой работы:
-
были изучены методы применения записей в файл;
-
разработан программный код тестирующей программы.
Список литературы
1. Немнюгин С.А. Turbo Pascal. Программирование на языке высокого
уровня: Учебник для ВУЗов
2. С.М.Окулов - 2 главы из школьного учебника по информатике;
3. C. А. Немнюгин - учебник TURBO PASCAL;
4. Delannoy C. Exercises en Turbo-Pascal, Eyrolles, Paris, 1990;
5. Епанешников А. Программирование в среде Turbo-Pascal 7.0 /
А. Епанешников, В. Епанешников. – М.: Диалог-МИФИ, 1993;
6. Фаронов В. В. Turbo Pascal 7.0. – М.: Надежда, 2000;
7.Лукин С.Н. Turbo Pascal 7.0. Самовчитель для початківців. – М.: "Діалог-МІФІ", 2002
8. . Пратт Т. Языки программирования: разработка и реализация;
9. Брукшир Дж. Гленн. Введение в компьютерные науки. – М.:
Вильямс, 2001;
10. Miller L. N. Advanced programming: Design and Structure using
Pascal, Addison-Wesley publishing Company, 1986гина, М. Г. Громада. – СПб.: Наука и техника, 2001;
11 Вирт Н. Алгоритмы и структуры данных. – М.: Мир, 1989.
Т. Пратт, М. Зелковиц. – СПб.: Питер, 2002;
12. Архангельский А. Я. Программирование в Delphi 7. – М.: Би-
ном, 2005;
13. Самуйлов С. В. Разработка программ в среде Турбо-Паскаля 7.0.
Лабораторный практикум. – Пенза, 1996;
14. Есипов А. С. Информатика. Задачник;
15 Марченко А. И. Программирование в среде Turbo Pascal 7.0 / Т. 1. – М.: Мир, 1982;
16.А.Ф. Верлань, Н.В. Апатова "Информатика 10-11кл.", Киев 2001
17. С. А. Немнюгин "Учебное пособие", Санкт –Петербург 2004
18Фаронов В. В., серия: "В подлиннике", 2004 г., Изд.: БХВ-Петербург
19. Коффман Э., серия: "Руководство разработчика.", 2002 г., Изд.: Диалектика: Киев;
20. Кассера Винфрид и Фолькер "Turbo Pascal 7.0" 2003 г., Изд.: ДиаСофт;
Приложение 1
1.1 Код файла для создания файла с вопросами и ответами
program Vvod;
type rec=record
vopros:string;
otvet:string;
end;
var f:file of string;
c:string;x:integer;q:rec;
begin
x:=0;
assign(f,'control.dat');
rewrite(f);
repeat
x:=x+1;
writeln('Введите вопрос');
readln(q.vopros);
write(f,q.vopros);
writeln('введите ответ');
readln(q.otvet); write(f,q.otvet); until x=20; close(f); end.
1.2 Код файла для чтения файла с вопросами и введения ответов
program initialization;
uses crt;
const simbol:set of char=['y','Y','n','N','r','R','t'];
type rec=record
vopros:string;
otvet:string;
end;
var f:file of string;z,e,u:integer;key:char;
z1,z2,z3:real;
x:integer;q:rec; j:integer;
Procedure MainMenu;
begin
writeln('Для начала тестирования нажмите - y');
writeln ('Для редактирования вопросов или выхода из программы нажмите - R');
repeat
key:=readkey until key in simbol;
case key of
'y','Y':writeln;
'r','R':begin clrscr;
writeln('Для завершения программы нажмите - n');
writeln('Для редактирования вопросов -T');
repeat
key:=readkey until key in simbol;
case key of
'n','N':halt;
't','T':begin
j:=0;
assign(f,'control.dat');
rewrite(f); clrscr;
writeln('Введите количество вопросов');
readln(x);
repeat
j:=j+1;
writeln('Введите вопрос');
readln(q.vopros);
write(f,q.vopros);
writeln('Введите ответ');
readln(q.otvet);
write(f,q.otvet);
until j=x;
close(f); begin halt; end;
end;
end;end; end; end;
procedure umnogenie;
begin
writeln('Учтите что при вводе ответов знак умножения " * "(shift+8) обязателен ');
writeln('иначе ответ не будет считаться правильным');
writeln('Для продолжения нажмите - ENTER') ;
end;
Procedure Test;
var
readstring,otv,otvfile:string;
begin
e:=0; z:=0;
assign(f,'control.dat');
reset(f);
While not eof(f) do begin
z:=z+1; clrscr;
write('Вопрос',z,' : ',' ');
writeln;writeln;inc(x);
read(f,readstring);
read(f,otvfile);
writeln (readstring);
Write('Ответ');Readln(otv);
if otv = otvfile then begin e:=e+1;end;end;
z1:=round(x/4);
z2:=round(x/2);
z3:=round(x/1.3);
if e<=z1 then u:=2 else
if (e>z1) and(e<=z2) then u:=3 else
if (e>z2) and (e<=z3) then u:=4 else u:=5;
close(f);
clrscr;
writeln('Правильных ответов’,e);
writeln('Ваша оценка',u);
end;
begin clrscr;
MainMenu;
umnogenie; readln;
Test;
end.
Приложение 2
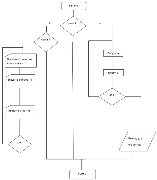
2.1 Блок - схема















