48664 (608717), страница 2
Текст из файла (страница 2)
При аналогичных исходных данных «MathCAD» выдал следующие результаты:
| Рисунок 5.5 – график дисперсионной характеристики, полученный при помощи пакета «MathCAD». |
| |
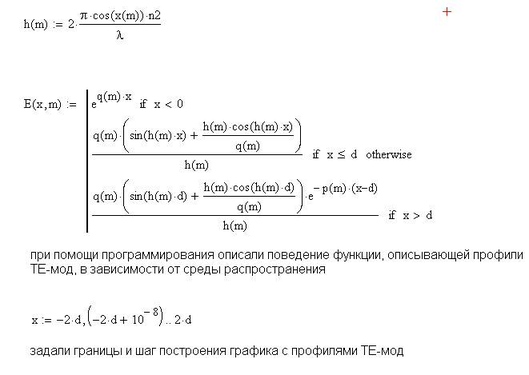
| Рисунок 5.6 – график с профилями ТЕ-мод, полученный при помощи пакета «MathCAD» |
Полный листинг решения поставленной задачи в пакете «MathCAD» приведён в приложении С.
5.3. Интерпретация результатов и выводы по проделанной работе.
Проведя сравнительный анализ результатов, полученных при помощи написанной в «Delphi» программы и пакета «MathCAD», мы видим их полное совпадение в пределах заданной погрешности. Кроме того, конечные результаты, а именно профили ТЕ-мод, совпадают со справочными:
| Рисунок 5.7 – три низшие ТЕ-моды асимметричного планарного волновода и соответствующие им зигзагообразные лучи. |
Из этого можно сделать вывод, что поставленная задача была решена мною верно и в полном объёме. Я не только создал конечный програмный продукт, ограниченно пригодный для практического использования, но и получил практические навыки программирования в объектно ориентированной среде «Delphi».
6. Список используемой литературы:
-
«Численные методы для ПЭВМ на языках Бейсик, Фортран и Паскаль». А.Е.Мудров – МП «Раско», Томск, 1992г, 270с.
-
«Оптические волны в кристаллах». А. Ярив, П. Юх – издательство «Мир», Москва, 1987г, 616с.
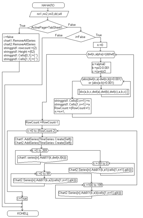
Приложение А.
Блок-схема тела основной программы.
nn1,nn2,nn3 – показатели преломления, исходные данные, вводимые пользователем;
dd – толщина волновода, вводится пользователем;
wll – длина волны используемого света, вводится пользователем.
Блок-схема Процедуры «OnChanging».
AllowChange – свойство объекта TPageControl, отвечающее за разрешение/неразрешение смены закладки;
mtInformation – информационное окно, уведомляющее пользователя о том, что он ввёл не все исходные данные.
Блок-схема Процедуры «OnChange».
i – переменная типа boolean, которая отвечает за то, будет ли при смене закладки осуществлён пересчёт;
chart1 – график, отображающий дисперсионную характеристику волновода;
chart2 – график, отображающий профили ТЕ-мод;
stringgrid1 – таблица, которая по ходу выполнения программы заполняется значениями направляющих углов;
n – переменная типа byte, соответствующая порядку моды;
a, b – переменные, задающие диапазон, на котором производится уточнение направляющих углов;
dwl – функция, задающая дисперсионную характеристику волновода (численно равна правой части уравнения (3.1));
dix – процедура, осуществляющая одну итерацию метода дихотомии;
k – вспомогательная переменнная типа integer, используемая для построения графика;
f(k), g(k) – функции от k, выступающие в роли аргумента для других функций;
e1, e2, e3 – функции, определяющие профиль моды в различных средах.
Блок-схема процедуры «dix».
х1, х2, хm – крайние и среднее значения интервала, на котором производится уточнение корня;
y1, y2 ym – значения уточняемой функции от x1, x2 и xm соответственно;
xx1, xx2 , xxm – новые крайние и среднее значения интервала, полученные после его уменьшения вдвое.
Приложение В.
Модуль формы Form1.
unit Unit1;
interface
uses
Windows, Messages, SysUtils, Variants, Classes, Graphics, Controls, Forms,
Dialogs, StdCtrls, ExtCtrls, jpeg, ComCtrls, TeEngine, Series, TeeProcs,
Chart,math, Grids, Menus;
type
TForm1 = class(TForm)
PageControl1: TPageControl;
TabSheet1: TTabSheet;
TabSheet2: TTabSheet;
Label1: TLabel;
Label2: TLabel;
Label3: TLabel;
Label4: TLabel;
Label5: TLabel;
Label6: TLabel;
Image1: TImage;
Image2: TImage;
Edit1: TEdit;
Edit2: TEdit;
Edit3: TEdit;
Edit4: TEdit;
Edit5: TEdit;
TabSheet3: TTabSheet;
Chart1: TChart;
TabSheet4: TTabSheet;
Chart2: TChart;
StringGrid1: TStringGrid;
MainMenu1: TMainMenu;
File1: TMenuItem;
Exit1: TMenuItem;
Help1: TMenuItem;
About1: TMenuItem;
Label7: TLabel;
Label8: TLabel;
Label9: TLabel;
Label10: TLabel;
Label11: TLabel;
Label12: TLabel;
procedure Edit1KeyPress(Sender: TObject; var Key: Char);
procedure Edit2KeyPress(Sender: TObject; var Key: Char);
procedure Edit3KeyPress(Sender: TObject; var Key: Char);
procedure Edit4KeyPress(Sender: TObject; var Key: Char);
procedure Edit5KeyPress(Sender: TObject; var Key: Char);
procedure PageControl1Changing(Sender: TObject;
var AllowChange: Boolean);
procedure PageControl1Change(Sender: TObject);
procedure FormActivate(Sender: TObject);
procedure Exit1Click(Sender: TObject);
procedure About1Click(Sender: TObject);
private
{ Private declarations }
public
i:boolean;
nn1,nn2,nn3,dd,wll:real;
{ Public declarations }
end;
var
Form1: TForm1;
implementation
uses Unit4;
{$R *.dfm}
procedure TForm1.Edit1KeyPress(Sender: TObject; var Key: Char);
begin
case key of
'0'..'9', chr(8): ;
'-': if length(edit1.text)<>0 then key:=chr(0) else key:=chr(45);
'.': if pos(',',edit1.text)<>0 then key:=chr(0) else key:=chr(44);
',': if pos(',',edit1.text)<>0 then key:=chr(0) else key:=chr(44);
else key:=chr(0);
end;
end;
procedure TForm1.Edit2KeyPress(Sender: TObject; var Key: Char);
begin
case key of
'0'..'9', chr(8): ;
'-': if length(edit2.text)<>0 then key:=chr(0) else key:=chr(45);
'.': if pos(',',edit2.text)<>0 then key:=chr(0) else key:=chr(44);
',': if pos(',',edit2.text)<>0 then key:=chr(0) else key:=chr(44);
else key:=chr(0);
end;
end;
procedure TForm1.Edit3KeyPress(Sender: TObject; var Key: Char);
begin
case key of
'0'..'9', chr(8): ;
'-': if length(edit3.text)<>0 then key:=chr(0) else key:=chr(45);
'.': if pos(',',edit3.text)<>0 then key:=chr(0) else key:=chr(44);
',': if pos(',',edit3.text)<>0 then key:=chr(0) else key:=chr(44);
else key:=chr(0);
end;
end;
procedure TForm1.Edit4KeyPress(Sender: TObject; var Key: Char);
begin
case key of
'0'..'9', chr(8): ;
'-': if length(edit4.text)<>0 then key:=chr(0) else key:=chr(45);
'.': if pos(',',edit4.text)<>0 then key:=chr(0) else key:=chr(44);
',': if pos(',',edit4.text)<>0 then key:=chr(0) else key:=chr(44);
else key:=chr(0);
end;
end;
procedure TForm1.Edit5KeyPress(Sender: TObject; var Key: Char);
begin
case key of
'0'..'9', chr(8): ;
'-': if length(edit5.text)<>0 then key:=chr(0) else key:=chr(45);
'.': if pos(',',edit5.text)<>0 then key:=chr(0) else key:=chr(44);
',': if pos(',',edit5.text)<>0 then key:=chr(0) else key:=chr(44);
else key:=chr(0);
end;
end;
procedure TForm1.PageControl1Changing(Sender: TObject;
var AllowChange: Boolean);
begin
allowchange:= tschng(strtofloat(edit1.text),strtofloat(edit2.text),strtofloat(edit3.text),strtofloat(edit4.text),strtofloat(edit5.text));
end;
procedure TForm1.PageControl1Change(Sender: TObject);
//основная процедура программы, привязанная к смене закладки
//по её ходу и осуществляются все вычисления и построение графиков
var
n:byte;
k:integer;
a,b,c,f:real;
begin
nn1:=strtofloat(edit1.text);
nn2:=strtofloat(edit2.text);
nn3:=strtofloat(edit3.text);
dd:=strtofloat(edit4.text)/1000000;
wll:=strtofloat(edit5.text)/1000000000;
if pagecontrol1.activepage=(tabsheet1) then
begin
i:=false;
chart1.RemoveAllSeries;
chart2.RemoveAllSeries;
stringgrid1.rowcount:=(2);
stringgrid1.Height:=(52);
stringgrid1.Cells[0,1]:=(' ');
stringgrid1.Cells[1,1]:=(' ');
end
else
begin
if i=false then
begin
n:=0;
while dwl(n,(arcsin(nn1/nn2)+0.00005),nn1,nn2,nn3)<(dd/wll) do
begin
a:=(arcsin(nn1/nn2)+0.001);
b:=(pi/2-0.001);
c:=(a+b)/2;
while (abs(dwl(n,a,nn1,nn2,nn3)-dwl(n,b,nn1,nn2,nn3))>0.001) or (abs(a-b)>0.001) do
begin
dix(a,b,c,(dwl(n,a,nn1,nn2,nn3)-(dd/wll)),(dwl(n,b,nn1,nn2,nn3)-(dd/wll)),(dwl(n,c,nn1,nn2,nn3)-(dd/wll)),a,b,c);
end;
stringgrid1.Cells[0,n+1]:=floattostr(n);
stringgrid1.Cells[1,n+1]:=floattostr(a);
stringgrid1.RowCount:=(stringgrid1.RowCount+1);
if n<14 then stringgrid1.Height:=(stringgrid1.Height+26);
n:=n+1;
end;
stringgrid1.RowCount:=(stringgrid1.RowCount-1);
stringgrid1.Height:=(stringgrid1.Height-26);
for n:=0 to (stringgrid1.RowCount-2) do
begin
Chart1.AddSeries( TlineSeries.Create( Self ) );
chart1.Serieslist[n].SeriesColor:=chart1.getfreeseriescolor(false);
for k:=0 to 269 do
begin
f:=(arcsin(nn1/nn2)+k*(((pi/2)-0.001-arcsin(nn1/nn2))/300));
chart1.Series[n].AddXY(k,dwl(n,f,nn1,nn2,nn3),'',clteecolor);
end;
end;
Chart1.AddSeries( TlineSeries.Create( Self ) );
for k:=1 to 269 do
begin
chart1.Series[chart1.SeriesCount-1].AddXY(k,(dd/wll),'',clteecolor);
end;
for n:=0 to (stringgrid1.RowCount-2) do
begin
Chart2.AddSeries( TlineSeries.Create( Self ) );
chart2.Serieslist[n].SeriesColor:=chart2.getfreeseriescolor(false);
for k:=(-99) to 0 do
begin
chart2.Series[n].AddXY(k,e1(wll,dd,nn1,nn2,nn3,strtofloat(stringgrid1.Cells[1,n+1]),(k*dd/100)),'',clteecolor);
end;
for k:=0 to 99 do
begin
chart2.Series[n].AddXY(k,e2(wll,dd,nn1,nn2,nn3,strtofloat(stringgrid1.cells[1,n+1]),(k*dd/100)),'',clteecolor);
end;
for k:=100 to 199 do
begin
chart2.Series[n].AddXY(k,e3(wll,dd,nn1,nn2,nn3,strtofloat(stringgrid1.Cells[1,n+1]),(k*dd/100)),'',clteecolor);
end;
end;
label7.Caption:=floattostrf(arcsin(nn1/nn2),ffgeneral,3,3);
label8.caption:=floattostrf((pi/2-0.001-(pi/2-arcsin(nn1/nn2))/300),ffgeneral,3,3);
label10.Caption:=floattostr(-dd*1000000);
label11.Caption:=floattostr(2*dd*1000000);
i:=true;
end;
end;
end;
procedure TForm1.FormActivate(Sender: TObject);
begin
i:=false;
stringgrid1.Cells[0,0]:=('Порядок');
stringgrid1.Cells[1,0]:=('Угол (рад)');
end;
procedure TForm1.Exit1Click(Sender: TObject);
begin
close;
end;
procedure TForm1.About1Click(Sender: TObject);
begin
messagedlg('Курсовая работа по информатике, ТУСУР,'
+#13+' 1 курс, специальность 210405.'
+#13+' Выполнил студент группы 164'
+#13+' Филатов Александр.', mtinformation, [mbOK],0);
end;
end.
Вспомогательный модуль, содержащий математические процедуры и функции.
unit Unit4;
interface
uses
Windows, Messages, SysUtils, Variants, Classes, Graphics, Controls, Forms,
Dialogs, StdCtrls, ExtCtrls, jpeg, ComCtrls, TeEngine, Series, TeeProcs,
Chart,math;
function tschng(n1,n2,n3,d,wl:real):boolean;
function dwl(m:byte; tetta,n1,n2,n3:real):real;
function q(wl,tetta,n2,n1:real):real;
function h(wl,tetta,n2:real):real;
function p(wl,tetta,n2,n3:real):real;
function e1(wl1,d1,n11,n21,n31,tetta1,x1:real):real;
function e2(wl2,d2,n12,n22,n32,tetta2,x2:real):real;
function e3(wl3,d3,n13,n23,n33,tetta3,x3:real):real;
procedure dix(x1,x2,xm,y1,y2,ym:real; var xx1,xx2,xxm:real);
implementation
function tschng(n1,n2,n3,d,wl:real):boolean;
//осуществляет проверку исходных данных на полноту
begin
if (n1=0) or (n2=0) or (n3=0) or (d=0) or (wl=0) then
begin
messagedlg('Вы должны ввести значения всех параметров!', mtinformation, [mbOK],0);
tschng:=(False);
end
else
tschng:=(True);
end;
function dwl(m:byte; tetta,n1,n2,n3:real):real;
//функция дисперсионной характеристики волновода
var
aa,bb,cc,dd: real;
begin
aa:= sqrt(1-sqr(sin(tetta)));
aa:= 1/(2*pi*n2*aa);
bb:= sqrt(sqr(n2*sin(tetta))-sqr(n3));
cc:= sqrt(sqr(n2*sin(tetta))-sqr(n1));
dd:= n2*sqrt(1-sqr(sin(tetta)));
dwl:=aa*(arctan(bb/dd)+arctan(cc/dd)+pi*m);
end;
function q(wl,tetta,n2,n1:real):real;
//функция, вычисляющая волновое число q
begin
q:=(2*pi*sqrt(sqr(n2*sin(tetta))-n1*n1))/wl;
end;
function h(wl,tetta,n2:real):real;
//функция, вычисляющая волновое число h
begin
h:=(2*pi*cos(tetta)*n2)/wl;
end;
function p(wl,tetta,n2,n3:real):real;
//функция, вычисляющая волновое число p
begin
p:=(2*pi*sqrt(sqr(n2*sin(tetta))-n3*n3))/wl;
end;
function e1(wl1,d1,n11,n21,n31,tetta1,x1:real):real;
//функция, задающая профиль Еу ТЕ моды при условии х<=0
begin
e1:=exp(q(wl1,tetta1,n21,n11)*x1);
end;
function e2(wl2,d2,n12,n22,n32,tetta2,x2:real):real;
//функция, задающая профиль Еу ТЕ моды при условии 0<х begin e2:=(q(wl2,tetta2,n22,n12)/h(wl2,tetta2,n22))*(sin(x2*h(wl2,tetta2,n22))+(h(wl2,tetta2,n22)/q(wl2,tetta2,n22,n12))*cos(h(wl2,tetta2,n22)*x2)); end; function e3(wl3,d3,n13,n23,n33,tetta3,x3:real):real; //функция, задающая профиль Еу ТЕ моды при условии х>=d begin e3:=(q(wl3,tetta3,n23,n13)/h(wl3,tetta3,n23))*(sin(d3*h(wl3,tetta3,n23))+(h(wl3,tetta3,n23)/q(wl3,tetta3,n23,n13))*cos(h(wl3,tetta3,n23)*d3))*exp(-p(wl3,tetta3,n23,n33)*(x3-d3)); end; procedure dix(x1,x2,xm,y1,y2,ym:real; var xx1,xx2,xxm:real); //процедура, осуществляющая 1 итерацию метода дихотомии begin if (y1*ym)<0 then begin xx1:=x1; xx2:=xm; xxm:=(x1+xm)/2; end; if (ym*y2)<0 then begin xx1:=xm; xx2:=x2; xxm:=(xm+x2)/2; end; end; end. Приложение c.















