48595 (608670)
Текст из файла
МИНИСТЕРСТВО ОБРАЗОВАНИЯ И НАУКИ УКРАИНЫ
СУМСКОЙ ГОСУДАРСТВЕННЫЙ УНИВЕРСИТЕТ
Курсовая работа
по предмету «Базы данных
и информационные системы»
на тему: «Разработка модуля информационной системы для отдела по контролю полетов и личного состава и справочной службы аэропорта »
Выполнил студент группы ИН-52: Билак Н.П.
Проверил преподаватель: Чекалов А.П.
Сумы-2007
Оглавление
1.Постановка задачи.
1.1 Вариант задания курсовой работы.
1.2 Результаты предпроектного исследования.
2.Анализ области применения и планирование требований. Семантика построенных DFD диаграмм в Case Studio 2.19
2.1 DFD диаграмма 0 уровня
2.3 1 часть DFD диаграммы 0 уровня
2.4. DFD диаграмма 1 уровня
2.5 2 часть DFD диаграммы 0 уровня
3.Проектирование базы данных.
4 Реализации таблиц.
4.1 Создание таблиц.
4.2 Реализация бизнес правил.
4.3 Формирование основных SQL запросов.
5 Программная реализация.
Список использованной литературы.
Приложение
1. Постановка задачи
Администрация аэропорта заказала разработку модуля информационной системы для отдела по контролю полетов и личного состава и справочной службы аэропорта. Система предназначена для автоматизации процесса регистрации и хранения данных о самолетах и их экипажах, а так же для автоматизации получения справок о полетах потенциальными пассажирами.
1.1 Вариант задания курсовой работы
Задание № 6
Спроектируйте базу данных аэропорта так, чтобы она позволяла реализовать следующее запросы:
-
список моделей самолетов летающих по рейсу Z;
-
номер экипажа и фамиля командира самолета с номером N;
-
наличие свободных мест на рейс в город Х с временем отправления Y.
1.2 Результаты предпроектного исследования
Во время предпроектного исследования составлено следующее описание событий, происходящих во время запроса пассажирами либо администрацией данных о полетах:
-
Сотруднику администрации аэропорта необходимо узнать список моделей самолетов летающих по рейсу Z, то есть характеристики самолетов(модель, бортовой номер и дальность возможного перелета.) Он делает запрос по конкретному рейсу Z и получает результат в виде списка всех моделей самолетов, летающих по этому рейсу, а так же их бортовых номеров и летных характеристик (дальность полета).
-
При получении информации о номере экипажа и фамилии командира самолета с номером N сотрудник администрации аэропорта делает запрос по конкретному бортовому номеру самолета (с учетом его летных характеристик) и получает информацию : Фамилия имя отчество командира самолета, информацию об экипаже( номер экипажа, фамилии, имена и отчества пилотов и обслуживающего персонала). Дальность полета самолета используется для систематизации данных об экипажах самолетов, так как каждый экипаж, включая командира самолетов и пилота, обучен работать только на определенном типе самолетов.
-
Потенциальный пассажир делает запрос о наличии свободных мест на рейс в город X с временем отправления Y. Пассажир делает запрос и получает сведенья о наличии свободных мест на рейс Z в город X с временем отправления Y, а также борт номер каждого самолета, который соответствует запросу потенциального пассажира. Далее потенциальный пассажир (пли условии получения подходящей ему информации о свободных местах) имеет возможность бронировать место в самолете на определенное время при условии оплаты стоимости проезда.
2.Анализ области применения и планирование требований. Семантика построенных DFD диаграмм в Case Studio 2.19
2.1 DFD диаграмма 0 уровня
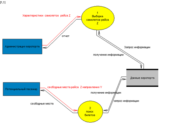
1. В ходе выполнения курсовой работы при реализации зарпосов была построена DFD диаграммы 0 уровня и составлено следующее описание хода событий :
-
Запускаем Запустить среду построения DFD диаграм («CASEStudio»).
-
Исходя из условия поставленной задачи создаем 2 внешних сущности: одну из них называем «Администрация аэропорта», а вторую – «Потенциальный пассажир» .
-
Добавляем 2 процесса, переименовываем их так: первый называем «Выборка самолетов рейса Z » (внешняя сущность по средствам потока данных обращается к процессу с запросом о списке моделей самолетов летающих по рейсу Z, то есть характеристики самолетов(модель, бортовой номер и дальность возможного перелета.) а так же о номере экипажа и фамилии командира самолета с номером N). Второй же процесс называем «Поиск Билетов».
-
Создаем поток данных от внешней сущности «Администрация аэропорта» к процессу «Выборка самолетов рейса» , и изменяем его имя на «Характеристики самолетов рейса Z » в Edit Data Flow на вкладке Data Flow.
-
Создаем поток данных от процесса «Выборка самолетов рейса» к внешней сущности «Администрация аэропорта», и изменяем его имя на «Отчет», т.е. результат в виде списка всех моделей самолетов, летающих по этому рейсу, а так же их бортовых номеров и летных характеристик (дальность полета).
-
Создаем поток данных от внешней сущности «Потенциальный пассажир» к процессу «поиск билетов» , и изменяем его имя на «Свободные места рейса Z направления Y.»
-
Создаем поток данных от процесса «поиск билетов» к внешней сущности «Потенциальный пассажир », и изменяем его имя на «свободные места».
-
Добавляем новое хранилище данных «Данные аэропорта » на нашу диаграмму, соединяем хранилище данных парами потоков данных с процессами.
-
Изменяем цвет внешних сущностей(светло-синий), процессов(желтый) а так же хранилища данных(серый).
-
На вкладке «Edit Process» на каждом из двух процессов, задействованных в нашей DFD диаграмме 0 - уровня снимаем флажок с пункта Lowest level и нажимаем OK.
2.2 Семантика DFD диаграммы 0 уровня
-
Сотруднику администрации аэропорта необходимо узнать список моделей самолетов летающих по рейсу Z. Он делает запрос по рейсу Z и получает результат в виде списка всех моделей самолетов, летающих по этому рейсу.
-
Сотруднику администрации аэропорта необходимо узнать номер экипажа и фамилию командира самолета с номером N. Он делает запрос по конкретному бортовому номеру самолета и получает интересующую его информацию.
-
Потенциальный пассажир делает запрос о наличии свободных мест на рейс в город X с временем отправления Y. Пассажир делает запрос и получает сведенья о наличии свободных мест на рейс Z в город X с временем отправления Y.
2.3 1 часть DFD диаграммы 0 уровня
-
Добавим процесс в нашу DFD диаграмму 1 уровня, процесс называем «Выборка характеристик самолетов» (номер экипажа и фамилия командира самолета с номером N, характеристики самолетов(модель, бортовой номер и дальность возможного перелета)) .
-
Создаем поток данных от внешней сущности «Администрация аэропорта» к процессу «Выборка характеристик самолетов» , и изменяем его имя на «Характеристики самолетов рейса Z » в Edit Data Flow на вкладке Data Flow.
-
Добавляем новое хранилище данных «Данные аэропорта » на нашу диаграмму, соединяем хранилище данных парой потоков данных с процессом.
-
Изменяем цвет внешних сущностей(светло-синий), процессов(желтый) а так же хранилища данных(серый).
-
На вкладке «Edit Process» на процессе, задействованном в нашей DFD диаграмме 1 - уровня снимаем флажок с пункта Lowest level и нажимаем OK.
-
Сотруднику администрации аэропорта необходимо узнать список моделей самолетов летающих по рейсу Z, то есть характеристики самолетов(модель, бортовой номер и дальность возможного перелета.) Он делает запрос по конкретному рейсу Z и получает результат в виде списка всех моделей самолетов, летающих по этому рейсу, а так же их бортовых номеров и летных характеристик (дальность полета).
-
При получении информации о номере экипажа и фамилии командира самолета с номером N сотрудник администрации аэропорта делает запрос по конкретному бортовому номеру самолета (с учетом его летных характеристик) и получает информацию : Фамилия имя отчество командира самолета, информацию об экипаже( номер экипажа, фамилии, имена и отчества пилотов и обслуживающего персонала). Дальность полета самолета используется для систематизации данных об экипажах самолетов, так как каждый экипаж, включая командира самолетов и пилота, обучен работать только на определенном типе самолетов.
-
Потенциальный пассажир делает запрос о наличии свободных мест на рейс в город X с временем отправления Y. Пассажир делает запрос и получает сведенья о наличии свободных мест на рейс Z в город X с временем отправления Y, а также борт номер каждого самолета, который соответствует запросу потенциального пассажира. Далее потенциальный пассажир (пли условии получения подходящей ему информации о свободных местах) имеет возможность бронировать место в самолете на определенное время при условии оплаты стоимости проезда.
2.4 DFD диаграмма 1 уровня
1. Добавим 2 процесса в нашу DFD диаграмму 2 уровня, разделив процесс «Выборка характеристик самолетов» на 2 процесса согласно поступающим запросам. Первый процесс называем «выборка моделей и дальности полетов» (модель, бортовой номер и дальность возможного перелета). Второй же процесс называем «Выборка характеристик экипажа » (характеристики самолетов(номер экипажа и фамилия командира самолета с номером N)) . Соединяем полученные процессы парой противоположно направленных потоков данных.
2. Создаем поток данных от внешней сущности «Администрация аэропорта» к процессу ««выборка моделей и дальности полетов» , и изменяем его имя на «Характеристики самолетов рейса Z » в Edit Data Flow на вкладке Data Flow.
3. Создаем поток данных от процесса «выборка моделей и дальности полетов» к внешней сущности «Администрация аэропорта», и изменяем его имя на «Отчет», т.е. результат в виде списка всех моделей самолетов, летающих по этому рейсу, а так же их бортовых номеров и летных характеристик (дальность полета), номер экипажа и фамилия командира самолета с номером N.
4. Добавляем новое хранилище данных «Данные аэропорта » на нашу диаграмму, соединяем хранилище данных парами потоков данных с процессом выборка характеристик экипажа .
5. Изменяем цвет внешних сущностей(светло-синий), процессов(желтый) а так же хранилища данных(серый).
2.5 2 часть DFD диаграммы 0 уровня
1. Добавим процесс в нашу DFD диаграмму 1 уровня, процесс называем «Сведенья о билетах » (сведенья о наличии свободных мест на рейс Z направления Y)) .
2. Создаем поток данных от внешней сущности «потенциальный пассажир» к процессу «Сведенья о билетах » , и изменяем его имя на «свободные места рейса Z направления Y» в Edit Data Flow на вкладке Data Flow.
3. Добавляем новое хранилище данных «Данные аэропорта » на нашу диаграмму, соединяем хранилище данных парой потоков данных с процессом.
4. Изменяем цвет внешних сущностей(светло-синий), процессов(желтый) а так же хранилища данных(серый).
2 Анализ области применения и планирование требований
Директору предприятия нужно увидеть график работ определенного подразделения на объектах с которыми работает фирма в течении месяца. Он дает запрос в виде его названия , также требуется задать месяц и год выполнения работ. Далее формируется отчет о объектах обслуживаемых данным подразделения и ответственных за выполнение работ.
На основе концептуальной модели создаем структуру приложения:
табл. 1 Условные обозначения
| Обозначение | Описание |
| request | Составление отчета |
| fmFind | Поиск соотв. полей |
3 Проектирование базы данных
Характеристики
Тип файла документ
Документы такого типа открываются такими программами, как Microsoft Office Word на компьютерах Windows, Apple Pages на компьютерах Mac, Open Office - бесплатная альтернатива на различных платформах, в том числе Linux. Наиболее простым и современным решением будут Google документы, так как открываются онлайн без скачивания прямо в браузере на любой платформе. Существуют российские качественные аналоги, например от Яндекса.
Будьте внимательны на мобильных устройствах, так как там используются упрощённый функционал даже в официальном приложении от Microsoft, поэтому для просмотра скачивайте PDF-версию. А если нужно редактировать файл, то используйте оригинальный файл.
Файлы такого типа обычно разбиты на страницы, а текст может быть форматированным (жирный, курсив, выбор шрифта, таблицы и т.п.), а также в него можно добавлять изображения. Формат идеально подходит для рефератов, докладов и РПЗ курсовых проектов, которые необходимо распечатать. Кстати перед печатью также сохраняйте файл в PDF, так как принтер может начудить со шрифтами.















