48420 (608598)
Текст из файла
БГПУ
Замкнутая ломаная без самопересечений
Содержание
Введение
Глава 1
§1. Понятие ломаной
§2. Прямая на плоскости
Глава 2
Введение: Перечень основных процедур и функций, используемых в программах
§1. Function Peres, Блок Схема
п.2 Function Peres, на языке Turbo Pascal
§2. Рекурсивный способ построения простой замкнутой ломаной
§3. Верхняя оценка количества способов построения ПЗЛ
§4. Построения простой замкнутой ломаной методом "Треугольника"
п.1 Идея метода
п.2 Реализация на языке Паскаль
Список литературы
Введение
Тема бакалаврской работы является "Простая замкнутая ломаная кривая" (ПЗЛ).
Актуальность : выбранной темы заключается в том, что теория ПЗЛ имеет практическое применение например: прокладывание газопровода, железнодорожных путей и т.д., но теория ПЗЛ не дает ответа как и сколькими способами это возможно сделать. В теории ПЗЛ дано лишь определение ПЗЛ и ее компонентов без выделения, каких либо свойств. А так решение проблемы выбранной темы является, частным случаем решения задачи Коммивояжера её ещё называют транспортной задачей.
Объект исследования: Планиметрия.
Предмет исследования: Простая замкнутая ломаная на плоскости.
Цели: Изучит понятие ПЗЛ, выделить его свойства и составить алгоритм построения.
Задачи:
-
Составить рекурсивный алгоритм позволяющий построить все возможные ПЗЛ через n произвольных точек плоскости (замечание эти точки должны быть вершинами ПЗЛ, и других вершин нет). Реализовать его в среде Turbo Pascal.
-
Дать верхнюю оценку количества способов построения ПЗЛ через n произвольных точек плоскости.
-
Составить не рекурсивный алгоритм и реализовать его на языке Turbo Pascal, позволяющий строить ПЗЛ для большого количества произвольных точек
Гипотезы:
-
ПЗЛ можно построить всегда, кроме случая когда все точки лежат на одной прямой.
-
Пусть через n точек проходят S прямых имеющих не менее 4-х данных точек, тогда через эти n точек можно провести не более чем
различных ПЗЛ, где k i -количество точек принадлежащих i-ой прямой, i=1,2…S
Глава 1
§1. Понятие ломаной
Фигура, образованная конечным набором отрезков, расположенных так, что конец первого является началом второго, конец второго – началом третьего и т.д., называется ломаной линией или просто ломаной (рис. 1). Отрезки называются сторонами ломаной, а их концы – вершинами ломаной.
Ломаная обозначается последовательным указанием ее вершин. Например, ломаная АВСDE, ломаная A1A2…An.
Ломаная называется простой, если она не имеет точек самопересечения (рис. 2).
Ломаная называется замкнутой, если начало первого отрезка ломаной совпадает с концом последнего. Замкнутую ломаную, у которой точками самопересечения являются только начальная и конечная точки, также называют простой (рис. 3).
Длиной ломаной называется сумма длин ее сторон.
§2. Прямая на плоскости.
п.1. Уравнение прямой на плоскости.
Из курса геометрии известно, что любая прямая на плоскости xOy имеет уравнение
(1)[2], где
- постоянные.
Пусть даны две произвольные точки
и
прямой l, тогда найдем уравнение прямой l, проходящей через эти точки.
Воспользуемся уравнением (1).
Рассмотрим два случая, когда 1)
и 2)
.
-
Если
то, уравнение(1) примет вид
,
т.е. прямая будет параллельна оси Оу или совпадать с ней.
Замечание: так как коэффициенты а и с заданы не однозначно, поэтому в алгоритмах, использующих уравнение прямой используется только геометрическая интерпретация этого случая, т.е. тот факт если прямая проходит через две точки у которых первые координаты равны, то эта прямая параллельна оси Оy.
-
Если
тогда уравнение(1) можно представить в виде
(2), где
. Так как точки
и
лежат на прямой l, то их координаты являются корнями уравнения(2). Поэтому для нахождения коэффициентов уравнения(2) достаточно решить систему уравнений
относительно этих переменных k и d, получим решение,
т.е. мы нашли уравнение прямой l.
Таким образом, если прямая не параллельна оси Оу то уравнение(1) равносильно уравнению
иначе уравнение(1) равносильно уравнению
.
п.2 Взаимное расположение двух прямых на плоскости.
Еще из школьного курса геометрии основной школы известно, что две прямые на плоскости либо пересекаются, либо параллельны.
Пусть две прямые l:
, и g:
тогда если эти прямые параллельны, то
[2] иначе
.
Если две различные прямые l и g не параллельны, то они имеют общую точку. Координаты этой точки являются решением системы уравнений.
Глава 2
Введение: Перечень основных процедур и функций, используемых в программах
Function S_3(T,B,C:tochka):Boolean;
Функция истина если три точки лежат на одной прямой.
Идея: находим уравнение прямой l, проходящей через точки В и С, и проверяем на принадлежность точки Т прямой l .
Var k1,b1:real;
Begin
If ((B.x=C.x)and(B.x=T.x)) or
((B.y=C.y)and(B.y=T.y))then S_3:=true
else
if B.x=C.x then S_3:=false
else begin
k1:=(B.y-C.y)/(B.x-C.x);
b1:=B.y-k1*B.x;
if round(T.y)=round(k1*T.x+b1) then S_3:=true
else S_3:=false;
end
End;
Function Prin(T,B,C:tochka):boolean;
Функция истина если точка Т принадлежит отрезку ВС.
Идея: Если точка Т лежит на отрезке ВС, то она лежит на прямой проходящей через точки В и С, и заключена между ними.
Begin
If S_3(T,B,C) then
if (((B.x<=T.x)and(T.x<=C.x)) or ((C.x<=T.x)and(T.x<=B.x))) and
(((B.y<=T.y)and(T.y<=C.y)) or ((C.y<=T.y)and(T.y<=B.y)))
then Prin:=true
else Prin:=false
else Prin:=false
End;
-
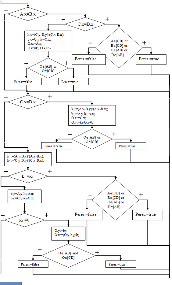
Function Peres, Блок Схема
Истина если отрезки [AB] и [CD] имеют общие точки за исключением случаев:
1) если отрезки совпадают;
2) если один конец отрезка совпадает с одним из концов другого отрезка, и других общих точек нет.
п.2 Function Peres, на языке Turbo Pascal
Function Peres (A, B, C, D: tochka): boolean;
Var O: tochka;
k1, k2, b1, b2: real;
s1, s2: Boolean;
Begin
{Проверка 1-го случая}
if (A.x=C.x)and(A.y=C.y) and (B.x=D.x)and(B.y=D.y) then Peres:=False
else
if (A.x=D.x)and(A.y=D.y) and (B.x=C.x)and(B.y=C.y) then Peres:=False
else
{Проверка 2-го случая}
If (A.x=C.x)and(A.y=C.y) then if Prin(D,A,B) or Prin(B,C,D) then Peres:=true else Peres:=False
else
If (A.x=D.x) and (A.y=D.y) then if Prin(C, A, B) or Prin (B,C,D) then Peres:=true else Peres:=False
else
If (B.x=C.x)and(B.y=C.y) then if Prin(D,A,B) or Prin(A,C,D) then Peres:=true else Peres:=False
else
If (B.x=D.x)and(B.y=D.y) then if Prin(C,A,B) or Prin(A,C,D) then Peres:=true else Peres:=False
else { общей случай }
If A.x=B.x then begin if C.x=D.x then if Prin(A,C,D) or
Prin(B,C,D) or
Prin(C,A,B) or
Prin(D,A,B) then Peres:=true else Peres:=false
else begin
k2:=(C.y-D.y)/(C.x-D.x);
b2:=C.y-k2*C.x;
O.x:=A.x;
O.y:=k2*O.x+b2;
if Prin(O,C,D) and Prin(O,A,B) then Peres:=true
else Peres:=False
end end
else if C.x=D.x then begin
k1:=(A.y-B.y)/(A.x-B.x);
b1:=A.y-k1*A.x;
O.x:=C.x;
O.y:=k1*O.x+b1;
if Prin(O,C,D) and Prin(O,A,B) then Peres:=true
else Peres:=False
end
else begin
k1:=(A.y-B.y)/(A.x-B.x);
k2:=(C.y-D.y)/(C.x-D.x);
if k1=k2 then {} if Prin(A,C,D) or
Prin(B,C,D) or
Prin(C,A,B) or
Prin(D,A,B) then Peres:=true
else Peres:=false
else begin
b1:=A.y-k1*A.x;
b2:=C.y-k2*C.x;
O.x:=(b1-b2)/(k2-k1);
if k1=0 then O.y:=b1
else if k2=0 then O.y:=b2
else O.y:=(b1/k1-b2/k2)/(1/k1-1/k2);
if Prin(O,C,D) and Prin(O,A,B)
then Peres:=true
else Peres:=false
end
end
End;
-
Рекурсивный способ построения простой замкнутой ломаной
Идея: Чтобы перебрать все возможные способы построения простой замкнутой прямой мы воспользовались следующим алгоритмом построения:
-
Зафиксировали одну из n точек, т.к. не имеет значение, какая точка будет начальной т.к ломаная замкнутая;
-
Соединяя зафиксированную точку с одной из незанятых точек, получаем первую сторону ломаной.
-
Затем соединение продолжаем рекурсивно полным перебором всех незанятых точек, при условиях:
-
Новую точку можно соединить с последней присоединённой точкой, если отрезок, соединяющий эти точки, не пересекает ни одну из уже построенных сторон ломаной;
-
Продолжаем построение до тех пор, пока есть незадействованные точки,
-
Если свободных точек нет и отрезок, соединяющий последнюю присоединенную точку с первой, не пересекает ни одну из сторон построенной ломаной то, построенная ломаная и этот отрезок будут образовывать искомую замкнутую ломаную.
-
Возвращаемся к пункту 2 до тех пор пока не будут перебраны все незанятые точки.
Программа
Uses crt;
Const n=9 ;{Количество точек}
m=400;{}
Type tochka=record
x,y,r:real;
n:word;
end;
Mass=array[0..n] of tochka;
Var sch:word;
number:text;
Procedure Sozd_t(Var MT:Mass; n,m:Word);
Var i:word;
Begin randomize;
For i:=1 to n do
begin
MT[i].x:=random(m);
MT[i].y:=random(m);
MT[i].n:=i;
end;
End;
Procedure Sdvyg(Var MT:Mass;n1,n2:word);{n1- n2-}
Var i:word;
Begin
For i:=n1 to n2-1 do MT[i]:=MT[i+1];
MT[n2].x:=1000; MT[n2].y:=1000;
End;
{Сохраняем полученную ломаную}
Procedure Save(MT:mass);
Var i:word;
st1,st2:string[n];
Begin
sch:=sch+1; st2:='';
For i:=1 to n do
begin
Write(MT[i].n,' ');
str(MT[i].n,st1);
st2:=st2+st1;
end;
Writeln('---',sch,'---');
Writeln(number,st2);
readkey;
End;
Procedure Rekurs(MT:Mass;Kol:word;T:word);
Var i,j,g:word;
s:boolean;
Begin
MT[0]:=MT[t];
Sdvyg(MT,t,kol);
MT[kol]:=MT[0];
Kol:=kol-1;
IF kol>0 then
For j:=1 to kol do
begin s:=true;
for i:=kol+1 to n-1 do
if Peres(MT[j],MT[kol+1],MT[i],MT[i+1]) then s:=false;
if s then Rekurs(MT,kol,j)
end
ELSE begin s:=true;
For g:=1 to n-1 do
if Peres(MT[1],MT[n],MT[g],MT[g+1]) then s:=false;
if s then Save(MT);
end;
End;
Procedure Recurs_Soed(MT:Mass);
Var v:word;
Begin
For v:=1 to n-1 do Rekurs(MT,n-1,v)
End;
Procedure Proseivanie(var f1,f2:text);
Var st1,st2,st3:string[n];
S:boolean;
i,j,v:byte;
Begin v:=1;
Read(f1,st1);
Writeln(f2,st1);
While not eof(f1) do
begin
Readln(f1,st1);
reset(f2);{гбвў"ЁўҐ¬ Єгаб®Є ў з"® д©"}
s:=true;
st3[n]:=st1[n];
for i:=1 to n-1 do st3[i]:=st1[n-i];
{Џа®ўҐаЄ б®ўЇ¤ҐЁҐ st1 б 㦥 §ЇЁбл¬Ё ў f2}
While not eof(f2) and s do
begin
Readln(f2,st2);
j:=0;
For i:=1 to n do
if (st2[i]=st1[i]) or (st2[i]=st3[i]) then j:=j+1;
if j=n then s:=false;
end;
if s then begin Append(f2); Writeln(f2,st1); v:=v+1 end;
end;
writeln;
writeln('---',v,'---');
End;
Var MT:mass;
k,ch:word;
Loman:text;
BEGIN
clrscr;
sch:=0;
Sozd_T(MT,n,m);
assign(number,'number.txt');
Rewrite(number);
Recurs_Soed(MT);
readln;
Close(number);
Reset(number);
assign(Loman,'Loman.txt');
Rewrite(Loman);
Proseivanie(Number,Loman);
Close(Number);
Close(Loman);
readln;
END.
-
Верхняя оценка количества способов построения ПЗЛ
Гипотеза: Пусть через n произвольных точек плоскости проходит S прямых содержащих не менее чем по 4-ре точки из данных, тогда через эти n точек возможно провести простых замкнутых ломанных не более чем
где ki – количество точек из данных точек лежащих на i прямой,
.
Доказательство:
Ι Этап.
-
Количество способов построения ломаных
. -
Количество способов построения замкнутых ломанных
т.к. не имеет значение какая вершина будет начальной. -
Очевидно, что количество ПЗЛ будет не больше количества замкнутых ломаных. Пусть L – количество способов построения ПЗЛ через n точек, тогда
.
ΙΙ Этап.
Дано ki – количество точек лежащих на i прямой, где
.
Пусть на каком-то шаге построения ПЗЛ мы пришли в т.А.
Рассмотрим рисунок.
Пусть т.Аi-ой прямой с ki – точками из данных. Рассмотрим случаи соединения точки А с точками на i прямой.
Точку А можно соединить максимум с двумя точками, лежащих на этой прямой, чтобы выполнялись условия построения. Количество же всевозможных случаев соединения точки А с другими точками прямой равно (ki-1). Посчитаем наименьшее количество случаев, которые не удовлетворяют условиям построения.
При каждом j обращении к точкам этой прямой будут не удовлетворять
случаев.
Но т.к. таких прямых S получаем
случаев построения ломаных удовлетворяющих условиям построения.
Если не имеет значения направление обхода ломаной то, в итоге получаем количество способов построения ПЗЛ будет
-
Построения простой замкнутой ломаной методом "Треугольника"
п.1 Идея метода
Идея: Пусть даны n произвольных точек на плоскости.
-
Выбираем любую из них, назовем "первой". Затем берем две ближайшие к ней точки. На этих трех выбранных точках строим треугольник.
-
Берем следующую ближайшую, не занятую точку к "первой".
-
Ищем ближайший отрезок
п.2 Реализация на языке Паскаль
uses crt,graph;
Const n=10; {Задаём количество точек}
m=400;{Длина стороны квадрата на котором расположены точки}
Type
tochka=record
x,y,r:real;
end;
Mass=array[0..n] of tochka;
Var sch:word; {Счетчик точек}
{Задает произвольным образом n точек в квадрате со стороной m }
Procedure Sozd_t(Var A:Mass; n,m:Word);
Var i:word;
Begin randomize;
For i:=1 to n do
begin
A[i].x:=random(m);
A[i].y:=random(m);
end;
End;
{Рисует отрезок ВС}
Procedure Lin(B,C:tochka);
Begin
Line(Round(B.x),Round(B.y),Round(C.x),Round(C.y))
End;
{Определяет расстояние между точками}
Function R_TT(Var A,B:tochka):real;
Begin R_TT:=Sqrt(sqr(A.x-B.x)+sqr(A.y-B.y));
End;
{Определяет расстояние между i-ой точкой и другими}
Procedure Rasst_TT(Var A:Mass; i,n:word);
Var j:word;
Begin
For j:=1 to n do
A[j].r:=R_TT(A[i],A[j])
End;
{Устраняет отрицательные значения расстояния}
Procedure absal(Var A:Mass; n1,n2:word);
Var i:word;
Begin
For i:=n1 to n2 do A[i].r:=abs(A[i].r)
End;
{Ищет номер ближайшей точки к i-ой}
Function PoiskNT(Var A:Mass; n1,n2:word):word;
var i,j:word;
Begin j:=n1;
While A[j].r<0 do j:=j+1;
For i:=n1 to n2 do
0>0>Характеристики
Тип файла документ
Документы такого типа открываются такими программами, как Microsoft Office Word на компьютерах Windows, Apple Pages на компьютерах Mac, Open Office - бесплатная альтернатива на различных платформах, в том числе Linux. Наиболее простым и современным решением будут Google документы, так как открываются онлайн без скачивания прямо в браузере на любой платформе. Существуют российские качественные аналоги, например от Яндекса.
Будьте внимательны на мобильных устройствах, так как там используются упрощённый функционал даже в официальном приложении от Microsoft, поэтому для просмотра скачивайте PDF-версию. А если нужно редактировать файл, то используйте оригинальный файл.
Файлы такого типа обычно разбиты на страницы, а текст может быть форматированным (жирный, курсив, выбор шрифта, таблицы и т.п.), а также в него можно добавлять изображения. Формат идеально подходит для рефератов, докладов и РПЗ курсовых проектов, которые необходимо распечатать. Кстати перед печатью также сохраняйте файл в PDF, так как принтер может начудить со шрифтами.
т.е. прямая будет параллельна оси Оу или совпадать с ней.
. Так как точки
.
т.к. не имеет значение какая вершина будет начальной.
.














