48316 (608533)
Текст из файла
Содержание
Введение 2
1. Постановка задачи 3
1.1 Математическая модель задачи 3
1.2 Входные данные 3
1.3 Выходные данные 4
1.4 Обработка ошибок. 4
2 Проектирование программного модуля 6
2.1 Структурная диаграмма программного модуля 6
2.2 Разработка схемы программного модуля и её описание 7
2.3 Разработка пользовательского интерфейса 8
3 Реализация программного модуля 10
3.1 Код программы 10
4 Тестирование программного модуля 17
Заключение 19
Список использованных источников 20
Введение
Целью данной курсовой работы является разработка программного модуля для вычисления приближенного значения бесконечной суммы с точностью до Е=0.05, если x принимает значения на отрезке [a,b] с шагом h. Для разработки используется табличный процессор Excel и язык программирования Visual Basic for Application.
Данная курсовая работа состоит из 4 разделов.
В разделе «Постановка задачи» описаны: математическая модель задачи, входные и выходные данные, обработка ошибок, которые могут быть допущены при работе с данной программой.
В разделе «Проектирование программного модуля» приведена структурная диаграмма программного модуля, схема программного модуля с ее описанием и описан пользовательский интерфейс.
В разделе «Реализация программного модуля» находится код программы с комментариями к нему и описаны используемые операторы и функции.
В разделе «Тестирование программного модуля» показана работа программы.
1. Постановка задачи
1.1 Математическая модель задачи
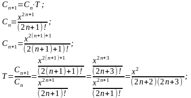
Данная сумма представляет собой бесконечный ряд Тейлора. Для достижения заданной точности надо суммировать члены ряда до тех пор, пока очередной член по модулю не будет меньше Е. Для получения следующего члена ряда через предыдущий воспользуемся рекуррентной формулой:
1.2 Входные данные
Входными данными являются:
Начало отрезка;
Конец отрезка;
Шаг.
Требования к входным данным:
Предусмотреть проверку на допустимость исходных данных и повторение ввода при ошибочных данных;
Ввод исходных данных осуществлять в поля ввода формы.
1.3 Выходные данные
Выходными данными являются:
Таблица сумм бесконечного ряда в зависимости от x;
График функции.
Требования к выходным данным:
Все выходные данные выводятся на форму;
Ко всем выходным данным должен быть запрещен доступ со стороны пользователя.
1.4 Обработка ошибок
В данной программе реализован следующий способ контроля ввода:
Сначала проверяется, является ли набираемый символ либо цифрой, либо запятой;
Если не является, то набор символа игнорируется;
Если набираемый символ является цифрой, то он вводится в поле ввода;
Если набираемый символ является запятой, то проверяется, является ли она первой вводимой запятой. Если ранее запятые не вводились, то она вводится в поле ввода. В противном случае ввод запятой игнорируется.
Данный способ контроля ввода реализован с помощью функции KeyPress.
Однако пользователь может не ввести в поле ввода данные. В этом случае выдается следующее сообщение:
Рисунок 1. Сообщение об ошибке.
Если пользователь ввел начало отрезка больше, чем конец отрезка, то в этом случае выдается следующее сообщение:
Рисунок 2. Сообщение об ошибке.
2 Проектирование программного модуля
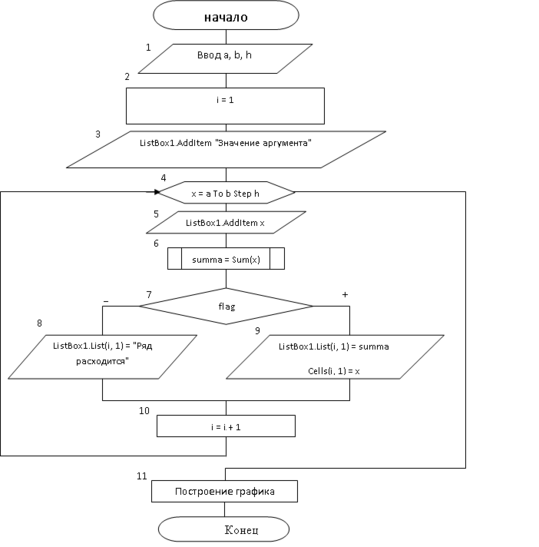
2.1 Структурная диаграмма программного модуля
Рисунок 3. Структурная диаграмма программного модуля.
UserForm1 – пользовательская форма.
UserForm_Initialize() – процедура начальной инициализации пользовательской формы.
CommandButton1_Click() – процедура, срабатывающая при нажатии кнопки «Вычислить сумму», которая считывает исходные данные, производит вычисления и записывает результат.
CommandButton2_Click() – процедура, срабатывающая при нажатии кнопки «Удалить данные», которая осуществляет удаление введенных данных и результатов.
CommandButton3_Click() – процедура, срабатывающая при нажатии кнопки «Выход», которая закрывает приложение.
Sum() – функция определения суммы бесконечного ряда.
2.2 Разработка схемы программного модуля и её описание
Рисунок 4. Схема процедуры обработки кнопки «Вычислить сумму».
Рисунок 5. Схема функции вычисления суммы бесконечного ряда.
2.3 Разработка пользовательского интерфейса
При запуске программы появляется следующее окно (Рис.6). Текстовая информация размещена на элементах управления Label.
Рисунок 6. Окно программы.
В окне программы располагаются ячейки ввода (элементы управления TextBox), таблица результатов (элемент управления ListBox) и график функции, который располагается на элементе управления Image.
После нажатия на кнопку (CommandButton) «Вычислить сумму» считываются данные, производится расчет, выводится результат.
После нажатия на кнопку «Удалить данные» данные и результат стираются.
3 Реализация программного модуля
3.1 Код программы
Dim h As Double 'шаг
Dim a As Double 'начало отрезка
Dim b As Double 'конец отрезка
Dim i As Integer 'счетчик итераций
Dim n As Integer 'счетчик итераций
Dim x As Double 'аргумент
Dim eps As Double 'точность
Dim Cn As Double '1-ый член ряда
Dim y As Double 'значение суммы ряда
Dim summa As Double 'значение суммы ряда
Dim MaxIter As Integer 'допустипое число итераций
Dim flag As Boolean 'логическая переменная
Dim usl As Boolean 'логическая переменная
Dim number As String 'строка для проверки вводимого числа
Dim sign As String 'строка для проверки знака вводимого числа
Dim ry As Range 'область данных по y для построения графика
Dim rx As Range 'область данных по x для построения графика
Private Sub UserForm_Initialize()
Application.Visible = False 'делаем Excel невидимым
number = "0123456789,-" 'строка для проверки вводимого числа
sign = "-" 'строка для проверки знака вводимого числа
eps = 0.05 'точность
End Sub
Private Sub CommandButton1_Click() 'Кнопка "Вычислить сумму"
'проверяем введены ли все данные
If (TextBox1.Value = "" Or TextBox2.Value = "" Or TextBox3.Value = "") Then
MsgBox ("Введены не все параметры")
Exit Sub
End If
'проверяем правильно ли введены данные(a
If (CDbl(TextBox1.Value) >= CDbl(TextBox2.Value)) Then
MsgBox ("Введены неправильно начало и конец отрезка")
Exit Sub
End If
'считываем данные
a = CDbl(TextBox1.Value)
b = CDbl(TextBox2.Value)
h = CDbl(TextBox3.Value)
'вычисление суммы и запись результатов
i = 1
x = a
ListBox1.AddItem "x"
ListBox1.List(0, 1) = "Sum(x)"
For x = a To b Step h
ListBox1.AddItem x
summa = Sum(x)
If (flag) Then
ListBox1.List(i, 1) = summa
Cells(i, 1) = x
Cells(i, 2) = summa
Else
ListBox1.List(i, 1) = "Ряд расходится"
End If
i = i + 1
Next x
CommandButton1.Enabled = False 'делаем кнопку "Вычислить сумму" недоступной
'Построение диаграммы
Set ry = Sheets(ActiveSheet.Name).Range(Cells(1, 2), Cells(i, 2))
Set rx = Sheets(ActiveSheet.Name).Range(Cells(1, 1), Cells(i, 1))
Charts.Add
ActiveChart.ChartType = xlLine
ActiveChart.SetSourceData Source:=ry, PlotBy:=xlColumns
ActiveChart.SeriesCollection(1).XValues = "=" & rx.Address(ReferenceStyle:=xlR1C1, external:=True)
ActiveChart.Location Where:=xlLocationAsObject, Name:="Лист1"
With ActiveChart
.HasTitle = False
.Axes(xlCategory, xlPrimary).HasTitle = False
.Axes(xlValue, xlPrimary).HasTitle = False
End With
With ActiveChart.Axes(xlCategory)
.HasMajorGridlines = False
.HasMinorGridlines = False
End With
With ActiveChart.Axes(xlValue)
.HasMajorGridlines = False
.HasMinorGridlines = False
End With
ActiveChart.HasLegend = False
ActiveChart.HasDataTable = False
ActiveChart.Export filename:=CurDir + "\Graf.gif", FilterName:="GIF"
ActiveSheet.ChartObjects.Delete
Worksheets(1).UsedRange.Clear
Image1.Picture = LoadPicture(CurDir + "\Graf.gif") 'загружаем в Image1 файл с графиком
Image1.Visible = True
End Sub
Private Sub CommandButton2_Click() 'Кнопка "Удалить данные"
ListBox1.Clear 'очищаем ListBox1
TextBox1.Value = "" 'очищаем TextBox1
TextBox2.Value = "" 'очищаем TextBox2
TextBox3.Value = "" 'очищаем TextBox3
TextBox1.SetFocus
CommandButton1.Enabled = True 'делаем кнопку "Вычислить сумму" доступной
Image1.Visible = False
End Sub
Private Sub CommandButton3_Click()
If MsgBox("Закрыть окно?", vbYesNo + vbQuestion, "Завершение работы") = vbYes Then
UserForm1.Hide
Application.Quit
End If
End Sub
Public Function Sum(x As Double) As Double 'Функция вычисления суммы бесконечного ряда
MaxIter = 100
Cn = 1
y = x
n = 0
flag = True
usl = True
Do While (Abs(Cn) > eps)
Cn = Cn * (x * x / ((2 * n + 2) * (2 * n + 3)))
y = y + Cn
n = n + 1
If (n > MaxIter) Then
usl = False
Exit Do
End If
Loop
If (usl) Then
Sum = y
Else
flag = False
End If
End Function
Private Sub TextBox1_KeyPress(ByVal KeyAscii As MSForms.ReturnInteger) 'Проверка вводимых символов
If KeyAscii > 26 Then
If InStr(number, Chr(KeyAscii)) = 0 Or (InStr(TextBox1.Text, ",") > 0 And Chr(KeyAscii) = ",") Or (TextBox1.SelStart > 0 And InStr(sign, Chr(KeyAscii)) > 0) Then
KeyAscii = 0
End If
End If
End Sub
Private Sub TextBox2_KeyPress(ByVal KeyAscii As MSForms.ReturnInteger) 'Проверка вводимых символов
If KeyAscii > 26 Then
If InStr(number, Chr(KeyAscii)) = 0 Or (InStr(TextBox2.Text, ",") > 0 And Chr(KeyAscii) = ",") Or (TextBox2.SelStart > 0 And InStr(sign, Chr(KeyAscii)) > 0) Then
KeyAscii = 0
End If
End If
End Sub
Private Sub TextBox3_KeyPress(ByVal KeyAscii As MSForms.ReturnInteger) 'Проверка вводимых символов
If KeyAscii > 26 Then
If InStr(number, Chr(KeyAscii)) = 0 Or (InStr(TextBox3.Text, ",") > 0 And Chr(KeyAscii) = ",") Or (TextBox3.SelStart > 0 And InStr(sign, Chr(KeyAscii)) > 0) Then
KeyAscii = 0
End If
End If
End Sub
Private Sub UserForm_QueryClose(Cancel As Integer, CloseMode As Integer) 'Закрытие формы
Select Case MsgBox("Закрыть окно?", vbYesNo + vbQuestion, "Завершение работы")
Case vbYes
Cancel = 0
Application.Quit
Case vbNo
Cancel = -1
End Select
End Sub
4 Тестирование программного модуля
Для тестирования программы возьмем следующие данные:
a=-1, b=1, h=0,1.
Вводим исходные данные:
Рисунок 7. Пример ввода входных данных.
После нажатия кнопки «Вычислить сумму» мы получаем таблицу результатов, где для каждого значения аргумента рассчитано значение суммы ряда:
Рисунок 8. Таблица результатов.
Рисунок 9. График функции.
Заключение
Характеристики
Тип файла документ
Документы такого типа открываются такими программами, как Microsoft Office Word на компьютерах Windows, Apple Pages на компьютерах Mac, Open Office - бесплатная альтернатива на различных платформах, в том числе Linux. Наиболее простым и современным решением будут Google документы, так как открываются онлайн без скачивания прямо в браузере на любой платформе. Существуют российские качественные аналоги, например от Яндекса.
Будьте внимательны на мобильных устройствах, так как там используются упрощённый функционал даже в официальном приложении от Microsoft, поэтому для просмотра скачивайте PDF-версию. А если нужно редактировать файл, то используйте оригинальный файл.
Файлы такого типа обычно разбиты на страницы, а текст может быть форматированным (жирный, курсив, выбор шрифта, таблицы и т.п.), а также в него можно добавлять изображения. Формат идеально подходит для рефератов, докладов и РПЗ курсовых проектов, которые необходимо распечатать. Кстати перед печатью также сохраняйте файл в PDF, так как принтер может начудить со шрифтами.
















