47993 (608424), страница 2
Текст из файла (страница 2)
Но там, где требуется черный цвет хорошего качества. В одном элементарном прямоугольнике пришлось бы поставить две точки, что невозможно.
Если качество печати определяется в первую очередь механизмом принтера, и памятью. Принтер получает информацию от компьютера на языке описания страницы PDL (Page Description Language). Затем он обязан предоставить всю страницу с рисунками и текстом в виде набора крошечных точек - тех самых, которые потом (нарисует) лазерный луч и на которые прилипнут частицы тонера. При разрешении 1200*1200 этих точек на странице формата А4 насчитывается почти 140 миллионов. Нетрудно себе представить объем необходимых вычислений. Неудивительно, что стадия обработки информации так влияет на производительность принтера, т.е. на время, которое проходит между выбором опции Рrint из меню на экране персонального компьютера и выпадением отпечатанной страницы в приемный лоток принтера.
Каждый лазерный принтер содержит быстродействующий процессор, оперативную память и флэш-память (ППЗУ). Объем оперативной памяти обычно составляет 1-2 Мбайта с возможностью решения до 8-16 Мбайт. Флэш-память (если она есть) может иметь объем до 4 Мбайт. Кроме того, в некоторых принтерах может быть установлен жесткий диск. Скорость печати лазерного принтера составляет (в зависимости от разрешения) от 4 до 16 страниц в минуту.
Обладая значительной флэш-памятью (ППЗУ), принтер выигрывает в скорости за счет того, что не тратит времени на загрузку из компьютера шрифтов и шаблонов. Все эти данные многоразового использования хранятся в памяти принтера. Флэш-память позволяет записывать и держать наготове до двух десятков шрифтов.
Вся страница перед печатью должна быть загружена во внутреннюю память принтера в виде растрового (bitmap) представления. Правда, встроенные шрифты и иногда Post Script позволяет генерировать принтеру это растровое представление прямо по мере надобности и тогда не важно, сколько у принтера внешней памяти. Однако если речь идет о полноценной печати сложных рисунков (фотографий, клише, чертежей, печатных плат и т.д.) на монохромном принтере, то чтобы использовать его разрешающую способность полностью надо придерживаться соотношений, приведенных в таблице 1.
Таблица 1- Соотношение разрешающей способности
| Разрешение dip | 300X300 | 600X600 | 1200X1200 | |||
| Формат Рисунков | 9X12 | A4 | 9X12 | A4 | 9X12 | A4 |
| Требуемая Память Мб | 0.18 | 1.1 | 0.72 | 1.1 | 2.88 | 8.8 |
| Количество двухтонового рисунка | Хорошее | Отличное | Чрезмерное | |||
| Количество полутонового рисунка | Скверное | Удовлетворительное | Хорошее | |||
3.1 Управление работой принтера
Принтер может управляться с помощью прикладных программ, команд печати или кнопками панели управления. Простейший путь управлять принтером - использовать пакеты прикладных программ. Большинство из них дают возможность выбрать инструкции для печати из меню или ввести команды печати непосредственно в файл с дальнейшей трансляцией их в команды печати.
3.2 Выбор интерфейса
Можно настроить принтер на работу с большим количеством разных интерфейсов. Возможно, использовать 4 типа интерфейса:
- RS - 232С (последовательный);
- RS - 422А (последовательный);
- параллельный (Сеntrоniсs);
- дополнительный (появляется в меню конфигурации, если есть аппаратная поддержка).
Параллельный интерфейс, поставляемый с принтером, - это Сеntrоniсs интерфейс. Поэтому при употреблении выражения “параллельный интерфейс” всегда подразумевается Сеntrоniсs параллельный интерфейс.
Параллельный интерфейс используется для печатания большого количества графической информации. Параллельный интерфейс быстрее, чем последовательный кабель с компьютером не может быть длиннее 3 метров.
RS-422 - последовательный интерфейс. Этот интерфейс используется, когда требуется особенно большое расстояние от компьютера (до 1200 м). Если используется этот интерфейс, то из меню конфигурации нужно выбрать именно его. В большинстве компьютеров стоит интерфейс RS-232С.
4 Особенности конструкции LaserJet III
4.1 Блок схема лазерного принтера
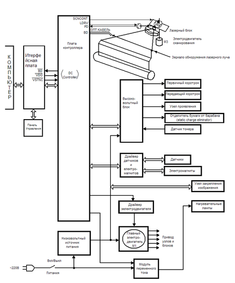
Блок схема платы интерфейса показана на листе формата А1.
Плата DС Соntroller предназначена для координации работы всех блоков и узлов лазерного принтера в процессе печати. Контроллер обеспечивает синхронную работу следующих узлов: лазерного блока, электродвигателей М1 и М3 блока высокого напряжения, блоков проявления, передачи и закрепления изображения, узлов продвижения бумаги, датчиков и электромагнитов. Блок-схема лазерного принтера приведена на рисунке 4.
Плата выполняет следующие функции:
- связь с центральным процессором;
- хранение информации о шрифтах;
- связь с панелью управления. Внешний вид панели схематично изображен на рисунке 2;
- отображение информации на дисплее панели управления;
- форматирование страницы;
- связь с дополнительным интерфейсом.
Рисунок 2 - Панель управления лазерного принтера LaserJet III
ОЗУ типа NVРАМ (энергозависимое ОЗУ) имеет ёмкость 32 байта. Оно используется для хранения меню конфигурация и печати. Статическое ОЗУ типа SRАМ имеет ёмкость не более 4 Кбайт. Оно используется как стековая память в адресном пространстве центрального процессора.
Адресный контроллер выполнен на ПЛН (GА - 1). Он обеспечивает доступ к памяти типа DRАМ (ёмкость 512 Кб) и расширенной памяти (емкостью до 4 Мб). ОЗУ типа DRАМ хранит печатаемую информацию, информацию о шрифтах и другую служебную информацию, проходящую от персонального компьютера.
Регистр сдвига данных от 1 до 15 бит.
Временной контроллер (Тiming Соntrollеr) вырабатывает сигналы временной синхронизации процессов записи и считывания из ОЗУ DRАМ. Он вырабатывает также сигналы регенерации этого ОЗУ.
Контроллер ввода/вывода (I/О Соntrоllеr) определяет временную диаграмму ввода данных из персонального компьютера через параллельный интерфейс. Он также управляет связью интерфейса с контроллером (DC Controller).
Видеоинтерфейс (Video interface) имеет две буферные памяти объемом 4 Кб, через которые печатаемая информация, превращенная в матричные образы знаков, поступает на плату контроллера.
Рисунок 4 – Блок схема лазеного принтера.
Интерфейс картриджей шрифтов (Font cartridge) используется для ввода внешних дополнительных наборов знаков с помощью двух картриджей.
4.2 Обслуживание лазерных принтеров и уход за ним
Основные профилактические работы, проводимые пользователем для улучшения лазерного принтера:
- увеличения срока службы тонер - картриджа;
- регулировка плотностей печати;
- замена озонного фильтра;
- чистка и уход за внутренней поверхностью принтера;
- повышение качества печати.
Увеличения срока службы тонер - картриджа.
Тонер - картридж в принтере содержит фотобарабан и запас порошка (тонера).
Условие хранения картриджей:
- в горизонтальном положения (лежа), если они распакованы;
- при нормальной температуре и влажности;
- в стороне от прямых солнечных лучей.
Если принтер используется для печати обычных текстов, с применением текстового процессора при плотности символьного покрытия равной 5% общего объема листа, то запаса тонера хватает приблизительно на 4000 страниц, если же он его требуется значительно меньше.
Можно увеличить срок службы картриджа, регулируя плотность печати диском плотности, для этого его нужно установить на более высокий номер (мягкая печать). Применяя этот способ для распечатки, например, не очень важных, текущих служебных документов, где удовлетворяет и не очень четкая печать, можно значительно сэкономить тонер.
Замена озонного фильтра.
Озон - бесцветный газ, который выделяется при работе лазерного принтера. Принтеры LaserJet III снабжены озоновым фильтром, который необходимо менять после печати 50000 страниц текста.(даже если фильтр и кажется чистым, он теряет способность улавливать озон после печати такого количества страниц). При запуске самотеста, видно, какое количество страниц уже напечатано. Если использовать принтер в условиях, отличных от нормы, желательно менять фильтр чаще. Невыполнение по замене фильтра может привести к повышению уровня озона на рабочем месте.
Чтобы заменить фильтр, надо:
- открыть верхнюю крышку принтера (расположение фильтра - внутри справа принтера).
- разомкнуть держатель фильтра.
- удалить фильтр за пластмассовое ушко.
- установить новый фильтр. Пластмассовое ушко должно смотреть наружу.
- защелкнуть держатель фильтра.
- закрыть крышку принтера.
Чистка валиков.
Чистящая щеточка очищает валики в блоке напыления, где тонер наносится на бумагу. Новая щеточка поставляется или вместе с картриджем тонера, или вы можете заказать ее отдельно. Как правило, щеточка заменяется только при замене всего картриджа с тонером, и инструкция по замене имеются в руководстве по установке принтера или картриджа. Если же при печати образуются вертикальные полосы или по другой причине требуется замена щеточки, то можно воспользоваться следующими указаниями:
- выключить принтер.
- открыть крышку принтера.
- открыть крышку блока напыления. (Она покрыта зеленым фетром и на ней напечатано: “осторожно - высокая температура”).
- вытащить старую щеточку.
- небольшим кусочком ткани протереть валик.
- заменить чистящую прокладку в щеточке.
- установить крышку блока на место (она не закрывается плотно).
- закрыть крышку принтера.
- включить принтер.
При включенном принтере блок напыления горячий. При замене щеточки можно браться только за зеленую фетровую крышечку. Если дотронуться до других частей блока, то можно обжечься.
4.3 Чистка принтера
Если качество печати падает, то необходимо выполнить следующее:
- выключить принтер (нарушение этого условия при протирке может привести к ожогу или к поломке принтера).
- открыть верхнюю крышку принтера.
- протереть внутреннюю часть принтера, удаляя следы тонера. Используя при этом мягкую тряпку, слегка смоченную в воде, или тампон, смоченный в изопропиловом спирте.
Использование других растворителей, кроме высококачественного спирта или воды, можете привести к поломке принтера. Нельзя использовать для протирки материалы, содержащие нашатырь.
Специальные операция принтера.
Принтер, кроме операций со стандартным листом А4 и горизонтальной печатью, может выполнять дополнительно:
- печать в различных направлениях;
- организовать вывод листов в столку вниз лицом по порядку или вверх лицом в обратном порядке;
- печать на нестандартных по размеру и плотности листах бумаги, используя ручную подачу бумаги;
- печать на пленках;
- печать наклеек и ярлыков;
- печать конвертов;
- печать на бумаге разных размеров и из разных бункеров загрузки бумаги.
4.4 Автоматическая подача бумаги
Принтеры LaserJet III отличаются от всех моделей принтеров HEWLETT-PACKARD устройством многоцелевого бункера автоматической подачи бумаги. Чтобы установить автоматическую подачу бумаги из многоцелевого бункера, необходимо сделать следующее:
- используя панель управления, установить размер бумаги или конвертов для многоцелевого бункера (МР $ТЕ);















