47485 (608274), страница 3
Текст из файла (страница 3)
“Картка обліку нематеріального активу” використовується для ознайомлення з детальною інформацією про нематеріальний актив: початкова вартість, термін використання, місячна норма амортизації. Використовується керівництвом та відділом патентної інформації.
“Відомість обліку нематеріальних активів і нарахованої амортизації (зносу) за рік” призначена для аналітичного обліку руху нематеріальних активів і амортизації. Використовується керівництвом та бухгалтерією.
“Реєстр нарахованої амортизації за місяць” призначена для проведення бухгалтерських операцій по начисленню амортизації на нематеріальні активи. Використовується бухгалтерією.
Інформаційна модель
Інформаційна модель розв’язання задачі з обліку нематеріальних активів наведена на рис.4.2
Рис.4.2
Умови за яких припиняється виконання задачі:
відсутня необхідна інформація з розв’язування задачі;
у загальносистемній базі даних виявлені недостовірні дані з задач, що сумісні з дано задачею;
виявлені порушення у базі даних унаслідок несанкціонованого доступу;
вийшло з ладу енергопостачання ЕОМ;
вийшло з ладу обладнання, в якому зберігались необхідні дані для розв’язування задачі тощо.
При розв’язанні задачі розподіл дій між персоналом і технічними засобами за різних ситуацій такий:
Функціями бухгалтера є:
введення й контроль правильності первинних даних;
складання, перевірка й підписування первинних документів;
друкування вихідних результатних документів, контроль і підписування їх;
ведення баз даних (додавання, вилучення, коригування записів у базі даних;
пошук даних
Функціями технічних засобів є:
ведення бази даних відповідно до команд СУБД;
обробка даних і друкування вихідної інформації відповідно до прикладних програм;
виведення повідомлень про системні та інші помилки (збої) на екран дисплея.
Вихідна інформація
У результаті розв’язування задачі формується вихідна інформація, представлена у вигляді:
машинограм (відомостей, регістрів, звітів) які використовуються бухгалтерами чи іншими спеціалістами для виконання їх функцій;
відеокадрів – для перегляду оперативної та довідкової інформації на моніторі комп’ютера;
файлів на машинних носіях, які формуються для розв’язання даної задачі у наступному місяці або розв’язання інших задач з управляння об’єктом.
Перелік та опис вихідних повідомлень наведено у таблиці 4.1:
Таблиця 4.1
Перелік та опис структурних одиниць інформації вихідних повідомлень.
Перелік та опис структурних одиниць інформації вихідних повідомлень задачі, які мають самостійне смислове значення, наведено в таблиці 4.2
Таблиця 4.2
Вхідна інформація.
Вхідна інформація для розв’язання задачі – первинні документи, файли з довідкової бази даних. Перелік і опис вхідних повідомлень для розв’язання задачі наведено в таблиці 4.3
Таблиця 4.3
Перелік та опис структурних одиниць інформації вхідних повідомлень наведений у таблиці 4.4
Таблиця 4.4
Математичний опис задачі.
Для опису задачі у математичному вигляді введемо такі показники:
V – початкова вартість i-го нематеріального активу, що надійшов по g-ій групі нематеріальних активів у m-ому місяці.
V - остаточна вартість i-го нематеріального активу, що списана по g-ій групі нематеріальних активів у m-ому місяці.
t - термін за який і-ий нематеріальний актив, що надійшов по g-ій групі у m-ому місяці повинен бути повністю амортизований, визначається в місяцях.
A - норма амортизації i-го нематеріального активу, що надійшов по g-ій групі нематеріальних активів у m-ому місяці.
Норма амортизації обраховується по формулі:
Вартість нематеріальних активів, що надійшли у m-ому місяці:
Вартість нематеріальних активів, що вибули у m-ому місяці:
Норма амортизації, яка була нарахована по нематеріальних активам, що знаходяться на балансі підприємства за m-ий місяць:
де N – нематеріальні активи, що мають амортизацію у місяці m.
Початкова вартість нематеріальних активів, що є на балансі підприємства по g-ій групі у місяці m:
Сума зносу i-го НМА за весь час його експлуатації:
де M – кількість місяців експлуатації НМА.
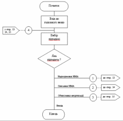
Структурно-логічна схема алгоритму
Структурно-логічна схема алгоритму розв’язання задачі наведено на рисунку 4.3
Розв’язання задачі починається з вибору у головному меню відповідного режиму роботи: надходження нематеріального активу, списання нематеріального активу, обчислення норми амортизації нематеріального активу.
При виборі режиму надходження нематеріального активу з первісного документу вводяться дані про нематеріальних актив – його код, назва, група, початкова вартість. Якщо помилок немає, то робиться запис у базу даних.
При виборі режиму списання нематеріального активу з первісного документу вводяться дані про нематеріальних актив – його код, назва, група, вартість реалізації нематеріального активу. Якщо помилок немає, то робиться запис у базу даних.
При виборі режиму обчислення амортизації нематеріального активу на екран виводиться нематеріальний актив, що є у базі, для нього вводиться термін амортизації, обирається метод розрахунку амортизації і виконується розрахунок. Інформація автоматично записується у БД.
Після обрахунку амортизації користувач може вивести на друк звіт про обраховану амортизацію нематеріального активу.
Рис.4.3 Схема алгоритму
Висновки
Як було доведено у дійсній роботі, корпоративна інформаційна система КІС „Галактика” має всю необхідну для підприємств функціональність, включаючи виробниче і фінансове планування, управління бюджетами, усі види обліку, у тому числі облік ОЗ і НМА, управління проектами, логістикою, персоналом, капітальними вкладеннями і т.п. До КІС „Галактика” включені спеціальні рішення для керування витратами, зв'язаними з експлуатацією устаткування, транспорту. Комплексна підтримка цих задач дозволяє жорстко контролювати витрати в усіх напрямках діяльності підприємства.
Інформаційна система "Галактика" має більш низьку вартість в порівнянні з іншими рішеннями. Вартість західних продуктів і послуг по їхньому упровадженню дуже висока для вітчизняних підприємств, особливо в умовах кризи. Крім того, Галактика ERP - це рішення, що має повну підтримку з боку розроблювача. Це стосується бізнес-функціоналу і змін законодавства. Відповідно, для реалізації проекту не потрібно великої кількості програмістів. Підприємство абсолютне незалежно від них.
Користувачі КІС „Галактика” одержують повну підтримку специфіки бізнесу і саме ті функціональні можливості, що їм потрібні. Поряд із загальною для більшості підприємств функціональністю по керуванню фінансами, виробництвом, логістикою, персоналом, Галактика надає замовлені розробки - рішення по підтримці специфічних задач підприємства. Важливо, що ці додаткові можливості зберігаються при зміні версій системи.
Список використаної літератури
1. Інформаційні системи в менеджменті: Навчальний посібник / Глівенко С.В., Лапін Є.В., Павленко О.О. та ін. . – Суми: ВТД "Університетська книга", 2005. – 407с.
2. Інформаційні системи і технології в економіці: Посібник для студентів вищих навчальних закладів / За редакцією В.С. Пономаренка. – К.: Видавничий центр "Академія", 2002. – 544с.
3. Автоматизація бухгалтерського обліку, контролю, аналізу та аудиту. – К.: А.С.К., 1998. – 768 с.
4. Автоматизированные информационные технологии в экономике: Учебник / Под ред. Проф. Г.А. Титоренко. – М.: Компьютер, ЮНИТИ, 1998. – 400с.
5. Информатизационные технологии в бизнесе / Под ред. М. Желены. – СПб: Питер, 2002. – 1120 с.
6. Карминский А.М., Нестеров П.В. Информатизация бизнеса. – М.: Финансы и статистика, 1997. - 416с.
7. Завгородний В.П. Автоматизация бухгалтерского учета, контроля, анализа и аудита. – К.: А.С.К., 1998. - 768 с.
8. Шафрин Ю.А. Информационные технологии: В 2 ч. . – М.: Лаборатория Базовых Знаний, 1999. – 320 с., 336 с.















