47095 (608080), страница 2
Текст из файла (страница 2)
Для построения многочлена Ньютона по формуле (1) организуем циклический вычислительный процесс по
. При этом на каждом шаге поиска находим разделенные разности k-го порядка. Будем помещать разделенные разности на каждом шаге в массив Y.
Тогда рекуррентная формула (3) будет иметь вид:
(4)
В формуле Ньютона (2) используются разделенные разности
-го порядка, подсчитанные только для участков
т.е. разделенные разности
-го порядка для
. Обозначим эти разделенные разности k-го порядка как
. А разделенные разности, подсчитанные для
, используются для расчетов разделенных разностей более высоких порядков.
Используя (4), свернем формулу (2). В результате получим
(5)
где
– значение табличной функции (1) для
.
– разделенная разность
-го порядка для участка
.
.
Для вычисления Р удобно использовать рекуррентную формулу
внутри цикла по
.
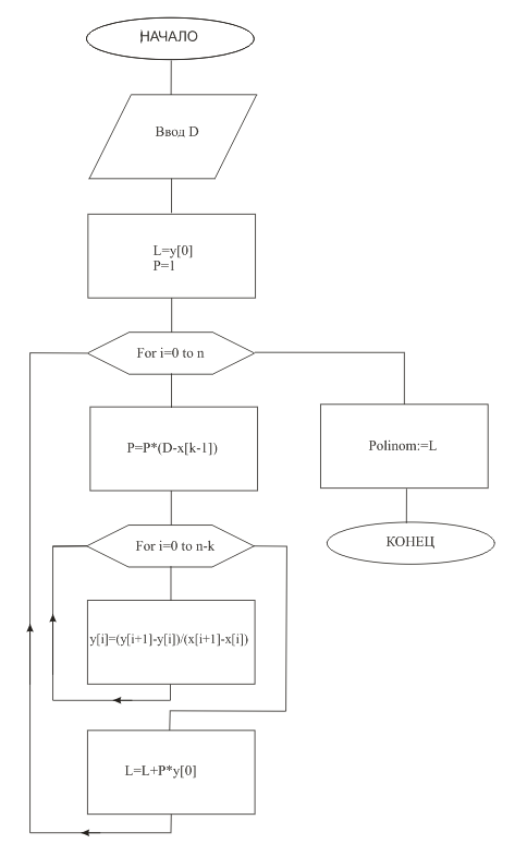
Схема алгоритма интерполяции по Ньютону представлена на рисунке:
Function POlinom(n: integer; d:real; x,y :per):real;
var
l:real;
k,i:integer;
p: real;
begin
L:=y[0];
P:=1;
for k:=1 to n do begin
P:=P*(D-X[k-1]);
for i:=0 to (n-k) do begin
Y[i]:=(y[i+1]-y[i])/(x[i+k]-x[i]);
end;
L:=L+P*y[0];
end;
Polinom:=l;
end;
где
n – количество узлов
x[i],y[i] – табличные значения функции
D – точка, в которой необходимо вычислить значение l
Обзор литературных источников
1. Численные методы
Численные методы являются одним из мощных математических средств решения задачи. Простейшие численные методы мы используем всюду, например» извлекая квадратный корень на листке бумаги. Есть задачи, где без достаточно сложных численных методов не удалось бы получить ответа; классический пример—открытие Нептуна по аномалиям движения Урана.
В современной физике таких задач много- Более того, часто требуется выполнить огромное число действий за короткое время, иначе ответ будет не нужен. Например, суточный прогноз погоды должен быть вычислен за несколько часов; коррекцию траектории ракеты надо рассчитать за несколько минут (напомним, что для расчета орбиты Нептуна Леверье потребовалось полгода); режим работы прокатного стана должен исправляться за секунды. Это немыслимо без мощных ЭВМ, выполняющих тысячи или даже миллионы операций в секунду.
Современные численные методы и мощные ЭВМ дали возможность решать такие задачи, о которых полвека назад могли только мечтать. Но применять численные методы далеко не просто. Цифровые ЭВМ умеют выполнять только арифметические действия и логические операции. Поэтому помимо разработки математической модели, требуется еще разработка алгоритма, сводящего все вычисления к последовательности арифметических и логических действий. Выбирать модель и алгоритм надо с учетом скорости и объема памяти ЭВМ: чересчур сложная модель может оказаться машине не под силу, а слишком простая — не даст физической точности.
Сам алгоритм и программа для ЭВМ должны быть тщательно проверены. Даже проверка программы нелегка, о чем свидетельствует популярное утверждение: «В любой сколь угодно малой программе есть, по меньшей мере, одна ошибка». Проверка алгоритма еще более трудна, ибо для сложных алгоритмов не часто удается доказать сходимость классическими методами. Приходится использовать более или менее надежные «экспериментальные» проверки, проводя пробные расчеты на ЭВМ и анализируя их.
Строгое математическое обоснование алгоритма редко бывает исчерпывающим исследованием. Например, большинство доказательств сходимости итерационных процессов справедливо только при точном выполнении всех вычислений; практически же число сохраняемых десятичных знаков редко происходит 5 — 6 при «ручных» вычислениях и 10—12 при вычислениях на ЭВМ. Плохо поддаются теоретическому исследованию «маленькие хитрости» — незначительные на первый взгляд детали алгоритма, сильно влияющие на его эффективность. Поэтому окончательную оценку метода можно дать только после опробования его в практических расчетах.
К чему приводит пренебрежение этими правилами — видно из принципа некомпетентности Питера: «ЭВМ многократно увеличивает некомпетентность вычислителя».
Для сложных задач разработка численных методов и составление программ для ЭВМ очень трудоемки и занимают от нескольких недель до нескольких лет. Стоимость комплекса отлаженных программ нередко сравнима со стоимостью экспериментальной физической установки. Зато проведение отдельного расчета по такому комплексу много быстрей и дешевле, чем проведение отдельного эксперимента. Такие комплексы позволяют подбирать оптимальные параметры исследуемых конструкций, что не под силу эксперименту.
Однако численные методы не всесильны. Они не отменяют все остальные математические методы. Начиная исследовать проблему, целесообразно использовать простейшие модели, аналитические методы и прикидки. И только разобравшись в основных чертах явления, надо переходить к полной модели и сложным численным методам; даже в этом случае численные методы выгодно применять в комбинации с точными и приближенными аналитическими методами.
Современный физик или инженер-конструктор для успешной работы должен одинаково хорошо владеть и «классическими» методами, и численными методами математики.
2. Турбо Паскаль
Язык Паскаль с момента своего создания Н. Виртом в 1971 году играет особую роль и в практическом программировании, и в его изучении. С непревзойденной четкостью в нем реализованы принципы структурного программирования. Паскаль стал первым языком, с которым знакомиться большинство будущих программистов.
Трансляторы для программ, написанных на Паскале, разработаны для различных компьютеров и в настоящее время имеют множество разновидностей. Они являются компиляторами, обрабатывающие разработанные программистами тексты программ.
Схематически программа представляется в виде последовательности восьми разделов:
-
Заголовок программы
-
Описание внешних модулей, процедур и функций
-
Описание меток
-
Описание констант
-
Описание типов переменных
-
Описание переменных
-
Описание функций и процедур
-
Раздел операторов
Разработка программы по схеме алгоритма
При разработке программы в данной работе используются следующие операторы и стандартные процедуры:
Program - Заголовок программы
Uses – раздел подключения модулей
Begin – открывающая логическая скобка
End – закрывающая логическая скобка
:= - оператор присваивания
Crt - (Cathod ray tube - электронно-лучевая трубка) один из наиболее часто используемых модулей. Он содержит процедуры обслуживания процессов вывода информации на экран, ввода с клавиатуры, а также процедуры и функции вывода звуковых сигналов, работы с окнами на экране и вывода цветных текстовых строк на экран.
Graph – графический модуль для вывода базовых графических элементов, таких как точки, отрезки прямых линий, дуги и целые окружности и других графических элементов, называемых графическими примитивами
Var – раздел описания переменных
Writeln, Write – операторы вывода информации
Readln, Read – операторы ввода информации
If then – оператор условного перехода
For := to do – оператор цикла с параметром
Repeat until - оператор цикла с постусловием
Clrscr – очистка экрана
Initgraph – процедура инициализации графического режима
Closegraph – процедура закрытия графического режима
Line (x1, y1, x2, y2) – соединение двух точек отрезком
Putpixel (x, y, c) – построение точки (x, y) цветом с
Readkey – оператор считывание кода клавиш
Outtextxy (x, y, st) – вывод строки st, начиная с точки (x,y)
Getmaxx – результатом этой функции будет max значение x в данном видеорежиме
Goto – перейти к
+ - арифметическая операция сложения
- - арифметическая операция вычитания
* - арифметическая операция умножения
/ - арифметическая операция деления
Описание переменных и констант используемых в алгоритме
n – количество узлов в таблице, не считая начальную точку
;
i, j – счётчики;
- значения узлов записанных в одномерные массивы;
D – переменная, используемая для нахождения значения полинома Ньютона в этой точке;
L – переменная значения полинома Ньютона
k, step – константы используемые для построения графика полинома;
u – переменная шага деления графика;
Для описания алгоритма в данной курсовой работе были пронумерованы символы.
Инструкция пользования программой
Для запуска программы необходимо дважды щелкнуть на ярлыке с именем Niton.exe. После этого на экран будет выведен титульный лист. Чтобы продолжить надо нажать клавишу Enter.
Следующим шагом в окне программы будет показана строка с текстом «Показать пояснения к программе (1/0)?», чтобы увидеть их следует нажать 1 и подтвердить ввод нажатием клавиши Enter. Чтобы продолжить надо нажать клавишу Enter. Сразу после этого в диалоговом окне появится строка «Введите количество уpлов n (N=n+1)», где нужно указать количество (N-1) узлов таблицы и нажать Enter. Далее надо будет ввести значения из таблицы, по окончанию ввода нажать Enter.
На экран будет выведена введённая таблица значений. Затем пользователю будет предложено «Введите x ». Нужно ввести x для которого необходимо найти приближённое значение. После этого программа вычислит значение и предложит найти значения для другого x.
Дальше программа попросит ввести шаг деления графика. После ввода шага программа построит график полинома. Для продолжения нужно нажать Enter.
Потом программа спросит «повторить вычисления и построения графика полинома для другой функции?» Чтобы начать заново нужно нажать 1, чтобы закончить работу с программой нажать 0 и после ввода подтвердить выбор клавишей Enter.
Текст программы
program interpol;
uses crt,graph;
const
MAXCOUNT=30;
type
per = array [0..MAXCOUNT] of real;
var
X,y :per;
n,i :integer;
l,D,f :real;
label Lp, Lt;
{Процедура вывода титульного листа}
Procedure Titul;
begin
Clrscr;
GoToXY(23,2);
Writeln(‘Федеральное агентство по образованию');
GoToXY(22,3);
Writeln('Тульский государственный университет');
GoToXY(28,4);
Writeln('КАФЕДРА РАДИОЭЛЕКТРОНИКИ');
GoToXY(14,8);















