20098-1 (607692), страница 3
Текст из файла (страница 3)
В качестве управляемого активного сопротивления выбран маломощный транзистор КТ361А (на рисунке 4.9 – VT1). Основные технические параметры данного транзистора приведены ниже [4].
Электрические параметры:
-статический коэффициент передачи тока в схеме с ОЭ
;
-емкость коллекторного перехода при
В
пФ.
Предельные эксплуатационные данные:
-постоянное напряжение коллектор-эмиттер
В;
-постоянный ток коллектора
мА;
-постоянная рассеиваемая мощность коллектора при Тк=298К
Вт.
При условии, что на резисторе R4 за счет протекания тока покоя транзистора VT2 выделяется напряжение UR4 более одного вольта, нестабильность этого тока в диапазоне изменения температуры от минус 60 до плюс 60 градусов не превышает 2%.
В данном случае примем напряжение UR4 равным 1.5 В.
Энергетический расчет схемы производится по следующим формулам:
Напряжение источника питания будет составлять сумму падений напряжений на транзисторе VT2 и резисторе R4 (рисунок 4.9):
(4.41)
Рабочая точка транзистора VT1 находится согласно следующим выражениям:
(4.42)
(4.43)
Базовый ток транзистора VT1 и ток делителя R1, R3 рассчитываются соответственно по формулам:
(4.44)
(4.45)
Мощности, рассеиваемые на транзисторе VT1 и на резисторе R4, находятся следующим образом:
(4.46)
(4.47)
Расчет номиналов схемы, представленной на рисунке 4.9, производится согласно следующим выражениям:
(4.48)
(4.49)
(4.50)
(4.51)
Подставляя в выражения (4.41) - (4.51) числовые значения, получаем:
Данная схема требует значительное количество дополнительных элементов, в том числе и активных. Если СБЛ утратит свои свойства, то каскад самовозбудится и будет не усиливать, а генерировать. Основываясь на проведённом выше анализе схем термостабилизации выберем эмитерную.
4.5 Расчет некорректированного каскада
4.5.1 Анализ каскада в области верхних частот
Принципиальная схема некорректированного усилительного каскада приведена на рисунке 4.10, а эквивалентная схема по переменному току - на рисунке 4.10,б.
Рисунок 4.10,а – Принципиальная схема некорректированного каскада
Рисунок 4.10,б – Эквивалентная схема по переменному току
В соответствии с [8] коэффициент усиления каскада в области верхних частот можно описать выражением:
(4.52)
где К0 – коэффициент усиления в области средних частот (где еще не возникают искажения);
- постоянная времени в области верхних частот.
Рассчитаем коэффициент усиления в области средних частот по формуле:
(4.53)
(4.54)
Крутизна S0 находится по формуле:
(4.55)
При подстановке числовых значений в формулы (4.53), (4.54) и (4.55) получаем:
Переведем полученный коэффициент усиления из разов в децибелы:
Коэффициент усиления некорректированного каскада получился больше заданного. Но подключение входной цепи (генератора) даст значительные искажения, что приведет к уменьшению коэффициента усиления. Таким образом, необходима коррекция.
Оценим искажения на частоте, соответствующей верхней границе полосы пропускания:
(4.56)
где постоянная времени в области верхних частот
рассчитывается по формуле
(4.57)
где
(4.58)
При подстановке числовых значений в формулы (4.56) - (4.58) получаем:
Переведем полученные искажения в области верхних частот из разов в децибелы:
Получается, что искажения в области верхних частот превышают заданный уровень искажений для одного каскада.
4.5.2 Расчет искажений, вносимых входной цепью
Схема входной цепи каскада по переменному току приведена на рисунке 4.12, где RГ - внутреннее сопротивление источника сигнала.
Рисунок 4.12 - Схема входной цепи некорректированного каскада
При условии аппроксимации входного сопротивления каскада параллельной RC-цепью, коэффициент передачи входной цепи в области верхних частот описывается выражением [5]:
(4.59)
где
, (4.60)
(4.61)
,(4.62)
.(4.63)
Подставляя в формулы (4.59) – (4.63) численные значения, получаем:
Оценим искажения, обусловленные наличием входной цепи, на частоте, соответствующей верхней границе полосы пропускания:
(4.64)
Переведем полученные искажения из разов в децибелы:
Рассчитаем, на какой верхней граничной частоте будут возникать допустимые искажения (0.5дБ) по формуле
(4.65)
Получается, что искажения, обусловленные наличием входной цепи, значительно превышают заданный уровень. Кроме того, некорректированный каскад не обеспечивает заданной полосы пропускания.
4.6 Расчет элементов эмиттерной коррекции
Принципиальная схема каскада с эмиттерной коррекцией приведена на рисунке 4.13а, эквивалентная схема по переменному току - на рисунке 4.13б, где R1, C1 – элементы коррекции. При отсутствии реактивности нагрузки эмиттерная коррекция вводится для коррекции искажений АЧХ вносимых транзистором, увеличивая амплитуду сигнала на переходе база-эмиттер с ростом частоты усиливаемого сигнала.
Рисунок 4.13а - Принципиальная схема каскада с эмиттерной коррекцией
Рисунок 4.13а - эквивалентная схема по переменному току
В соответствии с [8], коэффициент передачи каскада в области верхних частот, при выборе элементов коррекции
и
соответствующими оптимальной по Брауде форме АЧХ, описывается выражением:
,(4.66)
где
;
- нормированная частота;
;
;
;(4.67)
;(4.68)
- глубина ООС;(4.69)
;(4.70)
;(4.71)
.(4.72)
При заданном значении
, значение
определяется выражением:
.(4.73)
Подставляя известные
и
в (4.1) найдем:
,(4.74)
где
.
Входное сопротивление каскада с эмиттерной коррекцией может быть аппроксимировано параллельной RC-цепью [1]:
;(4.75)
.(4.76)
Используя данные, полученные при расчет схемы Джиаколетто, и формулы (4.67-4.76), рассчитаем полосу пропускания (верхнюю граничную частоту) усилителя, CВХ и RВХ .
Рассчитаем
,
,
,
,
каскада с эмиттерной коррекцией, схема которого приведена на рисунке 4.13, для нашего транзистора КТ911А (данные транзистора приведены в выше) и условий:
=0.5 дБ;
= 9; RH= 50 Ом.
По известным
,
и
из (4.67), (4.68) получим:
.
Подставляя
в (4.69) и (4.73) найдем
Ом;
.
Рассчитывая
по (4.72)
и подставляя в (4.70), (4.71) получим:
с;
Ф.
По известным
,
,
,
и
из (4.74) определим:
=539.4106Гц=539.4МГц.
По формулам (4.75), (4.76) найдем
=52.510-12 Ф=52.5 пФ;
Ом-1.
5 Расчет входного каскада
5.1 Расчет рабочей точки
На высоких частотах дроссель в цепи коллектора начинает пропускать какую-то часть высокочастотного сигнала, поскольку возрастает роль паразитных параметров (межвитковых ёмкостей). В результате на внутреннем сопротивлении источника питания могут возникнуть высокочастотные пульсации. Если эти пульсации попадут на вход усилителя, то устройство может самовозбудиться. Для устранения паразитной обратной связи через источник питания вводят RC – фильтр [8].
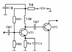
Принципиальная схема входного каскада представлена на рисунке 6.1.
Рисунок 5.1 – Принципиальная схема входного каскада
Выберем падение напряжения на резисторе RФ равное 2.5В. Тогда напряжение в рабочей точке транзистора VT1 уменьшится на данную величину и будет равно
Ток в рабочей точке транзистора входного каскада рассчитаем по формуле (5.1):
5.2 Выбор транзистора входного каскада
Для расчета предоконечного каскада возьмем тот же транзистор КТ911А, что был выбран в пункте 4.2, так как он полностью удовлетворяет всем требованиям. Его основные параметры приведены там же.
5.3 Расчет эквивалентных схем транзистора
Поскольку ток в рабочей точке транзистора оконечного каскада имеет другое значение по сравнению с током в рабочей точке выходного каскада, то значения элементов схемы Джиаколетто тоже изменятся. По формулам (4.18) – (4.22) рассчитаем данные значения:
Расчет эквивалентных схем транзистора входного каскада производится по тем же формулам, которые представлены в пунктах 4.3.1 и 4.3.2. Схема Джиаколетто и эквивалентная схема замещения однонаправленной высокочастотной модели представлены на рисунках 4.5 и 4.6 соответственно.
- сопротивление базового перехода:
,
- емкость коллекторного перехода в рабочей точке:
- проводимость база-эмиттер:
,
- ёмкость эмиттерного перехода:
,
- выходное сопротивление транзистора:
.
Тогда
,
- входное сопротивление:
,
- выходная ёмкость:
,
- крутизна:
.
5.4 Расчет схемы термостабилизации
Как было сказано в пункте 4.4.3, для данного усилителя предпочтительней выбрать во всех каскадах эмиттерную термостабилизацию. Её схема представлена на рисунке 4.7. Расчёт производится аналогично расчёту выходного каскада. Отличием является лишь то, что коллекторный ток
будет иметь другое значение.















