9526-1 (602946), страница 4
Текст из файла (страница 4)
Установка для магнитной обработки промысловой жидкости, перекачиваемой по промысловым трубопроводам представляет собой трубу требуемого диаметра (Dустановки=Dтрубопровода), на внутренней поверхности которой находятся постоянные магниты. Магниты располагаются вдоль трубы, образуя ряд контуров по диаметру. На распорных пластинах смонтирован магнитопровод, на котором также закреплены постоянные магниты. Внутренняя часть установки УМЖ покрыта антикоррозионной композицией.
Примером такой установки служит установка для магнитной обработки пластовой воды горизонта "Сеноман" Южно-Ягунского месторождения (БКНС-5) (рис. 17).
Рабочие параметры низконапорного водовода: наружный диаметр трубы 219х16 мм, длина 200 м, объем перекачиваемой воды 200 м3/час. Длина установки 0,9 м; магниты располагаются по длине установки одинаковыми полюсами (постоянное магнитное поле); на магнитопроводе магниты направлены противоположными полюсами. Таким образом, линии магнитного поля направлены перпендикулярно обрабатываемому потоку (рис. 18). Напряженность магнитного поля в центре зазора 27 кА/м (рис. 19).
| | |
Рис. 17 - Установка УМЖ-219 для магнитной обработки пластовой воды Южно-Ягунского месторождения
Рис. 18 - Схема расположения магнитов установки УМЖ-219
| а) 1 - магнитопровод; 2 - внешняя труба; 3 - постоянные магниты | б) 1 - в разрезе А-А; 2 - в разрезе Б-Б |
Рис. 19 - Схема магнитной установки УМЖ-219 (а); величина и форма изменения напряженности магнитного поля (б)
Для больших диаметров трубопроводов (273-325 мм) установки для магнитной обработки имеют другой вид, как, например, для обработки сточной воды Южно-Ягунского месторождения (БКНС-3) (рис. 20).
Низконапорный водовод имеет наружный диаметр 325х6 мм, длину 1600 м, объем перекачиваемой воды 240-300 м3/час.
В этом случае для достижения требуемой напряженности и частоты магнитного поля постоянные магниты располагаются вдоль трубы так, как показано на рис. 21 (переменное магнитное поле).
Длина установки 0,75 м. Максимальная напряженность магнитного поля в центре зазора 45 кА/м (рис. 22).
| | |
Рис. 20 - Установка для магнитной обработки сточной воды Южно-Ягунского месторождения (БКНС-3)
Рис. 21 - Схема расположения магнитов в установке УМЖ-(273-325)
| а) 1 - магнитопровод; 2 - внутренняя труба; 3 - внешняя труба; 4 - постоянные магниты | б) 1 - в разрезе А-А; 2 - в разрезе Б-Б |
Рис. 22 - Вид магнитной установки УМЖ-325 (а); величина и форма изменения напряженности магнитного поля для установки (б)
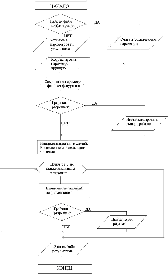
Расчет и технологические особенности изготовления установок УМЖ.
Для конструирования магнитных установок на постоянных магнитах предложен следующий концептуальный подход: с использованием экспериментального стенда производится подбор оптимальных параметров магнитного поля (напряженность, амплитудно-частотная характеристика), при которых происходит максимальное снижение коррозионной активности или изменение реологических свойств жидкостей; на основании данных параметров с использованием специальной программы на ПЭВМ производится расчет и конструирование установок на постоянных магнитах. Программа для расчета разработана совместно с В.И. Максимочкиным. При расчете учитываются параметры используемого трубопровода, режим течения жидкости, давление и температура в трубопроводе. В разрабатываемых установках на каждое поперечное сечение движущегося по трубопроводу потока жидкости происходит воздействие магнитного поля от последовательно расположенных постоянных магнитов в точности повторяющее характеристики, полученные на лабораторной установке и оптимальные для обрабатываемого продукта.
Магнитная обработка может осуществляться магнитным полем различной частоты. Установки УМЖ позволяют создавать магнитное поле частотой до 50 Гц, так как его можно создать постоянными магнитами:
, где Q - расход перекачиваемой жидкости, м3/час; d - внутренний диаметр трубопровода, м; S - минимальное расстояние между центрами магнитов
, м; dм - диаметр магнита, м. При создании переменного магнитного поля частотой более 50 Гц возникают сложности, требуются высокие скорости потока либо снижение напряженности магнитного поля из-за необходимости применения магнитов малого размера. Если отдельно взятый объем жидкости перемещать вдоль расположенных определенным образом постоянных магнитов, то поток жидкости будет находиться под воздействием магнитного поля, параметры которого зависят от скорости движения потока, параметров магнитов, их формы и расположения в пространстве. При этом можно создать условия, когда поток будет обрабатываться постоянным или переменным магнитным полем с заданными параметрами.
С использованием экспериментального стенда производится подбор оптимальных параметров магнитного поля (напряженность, амплитудно-частотная характеристика), при которых происходит максимальное снижение коррозионной активности или изменение реологических свойств жидкостей, перекачиваемых по промысловым трубопроводам. На основании данных параметров с использованием специальной программы на ПЭВМ производится расчет и конструирование установок на постоянных магнитах. При расчете учитываются параметры используемого трубопровода, скорость движения жидкости, давление и температура в трубопроводе. В разрабатываемых установках на каждое поперечное сечение движущегося по трубопроводу потока жидкости происходит воздействие магнитного поля от последовательно расположенных постоянных магнитов повторяющее характеристики, полученные на лабораторной установке и оптимальные для обрабатываемой жидкости. На рис. 23 представлена блок-схема алгоритма работы специальной программы расчета установок на постоянных магнитах.
Для расчета использованы следующие данные: геометрические параметры трубопровода и внутреннего магнитопровода, скорость потока жидкости. Скорость V потока жидкости, расстояние
между центрами последовательных постоянных магнитов и частота f (в системе отсчета, связанной с движущейся жидкостью) получаемого магнитного поля связаны соотношением:
. (1)
Расчеты проводились для установки, схема которой представлена на рис. 24.
Рис. 23 - Блок-схема алгоритма работы программы расчета установок на постоянных магнитах
Жидкость протекает в кольцевом зазоре между двумя концентрически расположенными трубами из ферромагнитного материала, на которых закреплены постоянные магниты. Полученные результаты справедливы для точек, расположенных на линии посередине между магнитами, параллельной оси трубы.
Рис. 24 - Схема расчета установки УМЖ
Размеры труб расчетной установки: r1 = 0,1 м, r2 = 0,108 м, R1 = 0,546 м, R2 = 0,562 м. При вычислениях использовались модели следующих конфигураций постоянных магнитов (рис. 25): 1 - с плоской омываемой поверхностью; 2 - с омываемой поверхностью в виде кругового цилиндра, 3 - с омываемой поверхностью в виде параболического цилиндра.
При положительной величине параметра R омываемая поверхность выпуклая, а при отрицательной - вогнутая. Значение индукции магнитов принималось 0,5 Тл, так как большинство промышленно выпускаемых постоянных магнитов имеет остаточную индукцию в пределах 0,2 - 1,0 Тл. Использование других форм магнитов требует дополнительных изменений в программе, поэтому в нашей работе они не рассматривались.
Задача расчета напряженности магнитного поля в установке для магнитной обработки разбивается на две части: 1) расчет поля системы постоянных магнитов; 2) расчет распределения намагниченности металла труб и магнитопровода и вычисление поля, создаваемого металлом.
Рис. 25 - Формы постоянных магнитов
(M - длина, T - ширина, H - высота , R - высота среза)
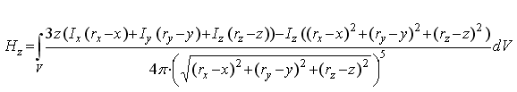
Величина поля, создаваемого постоянными магнитами, зависит не только от намагниченности магнита, но и от его формы. Проекцию (на исследуемую плоскость) напряженности H магнитного поля, создаваемого системой постоянных магнитов, можно найти, направив ось z декартовой системы координат вдоль этой плоскости и затем вычислив интеграл по объему ферромагнетика по следующей формуле:
, (2)
где Ix, Iy, Iz - компоненты вектора
намагниченности, x, y, z - координаты элемента объема dV ферромагнетика, rx, ry, rz - координаты точки, в которой производится измерение магнитного поля.
Данный интеграл вычисляется аналитически только для однородно намагниченных эллипсоидов и их предельных случаев (бесконечный стержень, бесконечная плоскость). Для вычисления магнитного поля тел любой другой формы нужно использовать численное интегрирование.
В данном случае распределение напряженности магнитного поля вокруг системы постоянных магнитов было рассчитано методом Монте-Карло [3].
Для расчета постоянные магниты считались идеально магнитотвердыми, то есть, в них под действием слабых магнитных полей меняется лишь магнитная индукция B, но не намагниченность I. Магниты можно считать идеально магнитотвердыми, если коэрцитивная сила по намагниченности iHC заметно превосходит напряженность H, создаваемую в них соседними магнитами. Для данной схемы все современные материалы постоянных магнитов удовлетворяют этому требованию.
В то же время сталь, из которой изготавливаются трубы и магнитопроводы, нельзя считать магнитотвердым материалом. Поэтому для стали использовалась более сложная и длительная процедура расчета. Из [4] были взяты точки зависимости B от (H) для литой стали, а после пересчета и учета размагничивающего фактора была получена зависимость I(H), которая и использовалась в программе. Так как на любой элемент объема металла действует не только поле постоянного магнита, но и поле других элементов объема металла, то использовался модифицированный вариант метода релаксации вместе с методом Монте-Карло. Использование других сталей может дать конечную погрешность не более 10 %.
В результате проведенных расчетов было выяснено, что форма магнитов в значительной степени влияет на форму изменения напряженности магнитного поля (градиент напряженности магнитного поля).
Использование магнитов с постоянной полярностью длиной M, расположенных друг от друга на расстоянии , приводит к получению при
пульсирующего магнитного поля, при
- к получению постоянного магнитного поля.
















