19468 (602385), страница 2
Текст из файла (страница 2)
А
ктивні операції КС полягають у видавані позик своїм членам на різноманітні споживчі потреби. Види позик наведено у таблиці 1.2.3
Таблиця 1.2.3 Види позик у кредитних спілках
Позички – це основне джерело доходів кредитної спілки хоч ці активи не є високоліквідними.
Ліквідність – властивість позичальника забезпечити своєчасне виконання боргових зобов’язань і платоспроможності.
Позичка надається члену КС на основі підстави письмової заяви Члена Спілки.
При прийняті кредитним комітетом або уповноваженими особами рішення про надання позики між КС та позичальником укладається кредитний договір. У якій визначається термін та умови повернення позички. Позичка у частині, яка перевищує грошовий внесок члена спілки, надається під заставу заробітної плати, майна, або майнових прав, гарантії або поручительства в установленому порядку [Додаток 6].
Юридична особа має право виступити гарантом по позиках (для своїх працівників) фізичних осіб – членів Спілки.
На період кредиту, внески гаранта та нараховані відсотки блокуються. Придбане під заставу майно кредитна спілка повинна в 3-х місячний термін після закінчення дії кредитного договору (в разі невиконання по ньому зобов’язань) продати на аукціоні, а виручені кошти додати до Позичкового фонду, або ж взяти майно на баланс Спілки.
Сума кредиту неповинна перевищувати 70% вартості заставленого майна або майнових прав.
Чим більший термін позички, тим вона є менш ліквідною. Розрізняють поточну, короткотермінову і загальну ліквідність. Для визначення показників ліквідності в основу покладено принцип співвідношення зобов’язань кредитної спілки до її активів в залежності від терміну їхньої поточної ліквідності.
Поточна ліквідність – це співвідношення поточних зобов’язань КС до її поточних активів. Цей показник визначається формулою:
p – поточна;
Lp - поточна ліквідність КС;
Zp - поточні зобов’язання КС по ощадних безтермінових рахунках, інших рахунках, по яких члени можуть у будь-який час зажадати свої кошти та відсотки, по термінових ощадних внесках до одного місяця, кредиторській заборгованості перед членами, а також гарантії та поручительства, видані кредитною спілкою третім особам за своїх членів;
Ap - поточні ліквідні активи кредитної спілки (готівка в касі; кошти на розрахунковому чи поточному рахунках у комерційному банку; кошти вкладені у вигляді легколіквідних резервів; високоліквідні цінні папери; позички із строком погашення до одного місяця; дебіторська заборгованість КС; інші ліквідні активи). Ідеальним варіантом є коли Lp не перевищує 1,0. Хоча на практиці цього дуже важко досягти.
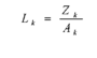
Короткострокова ліквідність – це співвідношення; короткострокових зобов’язань КС до її короткострокових активів. Визначаємо його за формулою:
де:
k – короткострокова;
Lk –коефіцієнт короткострокової ліквідності;
Zk-короткострокові зобов’язання КС по ощадних безтермінових рахунках, інших рахунках, по яких члени можуть у будь-який час зажадати свої кошти та відсотки, по термінових ощадних внесках до трьох місяців, кредиторської заборгованості перед членами, а також гарантії та поручительства, видані КС третім особам за своїх членів;
Ak-короткострокові ліквідні активи (готівка в касі; кошти на розрахунковому чи поточному рахунках у комерційному банку; кошти вкладені у вигляді легколіквідних резервів) високоліквідні цінні папери; позички із строком погашення до трьох місяців; депозити строком до трьох місяців, вкладені у комерційні банки; дебіторська заборгованість КС; інші ліквідні активи з терміном до трьох місяців хорошим варіантом для Lk коли він менший
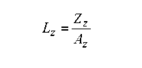
Загальна ліквідність КС – це співвідношення загальних зобов’язань КС до загальної суми її активів визначаємо його за формулою:
де:
z – загальна;
Lz-коефіцієнт загальної ліквідності КС;
Zz-сукупність усіх зобов’язань КС;
Az-загальний розмір всіх активів КС.
Lz – не повинен перевищувати 0,95 звідси випливає ,що активи КC повинні бути більшими за її зобов’язання з певним запасом.
Слід зауважити, що збільшення цього показника впливає на дохідність КС. Ми бачимо, що між ліквідністю та дохідністю існує обернено пропорційний зв’язок: чим вища ліквідність – тим нижча дохідність.
Н
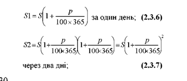
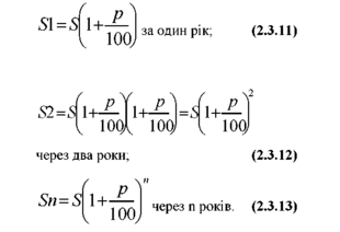
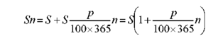
арахування відсотків за кредитом може здійснюватись у такий спосіб. Припустимо, що КС надає у позику певну суму S. Виникає питання, якою буде сума грошей S1 через n днів (тобто позика з відсотками при повернені КС) за умови, що річна процентна ставка p%. Розглянемо нарахування простого відсотка.
процентна ставка на 1 день;
Р
Наприклад: КС надала позику 1000 гривень, річна відсоткова ставка 72% .
-
1000+720=1720(грн.) – кредит +проценти
-
1720/12=143,33(грн.) – погашення кредиту разом з відсотками
-
720/12=60(грн.) – чистий % за 1 місяць річної ставки
-
143,33-60=83,33 – погашення боргу.
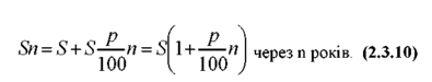
Аналогічно використовуються формули коли видають довгострокову позику (на кілька років). Припустимо, що Кс надає позику певну суму грошей S. Подивимось якою буде сума грошей S1 через n років (тобто позика з відсотками при повернені КС) за умови, що річна процентна ставка p%. Для нарахування простого відсотку використовується формули;
Розглянемо, як можна нараховувати відсотки за допомогою складного відсотка (відсоток від відсотка).
Відсотки мають сплачуватися за фактичну кількість днів користування позичкою і нараховуватися на суму залишку заборгованості за позичкою. Якщо сума що вноситься позичальником, недостатня для погашення строкового платежу, простроченої заборгованості, сплати нарахованих відсотків, то в першу чергу погашаються відсотки,
потім прострочена заборгованість, а на суму, що залишається після цього, погашається строковий платіж. Тому сума сплачуваних відсотків частками через певні проміжки часу нараховується так:
КС самостійно встановлює відсоткову ставку за користування позичками будь-якого виду і враховує найрізноманітніші фактори: попит на позички, облікова ставка НБУ, процентні ставки інших фінансових установ, напрям використання кредиту, рівень і темпи інфляції, термін позички, розмір [16, 77]..
1.3 Бухгалтерський облік та звітність у кредитних спілках
Бухгалтерський облік у кредитних спілках ведеться відповідно до Плану рахунків, Інструкції №291 та Національних стандартів бухгалтерського обліку. Інструкція №291 передбачає, що рахунок 41 “Пайовий капітал” призначено для обліку й узагальнення інформації про суми пайових внесків кредитної спілки. У цьому випадку під пайовим капіталом мається на увазі сукупність коштів фізичних і юридичних осіб, добровільно розміщених у товаристві для здійснення його господарсько-фінансової діяльності. На рахунку 37 “Розрахунки з різними дебіторами” ведеться облік розрахунків за позиками членів кредитних спілок. Зокрема, субрахунок 376 рахунка 37 має відповідну назву “Розрахунки за позиками членам кредитних спілок”.
Рекомендовано єдиний підхід щодо ведення бухгалтерського обліку та відображення кредитними спілками фінансово-господарських операцій.
Кредитні спілки використовують для обліку фінансово-господарських операцій План рахунків бухгалтерського обліку, затверджений наказом Міністерства фінансів України від 30.11.99 р. N 291.
Для ведення бухгалтерського обліку кредитним спілкам рекомендується використовувати такі рахунки та відкривати до них субрахунки [27, 34]:
| Синтетичні рахунки (рахунки першого порядку) | Субрахунки (рахунки другого порядку) | Субрахунки (рахунки третього та четвертого порядків) | |||
| Код | Назва | Код | Назва | Код | Назва |
| 1 | 2 | 3 | 4 | 5 | 6 |
| 14 | Довгострокові фінансові інвестиції | 142 | Інші інвестиції пов'язаним сторонам | 11 | Обов'язкові пайові внески в об'єднану кредитну спілку |
| 12 | Додаткові пайові внески в об'єднану кредитну спілку | ||||
| 21 | Обов'язкові пайові внески в кооперативний банк | ||||
| 22 | Додаткові пайові внески в кооперативний банк | ||||
| 143 | Інвестиції непов'язаним сторонам | Державні цінні папери | |||
| 35 | Поточні фінансові інвестиції | 352 | Інші поточні фінансові інвестиції | 2 | Кредити, надані іншим кредитним спілкам |
| 3 | Вклади на депозитних рахунках в банках | ||||
| 4 | Вклади на депозитних рахунках в об'єднаній кредитній спілці | ||||
| 353 | Кошти, спрямовані до спільних фінансових фондів асоціацій | ||||
| 37 | Розрахунки з різними дебіторами | 373 | Розрахунки за нарахованими доходами | 1 | Розрахунки за нарахованими процентами за кредитами, наданими членам кредитної спілки |
| 2 | Розрахунки за нарахованими процентами за кредитами, наданими іншим кредитним спілкам | ||||
| 3 | Розрахунки за нарахованими процентами за вкладами на депозитних рахунках в банках | ||||
| 4 | Розрахунки за нарахованими процентами за вкладами на депозитних рахунках в об'єднаній кредитній спілці | ||||
| 5 | Розрахунки за нарахованими доходами за внесками в капітал об'єднаної кредитної спілки | ||||
| 6 | Розрахунки за нарахованими доходами за внесками в капітал кооперативного банку | ||||
| 376 | Розрахунки за кредитами членам кредитної спілки | 1X | Кредити з терміном погашення до 3-х місяців | ||
| 2X | Кредити з терміном погашення від 3 до 12 місяців | ||||
| 3X | Кредити з терміном погашення більше 12 місяців | ||||
| 377 | Розрахунки з іншими дебіторами | ||||
| 378 | Розрахунки за безнадійними кредитами | ||||
| 38 | Резерв сумнівних боргів | 381 | Резерв забезпечення покриття втрат від неповернених кредитів | ||
| 41 | Пайовий капітал | 411 | Обов'язкові пайові внески членів кредитної спілки | ||
| 412 | Додаткові пайові внески членів кредитної спілки | ||||
| 42 | Додатковий капітал | 422 | Інший вкладений капітал | Цільові внески членів кредитної спілки | |
| 424 | Безоплатно одержані необоротні активи | ||||
| 425 | Інший додатковий капітал | Додатковий капітал, сформований за рахунок благодійних внесків фізичних та юридичних осіб | |||
| 43 | Резервний капітал | 431 | Резервний капітал, сформований за рахунок вступних внесків членів кредитної спілки | ||
| 432 | Резервний капітал, сформований за рахунок доходу кредитної спілки | ||||
| 433 | Резервний капітал, сформований за рахунок інших джерел | ||||
| 44 | Нерозподілені прибутки (непокриті збитки) | 441 | Прибуток нерозподілений | ||
| 442 | Непокриті збитки | ||||
| 443 | Прибуток, використаний у звітному періоді | ||||
| 48 | Цільове фінансування і цільові надходження | 481 | Внески членів кредитної спілки до благодійного фонду | ||
| 482 | Внески інших осіб до благодійного фонду | ||||
| 483 | Цільове фінансування з бюджетних та позабюджетних фондів | ||||
| 484 | Інше цільове фінансування та інші цільові надходження | ||||
| 50 | Довгострокові позики | 505 | Інші довгострокові позики в національній валюті | ||
| 55 | Інші довгострокові зобов'язання | 551 | Довгострокові внески (вклади) членів кредитної спілки на депозитні рахунки | ||
| 552 | Довгострокові зобов'язання перед юридичними особами за отриманими коштами на безоплатній основі | ||||
| 61 | Поточна заборгованість за довгостроковими зобов'язаннями | 611 | Поточна заборгованість за довгостроковими зобов'язаннями в національній валюті | 1 | Поточна заборгованість за довгостроковими зобов'язаннями перед членами кредитної спілки |
| 2 | Поточна заборгованість за довгостроковими зобов'язаннями перед юридичними особами | ||||
| 67 | Розрахунки з учасниками | 673 | Розрахунки з членами кредитної спілки за нарахованою платою (процентами) на пайові внески | 1 | Розрахунки з членами кредитної спілки за нарахованою платою (процентами) на обов'язкові пайові внески |
| 2 | Розрахунки з членами кредитної спілки за нарахованою платою (процентами) на додаткові пайові внески | ||||
| 68 | Розрахунки за іншими операціями | 684 | Розрахунки за нарахованими процентами | 1X | Розрахунки за нарахованими процентами на внески (вклади) на депозитні рахунки |
| 2X | Розрахунки за нарахованими процентами за зобов'язаннями, які залучені від юридичних осіб на платній основі | ||||
| 686 | Розрахунки з членами кредитної спілки за внесками (вкладами) на депозитні рахунки | 0X | Внески (вклади) на депозитні рахунки до запитання | ||
| 1X | Короткострокові внески (вклади) на депозитні рахунки | ||||
| 2X | Середньострокові внески (вклади) на депозитні рахунки | ||||
| 687 | Розрахунки з юридичними особами за зобов'язаннями, на які нараховуються проценти | ||||
| 688 | Розрахунки за зобов'язаннями, на які не нараховуються проценти | 1X | Розрахунки з фізичними особами за зобов'язаннями, на які не нараховуються проценти | ||
| 11 | Блокований рахунок | ||||
| 2X | Розрахунки з юридичними особами за зобов'язаннями, на які не нараховуються проценти | ||||
| 689 | Розрахунки з особами, що припинили членство у кредитній спілці | 1 | Розрахунки за сумою внесків (вкладів) | ||
| 2 | Розрахунки за сумою невиплачених процентів | ||||
| 69 | Доходи майбутніх періодів | 691 | Проценти від членів кредитної спілки за кредитами, які сплачені авансом | ||
| 692 | Проценти від інших кредитних спілок за кредитами, які сплачені авансом | ||||
| 71 | Інший операційний дохід | 715 | Одержані штрафи, пені, неустойки | ||
| 716 | Відшкодування раніше списаних активів | ||||
| 718 | Дохід від безоплатно одержаних оборотних активів | ||||
| 719 | Інші доходи від операційної діяльності | ||||
| 73 | Інші фінансові доходи | 732 | Проценти одержані | ||
| 733 | Інші доходи від фінансових операцій | ||||
| 79 | Фінансові результати | 791 | Результат операційної діяльності | ||
| 792 | Результат фінансових операцій | ||||
| 84 | Інші операційні витрати | 841 | Витрати на розрахунково-касове обслуговування | ||
| 842 | Витрати на оренду та утримання офісу | ||||
| 843 | Господарські витрати | ||||
| 844 | Витрати на обслуговування орендованих основних засобів | ||||
| 845 | Витрати на формування резерву забезпечення покриття втрат від неповернених кредитів | ||||
| 846 | Оплата інформаційно-консультаційних послуг | ||||
| 847 | Витрати на відрядження | ||||
| 848 | Витрати на нарахування обов'язкових платежів | ||||
| 849 | Інші витрати | ||||
| 85 | Інші затрати | 851 | Витрати на нарахування податку на прибуток | ||
| 852 | Витрати на нарахування процентів по внесках (вкладах) членів спілки на депозитні рахунки | ||||
| 853 | Витрати на нарахування процентів по залучених коштах від юридичних осіб | ||||
| 854 | Витрати на сплату членських внесків до асоціацій кредитних спілок | ||||
| 855 | Витрати на відрахування до спільних фінансових фондів (метою формування яких є фінансове оздоровлення кредитних спілок) | ||||
| 856 | Витрати на списання нарахованих, але несплачених процентів по кредитах | ||||
| 857 | Витрати на страхування кредитів та внесків (вкладів) на депозитні рахунки | ||||
Порядок подання звітності кредитною спілкою врегульований Звітом №233. відповідно до нього, кредитні спілки здають Звіт про використання коштів неприбуткових організацій і установ. Звіт заповнюють і подають до державної податкової адміністрації за місцезнаходженням кредитної спілки у терміни, передбачені для подання податкової декларації. При складанні Звіту особливу увагу необхідно звернути на рядок 24, де зазначається загальна сума одержаних неприбутковою організацією (установою) пасивних доходів, що звільняють від оподаткування. Крім цього, при заповнення рядка 27 Звіту потрібно зазначити суму внесків, які надійшли до кредитних спілок. Якщо кредитна спілка одержує доходи не за основною діяльністю, визначеною Положенням №377,їй потрібно вказати про це в рядку 32. При цьому кредитна спілка повинна провадити окремий облік фінансових результатів неосновної діяльності у порядку, встановленому для платників податку, і сплачувати податок від неосновної діяльності у загальному порядку. Основна діяльність кредитної спілки в цьому випадку – це діяльність, що записана в її статуті [27, 39]
РОЗДІЛ 2. ПРАКТИЧНІ АСПЕКТИ БУХГАЛТЕРСЬКОГО ОБЛІКУ У КРЕДИТНИХ СПІЛКАХ
2.1 Створення кредитної спілки, складання установчих документів
Для створення КС потрібно не менш 50 осіб, що, відповідно до Закону про кредитні спілки, можуть бути членами КС і які об’єднані хоча б по одній з наступних ознак: мають спільне місце роботи чи навчання або відносяться до одного професійного союзу, об’єднання професійних союзів, іншої суспільної чи релігійної організації або проживають в одному селі, селищі, місті, районі, області.















