175490 (596061), страница 3
Текст из файла (страница 3)
За счёт увеличения стоимости основных средств на 150 тыс. руб. расходы по арендной плате возросли на 8.93 тыс. руб.
Влияние изменения арендной ставки можно найти с помощью следующего выражения:
где
- среднегодовая стоимость основных средств базисного периода.
В результате подстановки и измерении ставок в долях имеем:
За счёт уменьшения арендной ставки на 0,1 % сумма арендной платы сократилась на 2,18 тыс. руб.
Сумма влияния факторов равна общему абсолютному изменению расходов по аренде (табл. 2.7), что подтверждает верность расчётов:
8.93 - 2.18 = 6.75 тыс. руб.
Затраты на отопление, освещение, водоснабжение - это оплата коммунальных услуг. При их анализе проверяют обоснованность ставок, рациональность расходования их на предприятии, сравнивают суммы в динамике и статике.
Анализ расходов, связанных с товарными запасами, проводится на основе изучения расходов на хранение, подработку и упаковку товаров, товарных потерь, расходов на тару, процентов за пользование банковским кредитом (кроме денежных). Все они относятся к переменным затратам и рассматриваются в увязке с изменением товарооборота.
К основным факторам, вызывающим рост расходов на подработку, подсортировку и упаковку товаров, относят: улучшение качества обслуживания покупателей, увеличение товарооборота, товарных запасов.
К факторам понижающего порядка, нейтрализующим названные расходы по этой статье относятся: увеличение поступления в продажу упакованных, расфасованных товаров, ускорение обслуживания покупателей, увеличение товарооборота, ликвидация сверхнормативных товарных запасов, улучшение условий хранения товаров, рациональное использование упаковочных материалов. Поэтому при сопоставлении увеличения данной статьи расходов с изменением товарооборота необходимо добиваться, чтобы темп роста названных затрат не опережал темпа роста товарооборота, и уровень данных расходов к товарообороту и валовому доходу в отчётном периоде был не выше предшествующих.
При проведении анализа по этому виду затрат следует принимать в расчёт только те товары, которые подвергаются подработке, подсортировке и упаковке.
При изучении товарных потерь проверяют правильность применения норм естественной убыли, вскрывают причины возникновения потерь, анализируют их в динамике. На их величину оказывают влияние объём и структура товарооборота. Сокращению товарных потерь в сфере обращения способствуют: снижение сверхнормативных товарных запасов, сокращение времени обращения товаров, расширение торговли товарами промышленной расфасовки, закупки товаров у местных производителей. Снижение в общем объёме товарооборота удельного веса продовольственных товаров способствует уменьшению затрат по их хранению и снижает потери. Однако этот показатель следует рассматривать в связи со спросом населения. Выбор товара с достаточно высоким спросом позволяет устанавливать величину торговой надбавки, покрывающую эти расходы и потери и, следовательно, повысить прибыль.
Анализ расходов и потерь по таре. Расходы по таре относятся к переменным издержкам. Они возникают в основном из разницы между уплаченной ценой тары и ценой, по которой тара возвращается тарособирающим организациям или поставщикам. К ним также относят затраты по ремонту тары, очистке, сортировке и доставке, списанию разбитой и пришедшей в негодность тары и др. На уменьшение потерь по таре относят доходы по операциям с тарой.
Расходы по таре анализируют путём сравнения отчётных или фактических затрат с предшествующими или плановыми соответственно.
Анализ расходов по процентам за пользование банковским кредитом. Проценты за пользование коммерческим (безденежным) кредитом непосредственно связаны с товарными запасами. Главными факторами, оказывающими влияние на эту статью затрат, являются объём товарных запасов и оборачиваемость товаров. Увеличение скорости товарного обращения способствует снижению относительной величины товарных запасов, а, следовательно, относительных величин расходов по их кредитованию. Повышение товарооборачиваемости является наиболее действенной мерой сокращения расходов по кредитам и эффективности их использования, так как увеличение числа оборотов запасов в определённый период снижает уровень расходов по процентам в отношении к товарообороту. Снижению уровня расходов по кредиту также способствует повышение объёма товарооборота.
Значительный удельный вес в издержках обращения занимают и прочие, не перечисленные здесь статьи затрат. Их также анализируют по сумме, по уровню в статике и в динамике. Можно также определить влияние факторов по видам расходов аналогично расчётам по приведённым статьям.
Глава 2. Организационно – экономическая характеристика предприятия ОАО «Кирмаш»
Правовая форма организации.
ОАО «Кирмаш». Предприятие осуществляет свою финансово – хозяйственную деятельность в 1991 году.
Основной вид деятельности ОАО «Кирмаш».
К основному и единственному виду деятельности предприятия является продажа товаров широкого ассортимента в розницу без какой либо конкретизации.
Организационная структура организации и ее характеристика.
"Структура управления организацией", или "организационная структура управления" (ОСУ) - одно из ключевых понятий менеджмента, тесно связанное с целями, функциями, процессом управления, работой менеджеров и распределением между ними полномочий. В рамках этой структуры протекает весь управленческий процесс (движение потоков информации и принятие управленческих решений), в котором участвуют менеджеры всех уровней, категорий и профессиональной специализации. Структуру можно сравнить с каркасом здания управленческой системы, построенным для того, чтобы все протекающие в ней процессы осуществлялись своевременно и качественно. Отсюда то внимание, которое руководители организаций уделяют принципам и методам построения структур управления, выбору их типов и видов, изучению тенденций изменения и оценкам соответствия задачам организаций.
Под структурой управления понимается упорядоченная совокупность устойчиво взаимосвязанных элементов, обеспечивающих функционирование и развитие организации как единого целого. ОСУ определяется также как форма разделения и кооперации управленческой деятельности, в рамках которой осуществляется процесс управления по соответствующим функциям, направленным на решение поставленных задач и достижение намеченных целей. С этих позиций структура управления представляется в виде системы оптимального распределения функциональных обязанностей, прав и ответственности, порядка и форм взаимодействия между входящими в ее состав органами управления и работающими в них людьми.
Структура управления может изменяться во времени в соответствии с динамикой масштабов и содержания функций управления .
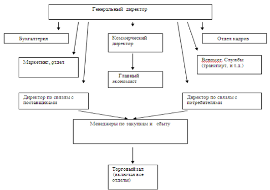
Предприятие возглавляет генеральный директор, который организует всю работу предприятия и несет полную ответственность за его состояния и деятельность прерии государством и трудовым коллективом. Директор представляет предприятие во всех учреждениях и организациях, распоряжается имуществом предприятия, заключает договора, издает приказы по предприятию, в соответствии с трудовым законодательством принимает и увольняет работников, применяет меры поощрения и налагает взыскания на работников предприятия, открывает в банках счета предприятия.
Главный экономист, являющийся заместителем директора по экономическим вопросам, руководит работой по планированию и экономическому стимулированию на предприятии, повышению производительности труда, выявлению и использованию производственных резервов улучшению организации производства, труда и заработной платы, организации внутризаводского хозрасчета и др.
Генеральный директор обязан:
Координировать деятельность команды. Менеджер играет активную роль, добиваясь четкой направленности команд на решение проблем, которые связаны с задачами отдела, чтобы на собраниях команд присутствовало четкое лидерство и помощь, чтобы члены команды были надлежащим образом выбраны и обучены, чтобы функционирование команды оставалось на высоком уровне.
Советовать при выборе варианта. Менеджер исполняет роль консультанта команд, предлагая возможные решения проблемы. Он помогает установить необходимое время для решения проблемы и консультирует о направлении и оценке успехов в процессе решения задач. Это выполняется без прямого ведения команды к выбору решения, таким образом, ударение делается на поддержке, а не на контроль.
Обеспечить необходимые условия. Менеджер поддерживает деятельность команды и создает необходимые условия для их работы, такие как: время для встречи, условия для встречи и материалы, необходимые для организованной деятельности. Это может включать данные, гибкое рабочее расписание, материалы и поддержку техническими средствами.
Учить, как решать задачи. Наиболее важно, чтобы менеджер выполнял роль тренера, предоставлял методологию решения задач, мотивировал команды не останавливаться на полпути при решении сложных задач и исполнял роль наставника.
Помогать при выполнении решений. Менеджер быстро реагирует на предложенные решения, помогает командам на первых сложных этапах их выполнения и делает так, чтобы выгода от изменений не была приходящей.
Признавать достижения команды. Похвала, поддержка, обратная связь и непрекращающееся управление командами - это постоянные обязанности менеджера при достижении качества. Необходимо формальное и неформальное признание.
В торговом зале находятся торговые отделы. В торговых отделах находятся продавцы и консультанты. Их основные обязанности:
Обслуживание клиентов
Создание приятной атмосферы
Культурное обращение с клиентами
Расстановка товара
Ведение первичного учета и др.
Бухгалтерский отдел имеет очень важное значение на предприятии, поэтому остановлюсь на нем немного по подробней. (это имеет особый смысл, так как на базе информации бухгалтерского учета формируются данные о результатах финансово-хозяйственной деятельности предприятия и только после этого, на основе полученных данных проводится анализ результатов финансово-хозяйственной деятельности, в том числе и торговли).
Структура бухгалтерии
В соответствии с Законом РБ « О бухгалтерском учете и отчетности» ( в редакции 2001 г.) главным бухгалтером может быть назначен человек с высшим экономическим образованием, а в случае отсутствия высшего экономического образования работник имеющий стаж работы главным бухгалтером 5 лет на момент выхода закона. Главный бухгалтер, в соответствии с действующим законодательством должен организовать ведение бухгалтерского учета.
Для эффективной организации бухгалтерского учета на предприятии, главным бухгалтером создается организационная структура бухгалтерии c учетом объема работы и численности трудового коллектива.
Как видно из приведенной ниже структуры бухгалтерского отдела на фирме, Бухгалтерия является самостоятельным структурным подразделением и подчиняется непосредственно директору предприятия. Закон РБ «О бухгалтерском учете и отчетности» определяет порядок организации и ведения бухгалтерского учета, составления и представления бухгалтерской отчетности, а также взаимоотношения по этим вопросам организаций. Ответственность за организацию бухгалтерского учета несет руководитель предприятия. Структуру и штаты бухгалтерии утверждает директор предприятия с учетом объемов работы и особенностей производства.
Основными задачами являются:
организация учета финансово-хозяйственной деятельности предприятия;
осуществление контроля за сохранностью собственности, правильным расходованием денежных средств и материальных ценностей, соблюдением строжайшего режима экономии и хозяйственного расчета;
Для выполнения возложенных на отдел задач он осуществляет следующие функции:
предприятие обязано вести бухгалтерский учет своего имущества, обязательств и хозяйственных операций на основе натуральных измерителей в денежном выражении;
главными задачами бухгалтерского учета являются: формирование полной и достоверной информации о хозяйственных процессах и финансовых результатах деятельности организации, необходимого для оперативного руководства и управления, а также для ее использования инвесторами, поставщиками, покупателями, кредиторами, налоговыми и финансовыми службами, банками и другими заинтересованными организациями и лицами;
обеспечение контроля за наличием и движением имущества, использованием материальных, трудовых и финансовых ресурсов в соответствии с утвержденными нормами, нормативами и сметами;
своевременное предупреждение негативных явлений в хозяйственно-финансовой деятельности, выявление и мобилизация внутрихозяйственных резервов;
предприятие, осуществляя постановку бухгалтерского учета самостоятельно устанавливает организационную форму бухгалтерской работы, исходя из вида организации и конкретных условий хозяйствования, определяет в установленном порядке форму и методы бухгалтерского учета, а также технологию обработки учетной информации, разрабатывает систему внутрипроизводственного учета, отчетности и контроля;
организация учета основных фондов, сырья, материалов, топлива, готовой продукции, денежных средств и других ценностей предприятия, издержек производства и обращения, исполнения смет расходов; составление отчетных калькуляций себестоимости и продукции, балансов и бухгалтерской отчетности.
Всю полноту ответственности за качество и своевременность возложенных на отдел задач и функций несет главный бухгалтер. Степень ответственности других работников устанавливается должностными инструкциями.
Анализ основных показателей торгово-хозяйственной деятельности за 9 месяцев2007г. и соответствующий период 2006г.
| Показатели | Фактически за прошлый год | Отчетный год | Отклонение | В % к прошлому году | |||
| План | фактически | % выполнения плана | От плана | От прошлого года | |||
| Розничный товарооборот, млрд. руб.: | |||||||
| в действующих ценах | 102,4 | 132,0 | 135,3 | 102,5 | +3,3% | +32,9 | 132,1 |
| в сопоставимых ценах | 102,4 | х | 106,5 | х | х | +4,1 | 104 |
| Валовой доход от реализации товаров | |||||||
| сумма, млн. руб. | 21344 | 26889 | 27903 | 103,8 | +1014 | +6559 | 130,7 |
| уровень в % к обороту | 20,844 | 20,370 | 20,625 | 101,2 | +0,253 | -0,221 | 98,9 |
| Налоги и другие обязательные платежи, взимаемые за счет валового дохода: | |||||||
| сумма, млн. руб. | 3228 | 4145 | 4256 | 102,7 | +111 | +1028 | 131,8 |
| уровень в % к обороту | 3,152 | 3,140 | 3,146 | 100,2 | +0,006 | -0,006 | 99,8 |
| Издержки обращения: | |||||||
| сумма, млн. руб. | 14087 | 17581 | 18266 | 103,9 | +685 | +4179 | 129,7 |
| уровень в % к обороту | 13,757 | 13,319 | 13,500 | 101,4 | +0,181 | -0,257 | 98,1 |
| Прибыль от реализации товаров: | |||||||
| сумма, млн. руб. | 4029 | 5163 | 5381 | 104,2 | +218 | +1352 | 133,6 |
| уровень в % к обороту | 3,935 | 3,911 | 3,977 | 101,7 | +0,066 | +0,042 | 101,1 |
| Прибыль(убыток,-) от реализации основных средств, млн.руб. | 33 | - | 58 | - | +58 | +25 | 175,8 |
| Прибыль(убыток,-) от реализации прочих активов, млн.руб. | 45 | 49 | 64 | 130,6 | +15 | +19 | 142,2 |
| Внереализационные доходы, млн. руб. | 271 | 237 | 296 | 124,9 | +59 | +25 | 109,2 |
| Внереализационные расходы, потери и убытки, млн. руб. | 202 | 120 | 208 | 173,3 | +88 | +6 | 103,0 |
| Балансовая прибыль, убыток, млн. руб. | 4176 | 5329 | 5591 | 104,9 | +262 | +1415 | 133,9 |
| Среднесписочная численность торговых работников | 1516 | 1543 | 1560 | 101,1 | +17 | +44 | 102,9 |
| Выработка на одного торгового работника (исходя из товарооборота в действовавших ценах), млн. руб. | 67,5 | 85,5 | 86,7 | 101,4 | +1,2 | +19,2 | 128,4 |
| Выработка на одного торгового работника (исходя из товарооборота в сопоставимых ценах), млн. руб. | 67,5 | х | 68,3 | х | +1,2 | +19,2 | 128,4 |
| Фактическая выработка на 1м2 торговой площади за час работы, тыс. руб. | 5,870 | 7,273 | 7,272 | 100,0 | -0,001 | +1,402 | 123,9 |
| Торговая площадь, м2 | 4880 | 5000 | 5065 | 101,3 | +65 | +185 | 103,8 |
В приведенной выше таблице, как и в таблицах приведенных далее в работе используются данные за 9 месяцев 2007г. и соответствующий период 2006г.















