160114 (595016), страница 3
Текст из файла (страница 3)
Разделение затрат в системе «директ-костинг» позволяет определить важный в аналитических расчетах показатель - маржинальный доход.
Маржинальный доход представляет собой разность между выручкой от реализации и переменными затратами, или сумму постоянных расходов и прибыли от реализации:
МД=П+ Спост , где
МД - маржинальный доход,
Спост - постоянные издержки.
Факторная модель прибыли в системе «директ-костинг» принимает вид:
П = МД – С пост
Из этой формулы следует, что предприятие начнет получать прибыль только после того, как возместит постоянные затраты за счет дохода от реализации определенного объема выпускаемой продукции. Выручки от продаж должно хватить для покрытия переменных расходов и образования прибыли.
В свою очередь МД=N- Спер, где
Спер - переменные издержки,
N- выручка
или МД=Q * р – Спер * Q = Q (p - С пер), где
Q- количество реализованной продукции,
Р- цена.
Такая факторная модель позволяет определить влияние количества реализованных товаров, средней цены, средних переменных издержек на единицу продукции и постоянных издержек на маржинальный доход.
Та же модель может применяться при анализе прибыли по каждому виду изделий. Применительно к конкретному виду изделий маржинальный доход характеризует вклад i-го изделия в возмещение постоянных затрат.
При проведении внешнего анализа или экспресс-анализа прибыли на основе маржинального дохода по формулам МД=П+ Спост и
П= МД- С пост может применяться следующая факторная модель:
Углубление анализа в направлении изучения факторов увеличения издержек и структурных сдвигов в номенклатуре реализуемой продукции позволит установить причины снижения прибыли и разработать конкретные управленческие решения по формированию ассортиментного портфеля и повышению эффективности использования экономического потенциала.
Основным фактором повышения эффективности производственного потенциала является рост объема выпуска и реализации от единицы используемых ресурсов.
Влияние прироста объема реализации на прибыль зависит от соотношения переменных и постоянных издержек и измеряется с помощью показателя, который носит название «эффект операционного рычага».
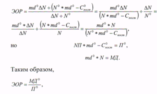
Эффект операционного рычага показывает, на сколько процентных пунктов увеличивается прибыль при изменении выручки на 1 процентный пункт, т.е.:
ЭОР = (∆ П : По) : (∆ N :Nо)
Выразив прибыль через маржинальный доход и постоянные издержки, получить П=МД-Спост в свою очередь MД=N*md,
где md - маржинальный доход на 1 рубль выручки,
тогда П=N*md - С пост.
Подставив выражение П=N*md - Спост в выражение
Получим:(N * md - Cпост ) = (Nl *mdl – Спост )- (N0 * md° - С°дост )
Считая удельный маржинальный доход и постоянные издержки неизменными (при условии элиминирования их влияния), получим:
∆П= md*∆N, отсюда:
т.е. операционный рычаг равен отношению маржинального дохода к прибыли.
Рассмотренный метод расчета влияния выручки на прибыль позволяет оценить изменение прибыли в результате изменения объема выпуска и реализации продукции при неизменном соотношении переменных и постоянных издержек как за отчетный период, так и при составлении бюджета по прибыли на планируемый период. С помощью операционного рычага оценивается «чувствительность» прибыли к изменению выручки. Чем выше значение операционного рычага, тем выше «чувствительность», т.е. тем больший прирост прибыли обеспечивает один процент прироста выручки. В то же время операционный рычаг является одним из показателей предпринимательского риска. Чем выше значение рычага, тем выше степень предпринимательского риска, так как при высоком значении операционного рычага снижение объема продаж на один процент приводит к многократному понижению прибыли3.
Величина операционного рычага зависит от соотношения переменных и постоянных издержек. Чем выше доля постоянных затрат, тем больше разница между маржинальным доходом и прибылью, тем соответственно выше соотношение между этими показателями. Таким образом, предприятие, имеющее в составе своего имущества высокую долю основных фондов, с эксплуатацией и содержанием которых связаны в основном постоянные издержки, подвержено высокому предпринимательскому риску. Причем чем ближе к точке безубыточности работает предприятие, тем значительнее будет влияние изменения продаж на прибыль, что вызывает необходимость постоянного контроля за масштабом производственной деятельности.
1.4 Анализ операционных и внереализационных доходов и расходов
Размер прибыли в значительной степени зависит от финансовых результатов деятельности, не связанных с реализацией продукции. Это прежде всего операционные и внереализационные доходы и расходы.
К операционным доходам относятся проценты к получению по облигациям, депозитам, по государственным ценным бумагам, доходы от участия в других организациях, доходы от реализации основных средств и иных активов и т.п.
Операционные расходы включают выплату процентов по облигациям, акциям, за предоставление организации в пользование денежных средств (кредитов, займов).
Основными видами ценных бумаг являются акции, облигации внутренних государственных и местных займов, облигации хозяйствующих субъектов (акционерных обществ, коммерческих банков), депозитные сертификаты, казначейские, банковские и коммерческие векселя и др.
Доход держателя акций складывается из суммы дивиденда и прироста капитала, вложенного в акции вследствие роста их цены. Сумма дивиденда зависит от количества акций и уровня дивиденда на одну акцию, величина которого определяется уровнем рентабельности акционерного предприятия, налоговой и амортизационной политикой государства, уровнем процентной ставки за кредит и т.д. В процессе анализа изучается динамика дивидендов, курса акций, чистой прибыли, приходящейся на одну акцию, устанавливаются темпы их роста или снижения.
Доход от других ценных бумаг (облигаций, депозитных сертификатов, векселей) зависит от количества приобретенных облигаций, сберегательных сертификатов, векселей, их стоимости и уровня процентных ставок.
В процессе анализа изучают динамику и структуру доходов по каждому виду ценных бумаг.
Таблица №1.4
Состав и динамика доходов от ценных бумаг
| Вид ценных бумаг | На начало года | На конец года | |||||||
| Кол-во | Ст-сть, тыс. руб. | Доход, тыс. руб. | Удельный вес, % | Кол-во | Ст-сть, тыс. руб. | Доход, тыс. руб. | Удельный вес, % | ||
| Акции | 200 | 2000 | 300 | 85,7 | 270 | 2700 | 432 | 93,5 | |
| Облигации | 50 | 500 | 50 | 14,3 | 30 | 300 | 30 | 6,5 | |
| И т.д. | |||||||||
| Итого | - | 2500 | 350 | 100 | - | 3000 | 462 | 100,0 | |
Доходы от акций на конец года увеличились на 132 тыс.руб., в том числе на 105 тыс.руб. за счет увеличения их количества и на 27 тыс. руб. за счет уровня дивиденда на одну акцию. Доходы от 10%-ных облигаций снизились в связи с уменьшением их количества, так как они приносят предприятию меньший доход на рубль инвестированного капитала.
Величина прибыли (убытка) от реализации основных средств и прочих материальных активов зависит от количества проданного имущества, его балансовой стоимости и цены реализации. При этом нужно учитывать не только прямой финансовый результат, но и эффект от ускорения оборачиваемости капитала.
Внереализационные доходы и расходы - это безвозмездно полученные (переданные) активы; прибыль (убытки) прошлых лет, выявленные в отчетном году; курсовые разницы по операциям в иностранной валюте; полученные и выплаченные пени, штрафы и неустойки; убытки от списания безнадежной дебиторской задолженности, по которой истекли сроки исковой давности; убытки от стихийных бедствий и т.д.4
В процессе анализа изучаются состав, динамика, выполнение плана и факторы изменения суммы полученных убытков и прибыли по каждому конкретному случаю.
Убытки от выплаты штрафов возникают в связи с нарушением отдельными службами договоров с другими предприятиями, организациями и учреждениями. При анализе устанавливаются причины невыполнения обязательств, принимаются меры для предотвращения допущенных ошибок.
Изменение суммы полученных штрафов может произойти не только в результате нарушения договорных обязательств поставщиками и подрядчиками, но и по причине ослабления финансового контроля со стороны предприятия в отношении их. Поэтому при анализе данного показателя следует проверить, во всех ли случаях нарушений договорных обязательств поставщикам были предъявлены соответствующие санкции.
Убытки от списания безнадежной дебиторской задолженности возникают обычно на тех предприятиях, где постановка учета и контроля за состоянием расчетов находится на низком уровне. Прибыли (убытки) прошлых лет, выявленные в текущем году, также свидетельствуют о недостатках бухгалтерского учета.
В заключение анализа разрабатываются конкретные мероприятия, направленные на предупреждение и сокращение убытков и потерь от внереализационных операций и увеличение прибыли от долго- и краткосрочных финансовых вложений.
1.5 Анализ рентабельности предприятия
Рентабельность - это относительный показатель, характеризующий уровень доходности бизнеса. Показатели рентабельности характеризуют эффективность работы предприятия в целом, доходность различных направлений деятельности (производственной, коммерческой, инвестиционной и т.д.) они более полно, чем прибыль, характеризуют окончательные результаты хозяйствования, потому что их величина показывает соотношение эффекта с наличными или потребленными ресурсами. Их используют для оценки деятельности предприятия и как инструмент в инвестиционной политике и ценообразовании5.
Показатели рентабельности можно объединить в несколько групп:
1. показатели, характеризующие окупаемость издержек производства
и инвестиционных проектов;
2. показатели, характеризующие рентабельность оборота;
3.показатели, характеризующие доходность капитала и его частей
Рентабельность производственной деятельности (окупаемость издержек) (Rз) исчисляется путем отношения прибыли от реализации (Прп) к сумме затрат по реализованной продукции (3рп):
Rз = П рп / Зрп
Она показывает, сколько предприятие имеет прибыли с каждого рубля, затраченного на производство и реализацию продукции. Может рассчитываться в целом по предприятию, по отдельным его сегментам и видам продукции.
Аналогично определяется окупаемость инвестиционных проектов: полученная или ожидаемая сумма прибыли от проекта относится к сумме инвестиций в данный проект.
Рентабельность оборота (коммерческая маржа) (Коб) рассчитывается делением прибыли от реализации продукции, работ и услуг на сумму полученной выручки (В). Характеризует эффективность производственной и коммерческой деятельности: сколько прибыли имеет предприятие с рубля продаж. Широкое применение этот показатель получил в рыночной экономике. Рассчитывается в целом по предприятию и отдельным видам продукции: Rоб = П рп / В рп















