150070 (594520), страница 4
Текст из файла (страница 4)
другая производная будет
(1.36)
(1.37)
Выбор точки q зависит от нас. Если Gp >0 , то надо выбрать значение q положительным, то есть сделать шаг в направлении уменьшения функции φ(h) , в другом случае значения q надо выбирать отрицательным. Значение должно быть таким, чтобы интервал (0, ) включал в себя минимум. Это будет верным, если φq > φ p или Gp >0.
Если ни одно из этих условий не исполняется, то мы удваиваем значения q , повторяя это в случае необходимости, пока указанный интервал не будет содержать в себе минимум.
Давидон, Флетчер и Пауэлл предложили выбирать q следующим путем:
(1.38)
где φm - оценка самого малого значения истинного минимума φ(h),
h- константа, значение которой обычно берут 2 или 1.
1.7.3 Квадратичные функции
Квадратичная функция [7,8]
(1.39)
где a - константа;
b - постоянный вектор;
G - положительно определенная симметричная матрица - имеет минимум в точке x* , где x* определяется следующим путем:
(1.40)
откуда
Любую функцию можно аппроксимировать в окрестности точки x0 функцией
(1.41)
где G(x0) - матрица Гессе, вычисленная в точке x0.
Аппроксимацией минимума функции f(x) может быть минимум функции φ(x). Если последний находится в точке xm, то
(1.42)
откуда
или
(1.43)
Таким образом точкой xи следующей аппроксимации минимума будет:
(1.44)
или
(1.45)
где λи - длина шага, определяется одномерным поиском в направлении G-1(xи)g(xи).
1.8 Метод Нелдера-Мида
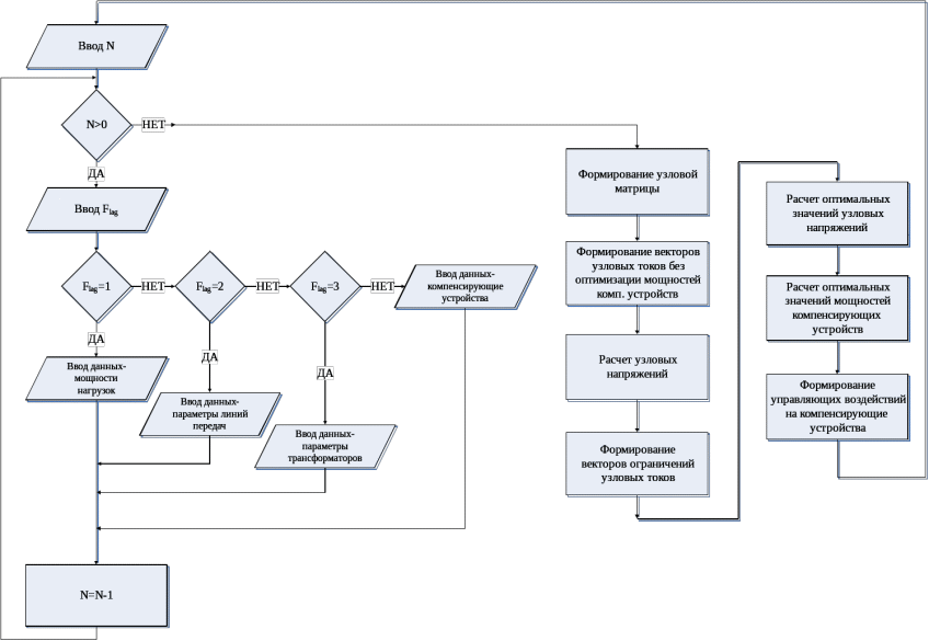
Метод Нелдера-Мида (поиск по деформируемому многограннику) является развитием симплексного метода Спендли, Хекста и Химсворта [7,8]. Множество (n+1)-й равноудаленной точки в n-мерном пространстве называется регулярным симплексом. Эта конфигурация рассматривается в методе Спендли, Хекста и Химсворта. Следовательно, в двумерном пространстве симплексом является равносторонний треугольник, а в трехмерном пространстве правильный тетраэдр. Идея метода состоит в сравнении значений функции в (n+1) вершинах симплекса и перемещении в направлении оптимальной точки с помощью итерационной процедуры. В симплексном методе, предложенном первоначально, регулярный симплекс использовался на каждом этапе. Нелдер и Мид предложили несколько модификаций этого метода, допускающих, чтобы симплексы были неправильными. В результате получился очень надежный метод прямого поиска, являющийся одним из самых эффективных, если n<=6.
В методе Спендли, Хекста и Химсворта симплекс перемещается с помощью трех основных операций: отражения, растяжения и сжатия. Смысл этих операций станет понятным при рассмотрении шагов процедуры.
Шаг 1. Найдем значения функции в вершинах симплекса:
f1=f( x1), f2=f(x2) ... fn+1=f(xn+1) (1.46)
Шаг 2. Найдем наибольшее значение функции fh, следующее за наибольшим значением функции fg , наименьшее значение функции fl и соответствующие им точки xh, xg и xl.
Шаг 3. Найдем центр тяжести всех точек, за исключением точки xh. Пусть центром тяжести будет
(1.47)
и вычислим f(x0)=f0.
Шаг 4. Удобнее всего начать перемещение от точки xh. Отразив точку xh относительно точки x0, получим точку xr и найдем f(xr) = fr.
Операция отражения иллюстрируется рис. 1.6.
Рисунок 1.6 – Операция отражения
Если α>0 - коэффициент отражения, то положение точки xr определяется следующим образом:
xr-x0=α (x0-xh), т.е.
xr=(1+α)x0 -αxh. (1.48)
Замечание.
α= |xr-x0| / |x0 –xh|.
Шаг 5. Сравним значения функций fr и fl.
Если fr xe=γxr+ (1-γ)x0. (1.49) Рисунок 1.7 – Операция растяжения Замечание γ=|xe-x0| / |xr-x0| Если fe Если fe=fl , то отбрасываем точку xe. Очевидно, мы переместились слишком далеко от точки x0 к точке xr. Поэтому следует заменить точку xh на точку xr, в которой было получено улучшение (шаг 5, 1) проверить сходимость и, если она достигнута, вернуться на шаг 2. Если fr>fl, но fr <=fgто xr является лучшей точкой по сравнению с другими двумя точками симплекса и мы заменяем точку xh на точку xr и, если сходимость не достигнута, возвращаемся на шаг 2, т.е. выполняем пункт 1,б, описанный выше. Если fr>fl и fr>fgто перейдем на шаг 6. Шаг 6. Сравним значения функций fr и fh. Если fr>f h, то переходим непосредственно к шагу сжатия 6,2. Если frf g из шага 5,2, приведенного выше. Затем переходим на шаг 6,2. В этом случае fr>f h, поэтому ясно, что мы переместились слишком далеко от точки xh к точке x0. Пытаемся исправить это, найдя точку xc (а затем fс) с помощью шага сжатия, показанного на рис. 1.8. Если fr>f h, то сразу переходим к шагу сжатия и находим точку xc из соотношения xc-x0=β(xh-x0), (1.50) где β(0 xc=βxh+(1-β)x0. (1.51) Если fr xc-x0=β(xr-x0), т.е. xc=βxr+(1-β)x0. (1.52) Шаг 7. Сравниваем значения функций fc и fh. Если fc Если fc>f h, то очевидно, что все наши попытки найти значение меньшее fh закончились неудачей, поэтому мы переходим на шаг 8. На этом шаге мы уменьшаем размерность симплекса делением пополам расстояния от каждой точки симплекса до xl-точки, определяющей наименьшее значение функции. Рисунок 1.8 - Шаг сжатия для fr>fh Рисунок 1.9 - Шаг сжатия для fr Таким образом, точка xi заменяется на точку т.е. заменяем точку xi точкой Затем вычисляем fi для i=1,2,...,(n+1), проверяем сходимость и, если она достигнута, возвращаемся на шаг 2. Шаг 9. Проверка сходимости основана на том, чтобы стандартное отклонение (n+1) -го значения функции было меньше некоторого заданного малого значения. В этом случае вычисляется где Если σ<ε, то все значения функции очень близки друг к другу, и поэтому они, возможно, лежат вблизи точки минимума функции xl. Исходя из этого, такой критерий сходимости является разумным, хотя Бокс, Дэвис и Свенн предлагают то, что они считают более "безопасной" проверкой. Коэффициенты αβγ в вышеприведенной процедуре являются соответственно коэффициентами отражения, сжатия и растяжения. Нелдер и Мид рекомендуют брать α=1, β=0.5 и γ=2. Рекомендация основана на результатах экспериментов с различными комбинациями значений. Эти значения параметров позволяют методу быть эффективным, но работать в различных сложных ситуациях. Начальный симплекс выбирается на наше усмотрение. В данной программе точка x1 является начальной точкой, затем в программе формируются точки x2=x1+ke1, x3=x1+ke2, xn+1=x1+ken, (1.54) где k - произвольная длина шага, ej - единичный вектор. 1.9 Метод неопределенных множителей Лагранжа Естественно, что решение задач условной оптимизации значительно сложнее решения задач безусловной оптимизации [3]. Естественно стремление сведения задачи условной оптимизации (поиска относительного экстремума) к более простой задаче безусловной оптимизации (поиска абсолютного экстремума). Такая процедура осуществляется в методе Лагранжа. Рассмотрим сущность этого метода. Необходимо найти условный экстремум нелинейной функции n переменных, при m ограничениях Ограничения-неравенства преобразуются в равенства, а свободные члены переносятся в левые части ограничений, т.е. система (1.56) приводится к виду В соответствии с методом Лагранжа вместо относительного экстремума функции (1.55) при ограничениях (1.57) ищется абсолютный экстремум функции Лагранжа, которая имеет следующий вид: где Видно, что в функцию Лагранжа входит целевая функция плюс каждое ограничение, умноженное на множитель Лагранжа. Доказано, что относительный экстремум целевой функции (1.55) при ограничениях (1.57) совпадает с абсолютным экстремумом функции Лагранжа (1.58). Поиск абсолютного экстремума функции (1.58) выполняется известными методами. В частности, определяются и приравниваются к нулю частные производные функции Лагранжа: Последние m уравнений представляют собой ограничения (1.57) оптимизационной задачи. Система (1.59) содержит (m+n) уравнений и такое же количество неизвестных. Решение системы (1.59) даст координаты абсолютного минимума функции Лагранжа (1.58) или относительного минимума целевой функции (1.55) при ограничениях (1.57). Решение системы (1.59) выполняется известными методами вычислительной математики. Если система (1.59) линейная, используется, как правило, метод Гаусса. Если система (1.59) нелинейная – метод Ньютона. 1.10 Выбор метода оптимизации Перед выбором метода оптимизации, проведем краткий анализ задач, которые должно решать разрабатываемое программное обеспечение: программа должна решать задачу условной минимизации, т.е. находить относительный экстремум, так как в математической модели кроме линейных ограничений будут иметь место и нелинейные; так как целевая функция – функция нескольких переменных, то она может иметь несколько экстремумов, и в этом случае программа должна осуществлять поиск локального минимума. Проведя анализ наиболее часто использующихся методов оптимизации, для реализации поставленной цели был выбран градиентный метод квадратичного программирования, который представляет собой наиболее эффективный из вышеперечисленных градиентных методов, модифицированный с методами полиномиальной аппроксимации. Предполагается, что целевая функция и граничные условия аппроксимируются квадратичными зависимостями или полиномами второго порядка. Более подробно этот метод будет рассмотрен далее в разделе "Разработка программного обеспечения метода оптимизации". Данный метод позволяет создать надежную программу, соответствующую всем вышеперечисленным требованиям. 2. Разработка метода оптимизации по реактивной мощности Требуемая в электроэнергетической системе (ЭЭС) суммарная мощность компенсирующих устройств определяется из уравнения баланса реактивной мощности (6.1). Эту мощность необходимо разместить в узлах электрической сети с минимальными затратами. где Рассмотрим простейшую схему существующей сети (рис.2.1). от источника питания с напряжением U через сопротивление сети R получает питание нагрузка мощностью S=P+jQ [9]. На шинах нагрузки установлено компенсирующее устройство мощностью Qк. Рисунок 2.1 – Простейшая схема компенсации реактивной мощности Потери активной мощности в линии при отсутствии у потребителя компенсирующего устройства ( При установке у потребителя компенсирующего устройства ( Таким образом, компенсация реактивной мощности позволяет уменьшить потери активной мощности в схеме электроснабжения и, следовательно, улучшить технико-экономические показатели этой схемы. Оценим влияние КУ на затраты в сети. Выражение для суммарных затрат на передачу мощности к нагрузке при установке КУ будет иметь вид: где ЗК – затраты на КУ; соΔР – затраты на покрытие потерь активной мощности в сети; со – стоимость единицы потерянной активной мощности; зк – удельные затраты на КУ. Для определения минимума функции З приравняем к нулю ее производную от переменной QK: Из (2.5) определяется экономически целесообразная реактивная мощность, передача которой от источника к потребителю отвечает минимуму затрат З Величина QЭ не зависит от активной мощности Р, а зависит лишь от соотношения стоимостных показателей зк и со и параметров сети U и R, по которой передается мощность. Вопрос о размещении компенсирующих устройств в электрической сети реальной ЭЭС представляет собой сложную оптимизационную задачу. Сложность заключается в том, что электроэнергетические системы являются большими системами, состоящими из взаимосвязанных подсистем. Рассматривать изолированно каждую отдельную подсистему нельзя, поскольку свойства больших систем определяются характером взаимосвязей отдельных подсистем. При анализе больших систем используется системный подход [9,10,11], согласно которому анализ большой системы выполняется при разделении ее на подсистемы, непосредственно не связанные между собой, но влияющие друг на друга через систему более высокого уровня. Применительно к рассматриваемому вопросу электрическая сеть представляется разными уровнями, как это показано на рис. 2.2. верхний уровень – это электрическая сеть напряжением 110 кВ и выше. Эта сложнозамкнутая электрическая сеть, представляемая полной схемой замещения, показана на рис.2.2 условно, как ЭС1. Реактивные мощности, вырабатываемые генераторами электростанций QЭС, компенсирующими устройствами QК, линиями электропередачи QС, а также реактивные мощности, протекающие по связям с соседними ЭС2 и ЭС3 (Q12, Q21, Q13, Q31) обеспечивают в ЭС1 располагаемую реактивную мощность Qр1. Рисунок 2.2 – Схема размещения КУ в электрической сети Второй уровень – это множество n разомкнутых местных распределительных сетей напряжением 35 кВ и ниже, присоединенных к n узлам электрической сети верхнего уровня через трансформаторы Т. Эти местные распределительные сети непосредственно не связаны между собой, но влияют друг на друга через сеть верхнего уровня. Синхронные генераторы, компенсаторы и двигатели в каждой такой распределительной сети представлены одной эквивалентной синхронной машиной G. От местных электрических сетей через распределительные трансформаторы Т1 питаются низковольтные потребители P+jQ. Компенсирующие устройства могут устанавливаться на шинах высшего (jQкв) и низшего (jQкс) напряжения трансформаторов Т, а также на шинах 0,4 кВ распределительных трансформаторов Т1 и в самой сети 0,4 кВ (jQкн). Значение мощностей этих КУ и подлежит определению. В общем виде задача оптимизации размещения КУ формулируется следующим образом: определить реактивные мощности имеющихся в узлах 6…35 кВ синхронных машин G, мощности КУ в сетях всех напряжений Qкв, Qкс, Qкн, а также значения реактивных мощностей Qэi (i=1, 2, …n), передаваемых в сети потребителей, при которых обеспечивается минимум суммарных затрат. Расчеты компенсации реактивной мощности для сетей всех видов выполняются как при проектировании развития электрических сетей, так и в условиях их эксплуатации. При проектировании определяются мощности КУ и решается задача их распределения в электрической сети. В условиях эксплуатации определяют оптимальные режимы имеющихся КУ в течение суток. Критериями оптимальности в этом случае служат минимум потерь мощности и энергии и соответствие отклонений напряжений допустимым значениям. При проектировании схемы электроснабжения, как правило, минимизируются денежные затраты на эту схему. Снижение потерь мощности за счет установки КУ уменьшает затраты на схему, по следующим причинам: каждый потерянный кВт мощности необходимо выработать на электростанциях и, следовательно, затратить на это денежные средства; генерация недополученной реактивной мощности на электростанциях обходится гораздо дороже, чем потребление (в 3 раза!). Однако и компенсирующие устройства требуют денежных затрат. В связи с этим возникает задача определения оптимальной мощности компенсирующих устройств, отвечающей минимуму суммарных затрат. Такая задача относится к задаче безусловной оптимизации и может быть решена, например, градиентными методами. Рассмотрим такую задачу для магистральной схемы электроснабжения (рис. 2.3). Необходимо определить мощности компенсирующих устройств QК1 и QК2 в узлах 1 и 2 исходя из условия минимума суммарных затрат на установку этих устройств и покрытие потерь активной мощности в схеме. Рисунок 2.3 – Схема электроснабжения Исходные данные: напряжение схемы U; сопротивления линий R1 и R2; реактивные нагрузки узлов 1 и 2 Q1 и Q2; удельные затраты на установку компенсирующих устройств zo; удельные затраты на покрытие потерь активной мощности со. Целевая функция, представляющая собой суммарные затраты на установку компенсирующих устройств и покрытие потерь активной мощности в схеме, имеет следующий вид где а1=R1∙co∙10-3/U2=0,0006; а2=R2∙co∙10-3/U2=0,0004. Введение числового коэффициента 10-3 необходимо для приведения всех составляющих целевой функции к одной размерности (у.е.). Для решения задачи выберем метод покоординатного спуска. Определим частные производные целевой функции Z по переменным Q1 и Q2: Примем исходное приближение: Для этих значений вычислим значения целевой функции и ее частных производных. Примем, что в направлении переменной Qk2 целевая функция Z убывает сильнее, чем в направлении переменной Qk1, т.е. В направлении переменной Qk2 и начнем спуск. Примем величину шага Второй шаг: Qk12=0, Qk22=400 квар. Рассчитываем значение целевой функции Z2. Спуск по координате Qk2 следует продолжать до тех пор, пока Zn Выполним новый шаг в направлении другой переменной Qk1. Находится новое значение целевой функции Z. Спуск по этой переменной продолжается так же, как и в направлении Qk2 – до тех пор, пока Zm Точка с полученными координатами Qk1m-1, Qk2n-1 находится в окрестности минимума целевой функции Z. При принятой длине шага Это была рассмотрена задача безусловной оптимизации, т.е. нахождения абсолютного минимума. При решении поставленной задачи для нахождения оптимального режима работы сети ОАО "ММК им. Ильича" требуется найти относительный минимум, так как система ограничений будет иметь нелинейный вид (см. далее "Разработка программного обеспечения"). Таким образом, перед нами ставится задача условной оптимизации по реактивной мощности, для которой мы применяем выбранный ранее градиентный метод квадратичного программирования. 3. Разработка программного обеспечения метода оптимизации Для оптимизации режимов по реактивной мощности разработан комплекс программ (см. рис. 3.1). Его условно можно разделить на две части: интерфейсная часть, разработанная в удобном, понятном виде, предназначенная для работы с пользователем любого уровня; расчетная часть, которая непосредственно выполняет необходимые расчеты для получения оптимальных режимов. В интерфейсную часть комплекса входят программы ввода следующих параметров: линий; трансформаторов; компенсирующих устройств; реакторов; нагрузок. В расчетную часть входят следующие программы: формирования узловой матрицы; формирования векторов узловых токов без оптимизации мощностей компенсирующих устройств; расчета узловых напряжений; формирования векторов ограничений узловых токов; расчета оптимальных значений узловых напряжений; расчета оптимальных значений мощностей компенсирующих устройств. Для расчета установившегося неоптимального режима разработаны программы: формирования матриц узловых проводимостей, формирования узловых токов источников, ЛУ разложения матрицы, решение систем уравнений узловых напряжений. Рисунок 3.1 – Блок-схема разработанного программного обеспечения Для расчета оптимального режима разработана программа условной оптимизации с нелинейными ограничениями. В качестве исходных данных для этой программы используется узловые напряжения, рассчитанные для неоптимального режима. Оптимизация производится градиентным методом квадратичного программирования. Программа расчета неоптимального установившегося режима включает в себя алгоритм треугольного разложения матрицы и итерационный алгоритм решения системы нелинейных уравнений подобный методу Гаусса-Зейделя, модифицированный для решения сетевых нелинейных задач.[2,4,8] Особенностью итерационного алгоритма является то, что на каждой последующей итерации для определения узловых токов источников используется значения узловых напряжений, полученное на предыдущей итерации (см. 3.1). Для решения задачи нелинейного программирования и определения оптимальных узловых напряжений был разработана программа NCONF CPP, которая реализует последовательный алгоритм квадратичного программирования и конечноразностный градиент. [12] NCONF CPP (m, me, n, xguess, ibtype, xlb, xub, xscale, iprint, maxitn; x, fvalue). Параметры программы NCONF CPP: входные: m, me, n, xguess, ibtype, xscale, iprint, maxitn; входной/выходной: xlb, xub; выходные: x, fvalue. m - общее число ограничений. me – число ограничений равенства. n – число переменных. x – вектор начальных значений напряжений (активных и реактивных составляющих). xguess – вектор размена n, содержащий начальное предположение о значениях напряжений; ibtype – скаляр, задающий вид ограничений на переменные: ibtype=3 – задаем ограничение на напряжение первого узла, все остальные будут иметь те же ограничения. xlb – вектор размера n, содержащий нижние границы переменных: входная, если ibtype=0; выходная, если ibtype=1 или 2; входная/выходная, если ibtype=3. xub - вектор размера n, содержащий верхние границы переменных: входная, если ibtype=0; выходная, если ibtype=1 или 2; входная/выходная, если ibtype=3. xscale – вектор размера n, содержащий диагональную матрицу масштабирования переменных. Все элементы вектора xscale равны 1.0. iprint – параметр, задающий желаемый уровень печати; принимает следующие значения: 0 – нет печати; 1 – выводится итоговый анализ о работе программы; 2 – дополнительно на каждой итерации выводится одна строка с промежуточными результатами; 3 – о каждой итерации выводится детальная информация. maxitn – максимально допустимое число итераций. х – вектор размера n, содержащий вычисленное решение. fvalue – скаляр, содержащий значение целевой функции в полученном решении. Общая задача нелинейного программирования, решаемая данной программой NCONF CPP, состоит в поиске минимума целевой функции с ограничениями где все функции задачи являются непрерывно дифференцируемыми. При решении поставленной задачи целевая функция представляет собой потери мощности и имеет вид: где Роль нелинейных ограничений выполняет система узловых уравнений с источниками реактивной мощности. где Y11, …,Y1N – собственные и взаимные проводимости, U1,…,U2 – узловые напряжения. Некоторые уравнения системы (3.5) могут не содержать составляющую Кроме целевой функции и ограничений любая задача минимизации должна иметь и граничные условия: т.е. значения напряжений в любом, даже самом удаленном от источника узле не должны выйти за рамки, нормируемые ПУЭ. Метод, используемый данной программой NCONF CPP, основан на последовательном выделении и решении подзадач квадратичного программирования, которые получаются в результате применения квадратичной аппроксимации лангранжиана и линеаризации ограничений[8,12]. Таким образом, на каждой итерации решается подзадача с ограничениями где Bk – положительно определенная аппроксимация гессиана; xk – текущая точка. Пусть dk – решение подзадачи. Тогда новая точка xk+1 определяется в результате линейного поиска: Новая точка такова, что в ней функция качества имеет наименьшее значение. В качестве функции качества употребляется функция Лагранжа. Если оптимум не достигнут, то матрица Bk пересчитывается по положительно определенной формуле секущих. Главная программа NCONF CPP содержит несколько подпрограмм: foryzc – программа формирования матрицы узловых проводимостей; luc – программа используется для разложения матрицы на треугольные сомножители; rluc – программа, которая отвечает за решение системы уравнений. 4. Разработка адаптивной системы управления режимами электропотребления 4.1 Функции автоматизированной системы Сбор, накопление и передача информации, характеризующей режим электропотребления комбината (информация о нагрузках). Сбор, накопление и передача информации, характеризующей состояние электрической сети (информация об обрывах линий и переводах в ремонт оборудования) Передача информации с контрольных точек на диспетчерский пункт и обратно. Обработка полученной информации, расчет режима электропотребления Автоматическое изменение параметров устройств, регулирующих реактивную мощность, в местах, где это возможно. 4.2 Описание работы системы 4.2.1 Ввод системы в работу При первоначальном запуске системы в эксплуатацию собирается информация о конфигурации электрической сети. Собираются следующие параметры: схема сети; информация о линиях: длина, марка проводов или кабеля, которыми выполнено питание между подстанциями. После предварительного расчета, для упрощения работы программного обеспечения в базу данных диспетчерского пункта заносятся следующие параметры: узловая топологическая матрица согласно схеме замещения электрической сети; матрица узловых проводимостей схемы; зарядные мощности линий. Эти данные хранятся в сервере диспетчерской и используются в качестве исходных данных для последующего расчета режима работы сети. Изменяться эти данные могут в случае изменения конфигурации сети при плановых или аварийных выводах оборудования из работы. 4.2.2 Работа системы в нормальном режиме На первом этапе в условиях нормальной работы в определенный момент времени (например, раз в неделю) происходит сбор информации, характеризующей режим электропотребления. Собираются следующие параметры: нагрузки подстанций; мощности питающих систем (в данном случае, подстанций "Ильич", "Заря" и "Азовская"). На большинстве подстанций установлено оборудование, которое может быть использовано для учета электроэнергии, например, микропроцессорная релейная защита. Вторым этапом работы автоматизированной системы является передача по линиям связи собранной информации с подстанций на диспетчерский пункт. Третьим этапом является расчет текущего режима работы электрической сети, нахождение оптимального режима работы электрической сети, описанный в предыдущих главах пояснительной записки. Получаем результаты расчета, необходимые для автоматического внедрения оптимального режима работы сети на практике: мощности компенсирующих устройств. Следующим этапом является передача результатов расчета по линиям связи обратно на подстанцию. Заключительным этапом можно считать регулирование компенсирующих устройств в соответствии с данными расчета. Желательно исключить человеческий фактор, для этого на каждой подстанции помимо современной релейной защиты, отвечающей за сбор информации, желательно установить контроллеры, которые будут автоматически регулировать мощность компенсирующих устройств в местах, где это возможно. Для более точной работы автоматической системы необходимо также предусмотреть обратную связь: после всех регулировок происходит новый сбор информации и перепроверка, что новые установленные параметры соответствуют оптимальному электропотреблению. В случае если что-либо было сделано неправильно, вносится коррекция в исходные данные, и весь алгоритм работы автоматической системы повторяется заново. 4.2.3 Работа системы в случае изменения конфигурации сети В случае изменения конфигурации сети: обрыв линий, вывод в ремонт трансформаторов какой-либо подстанции, поломка какого-либо электрооборудования, которое влияет на процесс энергопотребления, - сбор информации происходит вне рабочего графика, т.е. непосредственно после изменения. В этом случае собираемые данные: схема сети; информация о линиях: длина, марка проводов или кабеля, которыми выполнено питание между подстанциями; нагрузки подстанций; мощности питающих систем (в данном случае, подстанций "Ильич", "Заря" и "Азовская"). Вторым предварительным этапом пересчитывается матрица узловых проводимостей, зарядные мощности линий, формируется новая схема замещения сети. Далее система работает аналогично работе при нормальном режиме. В случае если данные изменения конфигурации сети планируются на длительный или постоянный срок, результаты предварительного расчета считаются новыми исходными данными и заносятся в базу данных сервера диспетчерской. Таблица 4.1 – Сводная таблица собираемой и рассчитываемой информации № п/п Этап работы автоматизиро-ванной системы Входные данные Полученные результаты Дальнейшее использование результатов 1 2 3 4 5 1 Предварительный расчет Схема сети; информация о линиях: длина, марка проводов или кабеля, которыми выполнено питание между подстанциями. узловая топо-логическая матрица согласно схеме замещения эл. сети; матрица узловых прово-димостей зарядные мощ-ности линий. Заносятся в базу данных сервера диспетчеризации, изменяются при изменении конфигурации сети 2 Первый этап – сбор информации нагрузки подстанций; мощности питающих систем (в данном случае, подстанций "Ильич", "Заря" и "Азовская"). Второй этап – передача на диспетчерский пункт 3 Третий этап – оптимизация текущего режима на языке программирова-ния С++ Результаты предваритель-ного расчета + результаты первого этапа (подробнее см. выше) Оптимальные потери активной и реактивной мощностей; мощности комп. устройств 4 Четвертый этап – передача с диспетчерского пункта Мощности компенсирующих устройств 5 Обратная связь – проверка соответствия между рассчитанными мощностями КУ и отрегулирован-ными Входные данные предваритель-ного расчета + первого этапа + мощности КУ Подтверждение о соответствии или об сообщение об изменении режима В случае несоответствия – рекомендации к пересчету режима 4.3 Требования к оборудованию и программному обеспечению Технический уровень автоматизации должен соответствовать передовому уровню, достигнутому в мировой практике ко времени изготовления нестандартного оборудования и поставки серийно производимой техники. При внедрении автоматизированной системы на комбинате должны быть предусмотрены средства эффективного контроля работоспособности оборудования, диагностики датчиков, подсистем всех уровней и системы в целом, как в автоматическом режиме, так и по инициативе обслуживающего персонала. Вывод параметров должен производиться автоматически на дисплеи и, по требованию, на печать. Все оборудование вычислительных комплексов, устанавливаемое на участках производства, должно быть промышленного исполнения и отвечать требованиям условий работы на металлургическом производстве. Оборудование должно работать надежно, ритмично и безаварийно в течение всего годового фонда времени работы стана. Оно должно быть рассчитано на проведение профилактики без нарушения функционирования автоматизированной системы. Работа нового оборудования должна быть согласована с действующим оборудованием других систем автоматизации. Связь между подстанциями и диспетчерским пунктом должна осуществляться с использованием стандартных устройств и протоколов. В качестве инструмента для создания систем сбора, обработки и представления информации в графическом виде должны применяться инструментальные оболочки, соответствующие стандартам МЭК с применением языка, используемого в документообороте комбината. Каких-либо особых требований к оборудованию, устанавливаемому или уже установленному на подстанциях, не имеется, так как данная система универсальна в отношении источников входных данных. Единственным требованием, предъявляемым к приборам учета электроэнергии, является получение данных в аналоговой или дискретной форме. Таким образом, сбор информации для адаптивной системы может происходить любым из перечисленных далее способов: с помощью специально предусмотренного оборудования фирмы Allen-Bradley Power Monitor посредством программного обеспечения RSEnergy; с помощью современных микропроцессорных релейных защит, способных не только защищать силовые цепи, но и измерять необходимые параметры; с помощью контроллера автоматически регулируемых конденсаторных батарей (см. выбор оборудования); с помощью специально устанавливаемых измерительных контроллеров. 4.4 Выбор оборудование для адаптивной системы 4.4.1 Учет электроэнергии Как уже говорилось ранее, адаптивная система универсальна в отношении способа учета электроэнергии. Если на подстанции имеется уже установленная, например, микропроцессорная защита, то установки никакого дополнительного оборудования не требуется. Если же на подстанции нет ничего, что может производить сбор информации в дискретном либо аналоговом виде, то мной предлагается установка оборудования фирмы Allen-Bradley семейства PowerMonitor и программного обеспечения RSEnergy. 4.4.1.1Устройство мониторинга PowerMonitor PowerMonitor – автономное высокотехнологическое устройство управления и мониторинга электроснабжения со встроенными функциями мониторинга, анализа, архивирования и управления[14]. Функции данного устройства: а) функция отображения: напряжения по фазам; токи по фазам; коэффициент мощности cos коэффициент искажений; активная, реактивная, полная мощность; активная, реактивная энергия; частота; пиковое значение всех перечисленных параметров; активная, реактивная энергия: потребленная и сгенерированная; коэффициент несимметрии; последовательность чередования фаз; б) функция архивирования: регистрация событий во времени; регистрация минимальных, максимальных значений; более подробная регистрация отдельных событий; счетчик активной и реактивной энергии: потребляемой и генерируемой; в) функция анализа: спектральный анализ и осциллографирование; коэффициент линейных искажений тока и напряжения; г) функция управления: два управляемых однополюсных резервированных контакта, конфигурируемых пользователем; четыре конфигурируемых дискретных входа; коммутационный интерфейс. Программное обеспечение RSEnergy для контроля электропотребления Самым оптимальным соотношением цены и качества является установка на каждую подстанцию программного обеспечения фирмы Rockwell Automation RSEnergy [14]. С помощью RSEnergy можно получить все необходимые данные по энергопотреблению на предприятии из любого места сети, в данном случае из диспетчерского пункта. Можно контролировать все энергопотребление по объединенной в сеть корпорации и управлять им (см. рис. 4.1). Для каждого измеряемого параметра предоставляются как данные реального времени, так и накопленные данные. Имея прямой доступ к оборудованию Allen-Bradley по контролю за электропитанием и PLC посредством RSLinx, можно: измерять пиковую нагрузку; рассчитывать затраты на электроэнергию; определять режим нагрузок; измерять качество энергии; суммировать нагрузку по нескольким зданиям предприятия или по всей стране. Достоинства RSEnergy: получение оперативной информации; оперативный контроль в режиме реального времени; разносторонний анализ полученных данных; регистрирование событий. 4.4.2 Процессор для диспетчерского пункта Модуль PLC представляет собой модуль процессоров, которые обеспечивают проверенный подход для промышленного управления. Процессоры PLC доступны в разном функциональном исполнении и могут соединяться в различные сети при распределенных процессах и для обеспечения удаленного расположения ввода-вывода. Модульность ввода-вывода и коммуникационных интерфейсов обеспечивает перестраиваемую и расширяемую систему. Изначально конфигурируется система на число входов/выходов и сетевых связей, которое необходимо. Если в последствии возникнет необходимость в расширении системы, можно добавить модули ввода-вывода или коммуникационные интерфейсы. Процессоры PLC-5 доступны в диапазоне форсируемых входов-выходов от максимум 512 до максимум 3072 и в диапазоне памяти пользователя от максимум 6K до максимум 100K слов. Все процессоры – способны управлять удаленно расположенными модулями ввода-вывода. Максимальное число удаленных от процессора модулей ввода-вывода колеблется от 5 до 125. Процессор может контролировать/управлять этими модулями ввода-вывода через сети ControlNet, DeviceNet и Remote I/O. 4.4.3 Сервер связи RSIinx для Rockwell Automation Networks и Devices представляет собой всеобъемлющее решение вопросов организации связи на предприятии при использовании операционных систем Microsoft Windows NT, Windows 95™ и Windows 98™ [14]. Разработанное как реальное 32-разрядное приложение, RSIinx использует все преимущества многозадачных возможностей операционных систем Windows. RSIinx может одновременно обслуживать любую комбинацию поддерживаемых приложений посредством одинаковых или разных коммуникационных интерфейсов. RSLinx – это готовый сервер связи, обеспечивающий соединение с устройствами на производстве для различных приложений от Rockwell Software. RSLinx способен поддерживать множество программных приложений, обеспечивая одновременную связь с разнообразными устройствами в различных сетях. С помощью RSLinx можно передавать информацию, имея прямой доступ к PLC как с подстанций (RSEnergy) на диспетчерский пункт так и обратно. RSLinx предоставляет дружественный графический интерфейс для навигации по сети, включая маршрутизацию по корпоративной сети Ethernet с помощью ControlLogix Gateway для обращения к сетям управления и устройствам на производстве (см. рис. 4.2). Для организации и эксплуатации сетей, начиная от поддерживаемых унаследованных сетей Allen-Bradley и до более новых, обладающих большими возможностями ControlLogix Gateways, предоставляется полный набор драйверов связи. Также поддерживается такое коммуникационное оборудование, как PCMCIA, последовательный порт и сетевые платы на базе ПК. RSLinx поставляется в виде нескольких различных пакетов, удовлетворяющих разнообразным требованиям к стоимости и функциональным возможностям. RSLinx LiteTM предлагает прямую драйверную связь с программируемыми контроллерами для поддержки многих из программных пакетов, предлагаемых Rockwell Software и Allen-Bradley. RSLinx OEMTM - коммуникационный процессор для многих программных продуктов MMI, а также для продуктов, разработанных третьей стороной для использования RSLinx С API. RSLinxTM – полная версия RSLinx обеспечивает связь DDE со всеми продуктами, которые могут выступать в качестве клиентов DDE (через наилучший формат DDE, воспринимаемый клиентом DDE: Advance DDE, CF_Text, XL_Table или Fast DDE). RSLinx C SDK – инструментарий для разработки программного обеспечения, который позволяет пользователю создавать приложения с возможностью доступа к коммуникационным возможностям RSLinx ОЕМ или полного RSLinx посредством обращений к библиотеке Dynamic Link Library (DLL) языка Си. 4.4.3.1 Основные преимущества Простота адаптации к новым процессорам и сетям, поскольку все 32-разрядные драйверы фирмы Allen-Bradley включены в один пакет. Поддержка для устройств 1784-КТ, 1784-КТХ(D), 1784-PCMK, RS-232 DFI, сети Ethernet фирмы Allen-Bradley, удаленных устройств через WINtelligent LINX Gateway, RSEmulate 500 и RSEmulate 5. Совместимость с продуктами программирования фирм Rockwell Software и Allen-Bradley. Доступ для чтения и записи данных в PLC-5, PLC-2, PLC-3, PLC-5/250TM, MicroLogix 1000 и SLC 500. Одновременная работа множества устройств связи. Интуитивный пользовательский интерфейс, протестированный в лаборатории по обеспечению удобства в использовании. Эффективное использование ресурсов системы и минимальный трафик в сети за счет оптимизированных DDE-считываний. Повышенная скорость и уменьшенная загруженность сети с поблочным считыванием и записью. Возможность подключения к старым сетям, поддерживаемая удаленной маршрутизацией через 1785-КА, 1785-КА5, 5130-КА и 5820-EI. Интуитивное обследование системы, поддерживаемое графической функцией SuperWho и комплексной диагностикой. Помощь, которую можно получить из контекстно-зависимой системы подсказок, просто щелкнув мышью. 4.4.3.2 Минимальные требования RSLinx IBM-совместимый компьютер 468SX или выше. Требования к RAM будут меняться в зависимости от применения (12 Мбайт минимум). 8 Мбайт свободного пространства на жестком диске. Графический адаптер и монитор с разрешением VGA или выше. Версия Microsoft Windows NTTM 3.51 или более поздняя (IntelTM 486 или PentiumTM). Любое координатно-указательное устройство, совместимое с Windows NTTM 3.51 (мышь, шаровой манипулятор, сенсорный экран и т.п.) Карта Ethernet и/или устройство связи фирмы Allen-Bradley, или кабель, в зависимости от применения. 4.4.3.3 Различия между разными версиями программного обеспечения RSLinx Для удовлетворения различных стоимостных и функциональных требований множества различных приложений имеется пять версий программного обеспечения RSLinx. В зависимости от того, с какой версией вы работаете, некоторые функциональные возможности могут быть доступны, а могут быть и недоступны. В разделах, следующих ниже, описываются основные различия между имеющимися версиями. 4.4.3.4 Версия программного обеспечения RSLinx Lite RSLinx Lite предоставляет минимум функциональных возможностей, необходимых для поддержки отдельных приложений фирм Rockwell Software и Allen-Bradley. Эта версия не является самостоятельным коммерческим продуктом, а представляет собой составляющей частью программных продуктов, для которых требуется только прямой доступ к сетевым драйверам RSLinx. Эта версия не поддерживает динамический обмен данными (DDE) или выпущенный в обращение интерфейс программирования приложений RSLinx (RSLinx Application Programming Interface (API)). Она не поддерживает возможности связи для многих программных продуктов фирмы Rockwell Software, предназначенных для программирования программируемых контроллеров и отдельных средств автоматизации фирмы Allen-Bradley. RSLinx Lite обладает следующими функциональными возможностями и преимуществами: возможна простая модификация под новые процессоры и сети, поскольку все 32-разрядные драйверы Allen-Bradley включены в один пакет; совместимость с продуктами Rockwell Software и Allen-Bradley; параллельная работа нескольких коммуникационных устройств; возможность связи с имеющимися старыми сетями, обеспечиваемая удаленной маршрутизацией через шесть различных шлюзовых устройств; интуитивно-понятная система отслеживания, обеспечиваемая древовидной графической функцией управления RSWho и исчерпывающей диагностикой; интуитивно-понятный пользовательский интерфейс, протестированный в лаборатории по изучению вопросов использования программного обеспечения фирмы Rockwell Software; получение подсказки по одному щелчку клавишей мыши, при помощи контекстно-зависимой справочной системы. 4.4.3.5 Версия программного обеспечения RSLinx OEM RSIinx OEM включает в себя функциональные средства, требующиеся для обслуживания связи со всеми программными продуктами Rockwell Software, предназначенными для работы с программируемыми контроллерами, включая HMI (человеко-машинный интерфейс). Эта версия включает в себя все функциональные возможности RSLinx Lite, плюс несколько ограниченный AdvanceDDE, предназначенный для работы с программными продуктами Rockwell Software. Она также поддерживает приложения, разработанные для RSLinx Application Programming Interface (API). Коммуникационные возможности RSLinx позволяют осуществлять связь посредством OPC. OPC основан на технологии OLE фирмы Microsoft и предоставляет стандартный для промышленности механизм связи и обмена данными между клиентами и серверами. Дополнительно к функциональным возможностям и преимуществам RSIinx Lite, RSLinx OEM позволяет: обеспечить совместимость с программными продуктами, разработанными другими производителями или пользователем с использованием API или AdvanceDDE, доступных в RSLinx; получить синхронный и асинхронный доступ чтения/записи к процессорным данным в PLC-2®, PLC-3®, PLC-5®, PLC-5/250®, SLC 500™, MicroLogix 1000™, AdvanceDDE и ControlLogix 5550™ через API; повысить скорость и уменьшить загрузку сети за счет поблочного чтения/записи; повысить эффективность использования ресурсов сети и минимизировать трафик за счет оптимизированных считываний DDE; устанавливать «горячую» связь при помощи операции копирования в буфер обмена и извлечения из него для DDE клиентов Rockwell Software; устанавливать OPC связь для локальных клиентов; поддерживать работу приложений, разработанных для RSLinx API; поддерживать AdvanceDDE для программных продуктов Rockwell Software (DDE не поддерживается для DDE клиентов, отличных от Rockwell Software); осуществлять диагностику DDE сервера и регистрацию событий. 4.4.3.6 Версия программного обеспечения RSLinx Professional RSIinx Professional for Rockwell Automation Networks and Devices – это полнофункциональный программный продукт. RSLinx Professional включает в себя все функции предоставляемые RSIinx Lite и RSIinx OEM, плюс динамический обмен данными (DDE) со всеми DDE клиентами, включая Microsoft Excel и Access, плюс обмен в формате AdvanceDDE программных продуктов фирмы Rockwell Software со всеми клиентами, понимающими AdvanceDDE. Дополнительно к функциональным возможностям и преимуществам RSIinx Lite и RSLinx OEM, полнофункциональная версия RSLinx Professional предоставляет следующие возможности: возможность простой модернизации версии RSLinx Lite и/или RSLinx OEM до Linx; синхронного и асинхронного доступа чтения/записи к процессорным данным в PLC-2, PLC-3, PLC-5, PLC-5/250, SLC 500, MicroLogix 1000, AdvanceDDE и Logix 5550 через DDE интерфейс; стандартный DDE обмен на основе CF_Text для стандартных DDE клиентов, таких как Visual Basic® и Lotus 1-2-3™; стандартный DDE обмен на основе Microsoft XL_Table с DDE клиентами Microsoft Office, такими как Microsoft Excel и Access; обмен между FastDDE и DDE клиентами, понимающими FastDDE; OPC связь для локальных клиентов. 4.4.3.7 Версия программного обеспечения RSLinx Gateway RSLinx Gateway for Rockwell Automation Networks and Devices расширяет в рамках предприятия связи на основе RSLinx. Клиенты RSLinx и WINtelligent LINX имеют возможность напрямую соединяться с драйверами RSLinx Gateway по сетям TCP/IP. RSLinx Gateway позволяет клиентам напрямую соединяться в режиме «он-лайн» с процессорами PLC, SLC и MicroLogix фирмы Allen-Bradley, которые подсоединены к сетям, доступным станциям RSLinx Gateway. Это позволяет направлять данные из цехов в приложения для вывода на экран, сохранения или построения трендов. Это позволяет также настраивать отдельные параметры или готовые загружаемые рецепты для поддерживаемых устройств с машины-диспетчера. Дополнительно к функциональным возможностям и преимуществам RSIinx, программный продукт RSLinx Gateway предоставляет следующие возможности: организации в рамках сети предприятия широкого доступа для контроля и регистрации данных, и использования готовых рецептов процессорами; прямого соединения со всеми драйверами на всех станциях RSLinx Gateway вашего предприятия с любого клиента RSLinx или WINtelligent LINX, который имеет TCP/IP связь; совместимости с Microsoft RAS (сервером удаленного доступа), который позволяет использовать телефонную связь с подразделениями; OPC связи с локальными или удаленными клиентами. 4.4.3.8 Версия программного обеспечения RSLinx SDK RSLinx SDK for Rockwell Automation Networks and Devices является инструментом для создания пользовательских приложений, которые могут использовать все коммуникационные возможности программных продуктов RSLinx и RSLinx OEM. RSLinx SDK содержит инструментальные файлы, копию RSLinx OEM и примеры программ, словом все, что может понадобиться для создания приложений, совместимых с продуктами фирм Rockwell Software и Allen-Bradley, также использующих RSLinx. RSLinx SDK обладает следующими функциональными возможностями и преимуществами: обладает мощным набором функций доступа к данным и преобразования данных, а также функциями, созданными под многодрайверную архитектуру линии программных продуктов RSLinx; ускоряет разработку приложений и ограждает ваши приложения от необходимости детального учета особенностей сетевых протоколов и устройств; гарантирует вашим приложениям высокую эффективность и надежную передачу данных; позволяет вашим приложениям совместно использовать коммуникационные драйверы со средствами программирования фирмы Rockwell Software и HMI. 4.4.3.9 Графические функции SuperWho и RSWho Пункт меню Communications/Super Who выводит на экран все доступные/активные станции коммуникационной сети в окне SuperWho. Основное назначение SuperWho – это показать вам вашу сеть. В режиме Normal (нормальный) или Fast (быстрый) SuperWho представляется в текстовом виде. В графическом (Graphical) режиме SuperWho представляется как графический взгляд на вашу сеть. Вы можете видеть станции в сети, их номера и имена проектов. Поддерживаются следующие сети: Data Highway Plus, Data Highway 485 и Ethernet. SuperWho действует как инструмент диагностики, когда есть проблемы со связью с определенной станцией. Используя окно SuperWho, можно вывести на экран счетчики диагностики для любой станции, можно открыть окна счетчиков диагностики для нескольких станций в одной коммуникационной сети. RSWho - это новый интерфейс просмотра RSIinx, заменивший более ранний интерфейс SuperWho. Он позволяет вам просматривать все активные связи на одном экране (см. рис. 4.3). 5. Исследование и получение оптимальных режимов для ОАО "ММК им. Ильича" 5.1 Расчет параметров схемы замещения 5.1.1 Теоретические положения Рисунок 5.1 – Схема замещения линии 110-220 кВ Активное, реактивное сопротивления линии и емкостная проводимость соответственно рассчитываются по формулам[9,13]: где Рисунок 5.2 – Схема замещения двухобмоточного трансформатора Рисунок 5.3 – Схема замещения трехобмоточного трансформатора Расчет активных сопротивлений: Отсюда Расчет реактивных сопротивлений: Опыт холостого хода проводится аналогично опыту для двухобмоточного трансформатора, поэтому активные и реактивные проводимости в трехобмоточном трансформаторе рассчитываются по тем же формулам (5.7) и (5.8). 5.1.2 Расчет параметров схем замещения линий Кабель АСБГ 4(3*240) длина 540 м: r=70.2 Ом. АС-240 длина 604 м: r=78,52 Ом, x=241.6 Ом; В=1721,4*10-6 См. АС-400 длина 634 м: r =50,72 Ом, x=240,9 Ом; В=1902*10-6 См. АС-240 длина 686 м: r =89,18 Ом, x=274,4 Ом; В=1955*10-6 См. 5.1.3 Расчет параметров схем замещения трансформаторов Таблица 5.1 – Номинальные параметры трехобмоточного трансформатора п/ст Ильич Трансформатор Среднее номинальное напряжение, кВ I х.х, % Uкз, % Ркз, кВт Рх.х, кВт В-С В-Н С-Н ТДТН-25000/110 115/38,5/6,6 0,7 10,5 17,5 6,5 140 31 Согласно формулам (5.9), (5.11) имеем: rT=1,5 Ом, х1=56,9 Ом, х2=0, х3=35,7 Ом. Согласно (5.6)-(5.7): GT=0.0023, BT=0.013. Таблица 5.2 – Номинальные параметры двухобмоточного трансформатора п/ст Ильич Трансформатор Среднее номинальное напряжение, кВ Uкз, % Ркз, кВт Рх.х, кВт I х.х, % ТРДН-40000/110 115/6,3 10,5 172 36 0,65 Согласно формулам (5.4) - (5.7) имеем: rT=1,42 Ом, хТ=34,7 Ом, GT=0.0027, BT=0.02. Таблица 5.3 – Номинальные параметры двухобмоточного трансформатора Т1 п/ст 28, Т2 п/ст 37 Трансформатор Среднее номинальное напряжение, кВ Uкз, % Ркз, кВт Рх.х, кВт I х.х, % ТДНГ-60000/110 115/6,3 10,5 250 50 0,6 Подставив номинальные параметры в (5.4) - (5.7) получим: rT=0.92 Ом, хТ=23 Ом, GT=0.0038, BT=0.0272. Таблица 5.4 - Номинальные параметры двухобмоточного трансформатора Т2 п/ст 28, Т1 и Т2 п/ст 20. Трансформатор Среднее номинальное напряжение, кВ Uкз, % Ркз, кВт Рх.х, кВт I х.х, % ТРДН-63000/110 115/6,3 10,5 260 59 0,6 Подставив номинальные параметры в (5.4) - (5.7) получим: rT=0.87 Ом, хТ=22 Ом, GT=0.0045, BT=0.0286. Таблица 5.5 - Номинальные параметры двухобмоточного трансформатора п/ст 32 Трансформатор Среднее номинальное напряжение, кВ Uкз, % Ркз, кВт Рх.х, кВт I х.х, % ТДНГУ-40500/110 115/10,5 10,5 172 36 0,65 Подставив номинальные параметры в (5.4) - (5.7) получим: rT=1,42 Ом, хТ=34,7 Ом, GT=0.0027, BT=0.0197. Таблица 5.6 - Номинальные параметры двухобмоточного трансформатора Т1 п/ст 33 Трансформатор Среднее номинальное напряжение, кВ Uкз, % Ркз, кВт Рх.х, кВт I х.х, % Ларкинсон-40500/110 115/10,5 10,5 172 36 0,65 Подставив номинальные параметры в (5.4) - (5.7) получим: rT=1,42 Ом, хТ=34,7 Ом, GT=0.0027, BT=0.0197. Таблица 5.7 - Номинальные параметры двухобмоточного трансформатора Т2 п/ст 33 Трансформатор Среднее номинальное напряжение, кВ Uкз, % Ркз, кВт Рх.х, кВт I х.х, % ТДНГ-31500/110 115/10,5 10,5 140 60 0,7 Подставив номинальные параметры в (5.4) - (5.7) получим: rT=1,9 Ом, хТ=44 Ом, GT=0.0045, BT=0.0167. Таблица 5.8 - Номинальные параметры трехобмоточного трансформатора п/ст 6, п/ст 42, Т1 - Т2 п/ст 41 Трансформатор Среднее номинальное напряжение, кВ I х.х, % Uкз, % Ркз, кВт Рх.х, кВт В-С В-Н С-Н ТДТН-40000/110 115/11/6,6 0,6 10,5 17 6 200 43 Согласно формулам (5.9), (5.11) имеем: rT=0,8 Ом, х1=35,5 Ом, х2=0, х3=22,3 Ом. Согласно (5.6)-(5.7): GT=0.0033, BT=0.0181. Таблица 5.9 - Номинальные параметры двухобмоточного трансформатора Т1 п/ст 44 Трансформатор Среднее номинальное напряжение, кВ Uкз, % Ркз, кВт Рх.х, кВт I х.х, % ТРДН-40000/110 115/6,6 10,5 172 36 0,65 Подставив номинальные параметры в (5.4) - (5.7) получим: rT=1,42 Ом, хТ=34,7 Ом, GT=0.0027, BT=0.0197. Таблица 5.10 - Номинальные параметры двухобмоточного трансформатора Т2 п/ст 44, п/ст 43 Трансформатор Среднее номинальное напряжение, кВ Uкз, % Ркз, кВт Рх.х, кВт I х.х, % ТРДН-32000/110 115/6,6 10,5 140 60 0,7 Подставив номинальные параметры в (5.4) - (5.7) получим: rT=1,9 Ом, хТ=44 Ом, GT=0.0045,BT=0.0167. Таблица 5.11 - Номинальные параметры двухобмоточного трансформатора Т1 п/ст 34, п/ст 46 Трансформатор Среднее номинальное напряжение, кВ Uкз, % Ркз, кВт Рх.х, кВт I х.х, % ТДН-16000/110 115/6,6 10,5 85 19 0,7 Подставив номинальные параметры в (5.4) - (5.7) получим: rT=4,38 Ом, хТ=86,7 Ом, GT=0.0014, BT=0.0085. Таблица 5.12 - Номинальные параметры двухобмоточного трансформатора Т2 п/ст 34, п/ст 2 Трансформатор Среднее номинальное напряжение, кВ Uкз, % Ркз, кВт Рх.х, кВт I х.х, % ТДНГ-31500/110 115/6,6 10,5 140 60 0,7 Подставив номинальные параметры в (5.4) - (5.7) получим: rT=1,9 Ом, хТ=44 Ом, GT=0.0045, BT=0.0167. Таблица 5.13 - Номинальные параметры двухобмоточного трансформатора п/ст 38 Трансформатор Среднее номинальное напряжение, кВ Uкз, % Ркз, кВт Рх.х, кВт I х.х, % ТДНГ-40500/110 115/6,6 10,5 172 36 0,65 Подставив номинальные параметры в (5.4) - (5.7) получим: rT=1,42 Ом, хТ=34,7 Ом, GT=0.0027, BT=0.0197. Таблица 5.14 - Номинальные параметры двухобмоточного трансформатора Т1 п/ст 37 Трансформатор Среднее номинальное напряжение, кВ Uкз, % Ркз, кВт Рх.х, кВт I х.х, % ТДНГУ-40500/110 115/6,6 10,5 172 36 0,65 Подставив номинальные параметры в (5.4) - (5.7) получим: rT=1,42 Ом, хТ=34,7 Ом, GT=0.0027, BT=0.0197. Таблица 5.15 - Номинальные параметры двухобмоточного трансформатора п/ст 40 Трансформатор Среднее номинальное напряжение, кВ Uкз, % Ркз, кВт Рх.х, кВт I х.х, % ТДН-31500/110 115/6,6 10,5 140 60 0,7 Подставив номинальные параметры в (5.4) - (5.7) получим: rT=1,9 Ом, хТ=44 Ом, GT=0.0045, BT=0.0167. Таблица 5.16 - Номинальные параметры двухобмоточного трансформатора п/ст 31: ТДНГ-40500/110/10 Трансформатор Среднее номинальное напряжение, кВ Uкз, % Ркз, кВт Рх.х, кВт I х.х, % ТДНГУ-40500/110 115/11 10,5 172 36 0,65 Подставив номинальные параметры в (5.4) - (5.7) получим: rT=1,42 Ом, хТ=34,7 Ом, GT=0.0027, BT=0.0197. Таблица 5.17 - Номинальные параметры двухобмоточного трансформатора Т3, Т4 п/ст 41 Трансформатор Среднее номинальное напряжение, кВ Uкз, % Ркз, кВт Рх.х, кВт I х.х, % ТРДЦН-63000/110 115/10 10,5 260 59 0,6 Подставив номинальные параметры в (5.4) - (5.7) получим: rT=0,87 Ом, хТ=22 Ом, GT=0.0045, BT=0.0286. 5.2 Расчет сети при различных нагрузках На первом этапе (см. рис. 3.1) с помощью разработанного программного обеспечения были рассчитаны неоптимальные режимы работы сети ОАО "ММК им. Ильича" с компенсацией реактивной мощности при коэффициенте реактивной мощности Таблица 5.18 - Оптимальный режим сети при номинальных нагрузках № п/ст Приведенные напряжения к ступени 110 кВ Генерируемые мощности активная, кВА реактивная, кВА 28 114,2 - 42351 2 113,8 - 38136 6 114,5 - 14233 32 113,7 - 9541 38 113,9 - 14919 46 114,1 - 5351 37 114,3 - 3780 40 113,8 - 10280 44 114,2 - 25306 34 114,5 - 15570 33 114,6 - 24905 20 113,8 - 45693 31 114,2 - 13560 43 114,1 - 10751 42 114,3 - 13341 41 114,2 - 65340 ТЭЦ-1 114,8 15210 6800 ТЭЦ-2 115,1 32155 12751 Проведя расчет оптимального режима сети ОАО "ММК им. Ильича" при номинальных нагрузках, было получено минимальное значение потерь активной мощности в сети ΔРопт=84500 кВт. Эффект разработанного программного обеспечения оценивается по снижению потерь активной мощности на величину Таблица 5.19 – Оптимальный режим сети при максимальных нагрузках № п/ст Приведенные напряжения к ступени 110 кВ Генерируемые мощности активная, кВА реактивная, кВА 28 113,8 - 46283 2 113,3 - 40563 6 114,1 - 15621 32 113,1 - 10159 38 113,2 - 16105 46 113,8 - 6258 37 113,9 - 4106 40 113,5 - 12223 44 113,9 - 28412 34 114,0 - 16933 33 114,1 - 26122 20 113,4 - 47731 31 113,8 - 15303 43 113,7 - 116697 42 113,9 - 15105 41 113,9 - 68251 ТЭЦ-1 114,7 16250 7200 ТЭЦ-2 115,0 34120 14105 Проведя расчет оптимального режима сети ОАО "ММК им. Ильича" при максимальных нагрузках, было получено минимальное значение потерь активной мощности в сети ΔРопт=89320 кВт. Эффект разработанного программного обеспечения оценивается по снижению потерь активной мощности на величину Выводы Разработанное программное обеспечение позволяет решить комплекс проблем, связанных с оптимальным распределением реактивной мощности по сети. Разработанная адаптивная система управления позволяет осуществлять постоянный контроль над нагрузками подстанций и конфигурацией сети, оперативно реагировать на какие-либо изменения и производить точный расчет для нового режима. Внедрение представленного комплекса, состоящего из программного обеспечения и адаптивной системы управления, на любое предприятие с любой сложно замкнутой сетью, в данном случае, на ОАО "ММК им. Ильича" позволяют: значительно уменьшить потери энергии; поддерживать постоянный уровень напряжения у приемного конца сети; значительно уменьшить денежные затраты на потребление и генерацию реактивной мощности. Минимум аппаратного обеспечения, необходимого для информационного режима работы адаптивной системы управления, и совместимость системы с любым оборудованием, уже установленного на подстанциях, позволяет сделать вывод о целесообразности применения разработанного программного обеспечения на ОАО "ММК им. Ильича" и других крупных промышленных предприятий. Перечень ссылок В.Н. Костин.: Оптимизационные задачи электроэнергетики: Учеб. пособие. – СПб.: СЗТУ, 2003 – 120с. В.Г. Карманов. Математическое программирование. – М.: Наука, 1980 – 256с. Дж. Деннис, Р. Шнабель. Численные методы безусловной оптимизации и решения нелинейных уравнений. – М.: Мир, 1988 – 440с. З.Н. Бененсон, М.Р. Елистратов, Л.К. Ильин и др. Моделирование и оптимизация на ЭВМ радиоэлектронных устройств. – М.: Радиосвязь, 1981 – 272с. С. Гилл, У. Мюррей. Численные методы условной оптимизации. – М.: Мир, 1977 – 339с. Васильев С.П. Численные методы решения экстремальных задач. – М.: Наука, 1980 – 518с. И.Т. Черноруцкий. Методы оптимизации в теории управления, С.-П.: Питер, 2004 – 226с. В.Е. Болконин, П.И. Чинаев. Анализ и синтез систем автоматического управления на ЭВМ. Алгоритмы и программы. – М.: Радио и связь, 1986 – 248с. В.Н. Костин, Е.В. Распопов, Е.А. Родченко. Передача и распределение электроэнергии: Учеб. пособие. – СПб.: СЗТУ, 2003 – 147с. Барзам А.Б. Системная автоматика. – М.: Энергоатомиздат, 1989. – 446с. Баркан Я.Д., Орехов Л.А. Автоматизация энергосистем: учебное пособие для студентов вузов. – М.: Высш. школа, 1981. – 271с. А. А. Черносвитов. Курс MCSD Visual C++ 6.0 и MFC, С.-П.: Питер, 2000 – 554с. Веников В.А. Управление переходными режимами в электрических системах. – М.: Высшая школа, - 1972. – 352с. Приложение А Программа расчета оптимальных режимов #include #include #include #include #include int luc ( int, complex [][31], int [], double ); void rluc ( int, complex [][31], int [], complex [] ); void gauss ( int n, complex [][31], complex [], complex * ); void rasis ( int, int, complex [], complex [], complex [], int [], int [] ); void start ( int, int, int, complex [][31], complex [], complex [], int [], int [], int [], int ); void vard ( int, int, int, complex [][31], complex [], complex [], int [], int [], int [] ); void varm ( int, int, int, complex [][31], complex [], complex [], int [], int [], int [] ); void prejc ( int, int, int, complex [], complex [] ); void rasis ( int, int, complex [], complex [], complex [], int [], int [] ); void pryzc ( int, complex [], int [], int [], int ); void foryzc ( int, int, complex [][31], complex [], int [], int [] ); double w; void main ( void ) { complex a[30][31], b[30], yz[90], tok[90], s; int imax[90], imin[90], irow[30]; int n, nyz, nej, istop, i, j; double f; do { clrscr ( ); scanf ( "%i4 %i4 %i4 %i4", &f, &n, &nyz, &nej, &istop ); w = 2 * M_PI * f; start ( n, nyz, nej, a, b, yz, imax, imin, irow, 0 ); for ( i = 0; i < nyz; i++ ) { yz[i] = 1.0 / yz[i]; cout << yz[i]; if ( ! ( i % 4 ) ) cout << '\n'; } for ( i = 0; i < nyz; i++ ) cin >> imax[i] >> imin[i]; cin >> n; vard ( n, nyz, nej, a, b, yz, imax, imin, irow ); rasis ( n, nyz, b, yz, tok, imax, imin ); } while ( istop ); //for ( i = 0; i < n; i++ ) //for ( j = 0; j <= n; j++ ) //cin >> a[i][j]; //for ( i = 0; i < n; i++ ) //b[i] = a[i][n]; //for ( i = 0; i < n; i++ ) //{ //for ( j = 0; j <= n; j++ ) //cout << a[i][j]; //cout << '\n'; //} //for ( i = 0; i < n; i++ ) //cout << b[i]; //luc ( n, a, irow, 0.00001 ); //rluc ( n, a, irow, b ); //cout << '\n'; //gauss ( n, a, b, &s ); //for ( i = 0; i < n; i++ ) //cout << b[i]; } int luc ( int n, complex a[][31], int irow[], double eps ) { int i, i1, j, k, l, n1; complex prom; for ( i = 0; i < n; i++ ) irow[i] = i; n1 = n - 1; for ( i = 0; i < n1; i++ ) { i1 = i + 1; l = i; for ( k = i1; k < n; k++ ) if ( abs ( a[k][i] ) > abs ( a[l][i] ) ) l = k; if ( abs ( a[l][i] ) < eps ) return 0; if ( l > i ) { for ( j = 0; j < n; j++ ) { prom = a[i][j]; a[i][j] = a[l][j]; a[l][j] = prom; } irow[i] = l; } for ( j = i1; j < n; j++ ) a[i][j] = a[i][j] / a[i][i]; for ( k = i1; k < n; k++ ) for ( j = i1; j < n; j++ ) a[k][j] -= a[k][i] * a[i][j]; } return 1; } void rluc ( int n, complex a[][31], int irow[], complex b[] ) { int i, j; complex sum; for ( i = 0; i < n; i++ ) if ( i != irow[i] ) { sum = b[i]; b[i] = b[irow[i]]; b[irow[i]] = sum; } for ( i = 0; i < n; i++ ) { sum = b[i]; for ( j = 0; j < i; j++ ) sum -= a[i][j] * b[j]; b[i] = sum / a[i][i]; } for ( i = n - 2; i >= 0; i-- ) { sum = b[i]; for ( j = i+1; j < n; j++ ) sum -= a[i][j] * b[j]; b[i] = sum; } } void gauss ( int n, complex a[][31], complex x[], complex *s ) { int i, j, k, l, k1, n1; complex r; n1 = n + 1; for ( k = 0; k < n; k++ ) { k1 = k + 1; *s = a[k][k]; j = k; for ( i = k1; i < n; i++ ) { r = a[i][k]; if ( abs ( r ) > abs ( *s ) ) { *s = r; j = i; } } if ( *s == complex ( 0.0, 0.0 ) ) break; if ( j != k ) for ( i = k; i < n1; i++ ) { r = a[k][i]; a[k][i] = a[j][i]; a[j][i] = r; } for ( j = k1; j < n1; j++ ) a[k][j] /= *s; for ( i = k1; i < n; i++ ) { r = a[i][k]; for ( j = k1; j < n1; j++ ) a[i][j] -= a[k][j] * r; } } if ( *s != complex ( 0.0, 0.0 ) ) for ( i = n - 1; i >= 0; i-- ) { *s = a[i][n]; for ( j = i + 1; j < n; j++ ) *s -= a[i][j] * x[j]; x[i] = *s; } return; } void start ( int n, int nyz, int nej, complex a[][31], complex b[], complex yz[], int imax[], int imin[], int irow[], int iy ) { int i; pryzc ( nyz, yz, imax, imin, iy ); for ( i = 0; i < nyz; i++ ) { cout << yz[i]; if ( ! ( i % 4 ) ) cout << '\n'; } vard ( n, nyz, nej, a, b, yz, imax, imin, irow ); } void vard ( int n, int nyz, int nej, complex a[][31], complex b[], complex yz[], int imax[], int imin[], int irow[] ) { int i, j; foryzc ( n, nyz, a, yz, imax, imin ); //for ( i = 0; i < n; i++ ) //{ //for ( j = 0; j < n; j++ ) //cout << a[i][j]; //cout << '\n'; //} if ( luc ( n, a, irow, 1.0e-5 ) ) varm ( n, nyz, nej, a, b, yz, imax, imin, irow ); else printf ( "\nв®з®Ґ аҐиҐЁҐ Ґ ў®§¬®¦®" ); return; } void varm ( int n, int nyz, int nej, complex a[][31], complex b[], complex yz[], int imax[], int imin[], int irow[] ) { int i; prejc ( n, nej, nyz, b, yz ); for ( i = 0; i < n; i++ ) { cout << b[i]; if ( ! ( i % 4 ) ) cout << '\n'; } rluc ( n, a, irow, b ); for ( i = 0; i < n; i++ ) { cout << b[i]; if ( ! ( i % 4 ) ) cout << '\n'; } return; } void pryzc ( int nyz, complex yz[], int imax[], int imin[], int iy ) { int i, indrlc; complex rlc; for ( i = 0; i < nyz; i++ ) { cin >> rlc >> indrlc >> imax[i] >> imin[i]; yz[i] = rlc; if ( indrlc == 2 ) yz[i] = complex ( 0.0, -1000000 / ( w * imag ( rlc ) ) ); if ( indrlc == 1 ) yz[i] = complex ( 0.0, w * imag ( rlc ) * 0.001 ); if ( indrlc == 3 ) yz[i] = polar ( real ( rlc ), imag ( rlc ) ); cout << "YZ[" << i+1 << "]= " << yz[i]; } } void foryzc ( int n, int nyz, complex a[][31], complex yz[], int imax[], int imin[] ) { int i, j, k, kolstr; for ( i = 0; i < n; i++ ) { for ( j = 0; j < n; j++ ) a[i][j] = complex ( 0.0, 0.0 ); //cout << '\n'; } for ( k = 0; k < nyz; k++ ) { i = imax[k]; j = imin[k]; a[i-1][i-1] += yz[k]; if ( j ) { a[j-1][j-1] += yz[k]; a[i-1][j-1] -= yz[k]; a[j-1][i-1] = a[i-1][j-1]; } } clrscr(); cout << "YZ[i][j]="; kolstr = 0; for ( i = 0; i < n; i++ ) { for ( j = 0; j < n; j++ ) { cout << "\nYZ[" << i+1 << "][" << j+1 << "]= " << a[i][j]; kolstr++; if ( kolstr == 22 ) { kolstr = 0; getchar ( ); clrscr(); cout << "YZ[i][j]="; } } } return; } void prejc ( int n, int nej, int nyz, complex b[], complex yz[] ) { int i, ind1, ind2, imin, imax, iyz; complex ej; for ( i = 0; i < n; i++ ) b[i] = complex ( 0.0, 0.0 ); for ( i = 0; i < nej; i++ ) { cin >> ej >> iyz >> imax >> imin >> ind1 >> ind2; if ( ind1 ) ej = polar ( real ( ej ), imag ( ej ) ); if ( ind2 ) ej *= yz[iyz-1]; cout << "ei= " << ej; b[imax-1] += ej; if ( imin ) b[imin-1] -= ej; } return; } void rasis ( int n, int nyz, complex b[], complex yz[], complex tok[], int imax[], int imin[] ) { int i, j, k; for ( k = 0; k < nyz; k++ ) { i = imax[k]; j = imin[k]; if ( j ) tok[k] = ( b[i-1] - b[j-1] ) * yz[k]; else tok[k] = b[i-1] * yz[k]; } for ( k = 0; k < nyz; k++ ) cout << "I["<< k+1 << "]=" << tok[k]; return; } Приложение Б Структурная схема системы управления 31
,
.
, (1.53)
.
(1.55)
(1.56)
(1.57)
(1.58)
- неопределенные множители Лагранжа, являющиеся, как и переменные
искомыми переменными.
(1.59)
, (2.1)
- суммарная реактивная мощность, генерируемая в ЭЭС, включая реактивную мощность, поступающую из соседних ЭЭС;
- суммарная реактивная мощность потребителей ЭЭС, включая реактивную мощность, отдавая в соседние ЭЭС;
- суммарная реактивная мощность собственных нужд электростанций;
- суммарные потери реактивной мощности;
- суммарное потребление реактивной мощности в ЭЭС.
) составляют
. (2.2)
) эти потери уменьшатся до величины
. (2.3)
(2.4)
(2.5)
(2.6)
(2.7)
(2.8)
(2.9)
(2.10)
=400 квар. Первое приближение (первый шаг) будет Qk11=0, Qk21=400 квар. Рассчитываем значение целевой функции Z1.
=400квар более точное решение получено быть не может. Для получения более точного решения необходимо уменьшить шаг и продолжить спуск. Абсолютно точно что, чем меньше шаг, тем точнее будет результат. Посредством ручного расчета мы не можем добиться такой точности. Для решения этой задачи целесообразно будет использовать программное обеспечение, предназначенное для решения задачи нелинейного программирования с нелинейными ограничениями. Одним из таких языков программирования является язык С++.
. (3.1)
(3.2)
(3.3)
, (3.4)
- соответственно активная и реактивная составляющие векторов узловых напряжений;
- соответственно активная и реактивная составляющие векторов узловых проводимостей.
(3.5)
в том случае, если в узлах, для которых составляются данные уравнения, не установлены компенсирующие устройства. Такое уравнение вместо знака ≤ будет содержать знак равенства и считаться линейным.
, (3.6)
(3.7)
(3.8)
(3.9)
;
(5.1)
(5.2)
(5.3)
- соответственно погонные параметры линий,
- длина линии (кабеля).
, (5.4)
(5.5)
(5.6)
. (5.7)
. (5.8)
(5.9)
(5.10)
(5.11)
. При номинальных нагрузках потери активной мощности составили
кВт. При максимальных нагрузках -
кВт.
кВт.
кВт.
















